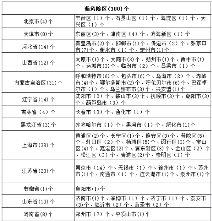
10月19日,黑龙江省疾病预防控制中心发布疫情防控提醒。10月18日0-24时,全国共计报告新型冠状病毒肺炎本土确诊病例204例、本土无症状感染者630例,涉及29个省(自治区、直辖市)。截至10月19日0时,根据《新型冠状病毒肺炎防控方案(第九版)》相关划分规定,全国共有高风险区2348个,中风险区1543个,低风险区300个。(见附表)
为全面落实“外防输入、内防反弹”总策略和“动态清零”总方针,有效控制和降低疫情输入传播风险,保障人民群众生命安全和身体健康,黑龙江省疾病预防控制中心发出以下防控提醒:
一、深刻认识疫情防控的复杂性、艰巨性和反复性,严格落实个人疫情防控责任,强化自己是健康第一责任人意识。坚持科学佩戴口罩,勤洗手、常通风、少聚集,保持安全社交距离,养成良好卫生习惯。进出公共场所积极配合健康码(行程码)查验、体温测量。
二、为防范疫情输入风险,有内蒙古、新疆、西藏、宁夏等中、高风险区旅居史的抵返人员,请务必提前向目的地所在社区(村屯)、单位、住宿宾馆报备,详细说明旅居史、抵返方式及时间等信息。根据出发地和途经地疫情风险等级,按照所辖市(地)管控政策实施分类管理。
三、请密切关注疫情动态,建议非必要不前往中、高风险区所在地区,如必须前往,务必提前向所在社区(村屯)、工作单位报备,并注意查询目的地疫情进展及防控措施要求,返回后应主动报备并按照当地疫情防控政策管理。与阳性感染者活动轨迹有交集的人员及时主动报备,并配合落实防控措施。
四、发生本土疫情的县(市、区)人员非必要不出行,确需出行的需龙江健康码绿码、体温检测正常并提供48小时内核酸检测阴性证明,并严格遵守当地防疫进出规定。
五、接触来自境外和国内中、高风险区的快递、物品时,戴好口罩和一次性手套并对内外包装进行消毒,处理后要及时洗手并更换口罩。
六、做好自身及家人的健康管理,如出现发热、干咳、乏力、咽痛、嗅(味)觉减退、腹泻等症状,请勿自行服药,需佩戴口罩尽快到就近的医疗机构发热门诊排查和就诊,就诊过程中避免乘坐公共交通工具,并主动告知旅居史、接触史。
七、接种新冠病毒疫苗是降低感染率、重症率和病死率的有效措施。请符合接种条件的人群尽快接种新冠病毒疫苗。
记者:王秋实
编辑:张佳玫
责编:李树江
审读:王福才
审核:孙剑波
广告业务联系电话:0451-84691043
原创文章版权归生活报社所有,未经授权不得转载
转载文章版权归原作者所有,如有侵权请联系我们,以便发放稿费