6月10日上午
市教育局发布2022年
高中阶段学校招生录取方案
今日,襄阳市教育局发布《襄阳市2022年高中阶段学校招生录取工作方案》。《方案》明确,今年全市高中阶段学校(含普通高中、中等职业学校、技工学校,下同)招生采取特长生录取、指标到校录取、填报志愿录取三种形式,并实行省级招生平台统一管理。
特长生招生录取
为满足襄阳教育发展需求和不同潜质学生的发展需要,结合招生学校自身办学特色,将招生学校一定数额的招生计划,用于招收在学科、体育、艺术、科技等方面具有一定特长的学生。
为配合国家实施“强基计划”,推动普通高中多样化有特色发展,满足不同潜质学生的发展需要,2022年襄阳四中、襄阳五中分别单列110个招生计划,试行招收学科特长生。学科特长生招生具体办法由襄阳四中五中根据有关规定结合实际确定。
为保障学校办学自主权,鼓励学校结合实际办出特色、办出水平,具备条件的普通高中可单列少量招生计划招收体育、艺术等专业特长生。体育、艺术等特长水平测试成绩与考生学业考试成绩一并作为特长生招生录取的依据。2022年招收体育、艺术等特长生的学校须将招生方案报经市教育局批准后组织实施。
指标到校招生录取
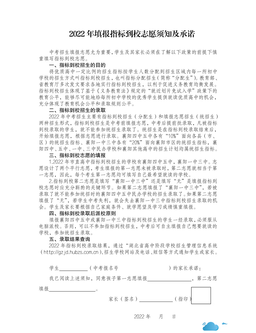
将省、市级示范高中一定比例的招生计划分配到招生区域内的每一所初中学校,并依据分配的招生指标和最低控制分数线,按一定规则进行录取。
1、指标到校名额分配办法
襄阳四中、襄阳五中指标到校的招生范围为全市所有初中。襄阳四中、五中两校2022年招生总计划(除学科特长生计划外)的90%实行指标到校招生录取,剩余10%的指标实行填报志愿招生录取。两校用于指标到校招生名额的65%分配到市区(襄城、樊城、高新、东津)初中,35%的指标分配到县(市、襄州区)初中。襄阳四中五中指标到校名额分配时,分别按各初中2022年中考报名人数所占比例分配到每一所初中学校。
襄阳一中、襄阳三中指标到校的招生范围为襄阳市区(襄城、樊城、高新、东津)所有初中。两校2022年招生计划的80%实行指标到校招生录取,剩余20%的指标实行填报志愿招生录取。襄阳一中三中指标到校名额分配时,按市区各初中2022年中考报名人数所占比例分配到各初中学校。
各县(市、区)属省、市级示范高中指标到校的招生范围为本县(市、区)所有初中。
2、指标到校学生报名要求
申请参加指标到校招生录取的学生必须符合下列条件:
(1)品行端正,成绩优秀,身体健康,综合素质评价结果在合格等次及以上。
(2)自愿参加指标到校招生录取,服从电脑派校。
(3)必须是在籍在校应届初中毕业生,即学籍在本校,且初一至初三年级三个学年均在本校学习(按照学籍管理规定正常转学的学生除外,但转入的学生在毕业学校连续就读时间不得少于一学年)。
凡符合指标到校招生录取申请条件的学生均可填写“襄阳市2022年省、市级示范高中指标到校招生录取申请表”。各初中学校对学生提交的申请进行审核并公示后,于6月17日前上报到县(市、区)教育局高中阶段学校招生机构,各县(市、区)高中招生机构复核后进行汇总。审核后的个人申请表和汇总表(纸质版和Excel电子表各1份)必须在6月20日前报市高中招生机构。
3、指标到校招生录取办法
根据学生学业水平考试分数构成情况及高中学校招生计划,按照大多数初中学校能够基本完成所分配名额的原则,分别划定襄阳四中五中、襄阳一中三中指标到校招生录取最低控制分数线,再以初中学校为单位从高分到低分择优录取。
被襄阳四中五中和襄阳一中三中指标到校正式录取的学生分别按照中考分数基本相等、性别基本平衡等原则,采取电脑派校方式随机分配到襄阳四中或襄阳五中、襄阳一中或襄阳三中。
各县(市、区)属高中指标到校招生录取办法,由县(市、区)教育局确定,报襄阳市教育局审批后组织实施。未经市教育局审批擅自招收的学生,不得为其办理录取手续。
4、指标到校录取结果管理
指标到校招生录取结果将在襄阳教育网 (http://jyj.xiangyang.gov.cn/)和“湖北省高中阶段学校招生管理信息系统(http://gzjd.hubzs.com.cn)”上公布。
招生期间,学生及家长可登录“湖北省高中阶段学校招生管理信息系统”查询录取状态。已被指标到校招生录取的考生,不得再参加其他任何形式、任何学校的招生录取,必须到录取学校就读,否则取消其普通高中录取资格;未被录取的考生均可继续参加其他形式和其他学校的招生录取。
填报志愿招生录取
将招生学校除指标到校和特长生计划之外的招生计划,在一定区域内根据考生填报的志愿,按照平行志愿择优录取规则进行录取。
1、各类学校招生范围与招生比例
襄阳四中五中两校2022年招生总计划(除学科特长生外)的10%用于填报志愿招生录取,具体按襄阳市区占65%、县(市、襄州区)占35%的比例,以2022年各县(市、区)中考报名人数为计算基数分配到各县(市、区)。
襄阳一中、三中除指标到校以外剩余20%的招生计划及市直其他公办普通高中的招生计划只面向襄阳市区(襄城、樊城、高新、东津)招生(体育、艺术、小语种及中外合作项目名额除外),其招生计划不再分解到各城区或各初中学校,统一按填报志愿录取。
按照教育部、省教育厅关于“属地招生”“公民同招”要求,结合我市高中“渡峰工程”和县域普通高中提升行动计划的实际,民办普通高中原则上实行属地招生,招生范围应与所在地公办普通高中保持一致。2022年襄阳市属民办高中在县(市、襄州区)的招生比例控制在35%以内,并结合实际逐步压减市属民办高中在县域招生的数额。
为满足学生多样化学习愿望,襄阳市二十四中中意文化合作班和襄阳二中小语种班可面向全市招生。为促进襄州区与中心城区一体化发展,襄州区田家炳中学小语种班、襄州六中舞蹈班可面向襄州区和襄阳市区招生。
襄阳市区内区属中等职业学校面向襄阳市区招生,省、市属中等职业学校、技工学校可面向全市招生。各县(市、襄州区)属普通高中、中等职业学校、技工学校在本县(市、襄州区)范围内招生。
2、填报志愿要求
2022年普通高中招生和中等职业学校、技工学校招生均实行平行志愿。
考生选报志愿时必须做到两类志愿(即普通高中学校和中职技工学校)均要填报,且填报时做到三个必须:一是必须尽量“填满”志愿;二是必须有梯度地按照从优良到一般的顺序选报志愿,并将自己希望就读的学校填报在前面;三是必须根据自己的考试分数填报“保底”志愿,防止“掉档”导致无学校录取。如果志愿确定只就读职业教育学校的,可不必填报普通高中志愿,只需填报中职、技工学校志愿。
已经被指标到校招生、特长生招生和特殊类型学校(襄阳市体育运动学校、襄阳市艺术学校)正式录取的考生,不需再填报志愿,必须到录取学校就读。
考生志愿必须由考生自主选择并通过网上填报。考生必须在规定的时限内登录“湖北省高中阶段学校招生管理信息系统(http://gzjd.hubzs.com.cn)”填报志愿。
2022年全市高中阶段学校招生将严格按考生志愿录取。所有高中阶段学校(包括普通高中、中等职业学校、技工学校)不得以任何理由擅自招收未按志愿录取的应届初中毕业生,不得招收或变相招收“借读生”。所有考生必须在录取学校就读,否则取消其录取资格,不予注册学籍。
3、填报志愿招生录取办法
2022年填报志愿录取严格按照“一平台”“两优先”“三不准”的原则进行。即全市高中阶段学校招生录取统一由省招生平台“湖北省高中阶段学校招生管理信息系统”,根据招生计划、考生志愿和中考总分(总分并列时,语数英合计分数高的优先),分两个批次进行录取,第一批次录取普通高中,第二批次录取中等职业学校、技工学校。两个批次分别录取时,分数高的学生通过平台优先录取,同一个学生填报在前面的志愿优先录取。第一批次已录取的学生不再参加第二批次的录取。全市录取工作结束后,不准补录、不准退录、不准换录。
襄阳四中五中填报志愿招生录取实行资格线控制制度,低于四中五中招生录取资格线的考生不予录取。填报市属民办高中志愿的考生,均按从高分到低分的原则进入省招生平台统一录取,每所市属民办高中在县(市、襄州区)录取的学生人数不得超过本校招生计划的35%。在录取比例控制线下的县(市、襄州区)学生将自动进入考生所填报的下一个志愿,继续按“两优先”原则参加录取。
录取期间,学生及家长均可通过“湖北省高中阶段学校招生管理信息系统(http://gzjd.hubzs.com.cn)”查询招生录取状态和录取结果。录取结束后,各县(市、区)各学校在规定的时限内办理签录手续。
襄阳市户籍在外地参加中考、需回襄阳市就读普通高中的学生,需参加中考所在地普通高中录取,并取得普通高中学籍后,对等转入襄阳市相应的普通高中学校就读。需回襄阳市就读中等职业学校、技工学校的学生,可到意向就读学校登记报名,经学校考察认定同意后,办理相关录取注册手续。
最后小襄君在这里提醒
各位高考生
关于查询成绩事宜
↓↓↓
推荐阅读:
运营 | 共青团襄阳市委、襄阳日报社