凡是搞计量经济的,都关注这个号了
稿件:econometrics666@126.com
文本分析方法在公共管理与公共政策研究中的应用
黄萃,吕立远.文本分析方法在公共管理与公共政策研究中的应用[J].公共管理评论,2020,2(04):156-175.
摘要:数据时代的来临深刻影响了社会科学的研究范式。在不断增长的社会数据中,文本数据扮演着重要的角色,公共管理与公共政策领域开始越来越多地应用文本分析。本文基于"研究语料—研究逻辑"的类型学分析框架对文本分析在公共管理与公共政策研究领域的研究方法应用进行了研究综述。探讨了公共管理与公共政策领域涉及的文本分析研究在不同维度的分布情况,展望本领域发展文本分析方法的潜在路径。本文指出,文本分析将逐渐从分析文本的结构化特征向非结构化特征发展,从开展描述性推论向因果推论发展;为更好地实现上述发展进程,研究者应收集更为高频的文本数据,并尝试将文本数据与更加丰富的数据源相结合。
注:对于下方内容,PC版微信的阅读体验更佳。
下面这些短链接文章属于合集,可以收藏起来阅读,不然以后都找不到了。
2.5年,计量经济圈近1000篇不重类计量文章,
可直接在公众号菜单栏搜索任何计量相关问题,
Econometrics Circle
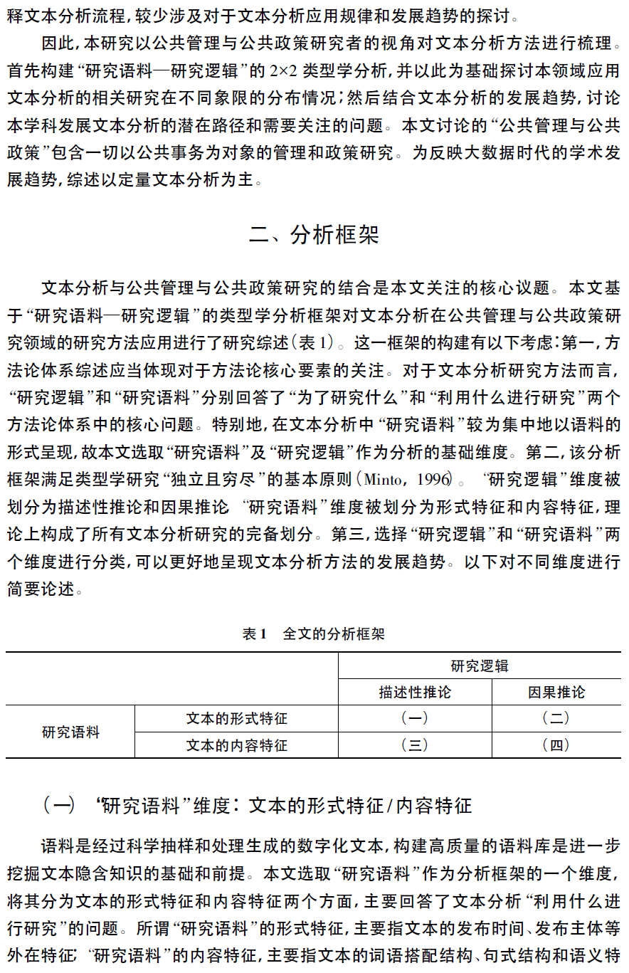
干货系列:能源环境 | 效率研究 | 空间计量 | 国际经贸 | 计量软件 | 商科研究 | 机器学习 | SSCI | CSSCI | SSCI查询 | 名家经验