撰文 / 钱亚光
编辑 / 黄大路
设计 / 赵昊然
题图 / 雷蕙语
6月25日,在2022年重庆车展上,造车新势力零跑汽车展台发生维权事件。一位女车主双手举着“零跑新车当天黑屏 维修半个月 换两大部件 承诺退车又反悔”字样的标语出现在零跑汽车展台上,不过维权现场很快被工作人员用黑布遮盖起来。
同展馆的广汽埃安展台在6月26日也有车主拉起写着“重庆高九路埃安汽车4S店将做过钣金喷漆的事故车当新车销售”字样的红色横幅。不过,几秒钟后就被现场工作人员撤下来,安保人员很快用黑布将车主围拦起来。
事后零跑汽车回应媒体称:“经核查,该客户车辆所述问题已解决。零跑非常注重用户体验及交付质量,对于这个事情我们正积极与用户沟通解决中,会给消费者一个满意的答复。”
广汽埃安对媒体表示:“主机厂已得知此事。正在积极解决中。目前了解到的情况是,与车的质量没关系,用户是跟当地的经销商有纠纷。后续会发布详细官方回应。”
随着新能源汽车火爆,新能源汽车召回、投诉、维权等事件数量也越来越多。车展维权在一定程度上显示了用户“维权难”的问题,特斯拉、小鹏都曾遇到这种情况,现在车展对此的处理手段好像越来越娴熟了。
中国消费者协会指出:“一方面,车企应严把安全关,保障车辆使用安全和消费者权益,同时也要做好售后服务工作,理解消费维权诉求,并给出切实有效的解决方案。另一方面,有关部门及各级消协要进一步畅通消费者投诉渠道,引导消费者通过合理合法手段和法律途径维护自身权益”。
当然,在目前网络传播能力非常强大的情况下,有的消费者在与汽车厂商的冲突中,或者由于双方有互不理解的误会,或者由于一些媒体故意扩大流量,会给相关各方的信誉造成不良影响,导致最终走上对薄公堂之路。
针对车主的维权,首先,车企应脚踏实地搞研发,掌握质量关,保障车辆使用安全,同时理解消费者维权诉求,并给出切实有效的解决方案;其次,需要有关部门及各级消保证消费者投诉渠道畅通,引导消费者通过合理合法手段和法律途径维护自身权益;第三,消费者维权虽然无可厚非,但要采取正当的方式理性维权。
回顾历届车展,影响范围最广、波及品牌最大的,当属发生在2021年上海车展媒体日的“特斯拉车主维权事件”。
特斯拉车主张某身穿“刹车失灵”字样的衣服站在特斯拉车顶,引发央媒以及监管部门的关注和讨问。特斯拉的声明同样来得很快,称维权车主是此前2月“违章事故车主”,且当天“通过非常规方式获取证件进入展馆”。
随后,双方展开了互讼,特斯拉诉张女士侵犯名誉权,要求公开道歉并赔偿500万元;而张女士诉特斯拉及陶琳侵犯名誉权。该事件至今仍没有结果。
去年5月,特斯拉法务部成立,6月1日官方微博账号开通,如今已经起诉了多个媒体、自媒体和车主。
2021年5月,特斯拉以名誉权纠纷为由,将自媒体“五千年的兔子”和今日头条起诉至北京互联网法院,索赔50万元。今年1月,特斯拉起诉知名车评人“小刚学长”,起诉原因是特斯拉认为该博主在测试视频中进行了数据作假。
20222年5月11日,特斯拉汽车(北京)有限公司与项立刚等网络侵权责任纠纷一案新增开庭公告。
今年6月,特斯拉(上海)有限公司与蔡甲相关名誉权纠纷新增开庭公告,原告为特斯拉(上海)有限公司,特斯拉要求被告停止侵权,删除侵权内容;向特斯拉公开书面道歉并且在相关平台置顶不少于90天;要求被告支付侵权损害近500万元。
蔡甲即车评人“蔡老板”,是一名在抖音社交平台上拥有超367.2万粉丝的车评人,其2021年曾在一段视频中爆料称,自己朋友是特斯拉的供应商之一,特斯拉在国产化后对供应商采取压低报价、严苛结款方式或周期等手段,此举可能造成供应商的产品质量出现问题,同时特斯拉方面负责检查的人员以及供应商人员存在“吃拿卡要”等行为。
特斯拉的起诉范围不限于媒体,还包括车主。
2020年8月,温州特斯拉陈某发生事故发生后声称“特斯拉自动加速刹车失灵”。后来特斯拉以侵犯名誉权为由起诉陈某。2021年9月,温州市鹿城区人民法院下达民事判决书,认为本案构成了对特斯拉上海有限公司名誉权的侵害,要求被告陈某在抖音平台上向原告赔礼道歉,置顶持续不少于90日,并酌情向原告赔偿损失5万元。
特斯拉之所以有底气和媒体、消费者硬刚,一方面是出于对产品的自信,另一方面,也和其产品的创新性有关。
调查新能源汽车事故,除了需要检测汽车的硬件设备外,还需要检测软件系统。但是国内还没有权威的机构和技术手段能够检测智能汽车软件系统。
即使在美国,美国国家公路交通安全管理局也曾对特斯拉的232例刹车失灵事故进行调查,最后也得出了统一的结论,这232例事故的全部原因在于“误用脚踏板”。
去年工信部装备工业发展中心发布了对《机动车运行安全技术条件》的补充文件,其中明确要求,今年起国内所有新车都要求配备EDR(汽车事件数据记录系统)或DVR(车载视频行驶记录系统)。车辆搭载EDR,将有效记录事故相关数据,在车辆信息公开透明后,相信会直接推动智能汽车领域信息安全和监管方式的进步。
现在网络传播非常发达,门槛又低,一些没有以事实为依据,毫无道德底线的事件网络传播,往往会造成车企在品牌名誉上、运营上的困扰。特斯拉通过法律手段解决与媒体、消费者的冲突,在中国车企中,也不乏将媒体告上法庭的例子。
2022年5月,蔚来汽车起诉拥有138万粉丝的知名车评人《老檀说车》,蔚来汽车认为该自媒体发布了《蔚来汽车正与多家律所洽谈破产清算》等不实消息,对蔚来汽车造成极大负面影响,要求对方赔偿侵权损失500万元。
同月,奇瑞新能源公司指控知名自媒体“大飙车”的主体运营公司素美微尚,诉因是“大飙车”账号在奇瑞新能源QQ冰淇淋电动汽车的视频中,采取了明显不符合国家标准和行业标准的测试方法,对社会公众造成误导,给奇瑞新能源公司带来难以挽回的商誉损失和经济损失。
早在2020年1月,素美微尚就因涉案视频对长城汽车公司的商誉造成损害,被法院判决删除在各大平台发布的涉案内容,同时在各大平台消除不良影响,并赔偿长城汽车100万元经济损失和5.5万元的合理维权支出。
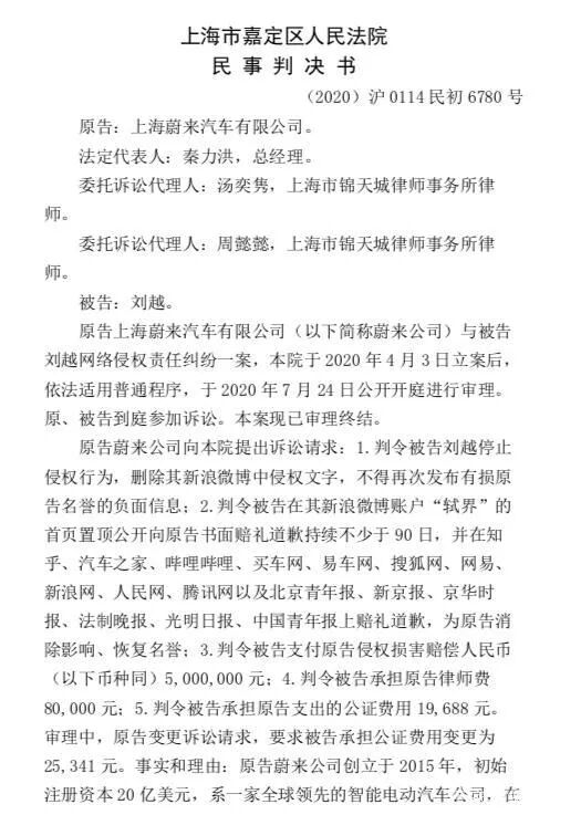
2020年7月上海市嘉定区人民法院做出最终判决:发表不实文章的自媒体“轼界”的主体运营者刘越,十日之内删除微博185条言论,发布致歉信并置顶不少于90天,并向蔚来汽车赔礼道歉,赔偿38万余元。
2021年8月底,广州互联网法院对小鹏汽车起诉自媒体“车知事”网络侵权一案做出二审判决。河北车知事文化传播有限公司被判删除相关侵权文章并向小鹏汽车赔礼道歉,道歉内容至少保留30天,且向小鹏汽车赔偿损失1元,支付案件受理费200元。
在车企与自媒体、消费者进行法律诉讼时,企业的举证要相对容易得多,因为它们有各种数据库、技术专家,信息专业度更高,还有专门的法务部门对处理维权事件,诉讼不但是其工作职责,而且是一整支团队在做各个环节,时间、精力上更有优势。
而自媒体和消费者,在诉讼过程中,信息来源不够全面,技术手段也不够专业,举证相对困难,而且资金规模与车企相比也极不对称,消费者更是只能用业余时间来处理这些事情,时间、精力相对有限,效率自然不会很高。
所以,自媒体和消费者在发表言论时,首先要以事实为依据进行传播,不要捏造事实,胡编乱造,每一个信息的出处都要保存好证据;其次,自己不懂的事情不要随便发表有倾向性的意见,尽量找专业的人士指导处理;第三,自媒体不要随便转载事实来源不明确的新闻,因为转载有时也要承担相应责任的。
车企拿起法律武器维护自身权益,起诉自媒体、消费者,从理性的角度来说无可厚非,不论是对自身还是行业而言,都具有一定的积极作用。
但从感性角度来说,这种强硬的势态很容易引起消费者的反感,可能需要很长一段时间来修复品牌与消费者之间的关系。
因此,车企在面对消费者维权时,一定要以妥善解决问题为出发点,而绝不能推卸责任,否则车企与消费者的对抗只会越来越激烈,不利于车企的健康持续发展。
车企内卷“黑公关”
最近,除了车企与自媒体和消费者之间诉讼不断,通过“黑公关”对竞争对手进行贬低、造谣、污蔑的现象,也屡见不鲜。部分车企对此高度重视,并采取了相应的措施进行打击。
“黑公关”,是指有计划有组织地对竞争对手进行抹黑。在汽车行业中,“黑公关”可能会以所谓网民的身份出现,有组织地诋毁或者攻击竞品,背后甚至包含着庞大的邪恶链条以及非法利益输送。“黑公关”不但会对企业的合法权益造成侵犯,也可能严重影响消费者的判断。
2022年3月17日,国家网信办部署开展的2022年“清朗”系列专项行动中明确表示要根治网络谣言、打击有预谋有组织的造谣抹黑等违法犯罪活动。最高人民法院、最高人民检察院颁布的《关于办理利用信息网络实施诽谤等刑事案件适用法律若干问题的解释》已经提出要追究造谣生事者的法律责任。
最近比较有影响力的事件,是6月1日比亚迪网络举报中心宣布从即日起、将举报奖励金额提升到5万至500万元人民币,为期一年。
此前2021年12月28日,比亚迪网络举报中心官方账号宣布,征集有关对比亚迪进行黑公关操作的线索及证据,经比亚迪查证属实并得到相关司法机关认可的,将依据价值奖励5万至100万元人民币,并对提供者的个人信息严格保密。
今年以来,比亚迪在销量全国夺冠、市值突破万亿的同时,负面新闻也层出不穷。为此,比亚迪曾报警打击“黑公关”。
今年2月,一辆比亚迪秦PLUS DM-i车型发生起火事件,事故发生后,一组“微信聊天文件”在朋友圈开始流传,其中一则视频是上述起火事故视频,另一则视频则是一辆被烧焦的车辆,及车辆旁边似从车上移下来的已经烧焦并“碳化”的人形肢体。
对此,比亚迪方面表示,该事故未造成人员伤亡,电池未发生燃烧,具体原因待进一步调查。对于网传该事故造成司机死亡,串剪视频及恶意关联误导的,比亚迪将报警处理。
5月4日,附近居民质疑比亚迪工厂有污染气体排出,并表示这导致周围小孩出现了多起不明原因的流鼻血情况。比亚迪官方发布声明,针对网传“排放超标引起流鼻血”的情况,属于恶意捏造关联。比亚迪方选择报警,追究相关人员的法律责任。
其实,长城汽车今年3月22日也上线了网络举报中心,打击网络谣言,恶意诋毁、诽谤行为,并对提供线索者最高奖励100万元。
4月,一份长城汽车股份有限公司有关《关于长安汽车攻击我司的情况汇报》的文件显示,长城汽车检测到异常的、有组织的负面攻击,经调查,确认是长安汽车有组织发起的针对哈弗H6、F7等车型的进攻性负面传播。长城汽车方面表示,事情发生后,已与长安汽车高层和迪思(公关代理公司)进行交涉,有关文章均已删除。
对此,长安汽车回应:“近期掌握到网上H6对标和不利于CS75等产品文章800余篇,但我们并不认为这是长城汽车操纵所为。”
6月20日,吉利网络不实信息举报中心宣布,经举报中心查证属实、有效、来源合法且获得相关司法机关认同的,将依据线索、证据价值给予至高 100 万元人民币奖励,并对线索提供者个人信息进行严格保密。
最近,汽车商业评论了解到,还有一家自主车企正在进行调研,准备建立类似的举报中心。看来“黑公关”的不实言论确实给车企的正常运营造成了困扰和损失。
汽车市场的产品趋于同质化,车企间的竞争进入白热化,此时车企提升品牌的手段,重点更应该放通过改进技术,形成产品的局部优势和差异化,并在产品质量、售后服务等方面提升用户满意度,而非相互诋毁。
治理“黑公关”,首先,需要厂商洁身自好,在产品质量、售后服务等方面提升用户满意度,提升品牌口碑,而不恶意抹黑竞争对手;其次,需要监管部门健全惩戒机制,加大执法力度;第三,相关自媒体运营平台也要进一步完善运营规范;而广大网民则需要提高对众多信息的分析和辨识能力,从中去伪存真,不跟风起哄,自觉维护网络环境的清洁。
本文由汽车商业评论原创出品
转载或内容合作请联系说明
违规转载必究