当前疫情防控形势严峻复杂
为做好我市疫情防控工作
东莞市疾控中心提醒:
外市来(返)莞人员要
及时报备
推广“落地检”
落实核酸三天三检
做好7天健康监测
注意个人防护
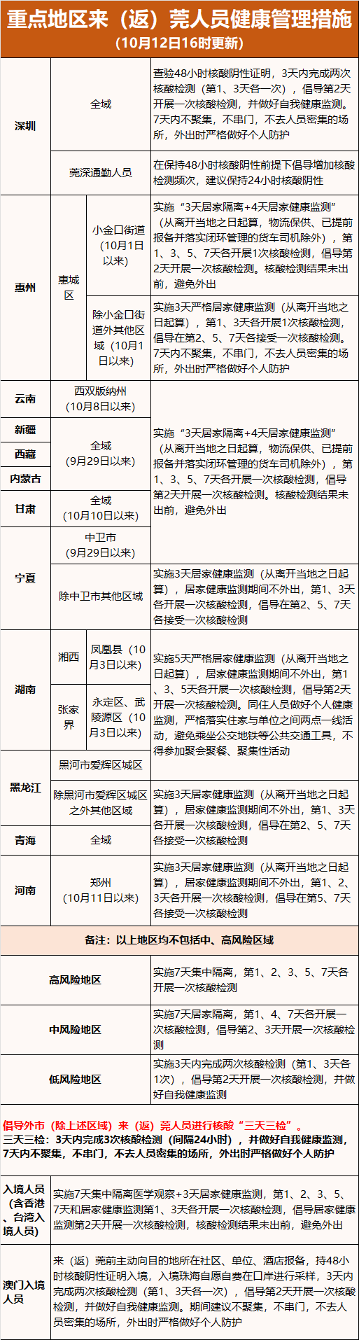
1. 全国重点地区来(返)莞人员健康管理措施
2. 旅客须持48小时内核酸检测阴性证明乘坐飞机、高铁、列车、跨省长途客运汽车、跨省客运船舶等交通工具。
推广“落地检”。按照“自愿免费即采即走,不限制流动”的原则,跨省流动人员抵达目的地后,第一时间开展核酸采样。按照要求,及时完成核酸检测,并将核酸检测结果纳入健康码,方便群众查询检测结果。
3. 所有假期跨地市出行师生员工,有中高风险地区旅居史的按风险地区来(返)莞人员进行健康管理,无中高风险地区旅居史的在完成核酸“三天三检”后并凭24小时核酸检测阴性证明返校。
4. 非必要不前往新疆、西藏、内蒙古、青海、宁夏、黑龙江、甘肃、广东惠州惠城区、湖南湘西凤凰县、湖南张家界永定区和武陵源区、云南西双版纳、河南郑州等涉疫地区。
5. 坚持科学佩戴口罩、扫“场所码”,养成良好卫生习惯,每个人都要成为自己健康的第一责任人!
请点击下方链接了解报备和申报程序
主动进行报备和申报
国内疫情状况
广东疫情状况
10月11日0-24时
全省新增本土确诊病例40例
广州3例,深圳23例,佛山3例
韶关5例,惠州5例,清远1例
新增本土无症状感染者11例
广州2例,深圳6例,珠海2例,东莞1例
另有3例本土无症状感染者转确诊病例
广州3例
▼
据深圳卫健委消息,10月11日0-24时,深圳新增29例阳性病例,其中外省(市)输入人员关联病例共计24例。23例诊断为新冠肺炎确诊病例,6例诊断为新冠病毒无症状感染者。
其中,在集中隔离观察人员中发现22例,在居家隔离医学观察人员中发现4例,在非闭环管理的重点人员筛查中发现1例,在社区筛查中发现2例。
新增病例情况如下(向下滑动查看):
病例1:男,30岁,居住在南山区南山街道南海大厦,在集中隔离观察人员中发现。
病例2:女,30岁,居住在南山区南山街道正龙村,在集中隔离观察人员中发现。
病例3:男,43岁,居住在南山区南山街道惠中名苑,在非闭环管理的重点人员筛查中发现。
病例4:女,39岁,居住在南山区南山街道中海丽苑,在社区筛查中发现。
病例5:女,57岁,居住在南山区蛇口街道曦湾华府,在集中隔离观察人员中发现。
病例6:女,48岁,居住在南山区蛇口街道曙光花园,在集中隔离观察人员中发现。
病例7:女,33岁,居住在南山区蛇口街道湾厦旧村七巷,在集中隔离观察人员中发现。
病例8:男,23岁,居住在南山区南头街道大新村丁字巷,在集中隔离观察人员中发现。
病例9:男,31岁,居住在南山区南头街道荔苑小区,在居家隔离医学观察人员中发现。
病例10:女,37岁,居住在南山区沙河街道世纪村,在集中隔离观察人员中发现。
病例11:女,23岁,居住在南山区桃源街道新屋村西区,在社区筛查中发现。
病例12:男,44岁,居住在宝安区新安街道翻身47区怡景北一巷,在居家隔离医学观察人员中发现。
病例13:男,23岁,居住在宝安区新安街道新城花园,在居家隔离医学观察人员中发现。
病例14:女,49岁,居住在宝安区新安街道新城花园,在集中隔离观察人员中发现。
病例15:女,42岁,居住在宝安区新安街道10区裕安花园,在集中隔离观察人员中发现。
病例16:女,26岁,居住在宝安区西乡街道盐田新二村,在集中隔离观察人员中发现。
病例17:男,48岁,居住在宝安区西乡街道塘东西二巷,在集中隔离观察人员中发现。
病例18:女,28岁,居住在宝安区西乡街道铁岗村,在集中隔离观察人员中发现。
病例19:女,40岁,居住在宝安区福海街道接福路77号,在居家隔离医学观察人员中发现。
病例20:男,30岁,居住在宝安区福海街道桥南新区,在集中隔离观察人员中发现。
病例21:女,33岁,居住在宝安区福永街道星航华府,在集中隔离观察人员中发现。
病例22:女,7岁,居住在福田区福田街道福民新村,在集中隔离观察人员中发现。
病例23:女,8岁,居住在福田区福田街道福民大厦,在集中隔离观察人员中发现。
病例24:男,7岁,居住在福田区福田街道皇庭居,在集中隔离观察人员中发现。
病例25:女,7岁,居住在福田区福田街道皇御苑,在集中隔离观察人员中发现。
病例26:女,8岁,居住在福田区福田街道景源华庭,在集中隔离观察人员中发现。
病例27:男,36岁,居住在龙岗区龙城街道官新合村,在集中隔离观察人员中发现。
病例28:男,26岁,居住在龙岗区坂田街道御珑豪园,在集中隔离观察人员中发现。
病例29:男,40岁,居住在龙华区民治街道横岭一区,在集中隔离观察人员中发现。
*病例1-21、27-29均为外省(市)输入人员关联病例。
新增病例轨迹涉及宝安、南山、福田、龙岗、龙华,经初步流调,新增病例近日主要活动轨迹为:
宝安区
福海街道:桥南社区11号公寓、桥南18巷8号、鲜百鲜精品超市(桥南新村)、海润万家便利店(桥南新区)、永福路89号、优选易购生活超市(福永店)、东海百货(桥头店)、花记遵义羊肉粉(桥头店)、仟佰味零食(桥头店)、桥头社康
新安街道:微购连锁便利店、隆江猪脚饭(江岭街店)、东华不锈钢店(佳怡大厦)、信艺玻璃装饰(鸿都商务大厦店)、冠城世家蟠龙轩、钱大妈(泰华俊庭店)、巴比中华包点店(45区南四巷1号)、宝安区人民医院CT室、烧濠帮湛江烧烤、华东幕墙材料总汇(自由路10号)
西乡街道:宝安农批市场、郑记潮味汤粉王隆江猪脚饭、永丰不锈钢店、老四川菜馆(铁岗店)、唯荟柒度风(西乡商业步行街店)、天天惠(宝安大道店)
南山区
南山街道:电信营业厅(康乐大厦店)、快乐园餐厅(南园分店)、陈记三及第(123分店)、公园道大厦B座、中发源·清真餐厅(南油店)
蛇口街道:星燎生活超市、蛇口市场、包子铺(渔村路146号)
粤海街道:软件产业基地4栋、蒸浏记软基店(高新南九道店)、长寿肴、巴马肴寿乡好食材(软件产业基地店)、盈峰中心、7-Eleven(软件产业基地5栋)
福田区
福田街道:福强路1033号、树德文化艺术城、优艺谋香格丽医疗美容诊所
福保街道:元气寿司(马成时代广场店)
香蜜湖街道:正顺集团
龙岗区
龙岗街道:佐颂幸福餐厅(世宏店)
龙城街道:众库美乐家便利店
坂田街道:南坑村麒麟路9号
龙华区
民治街道:三津汤包(悦湖大厦)
目前,正在有序开展流调溯源、隔离管控、核酸检测、医疗救治等处置工作。上述病例已转送至市第三人民医院应急院区隔离治疗,情况稳定。
新增5例新冠肺炎确诊病例
顺德区乐从镇发现2例新冠肺炎确诊病例
一、核酸采样点设置
全市核酸采样点
可扫下方二维码进行查询
具体采样点安排以各个镇街发布为准
二、注意事项
(一)请进行核酸检测的人员按照就近原则,做好个人健康防护(佩戴一次性医用口罩,保持口腔清洁)情况下,在采样时间段内,就近选择服务点,保持一米距离有序排队进行核酸采样。
(二)前往采样点前,扫“粤核酸5”录入个人信息并截图保存二维码,减少采样现场等候时间(具体流程见下图,之前已申请的依然有效),无智能手机的市民朋友可由家人代为登记,生成二维码后截图保存,提前准备粤核酸5采样码。
(三)外市来(返)莞人员如出现发热、咳嗽、腹泻、乏力等症状,要佩戴一次性医用口罩及以上级别口罩,及时到就近的发热门诊进行排查和诊疗,就医过程尽量避免乘坐公共交通工具。
(四)粤康码为黄码、红码的市民朋友,近期有中高风险旅居史或正在居家健康监测以及处于管控区的市民朋友,请按要求向属地社区报备并落实相应的健康管理,请勿直接前往核酸检测点。
(五)刚接种新冠病毒疫苗的市民群众,请于疫苗接种满48小时后再进行核酸检测。
(六)天气炎热,请注意防暑防晒。
民有呼,必有应
欢迎广大市民朋友
为黄江发展提宝贵意见和建议
快来评论区留言吧!
⬛ 编辑 / 刘慧茹
⬛ 来源 / 东莞疾控
⬛ 统筹 / 黄江镇宣教文体旅办