![]()
反传销网5月22日发布:5月21日,“走路赚积分”电商平台赞丽生活在停服约12个小时后发布更新公告。
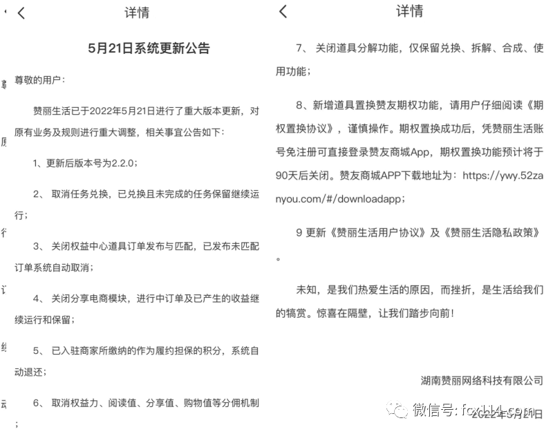
公告显示,新系统取消“任务兑换”、“关闭权益中心道具订单发布比配”、关闭“分享电商模块”、退还商家缴纳的履约积分、取消权益力等分佣机制、关闭道具分解功能,新增道具置换赞友期权功能,期权置换功能预计将于90天后关闭。上述关闭的功能及分佣机制多涉及积分可变现的相关功能。 在更新前,5月20日,赞丽生活发布公告,称因进行重大版本更新,将于18:30起停服,预计停服12小时。至21日6时30分左右,赞丽生活手机应用数据恢复。21日8时至10时许,赞丽生活苹果及安卓app无法正常登陆,目前苹果应用已再度恢复。 赞丽生活APP首页主要涉及电商产品,界面下内设“首页”、“资讯”、“运动”和“我的”四栏。其中,“运动”会申请记录用户的移动轨迹和运动步数,并设有相关“任务大厅”和“道具工程”。通过走路或运动记步,可获得赞丽生活积分,进行道具兑换、商品兑换等,因此也被称为“走路赚钱”的软件。 原本,赞丽用户通过实名认证以及人脸认证,可在道具工厂的“市场”板块进行“广告宝”交易,可买卖不同等级的广告宝,黄金“广告宝”的单价可上万元,广告宝的交易还需根据用户等级支付积分,黄金“广告宝”可给买家带来分佣。据裁判文书网公布,一起赞丽用户的买卖合同纠纷显示,原告在2017年在“赞丽生活“APP进行交易,出售流通的积分“黄金广告宝”,由于操作失误,将9050元的单价标注称9.05元每个。该场外卖单成交,原告要求被告返还出售的18个“黄金广告宝”和分佣积分。 5月20日,据“赞丽积分”发布,黄金广告宝的价位区间在705元至2823元。 2022年1月,仙游县人民政府公告由仙游县打击治理电信网络新型违法犯罪工作联席会议办公室发布的紧急预警。预警提到,“赞丽生活”原“趣步”APP广告涉诈,晋江市有受害者因“赞丽生活”软件被诈骗,文中称软件中有众多投资理财、贷款类非法涉诈广告链接。当地公安的官方社交账号亦转载了该预警。 此外,预警还提到,“赞丽生活”APP声称其可以通过积累步数换零钱的生活、运动、购物综合性APP;据官网显示“赞丽生活”APP标语为“让汗水不白流”;事实上,从“拉人入伙”就能获得回报,从1元的缴费门槛到达人的层级设置,以及在全国各地开设为用户“洗脑”讲座,都具备缴费获取入门资格、发展多级下线网络、将发展人员数量作为依据计算和给付报酬等“传销”特征。文中称,“赞丽生活”因涉嫌网络传销、非法集资、电信网络诈骗被有关部门立案调查。 此次更新后,赞丽生活APP的运动板块不再有“道具工厂”以及“任务”入口。“走路赚积分”相关功能受影响。 根据更新公告,新增了道具置换赞友商城期权的功能,用户可免注册直接登陆“赞友商城”。有参与者认为,在APP内“我的”栏,点击广告宝的置换按键,积分可在“赞友商城”兑换期权拿分红。公告证实了不少参与者对于赞丽和赞友商城存在关联的猜测。此前,在赞丽的社交群组内,有消息称,不再鼓励推广赞丽拉人,赞友商城开放后鼓励推广赞友。 赞友商城于5月上线,并在21日刚推出2.0版本。个人号”赞丽积分“微博曾发布”赞友商城”上线信息,赞丽APP开屏疑曾现2.0版本下载广告,目前赞丽以及赞友均上线2.0版本。与赞丽不同,赞友并未采用“走路赚积分”的模式,但可通过看广告赚积分。 关于赞丽与赞友的关联,除了地处湖南,赞丽科技与赞友商城主体湖南赞友数字科技有限公司无直接工商关联。目前,赞友商城仅支持安卓系统下载。赞友商城APP有期权明细,并可申请与APP账号密码不同的交易密码。 用户晒出,21日的“广告宝”交易平台提示,交易时间为周一至周五。由于不能做任务,积分不能变多,用户对23日开市后的价格预期较悲观,并对置换期权后的分红收益存疑。 早期,趣步曾是“走路赚钱”模式的热门软件。2019年10月,长沙政府网站对公众的回信提到,湖南趣步网络科技有限公司(下称 “趣步科技”)涉嫌非法传销、非法集资、金额诈骗等违法行为,目前已被有关单位立案调查。 “赞丽积分”个人微博曾发布图片,简述赞丽生活的发展过程,称其是由“趣步”转型升级的品牌。图片显示,趣步在2017年开始天使轮融资,次年“趣步科技有限公司”成立,APP上线;2020年3月,因疫情暂停推广,于10月升级为赞丽生活。时间线与此前赞丽用户纠纷提及的上线时间不一致。 停服关闭功能曾在“趣步”上演。2020年10月,趣步曾发布系统公告,称将停服约8小时,将取消星级达人分红机制、取消粉红权益、分红机制,保留直推活跃度加成机制。上线之初,趣步推出“糖果”积分,完成走步任务的用户可获得该积分,用户可通过分享邀请码,邀请他人注册,并获得积分。由于“糖果”积分的价格存在炒作空间,用户可通过交易积分获利。此外,曾有“区块链+运动”的宣传趣步的易拉宝。数字代币GHT也曾可以兑换“糖果”积分。 此前,曾有参与者发布攻略称,买赞丽青铜、白银等级别的“广告宝”、或看视频等兑换任务卷轴,再从可交易桂花糖(GHT)的交易平台购买糖果兑换至赞丽app获得初级卷轴任务。不同等级的卷轴获得积分数量不同。截至目前,GHT的场外挂单价格从1.6美元至2.13美元不等。 据公告,赞丽生活所属湖南赞丽网络科技有限公司(下称 “赞丽科技”)。工商信息显示,赞丽科技成立于2020年,由瞭望九州集团有限公司(下称 “瞭望九州集团”)以及自然人邓雯珺持有。其与趣步科技并无直接工商关联信息。趣步科技由两名自然人持股。瞭望九州集团股东包括自然人张铁等以及《中国经济导报》社。 对于趣步背后的创始人,就工商信息,湖南趣步公司的股东包括郑阳和叶壮。据《深潮TechShow》报道,趣步高管微信名为IWC_Ken,叶壮当时的微信名则是“一杯清茶”。郑阳曾在2019年9月成立深圳九六网络科技有限公司,并在2022年2月退出,公司已更名为深圳冠微电子有限公司。原“趣步科技”公众号曾发文透露,公司总部由湖南长沙迁至重庆鹤壁,在布局深圳和杭州的区块链研发中心,以及海南的运营中心。值得注意的是,赞丽则曾申请获批“96商圈本地生活服务平台”的软件著作权。 在趣步之后,亦跑等同类APP面市,用户使用不同等级的虚拟跑鞋,产生的“花豆”积分在商城兑换产品。亦跑主体长沙亦跑科技有限公司自2021年2月起因工商机关无法联系被列经验异常,至今未被移出。此外,运动积分模式平台还包括闪步、睡多多、趣投、趣行、IDAKA 、智慧晶、悦走越有、迈步、益动、疯狂豆豆等。2022年以来,“运动即挖矿”平台StepN在加密货币领域爆火,频现造富现象。知名投资人朱啸虎今日发布朋友圈称,购入StepN跑鞋。与此同时,有用户反映,该平台代币GMT价格在过去半月近乎腰斩。一END一
版权归原创方所有,请注明文章出处!
![]()
来源:蓝鲸新金融
申明:以上内容为转发,如有侵权请点击下方图片联系小编☟☟☟
![]()
想了解更多 请搜索【反传联盟】(fcx114-com)