“我一勺三花淡奶,白不大哥”
大哥陷入了沉思......
最近网上很火的梗
想必大家都刷到过
一时间引发社会焦虑
再次掀起对食品安全的广泛热议
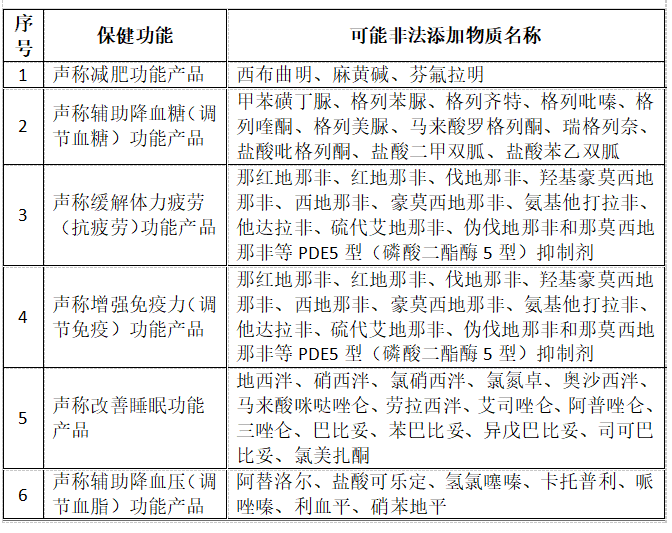
2022年5月底,北京警方接事主马某报警称其侄女误食自己购买的减肥产品——某减肥巧克力后身体不适,在就医过程中意外发现该减肥巧克力内含有西布曲明成分。后警方立即开展调查,顺藤摸瓜,最终查获涉案嫌疑人李某,并依法对其刑事拘留。2022年6月底,北京警方接到线索称,有人涉嫌通过网络生产销售有毒有害物质食品,根据线索,警方破获一起生产、销售有毒、有害食品案,查获李某和李某某二人,该二人通过网络销售保健品“鹿鞭肾宝”,经鉴定,该保健品中含有西地那非成分。据统计,北京警方近5年破获生产销售有毒有害食品案470余起,占侦办的食药类刑事案件总数的接近1/4。《刑法》第一百四十四条 【生产、销售有毒、有害食品罪】在生产、销售的食品中掺入有毒、有害的非食品原料的,或者销售明知掺有有毒、有害的非食品原料的食品的,处五年以下有期徒刑,并处罚金;对人体健康造成严重危害或者有其他严重情节的,处五年以上十年以下有期徒刑,并处罚金;致人死亡或者有其他特别严重情节的,处十年以上有期徒刑、无期徒刑或者死刑,并处罚金或者没收财产。根据2022年1月1日起施行的《最高人民法院、最高人民检察院关于办理危害食品安全刑事案件适用法律若干问题的解释》(以下简称《解释》)第九条规定,下列物质应当认定为刑法第一百四十四条规定的“有毒、有害的非食品原料”:(一)因危害人体健康,被法律、法规禁止在食品生产经营活动中添加、使用的物质;(二)因危害人体健康,被国务院有关部门列入《食品中可能违法添加的非食用物质名单》《保健食品中可能非法添加的物质名单》和国务院有关部门公告的禁用农药、《食品动物中禁止使用的药品及其他化合物清单》等名单上的物质;此外,《解释》中也明确规定,在食品生产、销售、运输、贮存等过程中,掺入有毒、有害的非食品原料,或者使用有毒、有害的非食品原料生产食品的;在食用农产品种植、养殖、销售、运输、贮存等过程中,使用禁用农药、食品动物中禁止使用的药品及其他化合物等有毒、有害的非食品原料的;
在保健食品或者其他食品中非法添加国家禁用药物等有毒、有害的非食品原料的,以生产、销售有毒、有害食品罪定罪处罚。国务院有关部门分批次公布了非法添加名单,包括可能在食品中“违法添加的非食用物质”“易滥用的食品添加剂”,以及禁止(停用)和部分禁止使用的农药名单。(一)食品中可能违法添加的非食用物质和易滥用的食品添加剂名单【1.食品中可能违法添加的非食用物质名单(第1-5批)】【2.食品中可能滥用的食品添加剂品种名单(第1-5批)】【3.食品中可能违法添加的非食用物质和易滥用的食品添加剂名单(第6批)】任何生产企业和从业人员要牢固树立法治意识,依法依规生产经营,莫存侥幸心理,法律红线不可触碰。同时,广大群众如发现食品中非法添加的行为和线索,及时拨打110或010-83061992进行举报。1、一中学老师言语骚扰女学生!处理情况通报来了
2、连续6天搜寻抓捕,黄浦江的鳄鱼抓到了!现场抓捕视频 →
责编:冯浩 编辑:岳沛