如今的招聘显得更加可贵。 |
文/秋秋
游戏公司的招聘季又来了,相信不少有心的读者,已经发现了他们在微信刷屏的招聘消息。
另外,拉勾招聘也发布了一些与春招有关的数据——2022年春招前,约有58%的在职员工考虑跳槽;春招期间,游戏行业的平均薪酬为20400元,同比增长21.6%,位列互联网行业增长榜第3名。
按平均薪酬增幅整理出的榜单部分数据
过去一年里,游戏行业的人才流动要比以往更加频繁。例如在年度话题“人才战”当中,葡萄君见识到了工作制度、就地过年、租房补贴甚至年会礼品的行业竞争现状,也发表了数十篇包含上海、广深、成都游戏圈的人才争夺战的文章……凡此种种,可见游戏公司对人才的渴望。
虽然在去年下半年,游戏行业经历了疫情冲击、管控收紧的困境,但葡萄君相信,如今的招聘反而显得更加可贵,因为求职者的价值或许能被更好地体现。
因此,葡萄君搜集了一些游戏公司的招聘信息,希望各位求职者都能迈入合适的游戏公司,投身到心仪的项目组,在复杂而有趣的游戏行业中砥砺前行。
以下为79家游戏公司约4000个岗位的招聘信息(腾讯1147+,网易1200+,其余1590)。
根据表格中统计的1590个岗位数据,美术类岗位最为热门,约有454个,占全部岗位的28%;技术类岗位约有364个,占全部岗位的23%。
具体到岗位,统计中出现频次较高的为数值策划、系统策划,均出现了43次。其次为角色原画和场景原画,均出现了37次。广告向的视频设计师出现了33次,TA/技术美术出现了31次,技术策划仅出现了2次。
此外,大家可以通过扫描文末二维码,进入群聊,一起吐槽讨论各家游戏公司,彼此推荐,相互排雷。
其他有招聘意向的游戏公司,也可以在评论区留下岗位名称、要求、联系方式等信息。
注:
(1)本文公司排序不分先后,可以点击右上角「…」,再点击「搜索页面内容」查询招聘的公司名称。
(2)表格中标有 “ * ” 号为重点或急招岗位;由于微信文章限制,部分公司岗位JD有所简化。
(3)本文所列招聘公司及岗位仅供参考,具体请关注相关官方招聘信息。
01
腾讯游戏
腾讯游戏岗位较多,请复制以下招聘网址查看和投递:
https://hr.tencent.com/
02
网易游戏
以下岗位简历投递:zhuxiaoping@corp.netease.com或 微信:Emm-zhu
超1200+岗位岗位详情及简历投递:https://hr.163.com/
点击图片,展开查看更多岗位
03
米哈游
表格内共37个岗位,HR邮箱:zhaopin@mihoyo.com
点击图片,展开查看更多岗位
04
FunPlus
表格内共9个岗位,简历投递:xianlei.tian@funplus.com
点击图片,展开查看更多岗位
05
莉莉丝游戏
表格内共39个岗位,网址:www.lilithgames.com/recruitment
点击图片,展开查看更多岗位
06
完美世界游戏
表格内共26个岗位,简历投递:zhaopin@wanmei.com
更多招聘详情:官网jobs.games.wanmei.com
点击图片,展开查看更多岗位
07
吉比特&雷霆游戏
表格内共74个岗位,招聘网址:join.g-bits.com
点击图片,展开查看更多岗位
08
朝夕光年
表格内共12个岗位,投递邮箱:101zhaopin@bytedance.com
点击图片,展开查看更多岗位
09
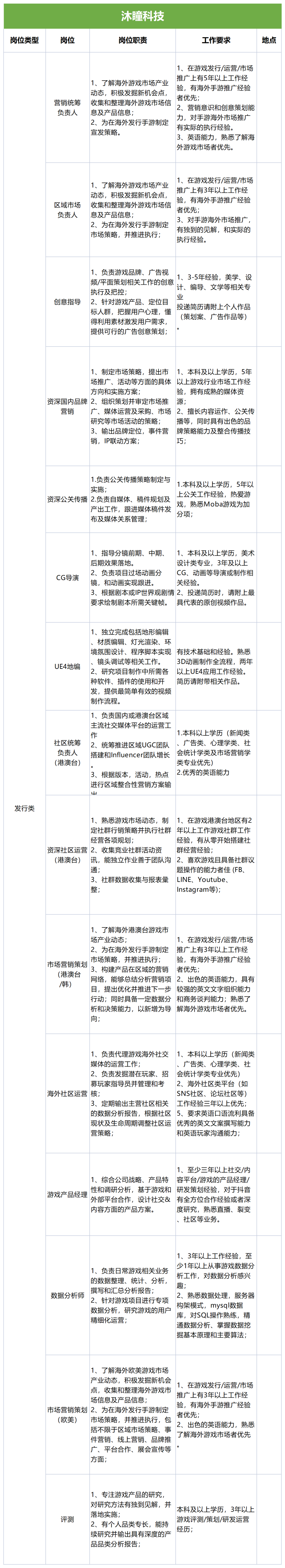
沐瞳科技
表格内共45个岗位,联系方式:HR@moonton.com
社招网址:https://moonton.jobs.feishu.cn/index
点击图片,展开查看更多岗位
10
Garena
表格内共28个岗位,关注微信公众号:Garena,点击底部菜单栏“社会招聘”搜索意向岗位投递。
11
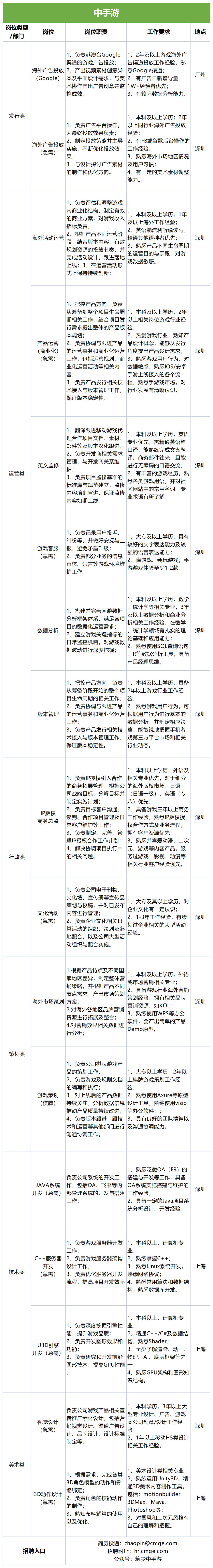
中手游
表格内共17个岗位,简历投递:zhaopin@cmge.com
招聘网址:hr.cmge.com
点击图片,展开查看更多岗位
12
游族网络
表格内共17个岗位,投递邮箱:yzhr@yoozoo.com
招聘网址:https://www.yoozoo.com/jobs
点击图片,展开查看更多岗位
13
叠纸游戏
表格内共83个岗位,投递邮箱:hr@papegames.net
网申链接:https://app.mokahr.com/apply/papegames/2700#/
点击图片,展开查看更多岗位
14
乐狗游戏
表格内共13个岗位,简历投递至:sulei@legoutech.com
更多岗位详情请上官网:https://www.legougames.com/
15
心动
表格内共60个岗位,具体职位要求参考招聘官网:https://hr.xd.cn/social/#/
点击图片,展开查看更多岗位
16
西山居
表格内共26个岗位,投递邮箱:xsj-zhaopin@kingsoft.com
点击图片,展开查看更多岗位
17
紫龙游戏
表格内共24个岗位,邮箱:hr@zlongame.com
18
快手游戏
表格内共27个岗位,发送简历至:youxizhaopin@kuaishou.com
官网搜索「游戏事业部」:https://zhaopin.kuaishou.cn/recruit/e/#/official/social/
点击图片,展开查看更多岗位
19
英雄游戏
表格内共9个岗位,招聘网址:https://social.hero.com/#/
点击图片,展开查看更多岗位
20
Epic Games
表格内共2个岗位,邮箱:william.zou@epicgames.com
21
恺英网络
表格内共22个岗位,简历投递:cv@kingnet.com (邮件名:岗位+姓名)
点击图片,展开查看更多岗位
22
巨人网络
表格内共10个岗位,招聘网址:https://app.mokahr.com/apply/ztgame/37485/#
点击图片,展开查看更多岗位
23
波克城市
表格内共33个岗位,网址:https://app.mokahr.com/su/suzqtv
或关注【波克城市招聘】公众号进行投递
点击图片,展开查看更多岗位
24
壳木游戏
表格内共27个岗位,简历投递邮箱:hr@camel4u.com
25
青瓷游戏
表格内共36个岗位,BOSS直聘直接投递或者发送邮箱hr@qcplay.com
点击图片,展开查看更多岗位
26
龙图游戏
表格内共22个岗位,简历投递:yuanfang@longtugame.com
点击图片,展开查看更多岗位
27
掌趣科技
表格内共10个岗位,招聘请关注微信号:gamehryzq 或公众号:掌趣科技招聘,或网址:zhaopin.ourpalm.com/
点击图片,展开查看更多岗位
28
网龙
表格内共13个岗位,投递邮箱:xrzheng@nd.com.cn或quan150413@nd.com.cn
29
云畅游戏
表格内共17个岗位,投递邮箱:zhaopin@game2sky.com
点击图片,展开查看更多岗位
30
Unity
表格内共14个岗位,招聘网址:https://careers.unity.com/
31
巴别时代
表格内共12个岗位,简历投递:job@babeltime.com
更多招聘详情:https://www.babeltime.com/zhaopin
点击图片,展开查看更多岗位
32
勇仕网络
表格内共28个岗位,简历投递:hr@ys4fun.com
招聘网址:http://www.ys4fun.com/recruitment
点击图片,展开查看更多岗位
33
蛮啾网络
表格内共29个岗位,投递邮箱:hr@manjuu.com
网址:https://app.mokahr.com/apply/manjiu/40770
34
DeNA
表格内共21个岗位,投递邮箱:HR@denachina.com
点击图片,展开查看更多岗位
35
悠星网络
表格内共68个岗位,投递邮箱:hr@yo-star.com
网址:https://app.mokahr.com/apply/yostar/26843
点击图片,展开查看更多岗位
36
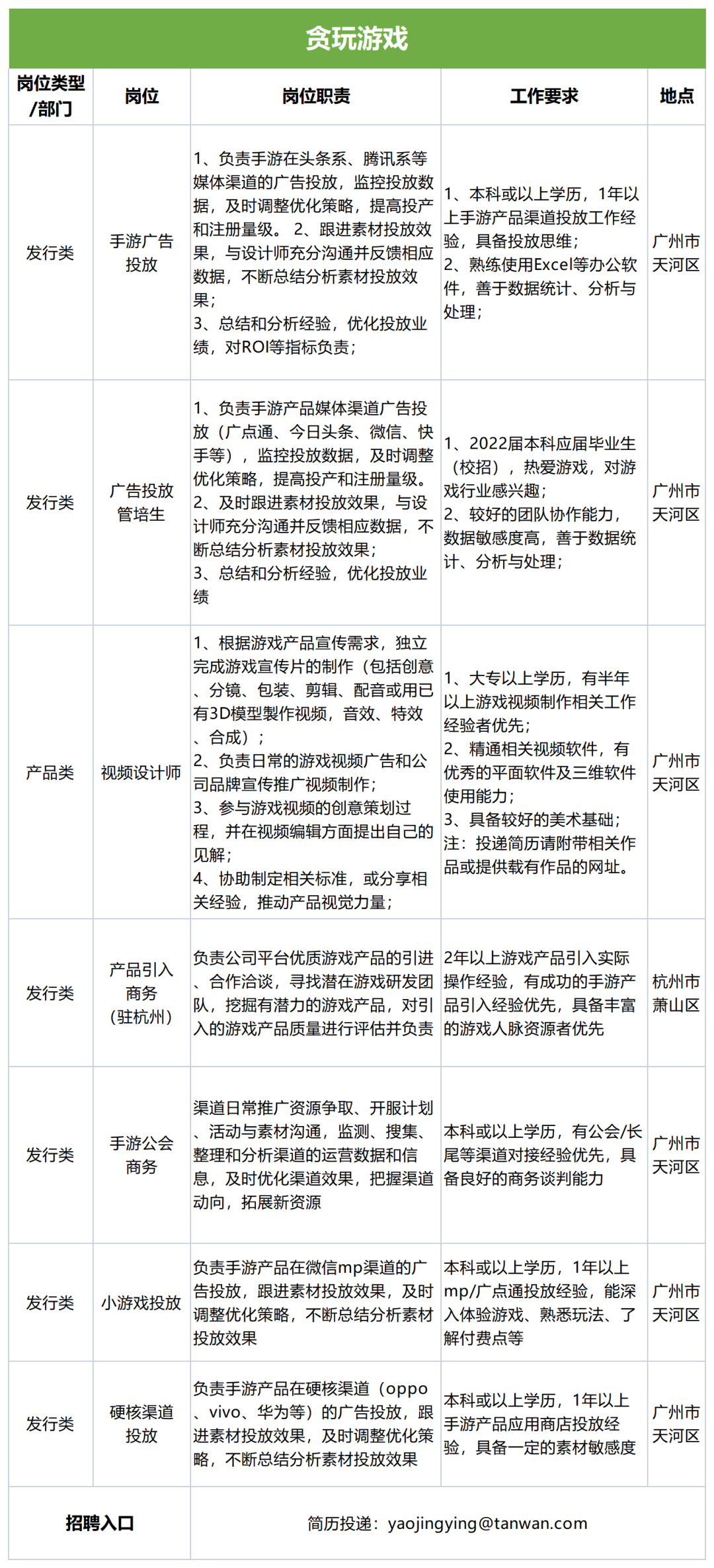
贪玩游戏
表格内共7个岗位,简历投递:yaojingying@tanwan.com
点击图片,展开查看更多岗位
37
边锋网络
表格内共6个岗位,简历投递:zhaomeng01@bianfeng.com
38
游卡网络
表格内共131个岗位,网址:https://app.mokahr.com/apply/yokagames/41939
点击图片,展开查看更多岗位
39
迷你创想
表格内共7个岗位,简历可投递至邮箱:HR@mini1.cn
网址:https://www.mini1.cn/careers/
点击图片,展开查看更多岗位
40
广州百田
表格内共28个岗位,邮箱投递:hr@aobi.com
招聘官网:https://app.mokahr.com/apply/aobi/25015#/
点击图片,展开查看更多岗位
41
蜗牛游戏
表格内共24个岗位,投递简历至:hr@snail.com
42
金山世游
表格内共22个岗位,网址:https://hr.lagou.com/company/gongsi/36886.html
点击图片,展开查看更多岗位
43
咪咕互娱
表格内共4个岗位,邮箱:miguhyhr@migu.cn
官网:https://www.migu.cn/
44
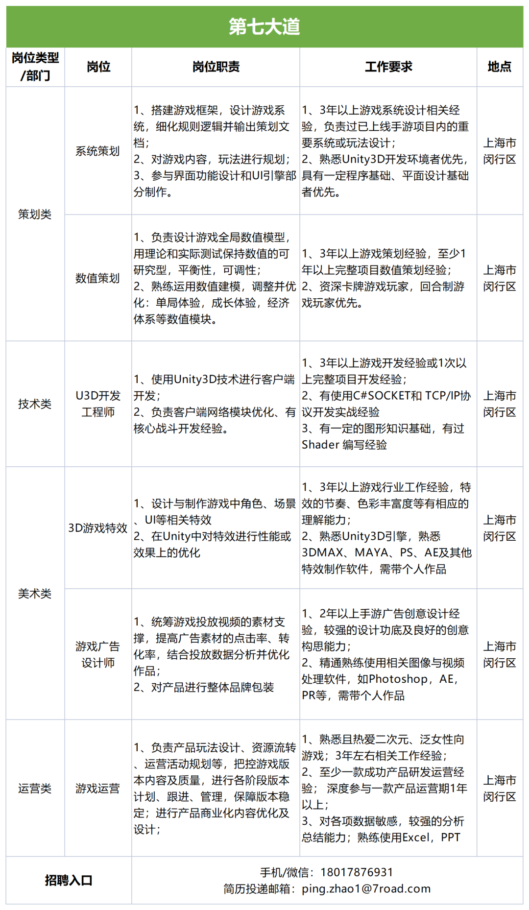
第七大道
表格内共6个岗位,简历投递邮箱:ping.zhao1@7road.com
45
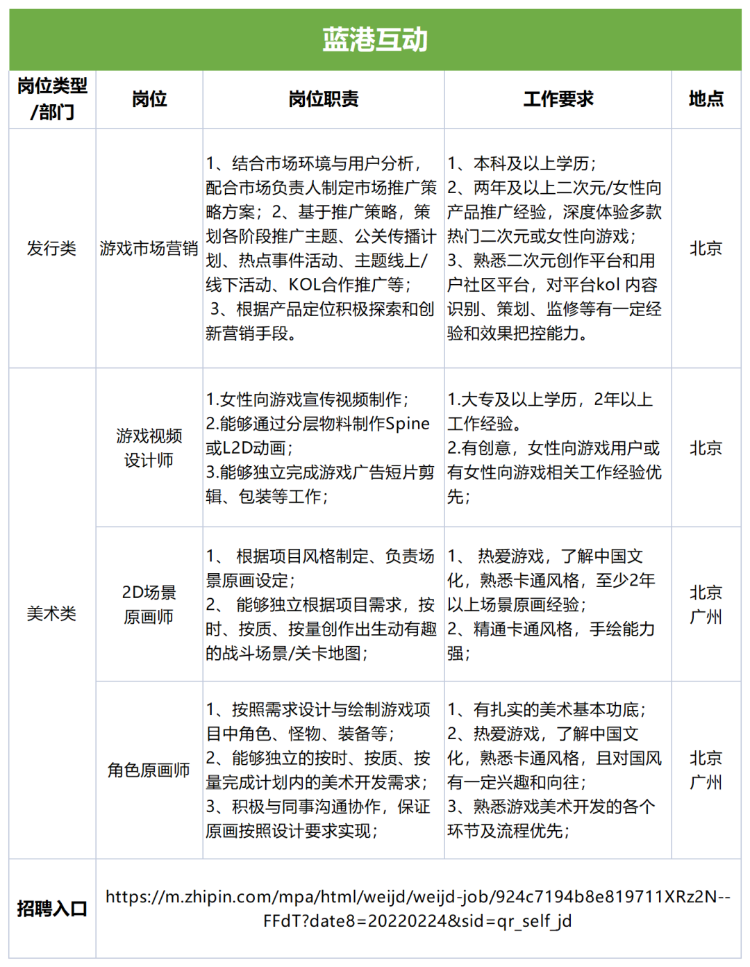
蓝港互动
表格内共4个岗位,招聘网址:https://m.zhipin.com/mpa/html/weijd/weijd-job/924c7194b8e819711XRz2N--FFdT?date8=20220224&sid=qr_self_jd
46
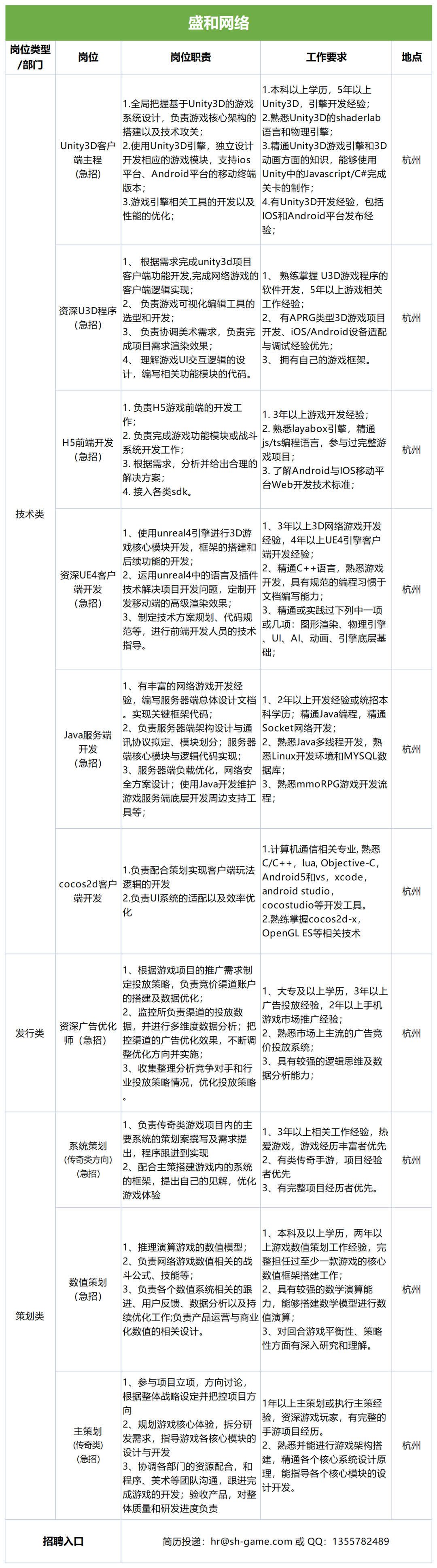
盛和网络
表格内共10个岗位,简历投递:hr@sh-game.com
点击图片,展开查看更多岗位
47
君海游戏
表格内共32个岗位,投递邮箱:JHzhaopin@ijunhai.com
点击图片,展开查看更多岗位
48
二元游戏
表格内共7个岗位,投递邮箱:hr@biubiux2.com
49
深蓝互动
表格内共26个岗位,招聘网站:https://app.mokahr.com/apply/blueinteractive/38433#/
点击图片,展开查看更多岗位
50
飞鱼科技
表格内共40个岗位,投递邮箱:zhoul1@feiyu.com
点击图片,展开查看更多岗位
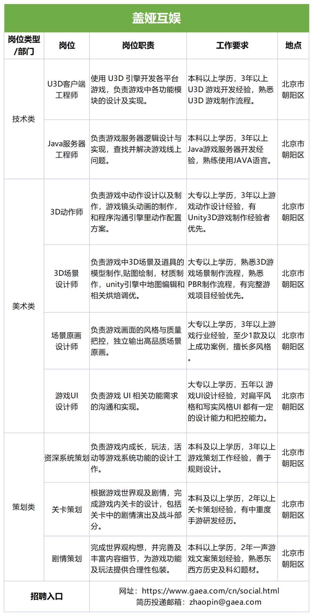
51
盖娅互娱
表格内共9个岗位,简历投递邮箱:zhaopin@gaea.com
网址:https://www.gaea.com/cn/social.html
52
光宇游戏
表格内共11个岗位,简历投递邮箱:gyyxhr07@gyyx.cn
点击图片,展开查看更多岗位
53
万达院线游戏
表格内共5个岗位,联系方式:18810186359
点击图片,展开查看更多岗位
54
心光流美
表格内共16个岗位,投递简历至:tianchang@xgjoy.com
点击图片,展开查看更多岗位
55
番糖游戏
表格内共11个岗位,邮箱:juju@funtoygame.com
官网:https://www.fantanggame.com/
点击图片,展开查看更多岗位
56
无端科技
表格内共6个岗位,投递邮箱:HR@wooduan.com
57
卓杭网络
表格内共14个岗位,投递邮箱:hr@droidhang.com,网址:www.dhgames.cn
点击图片,展开查看更多岗位
58
黑桃互动
表格内共7个岗位,HR电话微信同号:15818658318
59
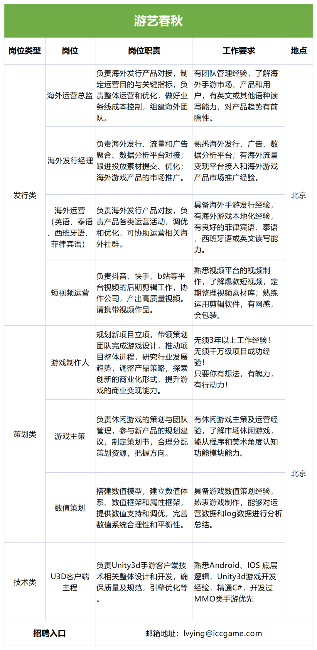
游艺春秋
表格内共8个岗位,投递邮箱:lvying@iccgame.com
60
钛核互动
表格内共8个岗位,投递邮箱:hr@taiyouxi.cn
61
中青宝
表格内共9个岗位,简历投至:liaojiamei@zqgame.com
点击图片,展开查看更多岗位
62
魂世界游戏
表格内共7个岗位,招聘微信:klaymenw
点击图片,展开查看更多岗位
63
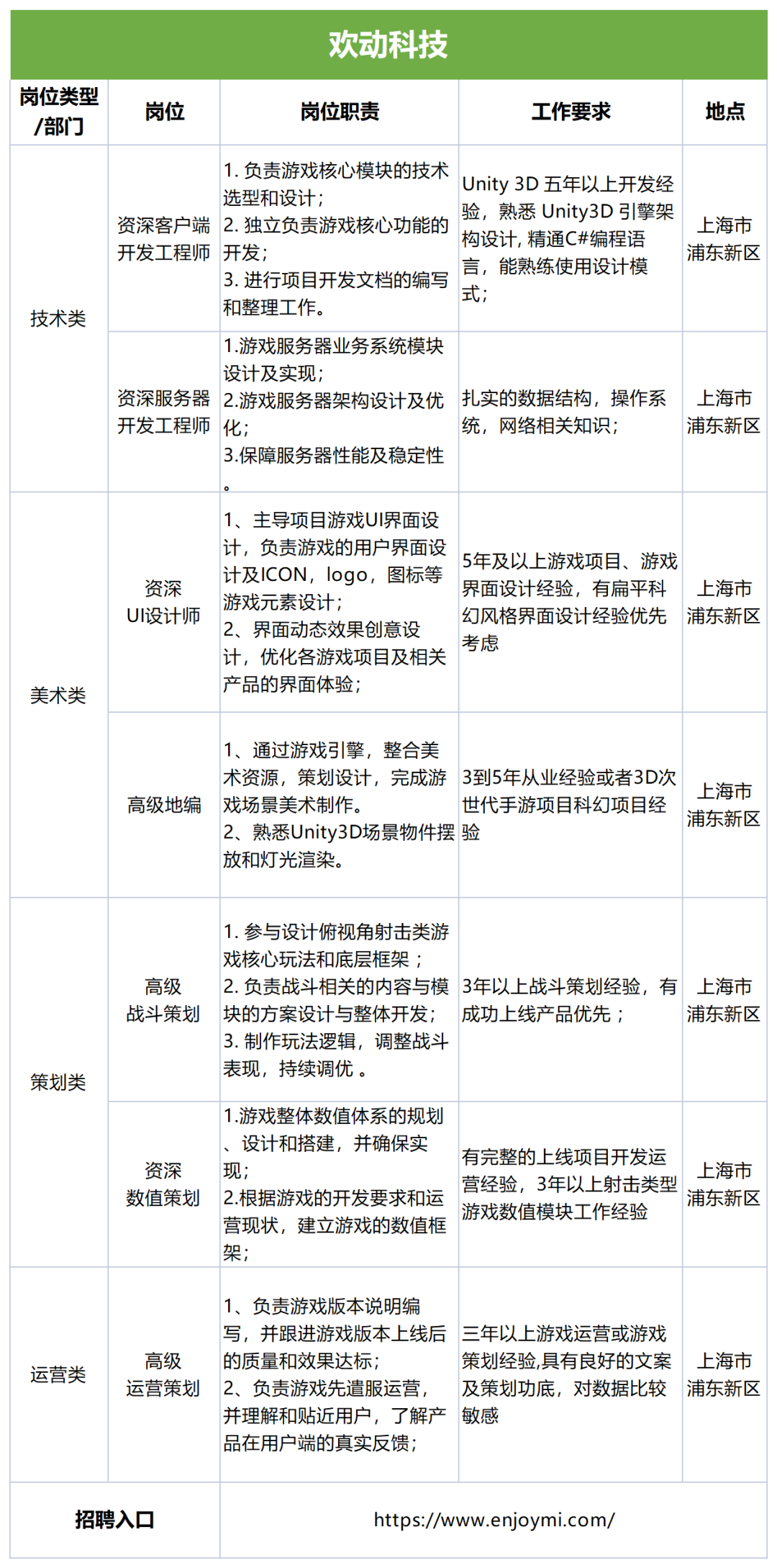
欢动科技
表格内共7个岗位,网址:https://www.enjoymi.com/
64
卓越游戏
表格内共11个岗位,招聘投递邮箱:binzhao@joyogame.com
点击图片,展开查看更多岗位
65
9130游戏
表格内共26个岗位,招聘官网:https://www.zhipin.com/gongsi/3fa39fd95e7fd9601nJy3dW6EQ~~.html?ka=company-intro
点击图片,展开查看更多岗位
66
王牌游戏
表格内共5个岗位,投递邮箱:15227760621@163.com
67
炎魂网络
表格内约33个岗位,投递邮箱:liushuang@pandadastudio.com
68
Recreate Games
表格内共15个岗位,投递邮箱:careers@recreate.games
点击图片,展开查看更多岗位
69
CiGA中国独立游戏联盟
表格内共4个岗位,邮箱:Hr@ciga.me
70
星线网络
表格内共10个岗位,投递邮箱:hr@star-linear.com
点击图片,展开查看更多岗位
71
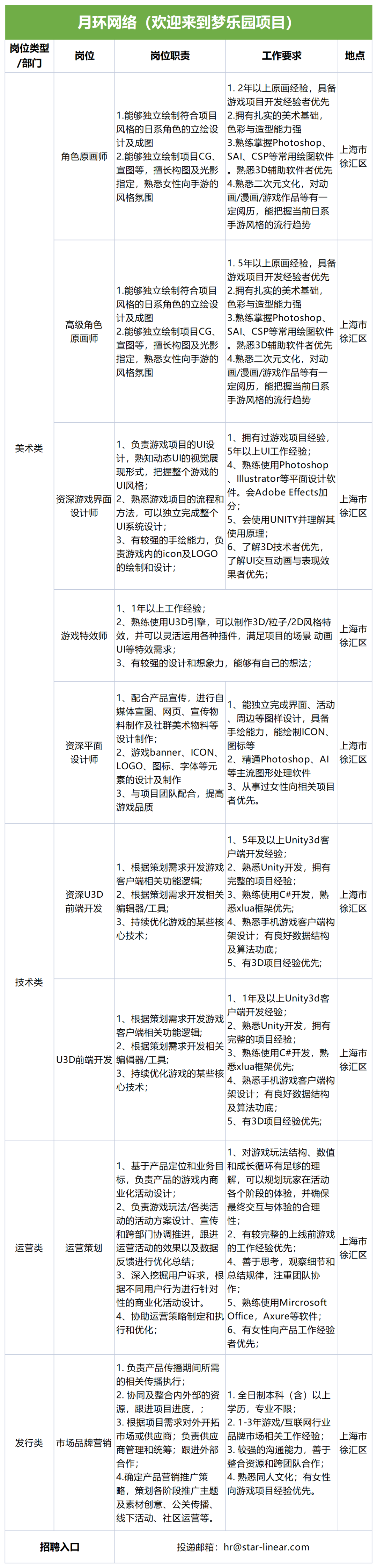
月环网络
表格内共9个岗位,投递邮箱:hr@star-linear.com
点击图片,展开查看更多岗位
72
望尘科技
表格内共12个岗位,投递邮箱:hr@galasports.com
73
淘乐网络
表格内共16个岗位,网址:https://app.mokahr.com/social-recruitment/taolegame/
点击图片,展开查看更多岗位
74
数数科技
表格内共28个岗位,简历投递:hr@thinkingdata.cn
点击图片,展开查看更多岗位
75
R工作室
表格内共10个岗位,投递邮箱:hr@code-r-studio.com
点击图片,展开查看更多岗位
76
仙峰游戏
表格内共5个岗位,投递邮箱:hr@xf.com
77
弘程游戏
表格内共3个岗位,投递邮箱:hr@hcplay.com.cn
网站:www.hcplay.com.cn
78
草花互动
表格内共17个岗位,网址:https://app.mokahr.com/apply/caohua/25180
点击图片,展开查看更多岗位
79
游龙互娱
表格内共4个岗位,联系方式:18666015675
点击扫描二维码,加入游戏公司吐槽群~