各省、自治区、直辖市文化和旅游厅(局),中央人民政府驻香港特别行政区联络办公室、中央人民政府驻澳门特别行政区联络办公室办公厅,本部各直属单位:
根据《文化和旅游部办公厅关于启动2022年度内地与港澳文化和旅游交流重点项目申报工作的通知》,经评审和公示,共有来自北京、山西、上海、江苏、浙江、安徽、江西、河南、广东、海南、重庆、陕西、甘肃等省(市),香港、澳门特别行政区,以及有关全国性人民团体、文化和旅游部直属单位申报的27个项目被评为“2022年度内地与港澳文化和旅游交流重点项目”(以下简称“重点项目”),11个项目被评为“2022年度内地与港澳文化和旅游交流培育项目”(以下简称“培育项目”)。现公布获评项目名单(见附件1、附件2)并就有关要求通知如下:
一、关于重点项目
(一)请相关省(市)文化和旅游厅(局)对本地区,中央人民政府驻香港特别行政区联络办公室、中央人民政府驻澳门特别行政区联络办公室对香港、澳门入选项目的组织实施、经费使用进行指导、监督和检查,督促入选项目申报单位于规定时限内履行结项验收程序,对项目提出本单位验收评审意见。
(二)请入选项目申报单位按计划认真开展项目的组织实施和宣传,突出项目影响和实效,并严格执行新冠肺炎疫情防控要求,制定相关预案。申报单位在项目组织实施和宣传过程中应注明该项目为“2022年度内地与港澳文化和旅游交流重点项目”并按附件3要求提交视频、新闻通稿等资料。申报单位应于2022年度内完成项目实施并履行结项验收程序。
(三)文化和旅游部港澳台办公室将委托文化和旅游部民族民间文艺发展中心在项目实施过程中组织开展监督检查,在项目完成后进行验收和评估。
二、关于培育项目
为进一步发挥示范引导和鼓励作用,2022年度增设培育项目,遴选前期工作基础较好、具备一定亮点,具有成为重点项目潜力的项目予以指导。培育项目申报单位无需履行中期检查、结项验收程序,但应按指导意见对项目进一步打磨提升,项目成熟后可申报未来年度重点项目。
本通知及附件可在文化和旅游部政府门户网站(www.mct.gov.cn)、中国文化网(www.chinaculture.org)及其微信公众号,以及内地与港澳文化和旅游交流重点项目申报管理系统(http://hm.cefla.org.cn)查询、下载。
特此通知。
文化和旅游部办公厅
2022年5月23日
附件:
1.2022年度内地与港澳文化和旅游交流重点项目名单
2.2022年度内地与港澳文化和旅游交流培育项目名单
3.2022年度内地与港澳文化和旅游交流重点项目组织实施及项目验收的有关说明
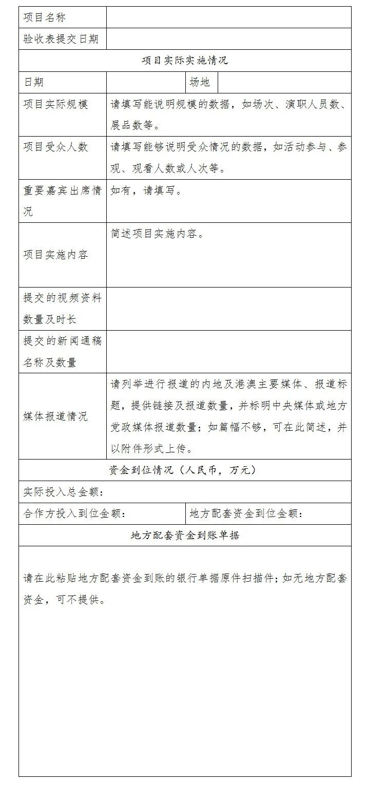
4.内地与港澳文化和旅游交流重点项目验收表
5.验收评审意见表
编辑:刘聪