一、项目简介:
LP0101-35地块东至汀雨路,南至星河南路、北至永乐路、西至良熟路;规划用地面积为40485平方米。LP0101-36地块东至望梅路绿化边界、南至星河南路绿化边界、北至永乐路、西至汀雨路;规划用地面积为42892平方米。
本次选址论证报告拟建地块开发指标为:LP0101-35地块容积率≤1.8,建筑密度≤20%,绿地率≥40%,建筑高度≤54米。LP0101-36地块容积率≤1.2,建筑密度≤30%,绿地率≥35%,建筑高度≤24米。具体选址位置和模拟方案详见附图。
二、意见提交:
为拓展社会公众了解和参与城市规划的渠道,进一步提高城市建设品位,现对规划地块选址论证报告征询广大市民的意见和建议,本次征求意见的截止时间为2022年12月30日。电子邮件请寄至3224213044@qq.com,请注明“临平新城核心区LP0101-35、LP0101-36等地块选址论证报告”。信件请寄至:杭州临平新城开发建设管理委员会506室,邮编:311100,联系电话:0571-89360007。
区位图
LP0101-36地块主要经济技术指标
两块地的位置非常好,位于临平新城核心区中的C位,南面和东面为艺尚小镇建成区,城区面貌较好。在临平区十四五商业规划中,提及了在良熟安置房附近建设商业综合体、大型商超,以满足未来大量拆迁安置居民多涌入的计划。
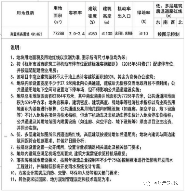
此前临平新城的论证公示为商务商务用地(B1/B2),地块总用地范围面积82384平方米,其中商业商务用地面积为77288平方米,公共通道用地面积为5096平方米。地块容积率2.0-2.4,限高100米的大型商业综合体,其中规划高层建筑四幢,分别是98.2米+93.4米+88.2米+83.8米。
然而在近期公布的临平区2023年读地手册中,已将两个地块列为拟出让住宅地块,此次规划调整论证如此迅速,两个地块或已有意向开发商。规划论证平面图显示户型面积为180平-200平,将面向高端改善人群。
往期回顾