↑ 点击上方“四川发布”关注我们
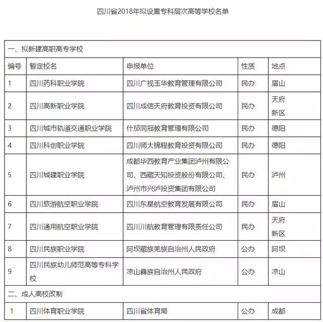
据省教育厅消息,并经教育厅党组研究,拟设置的10所专科层次高等学校,包括有四川高新职业学院、四川体育职业学院等。
附原文及名单
四川省教育厅关于拟设置专科层次高等学校的公示
根据《中华人民共和国高等教育法》《民办教育促进法》《普通高等学校设置暂行条例》(国发﹝1986﹞108号)和《教育部关于“十三五”时期高等学校设置工作的意见》(教发〔2017〕3号)有关规定,经四川省高等学校设置评议委员会五届五次会议评议,并经教育厅党组研究,现将拟设置的专科层次高等学校进行公示。
公示时间为2018年2月9日至2月14日。公示期内,对拟设置学校有关问题,可向省高校设置评议委员会办公室反映。有关反映问题须以书面形式提出,内容应实事求是。以单位名义反映的应加盖公章,以个人名义反映的应署真实姓名,并写明本人工作单位、通讯地址和联系电话。不符合上述要求的,不予受理。我们将对反映的问题进行调查核实,并为反映人保密。
受理部门:四川省高校设置评议委员会办公室(设在省教育厅发展规划处,成都市陕西街26号)
邮政编码:610041
联系电话:028-86114705;传真号码:028-86113561
工作邮箱:fzghc@qq.com
(点击查看大图)
四川省高等学校设置评议委员会办公室
2018年2月9日
四川发布客户端综合成都全搜索新闻网
想获取更多政务新闻及服务资讯,请手戳下方图片并下载四川省人民政府新闻办政务客户端——四川发布。