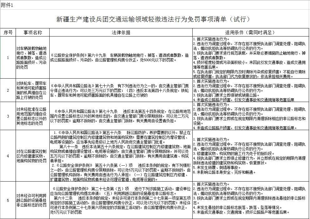
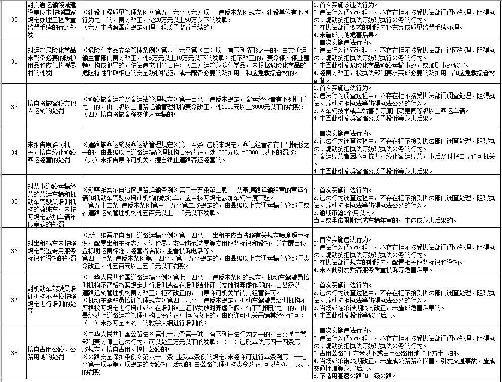
原标题:兵团交通运输局公布38项轻微违法免罚事项清单
近日,兵团交通运输局印发《新疆生产建设兵团交通运输领域轻微违法行为免罚事项清单(试行)》(以下简称《清单》),明确自2022年8月1日起,兵团38项交通运输领域的违法行为轻微并及时改正,没有造成危害后果的,将不予行政处罚。《清单》中公布的免罚事项涉及道路运输、水上交通、交通工程建设等领域。如:对车辆装载物触地拖行、掉落、遗洒或者飘散,造成公路路面损坏、污染的处罚;对铁轮车、履带车和其他可能损害路面的机具擅自在公路上行驶的处罚;对未经批准在公路用地范围内擅自设置公路标志以外的其他标志的处罚;对未经批准在公路用地范围内擅自设置公路标志以外的其他标志的处罚;对出租汽车未按照规定配置专用服务标识和设施的处罚等。据了解,在兵团交通运输领域推行轻微违法行为免罚事项清单,是坚持执法为民理念,充分保障当事人合法权益,建设人民满意交通的具体体现,也是改进执法方式,促进严格规范公正文明执法,从源头上减少行政争议,进一步优化营商环境的创新举措。“对符合条件的轻微违法行为,在依法作出不予处罚决定的同时,各师市交通运输部门还要认真贯彻落实‘谁执法谁普法’责任制,对符合轻微违法行为免罚规定的当事人,加强法律法规知识的宣传,教育当事人真正认识错误,增强当事人守法意识,改正违法行为。”兵团交通运输局政策法规研究处(执法监督局)负责人说。![]()
![]()
![]()
![]()
![]()
来源 / 团炬客户端
监制/ 闫文陆
编辑 / 袁晶
投稿邮箱:bingtuan@chinanews.com新疆生产建设兵团“民间艺人”:“烙画”宝葫芦中西亚国家热销(中文)新疆生产建设兵团“民间艺人”:“烙画”宝葫芦中西亚国家热销(俄文)