市域(郊)铁路成都至德阳线工程
S11线又有好消息传来
融妹儿预感大家的朋友圈又要刷屏了
此前
按照计划
该线路将于年底前开工
用地预审
已上报至自然资源部
从文件中我们了解到,市域(郊)铁路成都至德阳线工程已列入国家发展改革委2022年中央加大建设用地保障力度的国家重大项目清单。经审查,该项目用地符合规定,原则同意通过用地预审。
该项目用地应控制在112.61公顷(1689亩)以内,其中农用地93.34公顷(1400亩),耕地61.40公顷(921亩),含永久基本农田23.32公顷(350亩)。
车站工程
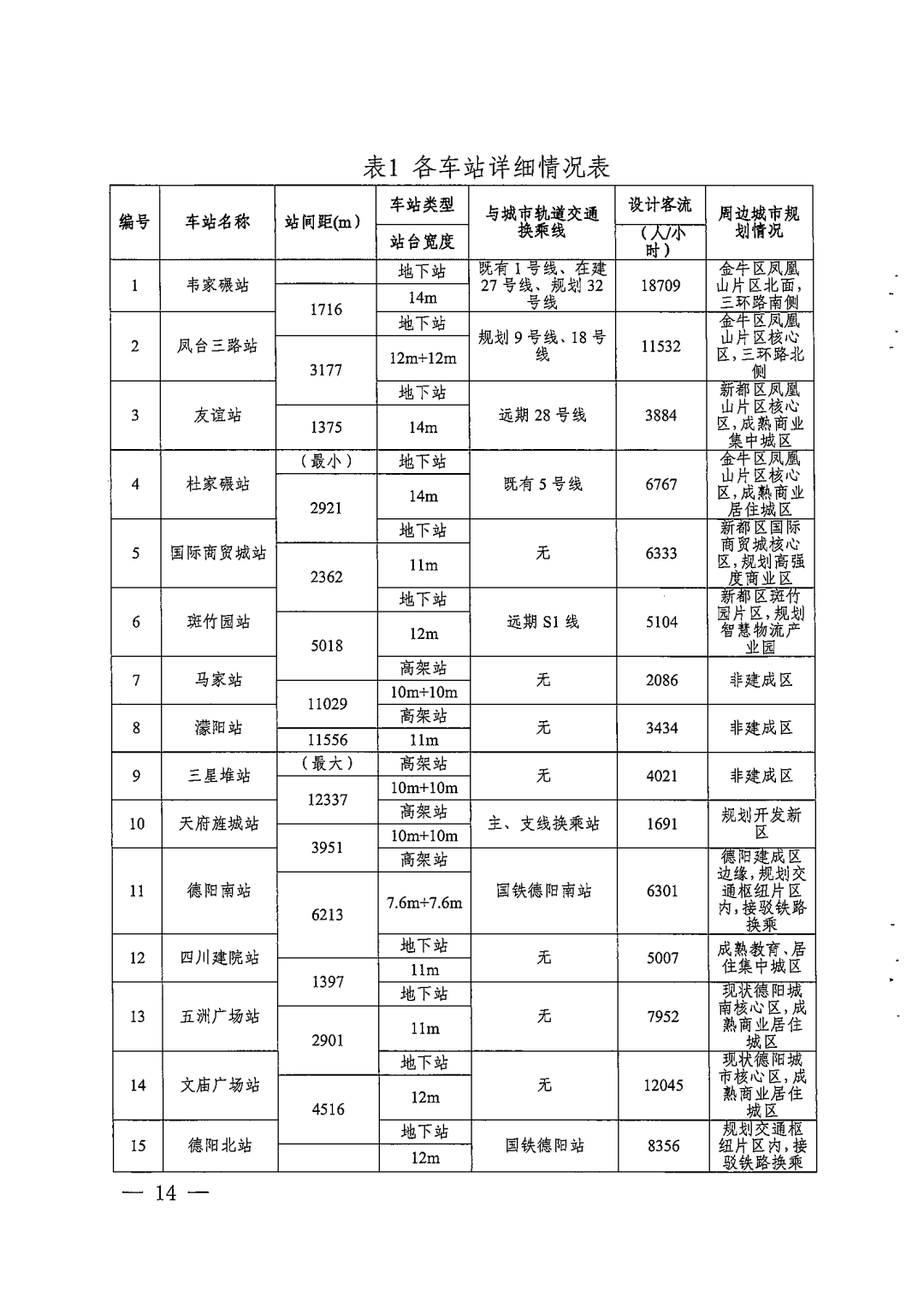
据悉,该项目投资287亿元,拟建地点为成都市金牛区、新都区、彭州市,德阳市旌阳区、广汉市。设计的列车最高运行速度为160公里/小时。共设车站15座,其中地下站10座、高架站5座。
本项目为连接成都市与德阳市的市域铁路,线路南起韦家碾站,途经成都市金牛区、成都市新都区、彭州市濛阳镇、广汉市三星堆、德阳市天府旌城、德阳市中心城区,线路主要沿北星大道、成德大道、天府大道北延线(在建)、泰山路敷设,主线止于德阳北站。沿途串联凤凰山组团、国际商贸城组团、斑竹园组团、新军马乡村休闲组团、四川全国农产品及中药材贸易中心(濛阳),广汉市三星堆文化园组团,德阳市天府旌城、德阳南站、德阳市中心城区、德阳北站等主要客流集散点,建成后将联动区域产业、串联功能组团,进一步推动成德一体化发展,充分发挥市域铁路在成德同城化发展中的引领作用。项目建设还可缓解德阳老城区客流出行压力,引导成德一体化发展。
地下站主要设在成都市、德阳市的城市建成区内。
成都市范围6座地下站(韦家碾站、凤台三路站、友谊站、杜家碾站、国际商贸城站、斑竹园站)设于成都市金牛区和新都区,沿途串联凤凰山组团、国际商贸城组团、斑竹园组团,是金牛区和新都区重点打造的商业、办公、高科技产业园集中片区,周边客流较大,各站点与成都市轨道交通线网形成5座多线换乘站,地下站对城市建设影响较小。
德阳市范围内4座地下站(四川建院站、五洲广场站、文庙广场站、德阳北站)设于德阳市成熟城市建成区,沿线车站基本都位于现状德阳市中心城区以及德阳北站等主要客流集散点,周边客流较大,地下站对城市建设影响较小。
全线最小站间距位于友谊站至杜家碾站,两座车站分别位于新都区、金牛区,处于凤凰山体育公园南、北两侧,均有充分的设站客流支撑和换乘需求,设站依据充分。
高架站主要设于成都市与德阳市城区之间,车站建设对现状周边片区影响较小。全线最大站间距位于濛阳站至三星堆站,跨越成都市与德阳市分界线,两座车站均位于非建成区,车站之间区域多为农田,考虑客流来源问题,站间距较大,中间未考虑设站。
对于每个站点的设计
文件中也给出了详细的描述
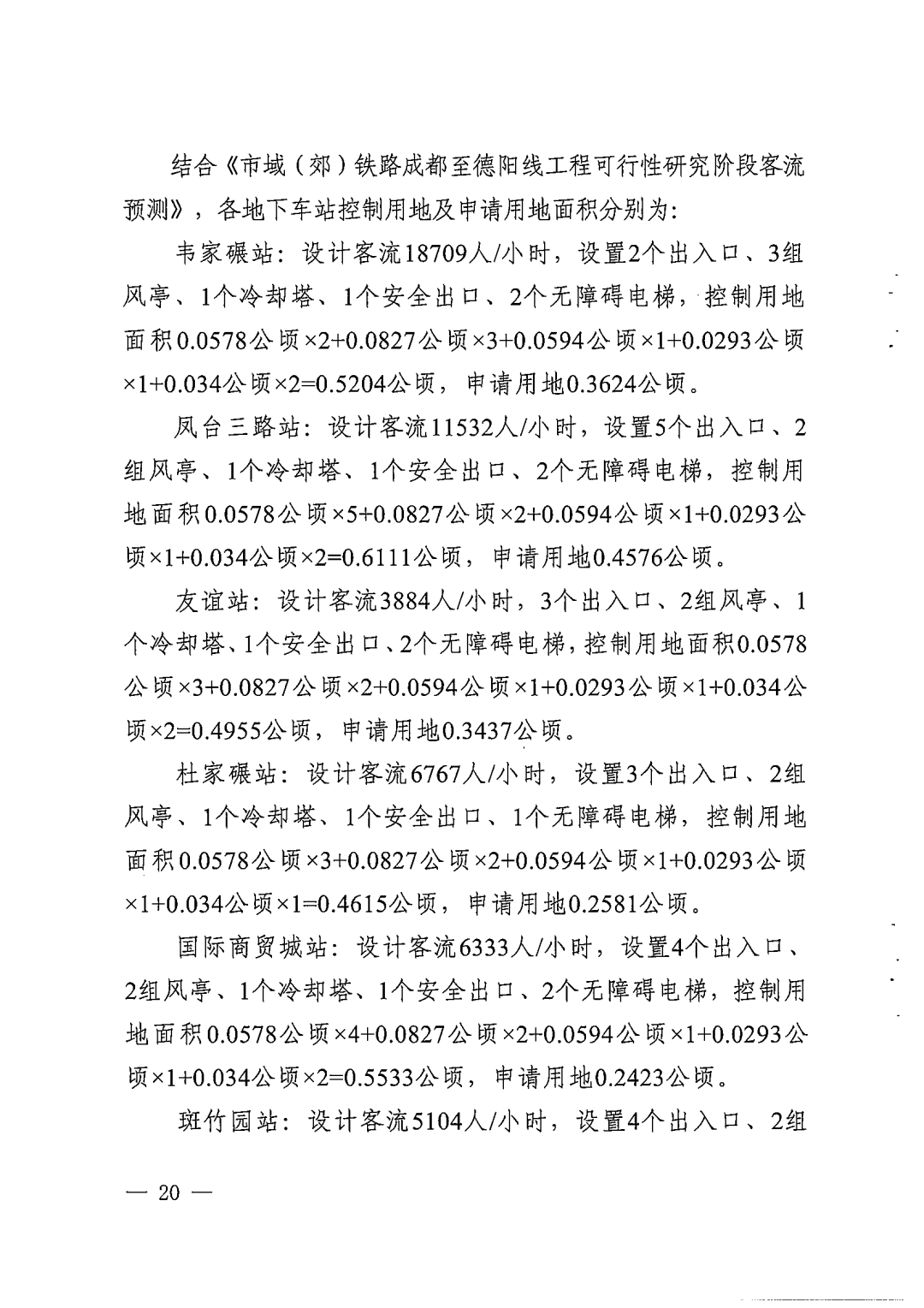
结合《市域(郊)铁路成都至德阳线工程可行性研究阶段客流预测》,各地下车站详情分别为:
韦家碾站
凤台三路站
友谊站
杜家碾站
国际商贸城站
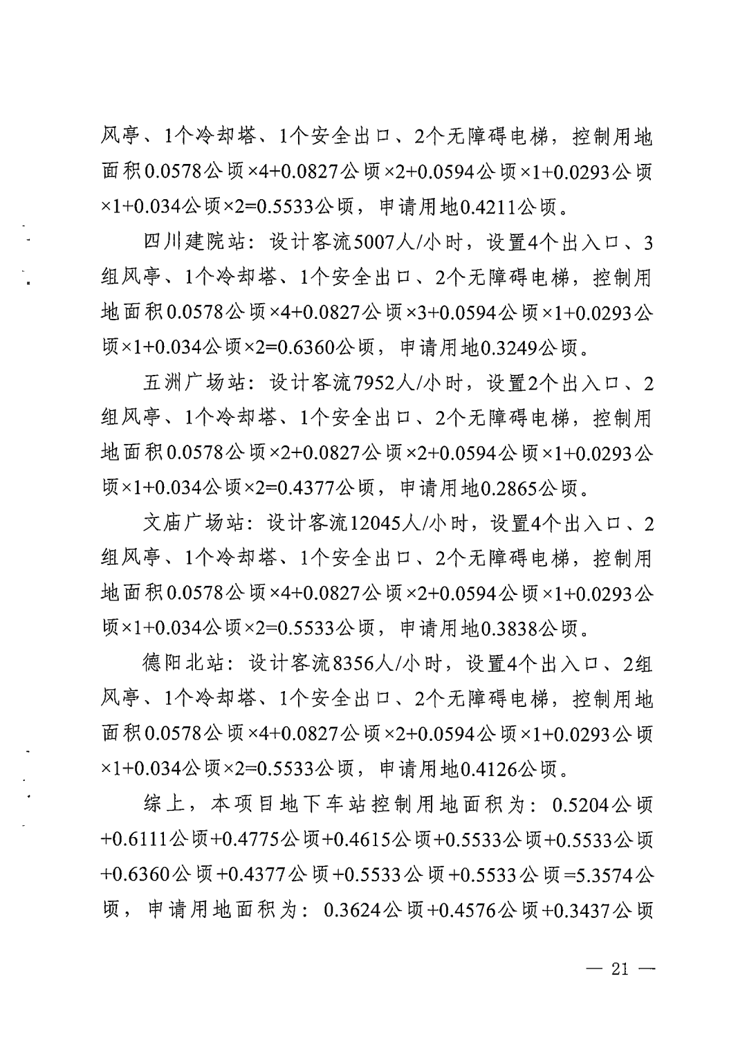
斑竹园站
四川建院站
五洲广场站
文庙广场站
德阳北站
来源丨德阳日报
编辑丨王路姣
责编丨王路姣
策划丨张欧
监制丨唐大进
总监制丨文淼
分享、收藏、点赞、在看安排一下?