稀土是生产多种功能材料必不可少的关键原材料,然而稀土生产造成的生态破坏和环境污染却非常严重。为实现全球稀土产业的可持续发展,各国政府高度重视稀土生产过程的环境管理,相继出台了一系列法律法规。
本文梳理了中国、美国、澳大利亚等主要稀土生产国稀土环境规制的发展历程,对各国环境规制的特点进行了对比和分析,指出应立足国际视角,吸取西方国家在稀土环境管理上的经验和教训,推动建立本国稀土环境治理措施及全球稀土环境治理体系,以减少本国稀土行业环境污染并促成全球稀土产业链的合理布局。
稀土环境规制对比研究框架
主要稀土生产国的稀土环境规制演化历程
放射性安全管理
20世纪90年代,国际原子能机构就提出应将稀土行业作为放射性强制管理行业之一,且在《放射性废物处置》中指明,稀土行业产出的低放射性废物需要多达几百年的可靠隔离才能确保安全。
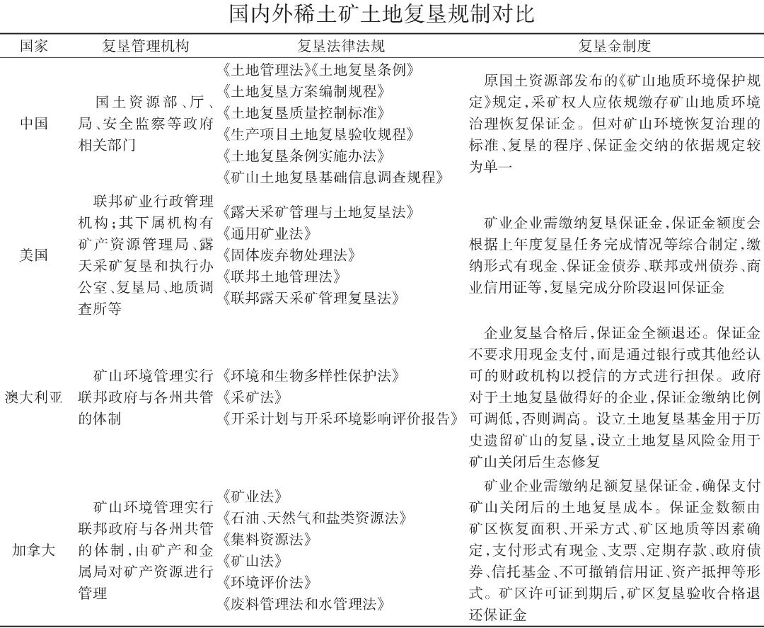
土地复垦管理
为了有序推进稀土矿山土地复垦与生态修复工作,各国纷纷制定了相关的法律法规。
大气污染排放管理
全球大多数国家对工业污染排放都制定了严格的标准,由于各国稀土产业环境规制的差异性,不同国家的污染物控制项目和指标都存在差异。
在大气污染排放管理中,SO2和氮氧化物(NO2)被关注得最多。中国规定氮氧化物每小时排放浓度限值为0.12 mg/m3,标准为全球最严。
各国规定的稀土企业每小时排放浓度限值
此外,中国根据稀土生产工艺及设备的不同,规定了同一污染物的不同排放限值,实现了从稀土采选、分解提取、萃取分组和分离、金属及合金制取到稀土硅铁合金制备的分阶段精细化管理。与其他国家大气污染排放规制相比,中国在稀土工业污染物排放标准的设立上更具针对性和全面性,处于国际领先水平。
环境税费制度
美国、澳大利亚在稀土产业环境管理中将经济政策工具与生态保护理念结合,较早建立了矿产资源环境税费制度体系。中国环境税费制度的建立起步较晚,但成效显著,2018年环境“费改税”后,稀土资源税和环境污染税在稀土环境管理中起到了更大的作用。
国内外稀土环境税费比较
产能转移
产能转移是发达国家企业规避环境规制的最直接手段。在利益驱使下,发达国家的稀土企业经常将目光转向环境立法较为宽松的国家;通过在当地投资建厂,转移稀土产业链中污染最严重的冶炼和加工环节,并将环境治理费用转化为自身利润。与澳大利亚类似,美国同样选择通过对外投资合作来转移稀土生产的环境影响。
2014年,中国为了保护国内稀土资源,减少环境污染,对稀土出口实行限制,但被美国、欧盟和日本起诉到世界贸易组织,最终以中国败诉告终。这一案例从侧面反映了产能转移是符合发达国家环境利益的选择。
管制规避
渠道转移
加强稀土环保法律法规的完善和落实,加大环境监管力度
完善涵盖全产业链——特别是稀土矿山开采、冶炼分离和加工环节的稀土环保标准体系,动态评估中国稀土环境污染状况,严厉打击稀土生产违法违规行为,加快淘汰落后和不环保的产能。
完善环境税费制度,环境治理多样化
中国稀土环境税费存在形式单一、费大税小、惩治性弱等问题,其根源在于环境负外部性未完全量化。因此,加强环境影响评估、环境成本量化是完善税费制度的关键。此外,经济激励型和社会型政策也是推动稀土绿色治理的重要保障。利用税收返还、费用减免、公众参与、政策鼓励等方式使企业自觉走上清洁生产的良性循环道路。
加强国际合作,推进中国稀土环保标准国际化
《科技导报》创刊于1980年,中国科协学术会刊,主要刊登科学前沿和技术热点领域突破性的成果报道、权威性的科学评论、引领性的高端综述,发表促进经济社会发展、完善科技管理、优化科研环境、培育科学文化、促进科技创新和科技成果转化的决策咨询建议。常设栏目有院士卷首语、智库观点、科技评论、热点专题、综述、论文、学术聚焦、科学人文等。