2022年秋季高中招生即将到来
初三的家长和学生
都想选择一所适合自己的学校
现在,机会来了!
日报君带您沉浸式了解这所品质学校!
2.65万学费
海德中心高中部
自费生 每学期学杂费26500元
公费生 每学期学杂费1170元
住宿费2200元,伙食费自主刷卡消费
床上用品、校服等项目代收代支
孩子来到海德双语有怎样的变化?
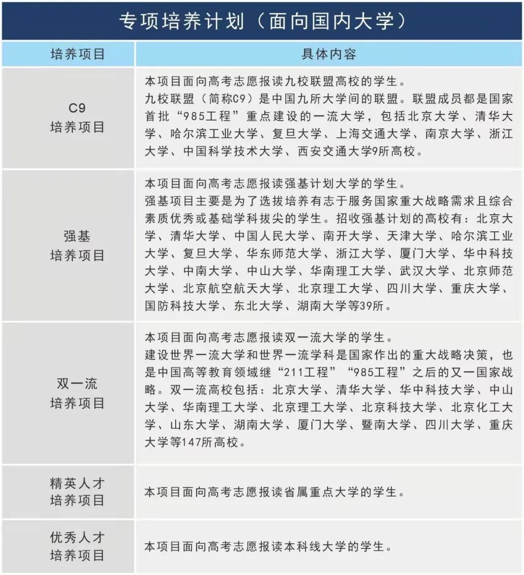
入学后,将参照名校录取分数线和个人综合素质评定申请C9培养项目奖学金、强基项目奖学金、双一流项目奖学金、精英人才项目奖学金和自费生助学金。
“6”育并举
点击查看海德校园十佳歌手活动
关注海德双语学校公众号
点击“入学咨询”👉“宣讲视频”
了解更多招生信息
扫码报读米德中心
小学 初中 高中↑↑↑
欢迎各位初三同学及家长
扫码预约参观学校↑↑↑
海德双语网课系列
免责声明:本文为广告推广,内容及设计均归原作者所有,不代表本平台立场。