鉴于当前面临的严峻疫情形势,请与杭州2例病例有活动轨迹交集人员及2月28日起有上城区封控区、管控区、防范区旅居史、3月1日起有滨江区封控区、管控区、防范区旅居史人员配合落实核酸检测和管控措施。
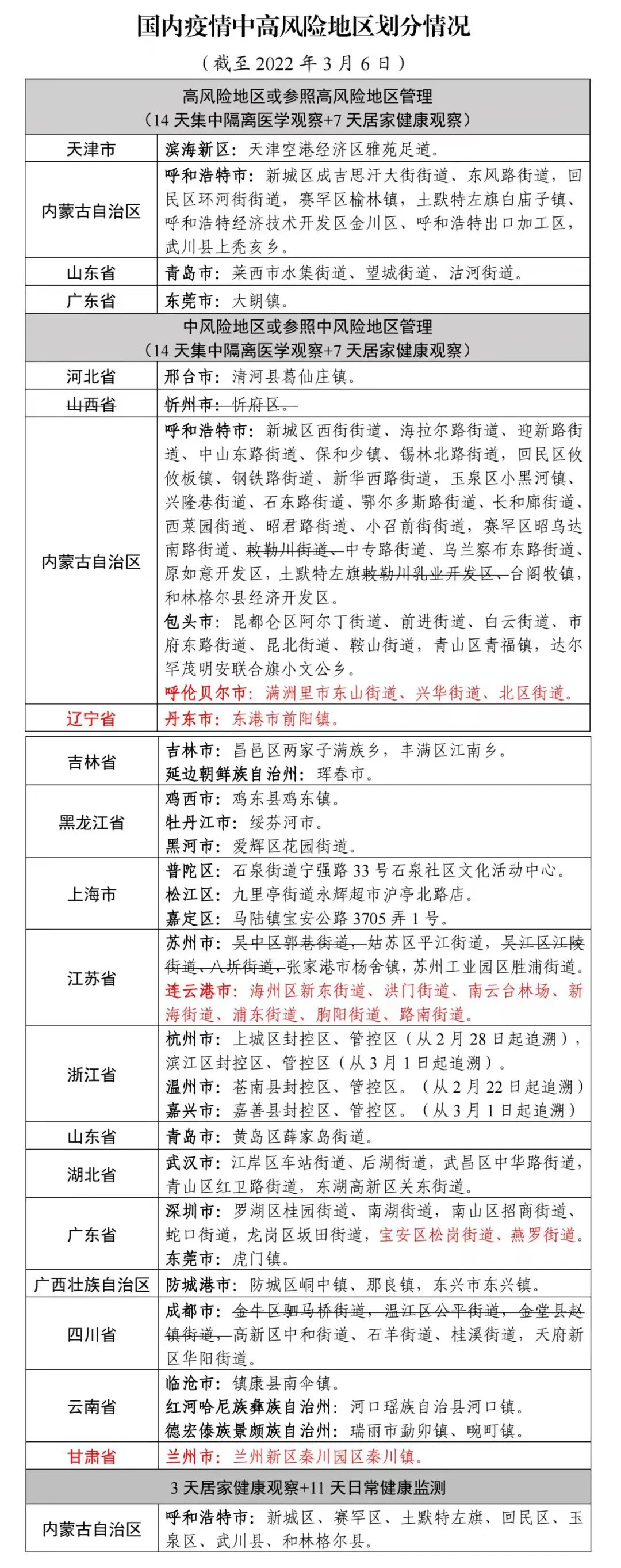
近期有中高风险地区(具体详见中高风险地区划分表)等旅居史以及其他与阳性病例有轨迹交集的来临返临人员,第一时间向居住地所在村(社区)或工作单位报告,同时通过“打卡来临”小程序如实填报个人行程信息,并积极配合落实集中隔离、居家隔离、核酸检测、健康监测等防控措施。
▲识别“打卡来临”二维码,进入填写
请目前尚在以上地区的人员暂缓来临返临,密切关注当地疫情防控政策,服从当地管理服务要求,尽可能减少流动。
需要集中隔离、居家隔离或居家健康观察的人员请配合管理,做到足不出户,身体如出现不适立即报告。日常健康监测期间非必要不外出、不聚集、不聚餐,外出时严格做好个人防护,一旦出现发热、干咳、咳痰、咽痛、乏力、腹泻、味觉异常、嗅觉异常等症状,不要自行购药、服药,不乘坐公共交通工具、不打网约车等,并按规定就医。
有从有疫情发生省份的低风险地区来(返)临人员需持有48小时内核酸检测阴性证明、若无48小时内核酸阴性报告的,到临后请尽快到愿检尽检点进行核酸检测。
严控大型会议活动,严格执行报备审批程序,原则上不举办超过50人的商务会议、培训、展销等活动;尤其要严控以赠送礼品、免费体验等方式开展针对中老年人的集中培训、健康讲座等营销推广活动;酒吧、KTV、影院、网吧、商场、超市等公共场所要压实防疫主体责任,严格落实测温、扫码、查验行程码、佩戴口罩等防疫措施,各行业主管部门要加强巡查,发现防疫措施落实不到位的要立即落实整改或停业整顿。
广大市民要及时关注疫情情况,非必要不出省,不前往中高风险地区所在城市和报告确诊病例地区。如必须前往,密切关注当地政策,务必提前向所在村(居)以及所在单位报备,并做好个人防护,返回后按要求配合落实相关管控措施。
请广大市民朋友养成“勤洗手、常通风、少聚集、戴口罩、保持安全社交距离、用公筷”等健康行为方式,进入医疗机构、车站码头、商场超市、农贸市场、酒店宾馆等各类公共场所时要主动配合扫码、测温、查验行程卡、戴口罩等防控措施。旅途当中要做好个人防护,关注出行时刻表,避免过早到达车站或机场,以缩短在候机楼、候车室等较封闭、人员密集点的停留时间。妥善保留行程中公共交通、住宿、餐饮等信息,以备查询。
请60岁以上尚未接种新冠疫苗的老年人群;符合条件但未完成全程接种和加强免疫的市民尽快完成新冠疫苗全程接种和加强免疫接种,共同构建全民免疫屏障。
来源/区新冠肺炎疫情防控办