近日,农业农村部发布公告,对全国140个产品实施国家农产品地理标志登记保护。
贵州的册亨糯米蕉、织金皂角精等26个产品榜上有名!入选产品数量全国第一!
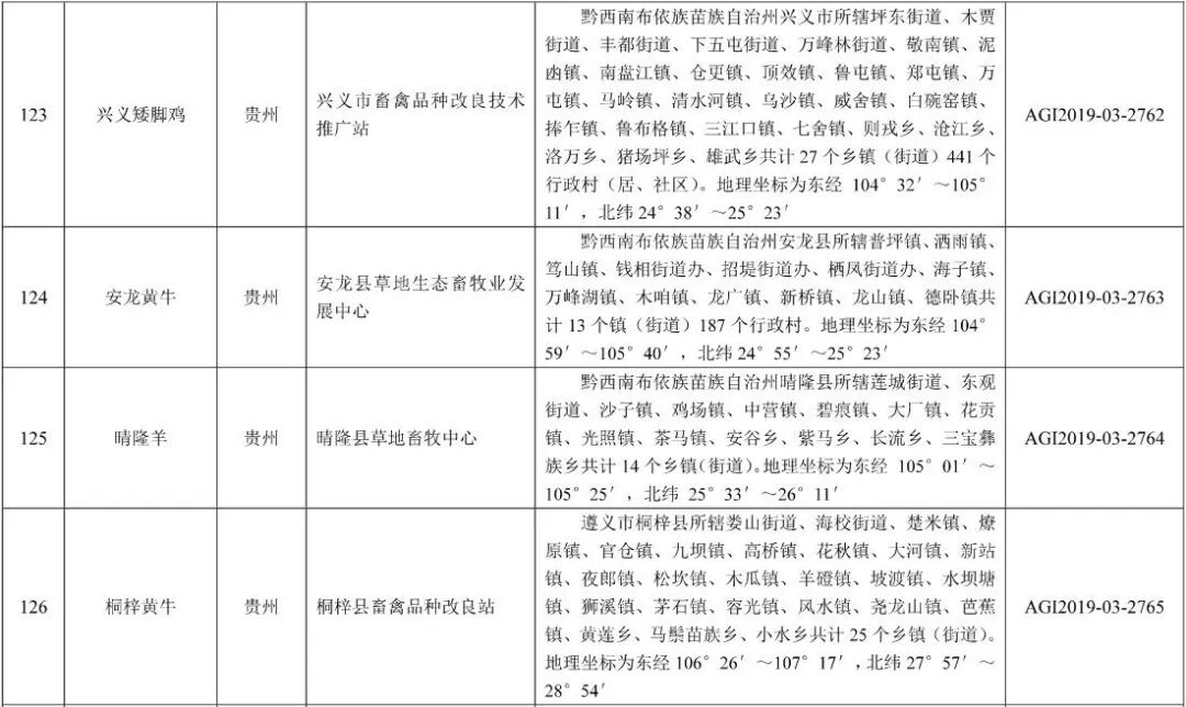
先来看看这26个产品分别是什么?
有你家乡的吗?
据了解,加上此前贵州已经获得农产品地理标志登记的74个农产品,目前,贵州获得农业农村部农产品地理标志登记的农产品达到100个。
贵州省农产品质量安全监督管理站站长邹学毅告诉记者,农产品地理标志是标示农产品来源于特定地域、产品品质和相关特征,主要取决于自然生态环境和历史人文因素,并以地域冠名的特有的农产品标志。农产品地理标志登记可不是轻而易举就可以得到的,要经过受理公示、感官鉴评、现场核查、材料审查、专家答辩、登记公示、公告登记等环节,才能成功获得国家登记保护。农产品地理标志在发展区域经济、打造农业特色品牌、增加农民收入等方面作用日益明显,是推进农业供给侧结构性改革、助推脱贫攻坚的重要抓手。
记者:张枥丹
编辑:彭瑾
责编:小千
编审:陈薇
新闻多一点:
今天,贵阳地铁3号线建设又有新进展,争取2023年全线开通试运营!
贵州省管国企和省属高校建立新闻发言人机制,内附名单和联系方式