上世纪70年代发生的国际石油危机开启了东盟能源治理机制化进程。历经20余年后,东盟能源治理机制的框架于1999年大致形成。此后,东盟能源治理机制经历了三个阶段的显著变迁:第一阶段是应对全球性高油价的2000年至2008年;第二阶段是以东盟共同体建设为主要任务的2009年至2015年;第三阶段是东盟共同体建成之后的2016年至今,东盟地区的能源发展开始进入与全球能源发展趋势相融合的阶段。每一阶段的东盟能源发展都具有其鲜明的特点,其能源治理机制也发生了相应变化,变迁的动因同样呈现出阶段性特点。结合国际机制变迁相关理论:本文将上述三阶段东盟能源治理机制变迁的动因分别归结为三点:一是外部冲击:21世纪初期的全球性油价高涨;二是制度环境:东盟一体化进程的加速;三是认知因素:全球能源发展观念的转变。此外,东盟能源治理机制的变迁也受到了内生因素的影响,尤其是其自身发展过程中遇到的新的能源问题,亦是导致其能源治理机制变迁的重要助推因素。
能源一直在东盟合作中占有重要地位。1973年国际石油危机使得东盟开始意识到加强能源合作、共同处理能源问题的必要性。1976年东盟石油理事会的成立开启了该地区能源治理机制化的进程,至今东盟已经建立起了包含组织机构、原则规范和域外合作机制等在内的能源治理机制体系。这期间东盟能源发展经历了一些重要变化,比如,东盟面临的能源问题日益复杂化,除了能源供需问题,东盟还面临着来自高能耗低效率的经济发展模式、落后的能源基础设施、环境污染、气候变化与可持续发展等方面的压力;该地区一体化的进程取得了重要成果,东盟共同体于2015年底宣告成立;世界能源发展的趋势发生了显著变化,《巴黎协定》的达成、联合国可持续发展目标的提出以及能源技术领域的快速发展正在改变全球能源发展的版图,向清洁、低碳、智能和可持续的能源体系转型逐渐成为国际社会的共识。那么,在经历了内部和外部形势的种种变化后,东盟能源治理机制是否发生了变迁,引发其能源治理机制变迁的主要原因是什么?这是本文将要研究的主要问题,对该问题的研究能够使我们更好地把握东盟能源治理机制变迁的动因及未来前进的可能方向,也为我们更好地认识和理解东盟组织的发展提供了一个重要角度。
围绕东盟能源治理机制变迁,学界已经进行了一些探讨,但总体上对于其机制变迁的动因分析较少,主要存在以下两种类型的研究成果:第一类是强调东盟能源治理机制应不断被修订和完善以应对不同的能源挑战。这类研究所反映出的一种观点是认为东盟能源治理机制变迁的根源在于外部挑战的变化。第二类则进一步探讨了东盟在不同外部挑战影响下机制变迁的具体方向和路径,这类成果主要从两种视角展开分析:一是聚焦东盟成员国内部的能源治理合作机制;二是关注东盟与对话伙伴和国际组织在能源领域的机制合作。
总体看来,相关成果从两个方面来看仍具有较大的研究空间:首先,既有研究更多以解决具体问题为导向来分析东盟能源治理机制,强调东盟在某一特定领域的机制发展中应该怎么做,而缺乏对一些具有全局性质的关键问题进行充分研究;其次,学界对于东盟能源治理机制变迁动因的分析仍然不足,相关研究几乎都将其归结为是对外部挑战的回应,而并未深入挖掘其他机制变迁的可能原因。因此,本文旨在通过对东盟能源治理机制和其变迁过程的梳理,结合国际机制变迁的相关理论,在目前的研究基础上展开进一步分析。
对于制度变迁的动力机制,学界存在多种解读。在新制度主义分析中,打破制度约束的外部冲击或危机等外源性因素往往被认为是制度变迁的原因,这在一定程度上忽视了制度变迁的内生来源。马奥尼和西伦提出渐进制度变迁模型,分析了两类制度变迁的来源:一是制度内部行为体之间力量平衡的变化;二是制度内部行为体在解释和执行制度时对资源分配和实质性成果产生的影响。新“建构主义制度主义”认为既定立场不能有效地解释制度变迁,因为代理人受到其制度环境的高度约束。刘易斯和斯坦莫通过将认知、思想和观念因素整合到制度分析中解释内生的制度变化,认为制度复制和变革主要来自于观念和认知图式的扩散和内化。还有学者关注技术革新和(社会文化)价值观对于制度变迁来源的影响。
奥兰·扬设计了一种能够包含上述各类局部分析方法的理论框架,形成了一种更加概括的制度变迁理论,它是建立在区分变迁的内生和外生力量的基础之上。内生力量包括那些机制本身运作过程中产生的力量,与影响机制运作的外部力量相比,它们代表着与制度功能相联系的内部力量。与内生力量并列的是通过各种方式影响机制的外生力量。他将这些外生力量区分为近因(proximate causes)和社会驱动因素(social drivers):前者是相对容易确定并能够解释制度变迁的表面力量;后者是机制运作于其中的生物物理背景和社会背景发生深刻变化的反映。这些深刻的变化,即社会驱动因素,才是导致国际机制变迁的关键外生力量,以此为基础,他将社会驱动因素区分为物质条件、制度和观念以进一步分析它们如何造成了机制变迁。
需要指出的是,内生和外生力量的区分有助于思考制度变迁的来源,但大部分国际机制的变迁其实是同时运作的众多力量互动的阶段性成果。我们之所以在不同制度变迁的来源中进行区分,主要是为了理解运作的力量范围,由此而提供一种基础以考察力量的联合产生互动的方式,其最终目的是解释具体情况下实际发生的变迁过程和原理。因此,在上述理论分析基础上,本文将结合东盟能源治理变迁的实践展开分析。
1999年至今,东盟能源治理机制发生了显著的变迁,这种变迁大致经历了三个阶段,每一阶段的东盟能源发展都具有较为鲜明的特点,东盟能源治理机制也发生了相应的变化。
(一)外部冲击:21世纪初期的全球性油价高涨
1997年亚洲金融危机之后,东盟的经济发展逐渐复苏,对能源的需求持续上涨。2000年至2008年间全球性油价高涨引发了东盟的忧虑。为了减少全球性油价上涨带来的负面影响,东盟主要从内部和外部两个方面入手,对其能源治理机制进行了相应的调整:在东盟内部,成员国通过了新的《东盟石油安全协定》及其协调一致的应急措施(CERM)附件的最终草案,增设了可再生能源和核能合作子行业网络;在东盟外部,东盟意识到“能源问题已从单纯的国家问题转变为地区乃至全球问题”,于是开始向外寻求合作,将对话伙伴纳入本地区能源治理框架之中,与域外国家(主要是中日韩及东亚峰会国家)建立起多边常态化合作机制,这是东盟能源治理机制的一个关键变化。
(二)制度环境:东盟一体化进程的加速
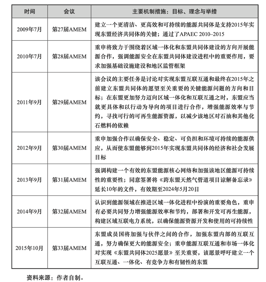
一直以来,东盟能源治理机制都受到了广泛的制度环境的影响。随着2008年国际油价登顶后回落并逐渐保持平稳,高油价不再成为东盟能源发展最大的忧虑。2009年东盟首次提出了“东盟连通”的概念,标志着东盟共同体建设进入全面加速的阶段。同年召开的东盟能源部长会议(AMEM)强调,建立一个更清洁、更高效和可持续的能源共同体是支持2015年实现东盟经济共同体的关键,为2010年至2015年间的东盟能源治理划定了目标和方向。这一阶段的AMEM均反映和强调了这种理念和目标(如下表所示)。
(三)认知因素:全球能源发展观念的转变
2015年之前,东盟能源治理更多地聚焦本地区事务,主要是应对21世纪初期的高油价以及支持东盟经济共同体的建设。随着东盟共同体的建成和全球能源发展的理念和方向更加确定之后,东盟开始强调自身作为一个整体在全球能源发展中的位置。同时,东盟也深刻认识到从客观上东盟不可忽视全球能源发展趋势对自身的影响,在制定相关政策时必须将相关因素纳入考量。全球能源发展观念在很大程度上影响和塑造了东盟共同体能源治理机制的发展,包括理念、目标、行动路径和组织机构等等。
在目标与理念方面,除了要求进一步加深区域能源合作与一体化建设,东盟能源治理机制还体现出两种新的趋势:一是强调“以人为本”的治理理念,把联合国可持续发展目标7的内涵吸收和纳入本地区的能源发展目标中,这种价值观深嵌于《东盟能源合作行动计划(2016-2025)》的主题之中——“加强东盟能源互联互通和市场一体化,让每个人享有安全、可获得、可负担和可持续的能源”;二是体现出一种全球视野与责任感,强调在全球能源发展的大背景中思考自身的路径与贡献。在组织机构方面,东盟进一步拓展了其与相关国际组织在能源领域的合作,将它们正式纳入本地区能源治理框架之中,帮助东盟制定适当的能源政策与战略,以适应不断变化的全球能源格局。
当然,我们也应该注意到上述三类外源性因素对东盟能源治理机制的变迁影响是较为明显的,但这并不代表内生因素的作用处于弱势(或者说不重要以至于可以被忽视)。相反,本文发现在每一类外生因素影响下东盟能源治理机制发生的变迁,内生因素或多或少都发挥了作用,充当机制变迁的助推器。这里讨论的情况并不包括由战争、革命、政权颠覆等极端情况造成的原有制度的崩溃和新制度的替代,而是通过机制变迁更好地解决新问题、适应新环境和顺应全球的发展趋势。
东盟能源治理机制的变迁在不同阶段的动因并不相同:早期东盟能源治理机制的变迁体现出较强的应对性,成员国致力于合作应对国际油价波动带来的负面影响,并将其亚洲伙伴纳入其治理框架中来共同商定有关事宜,共同解决相关问题。随着东盟一体化进程不断深化,东盟共同体意识逐渐扩散到该地区政治、经济和社会文化发展的各个领域,深刻地影响了2009年至2015年的东盟能源治理机制变迁。2015年底东盟共同体宣告成立以后,东盟更加强调自身作为一个整体在全球能源发展中的地位、责任与作用,不仅将联合国可持续发展目标的内涵纳入本地区的能源发展目标中,而且还通过与相关国际组织的深入合作以实现本地区和全球的可持续发展。
东盟能源治理机制的变迁在一定程度上反映了东盟组织整体的演进趋势——从合力应对外部冲击,到支持东盟共同体的建设,再到强调为全球可持续发展献力的东盟形象与责任感,并开始强调其作为区域主义样板和全球事务参与者的地位与形象。随着东盟共同体意识的形成,该组织已经超越了最初保卫自身安全利益的目标,在政治安全、社会文化和经济发展等各方面都建立了统一而紧密的联系,逐步成长为一个影响力越来越大的区域性组织。因此,对东盟能源治理机制的变迁及动因展开深入分析,为我们更好地认识和理解东盟组织的发展提供了一个重要角度。