微信号 gdsrstxcc
功能介绍 广东省人力资源和社会保障厅
俗话说
技多不压身 功到自然成
9月份
佛山、江门推出多个技能培训班
想学一技之长的小伙伴
赶紧mark住
佛山
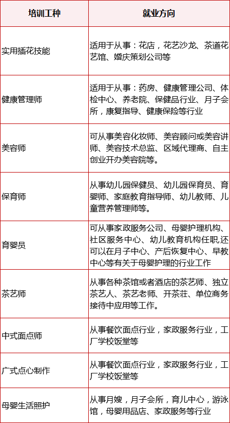
佛山市各类职业培训机构推出
288个职业技能培训班
涵盖家政、技工、美容等课程
禅城区
佛山市技师协会
佛山市机电职业技能培训学校
佛山市禅城区权艺职业技能培训学校
佛山市禅城区颐爱宝月嫂职业培训学校
佛山市禅城区砺学职业培训学校
佛山市禅城区恺睿职业培训学校
佛山市禅城区智桥技术学校
佛山市禅城区迅兴职业技术学校
佛山市禅城区幸福家园职业培训学校
佛山市高明区光明职业培训学校(禅城校区)
佛山市宏业建设职业培训学校(禅城校区)
佛山市禅城区卓艺职业技能培训学校(禅城校区)
南海区
佛山市南海区樵山职业培训学校
佛山市卓艺培训学院(南海校区)
佛山市桂城技工学校(南海校区)
佛山市南海区里水兴华职业培训学校
佛山市南海区曙光职业培训学校
佛山市南海区东方育英职业培训学校
顺德区
佛山市顺德区博思管理技术交流培训中心
佛山市顺德区大良恺睿职业培训学校
佛山市顺德区凤厨职业技能培训学校
佛山市顺德区容桂耀丰职业培训中心
高明区
佛山市高明区光明职业培训学校(高明校区)
佛山市高明区育安职业培训学校
佛山市高明区红玫瑰职业培训学校
佛山市宏业建设职业培训学校(高明校区)
佛山市卓艺职业培训学院(高明校区)
三水区
佛山市三水区星源职业培训学校
佛山市三水区爱君家政职业培训学校
佛山市三水区杨耀国职业培训学校
感兴趣的小伙伴
可以扫描下方二维码
获取咨询方式哦~
上下滑动浏览
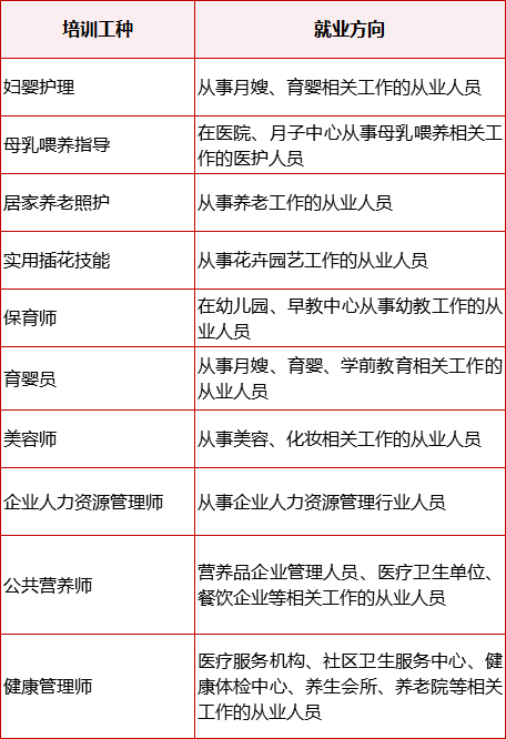
江门
江门市各类职业培训机构推出
工业类、家政类、烹调类、
计算机类、汽车维修类、美容类等
职业培训班共271个
来源:佛山人社、五邑人社
☞李克强主持召开国务院常务会议 决定进一步延长制造业缓税补缴期限 加力助企纾困等
☞满满干货!2022年度职称评审有关问题答疑
微信扫一扫关注该公众号