2022年广东“众创杯”创业创新大赛
正在火热报名中
今年的赛事内容和赛制安排
有哪些升级举措?
参赛需要具备哪些资格要求?
配套政策如何给力?
明天晚上20:00
云宣讲为你解答
此次云宣讲将采取线上直播方式,通过专业直播平台现场录制,对今年的赛事内容、扶持政策、参赛条件等作出详细介绍。扫描上方海报二维码就可进入直播间观看!
记得定好闹钟
明天不见不散~
在云宣讲之前
咱们先来回顾一下如何报名参赛
下面这份最全报名指引请收好!
1
登录大赛官方网站
在浏览器输入网址:https://ggfw.hrss.gd.gov.cn/zcb/
点击首页【参赛项目报名】按钮进入用户登录界面。
2
注册账号
(1)新用户点击【注册账号】进入注册填写注册信息,已经注册的用户可以直接输入用户名以及密码登录。
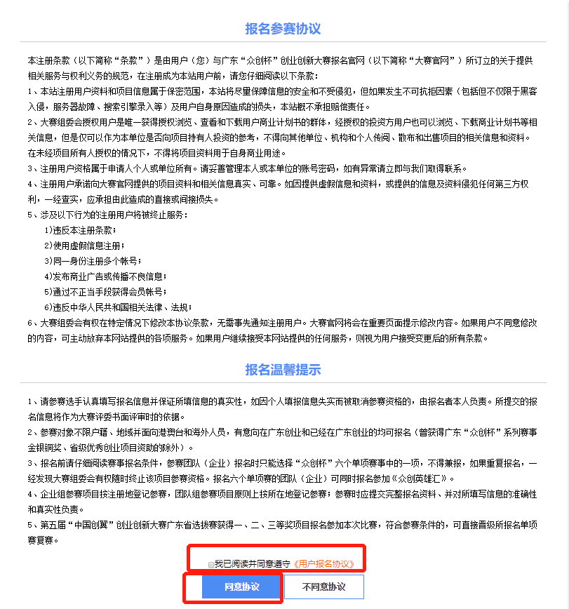
(2)认真阅读报名参赛协议及温馨提示,并在正下方打勾及点击【同意协议】。
(3)按要求填写用户信息。
温馨提示
· 往届已在报名系统注册过或在广东省人社厅相关网站有进行过统一认证注册的账号可直接登录,无须再次注册。
· 进行账号注册时候,如果提示“此国家地区/证件类型/证件号码用户已存在”,表示该身份证在广东省人社厅相关网站有进行过注册,可直接用身份证对应的账号登录。
· 进行账号注册时候,如果提示“用户名已存在”,表示该用户名已经有人注册,需换一个用户名进行注册。
· 如果忘记用户名,可以点击账号找回。
3
填写项目报名信息
(1)报名赛事选择
根据项目实际情况选择合适的单项赛,并按照报名条件要求选择团队组或企业组。
(2)填写报名信息
点击后台首页中的【立即填写报名信息】按钮或者点击左侧菜单栏“创业项目管理”的【我的报名信息】按钮,进入到报名信息填写界面。
点击【完善报名信息】按钮,按要求填报信息信息及上传报名材料(包括商业计划书、团队成员信息、项目其他相关附件等材料)。
根据要求填写完所有项目信息以后,点击【保存】,即可将项目保存成功。
温馨提示
· 证件上传的图片需跟所选证件类型一致(上传图片大小不超过1M)。团队成员不少于3名,具体要求参照各单项赛报名条件。
· 专利证书、获奖材料、团队照片、产品照片等材料请以附件的形式上传(每个附件大小不超过3M)。
4
提交报名信息
报名信息完善后,点击【提交报名信息】按钮。进入到信息确认页面,勾选复选框并点击【提交】,即可报名成功,同时项目状态变为等待审核。
5
撤销提交
报名信息提交后将处于待审核状态,若该报名信息还未被审核,可点击页面的【撤销提交】按钮撤销报名信息提交,即可继续完善或修改报名信息。
6
退回修改
若报名信息被退回,登录后会出现提示,请查看退回原因并修改完善后,再次提交。
7
改报功能
若报名信息被审核否决或者参赛者误选了赛事,可点击右上角【删除】按钮,删除该报名信息,重新报名其他赛事。
8
APP下载
参赛者可通过登录页扫描“广东人社APP二维码”进行下载,通过APP更直观地关注报名情况。
9
APP查看报名情况
(1)下载并安装完APP后,打开APP,点击首页【常办事项】中的【众创杯】。
(2)继续点击【报名情况查询】栏,可跳转至该用户名的报名信息的报名情况。
温馨提示
· 参赛团队和企业请统一通过大赛官网进行报名。选择所属赛区时,企业组参赛项目按注册地登记参赛,团队组参赛项目原则上按所在地登记参赛。
· 曾获得广东“众创杯”系列赛事金银铜奖、省级优秀创业项目资助的项目、企业(或同一法人的其他企业)及负责人不得再次报名参赛。
· 参赛项目、团队(企业)报名时只能选择“众创杯”六个单项赛事中的一项,不得兼报。
· 参赛团队或企业没有相关法律规定不得从事或者参与营利性活动的情况(如公务员等)。
· 第五届“中国创翼”创业创新大赛广东省选拔赛获得一、二、三等奖项目报名参加本次比赛,符合参赛条件的,可直接晋级所报名单项赛复赛。
· 若注册或填写资料时网页没有响应,请先确定是否浏览器问题。建议使用360浏览器切换至极速模式(点击网页地址一栏右边的“e”标志,然后选择“闪电”标志的极速模式),或使用火狐、谷歌、ie10以上的浏览器登录官网。
· 官网报名申报过程中遇到技术问题可及时与技术人员联系。(工作电话:18819460772;工作QQ:1028368644)