河海大学,梦想的起航点!
而这些挑灯夜战的学子们
即将踏上高考的征途,所向披靡
在金榜题名的那一刻
希望各位学子都能选到
心仪的院校和专业
遇见河海,圆梦河海!
接下来跟随小编的步伐来了解一下
河海大学的
“劳动与社会保障”专业吧
专业介绍
2020年入选国家级一流本科专业建设点,江苏省品牌专业,河海大学特色专业,5星级(A类)本科专业,在《2021中国大学评价》中,位列全国A类;武汉大学教育评估中心2012年全国499所高校公共管理类本科专业排名中,名列全国第5位,位居前1%。师资实力雄厚,多位教授、江苏省青蓝工程中青年学术带头人、省“333工程”人才、校优秀主讲教师与您一起领略劳动与社会保障之魅!
一句话讲专业
🔻 民生保障守护者与助力者
学生培养
致力于培养具有扎实的管理学、经济学、社会学等学科的基础理论和专业知识,了解和掌握国内外劳动与社会保障理论及实践的历史和现状,具备运用现代管理理论进行调查分析和使用人力资源管理技术手段进行实际操作的能力,适应社会经济发展需要,德、智、体、美全面发展,基础扎实、知识面宽、能力强、素质高、富有创新精神的应用型、复合型劳动与社会保障事业管理专门人才。毕业生能在政府部门、非政府公共部门、大中型企事业单位等从事劳动和社会保障等领域的管理及实务工作。
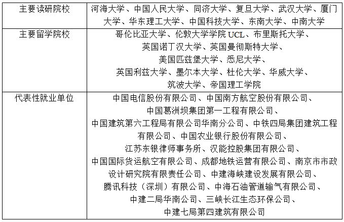
自2001年本科招生以来,社会保障系持续与澳大利亚墨尔本大学、新南威尔士大学,加拿大瑞尔森大学等开展国际交流与合作,培养国际化视野人才;毕业生1/3升学进入中国人民大学、南京大学、武汉大学等国内一流高校读研和出境进入美国哥伦比亚大学、帝国理工学院等国际知名学府深造,多人成为省市级人社、民政等政府部门及中国工商银行、中国电信等知名企业区域或部门负责人,连续多年就业率100%。
近三年学生升学、就业情况
专业亮点
▲2020年入选国家级一流本科专业建设点
▲江苏省品牌专业
▲河海大学特色专业
▲5星级(A类)本科专业
▲办学21年,全国最早开设本专业的高校之一
▲《2021中国大学评价》中,位列全国A类;2012年全国499所高校公共管理类本科专业排名中,位列全国第5位,居前1%
▲形成社会保障和劳动人事管理两大特色培养方向
▲师资实力雄厚,有江苏省青蓝工程4人、江苏社科优青1人、省“333工程”培养对象4人、大禹学者6人、河海学者1人、校优秀主讲教师3人等
▲有社会治理与公共政策博士点、社会学一级学科博士点和公共管理一级学科硕士点,搭建本硕博多层次人才培养体系
▲多优势学科支撑:社会学(江苏省高校优势学科建设工程、教育部学科评估全国B档、江苏省第2位)、公共管理(河海大学重点建设学科\教育部学科评估B-档、江苏省第4位)
▲依托河海大学水利、海洋等优势领域,研究议题覆盖灾害救助、移民搬迁和水治理等,参与三峡工程等一系列国家重大工程建设
▲连续多年就业率100%,毕业生或前往中国人民大学、哥伦比亚大学等一流大学深造,或进入各省市人社、民政等部门,中国工商银行、中国电信等知名单位就业
专家校友谈专业
李静教授
“幼有所育、学有所教、劳有所得、病有所医、老有所养、住有所居、弱有所扶”这“民生七有”既是党和政府向人民做出的庄严承诺,也是劳动与社会保障研究范畴所指。所以,本专业可谓典型的经世致用、知行合一之学,研究的都是和我们生活息息相关的实际问题,这也决定了我们培养的学生既可以阳春白雪,也可以下里巴人;既可以进入国内外一流学府继续深造,也可以进入人社、民政等政府部门独当一面。经过二十年的发展,我校劳动与社会保障专业已经入选国家级一流本科专业建设点(2020年),专业全国排名5星(A类),持续保持在全国前10%,并曾在全国499所高校公共管理类本科专业排名中高居全国第五。今天,你交给我们一份信任;四年后,我们还给你一份惊喜!河海社保,你值得拥有!
王中汉
河海大学2014级劳动与社会保障专业学生
现就读于浙江大学(博士生)
从16世纪英国《济贫法》的颁布到我国目前社会保障体系的完善,几百年的世界现代化历史同时也是一部社会保障发展史。社会保障体系由社会保险、社会救助、社会福利和社会优抚等几个主要部分组成,研究如何多层次、多支柱的保障人们的基本生活,让中国经济发展的成果由人民共享。社会保障动辄上万亿的资金和对千千万万人的影响,就决定着社会保障事业需要大量的专业人才为其理论与实务进行长期不懈的努力。
学习劳动与社会保障专业,你可以接触到经济学、管理学和社会学等不同学科的知识体系,得到规范的社会科学调查和研究训练,熟悉人力资源和社会保障的管理技术。在河海大学就读,你不但可以面对面向深耕人口老龄化、社保基金管理、救灾救助管理和养老保障等领域的教授们求教,更可以通过各种讲座、会议和学术活动与来自海内外的专家零距离讨论问题。我从本科二年级开始就跟随韩振燕教授进行学术探索,参与了江苏省相关部门的多项课题,老师们的悉心指导和实践中的锻炼学习使我得到了扎实的社会科学训练,对社会保障的认识也不断深化,为我现在的深造奠定了坚实的基础。
在河海的四年里,我不仅提升了学术能力,在职业发展上也受益良多。从大一起,我陆续参加了来自卫健委、华为、中电电气等单位负责人主讲的职业生涯规划讲座,收获了来自不同领域专业人士的指点和启发,在系友的帮助下,我前往网易游戏、鲁证期货等知名企业实习,一步步坚定了自己的职业选择。无论你是对学术研究怀有热忱,还是对业界工作抱有期待,河海大学劳动与社会保障专业都帮助你找到自己的航道,向梦想高飞!有人说,21世纪是社会保障巨大发展的时代,人才资源必将成为市场竞争中的第一资源。那么劳动与社会保障就犹如一颗明珠,将在不远的将来愈发光彩夺目!
专业代言人谈专业
“
苏欢,女,中共党员,河海大学公共管理学院劳动与社会保障专业17级本科生,现已保送至河海大学攻读研究生。河海大学“优秀学生标兵”、“优秀学生干部”等荣誉获得者。热爱科研工作和学生工作,积极活跃在校内外公益志愿活动中,获得第十六届“挑战杯”江苏省选拔赛一等奖、2019年江苏发展大会暨首届全球苏商大会优秀志愿者称号、河海大学第十期“青马工程”优秀学员称号等。牢记习总书记“新时代的中国青年要勇敢做走在时代前列的奋进者、开拓者、奉献者”,作为核心成员参加第六次国家公祭仪式,带领团队前往云南古生村开展为期一个月的实践调研,大学三年坚持在学生工作上发光发热,在学习实践中练就本领锤炼修为,求知路上不断追求真理,追求卓越。
专业代言人感悟
彼方尚有荣光在,少年不惧岁月长
少年们在一个个漫长的日夜中
向着远方进发
在此,河海大学本科招生办
诚挚的祝愿各位学子们能够
如愿以偿,金榜题名
风里雨里,河海等你!