4月份GitHub上最热门的Python开源项目排行已经出炉啦,一起来看看吧:
1. chia-blockchain
github.com/Chia-Network
Star 5144
Chia(奇亚)是由目前最优秀的网络协议工程师、BitTorrent的发明者Bram Cohen创建的,旨在开发一个改进的区块链和智能交易平台。Chia区块链的Python实现。
2. Osintgram
github.com/Datalux/Osin
Star 1814
Osintgram是instagram上的开源情报(OSINT)工具,用于收集,分析和运行侦察。
3. public-apis
github.com/public-apis/
Star 120209
PublicApis:公共API目录大全是一个通过 MaShape 市场整合的世界上最全的 API 接口目录,支持关键词搜索和添加API数据,方便开发者快速的找到自己想要的 API,目已经收录 5321 种 API 接口。
4. Python
github.com/TheAlgorithm
Star 10561
该项目用Python实现了所有的排序算法,包括插入排序、冒泡排序、快速排序、选择排序、归并排序等。该创建者表示这些仅用于演示学习。由于性能的原因,Python标准库中有许多排序实现。
5. speedtest-cli
github.com/sivel/speedt
Star 108585
命令行界面,用于使用speedtest.net测试Internet带宽。
6. transformers
github.com/huggingface/
Star 45357
本项目提供了数千种经过预训练的模型,可以对100多种语言的文本执行任务,例如分类,信息提取,问题解答,摘要,翻译,文本生成等。其目的是为了让NLP易于所有人使用。
7. d2l-zh
github.com/d2l-ai/d2l-z
Star 23580
《动手学深度学习》一书,这本书全面介绍了深度学习从模型构造到模型训练的方方面面,以及它们在计算机视觉和自然语言处理中的应用。
8. superset
github.com/apache/super
Star 38275
Apache Superset是一个数据可视化和数据探索平台。
9. manim
github.com/ManimCommuni
Star 2464
manim是3Blue1Brown(3b1b)频道主Grant Sanderson编写的一个基于Python的数学动画引擎,Windows、Mac OS、Linux等操作系统下均可运行。用它制作出来的视频简洁美观。
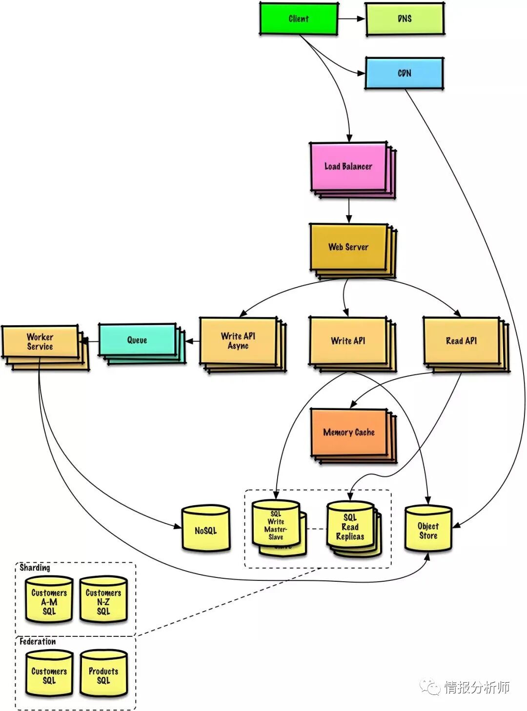
10. system-design-primer
github.com/donnemartin/
Star 128923
该项目是关于如何设计大型系统,以及如何应对系统设计面试。系统设计是一个很宽泛的话题。在互联网上,关于系统设计原则的资源也是多如牛毛。这个仓库就是这些资源的组织收集,它可以帮助你学习如何构建可扩展的系统。
文章来源:https://zhuanlan.zhihu.com/p/370674333
有更多内容在“情报学院”知识星球👇