天津医科大学第二医院心脏科、天津心脏病学研究所刘彤教授和李广平教授课题组最近报道了IP3R1/GRP75/VDAC1复合体介导内质网应激-线粒体氧化应激调控糖尿病心房重构的新机制,相关成果于2022年3月21日发表于欧洲氧化还原生物医学学会和自由基研究学会的官方期刊Redox Biology杂志,题目为“IP3R1/GRP75/VDAC1 Complex Mediates Endoplasmic Reticulum Stress Mitochondrial Oxidative Stress in Diabetic Atrial Remodeling”。
心房颤动(房颤)是临床上最常见的持续性心律失常,房颤增加脑卒中、心力衰竭及死亡风险,我国有超过1000万的房颤患者,房颤已成为严重危害人民健康的重大公共卫生问题。糖尿病是房颤发生的独立危险因素,糖尿病使房颤风险增加约40%,然而糖尿病导致房颤发生发展的具体病理生理机制仍不清楚。
线粒体氧化应激所致的心房电重构及结构重构在糖尿病相关房颤的发生发展中发挥重要作用,内质网应激参与糖尿病等代谢性疾病及心血管并发症的发生发展。内质网与线粒体相互连接的部位称为线粒体相关内质网膜(MAMs)。MAMs可以通过”募集”多种蛋白构成偶联平台将内质网与线粒体联系起来。位于MAMs的IP3R1/GRP75/VDAC1复合体可能是糖尿病病理生理状态下,内质网与线粒体相互联系的关键环节,其在房颤发生中的作用机制仍有待进一步研究。
作者通过体外培养小鼠心房肌细胞系HL-1细胞,使用内质网应激激动剂衣霉素(TM)诱导内质网应激,对TM组和正常对照组细胞进行蛋白组学定量分析,结果发现与对照组相比内质网相关线粒体膜GRP75蛋白在经内质网应激激动剂诱导的细胞中显著上调。敲低HL-1细胞GRP75基因后再给予衣霉素刺激,内质网和线粒体间距离增加,减轻了细胞氧化应激水平、线粒体钙超载和细胞凋亡。
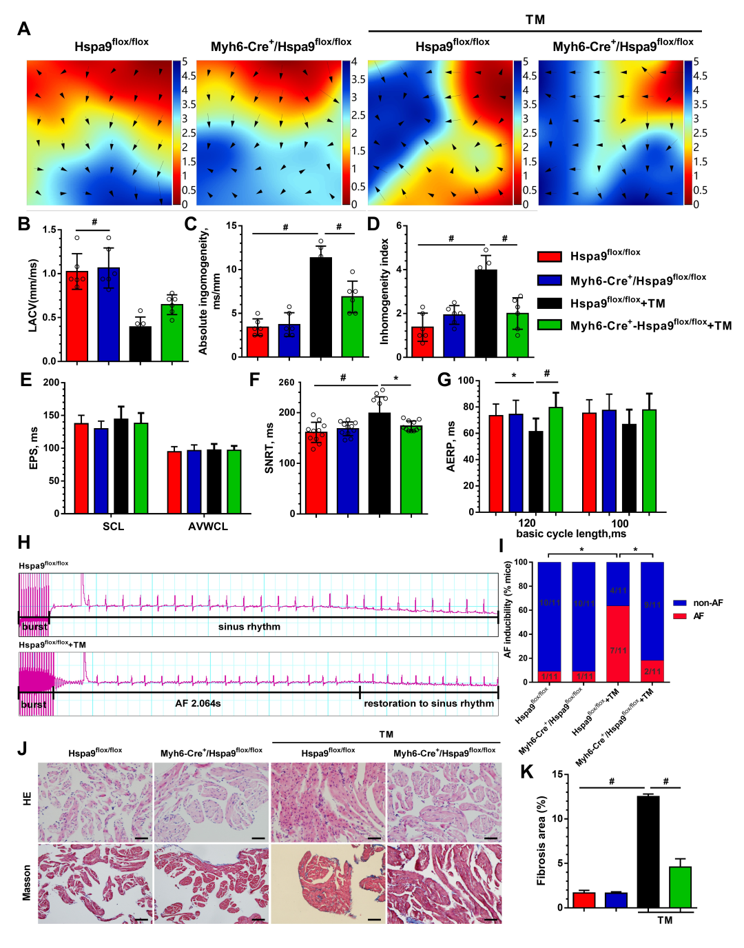
为进一步证实内质网应激及IP3R1/GRP75/VDAC1复合体对小鼠心房重构的影响,采用CRISPR/Cas9技术构建心脏条件性GRP75敲除小鼠,敲除小鼠心房中GRP75蛋白表达较野生型Hspa9flox/flox小鼠明显下降。心外膜标测显示Hspa9flox/flox+TM小鼠心房存在异位起搏点,心房电传导速度减慢,电传导离散度增加。Myh6-Cre+/Hspa9flox/flox+TM组小鼠心房电传导速度恢复,传导离散度降低。应用衣霉素后小鼠的房颤诱发率显著高于野生型小鼠组,Myh6-Cre+/Hspa9flox/flox+TM组小鼠房颤诱发率下降。Hspa9flox/flox+TM组小鼠心肌组织中有明显炎症细胞浸润,且心肌间质纤维化程度也显著高于野生型小鼠组,GRP75基因敲除后心房组织中上述改变有所改善。
该研究揭示了IP3R1/GRP75/VDAC1复合体在高糖诱导的心房肌细胞内质网应激和线粒体氧化应激中发挥重要作用,而敲低GRP75可改善线粒体钙超载引起的线粒体功能障碍,减少内质网应激介导的心肌细胞死亡,从而减轻心房重构。
天津医科大学第二医院博士生袁铭、宫孟琦,硕士生何锦丽为该文章共同第一作者,刘彤教授为本文的通讯作者。该工作在天津医科大学第二医院心脏科、天津心脏病学研究所李广平教授指导下、与天津体育学院运动生理学与运动医学重点实验室赵云罡教授、英国Essex大学罗存金教授、天津医科大学基础医学院王峰教授合作完成,并得到国家自然科学基金、天津市医学重点学科(专科)项目资助。
论文链接:
https://www.sciencedirect.com/science/article/pii/S2213231722000611
点击阅读原文可查看论文全文
作者介绍
刘 彤
天津医科大学第二医院心脏科主任医师,教授,博士生导师,天津心脏病学研究所副所长,入选国家百千万人才工程,人社部有突出贡献中青年专家。中华医学会心脏起搏与电生理分会委员,中华医学会心血管病分会青年委员,国际心电学会(ISE)青年委员,承担国家自然科学基金项目5项,主编及主译专著5部。
供稿 | 科学技术处 人事处
编辑 | 韩翠玥