特别提示
近期,国内疫情呈现“点多、面广、频发”的特点,防控形势更加严峻复杂。公众要密切关注广东省广州市、河南省郑州市、重庆市、内蒙古自治区呼和浩特市、新疆维吾尔自治区乌鲁木齐市、河北省石家庄市、甘肃省兰州市、北京市、黑龙江省绥化市、青海省西宁市等地疫情动态。所有来(返)蓉人员,在入蓉前,要主动向目的地所在社区(村)报备,并积极配合落实相关疫情防控措施。
2022年11月11日,国务院联防联控机制综合组印发《关于进一步优化新冠肺炎疫情防控措施 科学精准做好防控工作的通知》,公布进一步优化防控工作的二十条措施。二十条措施是对《新型冠状病毒肺炎防控方案(第九版)》的优化完善,要求更科学、更精准、更规范、更快速地开展疫情防控。第九版方案的防控要求和二十条优化措施都应不折不扣落实。(相关文件可点击下方链接查看)
《关于进一步优化新冠肺炎疫情防控措施 科学精准做好防控工作的通知》
《新型冠状病毒肺炎防控方案(第九版)》
一、市外风险地区来(返)蓉人员
对近7日内有高风险区旅居史的来(返)蓉人员,自抵蓉之日起,实施7天居家隔离。在居家隔离第1、3、5、7天各开展1次核酸检测,居家隔离期间,足不出户,上门核酸采样;不具备居家隔离条件者实行集中隔离。低风险区(高风险区所在县区的其他地区)来(返)蓉人员,需持48小时内核酸检测阴性证明(以出具报告时间为准)。(国内风险区详情,请查询国务院客户端)
二、省外重点地区来(返)蓉人员
1、对近7日内有西藏自治区、新疆维吾尔自治区、甘肃省兰州市、青海省西宁市旅居史的来(返)蓉人员,自抵达目的地社区(村)当日起,实施3天居家健康监测+2天2次核酸检测。3天居家健康监测期间要配合每日上门核酸采样,单独居住,如与家人同住,应单人单间,使用单独卫生间;共同居住者及其本人不得外出,拒绝一切探访。本人2天2次核酸检测期间,要配合每日上门核酸采样,严格遵守目的地疫情防控相关规定。如有可疑症状,要及时报告社区(村)管理人员。
西藏自治区、新疆维吾尔自治区通过直飞商业航班来(返)蓉的,暂时按照原排查管控方式进行。
2、对近7日内有广东省广州市、河南省郑州市、重庆市中心城区(包括沙坪坝区、九龙坡区、江北区、渝北区、渝中区、巴南区、南岸区、两江新区、北碚区、大渡口区)旅居史的人员,实施3天居家健康监测,期间本人及同住人员不外出,实施上门核酸采样。
3、对近7日内有内蒙古自治区、黑龙江省绥化市、河北省石家庄市旅居史的人员,实施3天居家健康监测,期间本人不外出、不聚集。
4、对省外来(返)蓉人员,严格落实“入川即检”,实施3天3次核酸检测(每次间隔24小时及以上)。第1次核酸检测阴性证明出具前不得参加聚集性活动,不前往酒吧、歌舞厅、KTV、洗浴场所、棋牌室(麻将馆)、网吧、电子游艺厅、密室逃脱、剧本杀、电影院等空间密闭、人员密集的重点公共场所;第1次核酸检测阴性证明出具后可有序流动。
三、省内重点地区来返蓉人员
对近7日内有德阳市绵竹市旅居史的人员,实施3天居家健康监测,期间本人及同住人员不外出,实施上门核酸采样。
省内有高风险区所在县(市、区)人员原则上不跨市(州)流动,确需跨市(州)流动的,需持24小时核酸检测阴性证明(以出具报告时间为准)。
四、对密切接触者,实施“5天集中隔离+3天居家隔离”。集中隔离的第1、2、3、5天各开展1次核酸检测;居家隔离第1、3天各开展1次核酸检测,居家隔离期间,足不出户,上门核酸采样。不具备居家隔离条件者实行集中隔离。
五、入境人员登机时需持48小时内核酸检测阴性证明,自抵蓉之日起,实施“5天集中隔离+3天居家隔离”,在第一入境点完成隔离后,目的地不得重复隔离。集中隔离的第1、2、3、5天各开展1次核酸检测;居家隔离第1、3天各开展1次核酸检测,居家隔离期间,足不出户,上门核酸采样。不具备居家隔离条件者实行集中隔离。
六、对在蓉无固定居所或不具备相关条件需居家健康监测的人员,应在属地指定酒店进行健康监测,期间不聚集、不外出(就医等特殊情况除外)。
公众要重视个人防护、避免人群聚集、关注疫情动态。如收到疫情防控提醒短信,健康码变为“红码”“黄码”,要第一时间向所在社区/村(宾馆、酒店)报备。“红码”人员就地等待转运。
如健康码变“黄码”,一要立即主动向属地社区/村(宾馆、酒店)报备,保持通讯畅通,积极配合管理。二要戴好口罩,做好个人防护。不前往人群密集场所,不乘坐公共交通工具。三要及时到“黄码”人员核酸检测定点医疗机构进行核酸检测,其他检测点不检测“黄码”人员。若您已在封闭管理区内,就在封闭管理区内完成核酸检测。
公众在进入各类公共场所时,应主动配合扫场所码、亮健康码等防疫措施;各类公共场所的经营管理方,应严格落实扫场所码、查验健康码等防疫规定,确保所有进入场所的人员均落实到位。请广大市民朋友切实做到“扫码亮码、绿码通行”,用我们的实际行动构筑抗疫的坚固堡垒。
在我市接受集中隔离的来(返)蓉人员,自行承担隔离期间相关费用。
以上措施根据疫情发展情况实施动态调整。
点击下方卡片
进入“国务院客户端小程序”
可查看风险区
↓↓
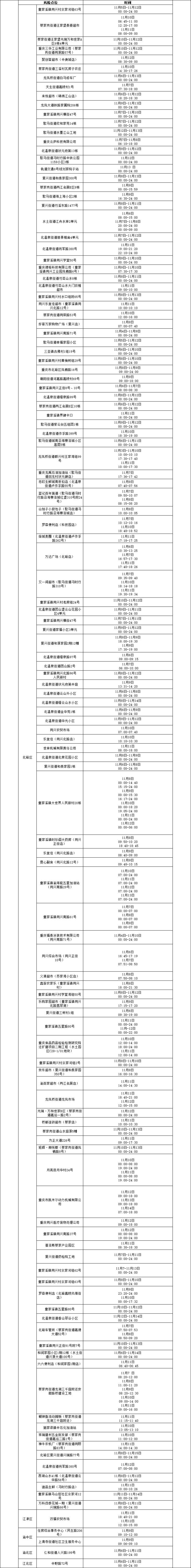
现将天津、重庆等10个城市最新公告的病例活动区域公布如下。请广大市民朋友对照查看,如有轨迹重叠或收到疾控中心或社区通知(包括电话、短信等)后,请立即主动向所在社区、入住酒店、工作单位报备,积极配合开展隔离观察、核酸检测和健康监测等工作。如有发热、咳嗽等呼吸道疾病症状,请立即前往就近的发热门诊就诊。按照《中华人民共和国刑法》《中华人民共和国治安管理处罚法》《中华人民共和国传染病防治法》等相关法律法规,单位和个人瞒报、知情不报,违反疫情防控规定,导致疫情传播或者其他严重违法后果的,应当依法承担民事、行政、刑事责任。如果您有任何疑问,请您拨打12345市长热线,感谢您的配合。
扫码获取
社区联系电话
用天府市民云app
或微信扫码
完成社区报备
来源:健康临沂等
点这里
转给更多朋友看见