7月17日,银保监会有关部门负责人就近期重点工作进展接受《中国银行保险报》记者采访。其中,针对河南安徽5家村镇银行风险,银保监会最新口径为“非法吸收并占有公众资金”。
该负责人表示,经过近3个月的努力,公安机关已初步查明案件主要事实,还原了事件真相。
河南新财富集团操纵河南、安徽5家村镇银行,通过内外勾结、利用第三方平台以及资金掮客等方式非法吸收并占有公众资金,篡改原始业务数据,掩盖非法行为。
根据目前所掌握证据,绝大多数账外业务普通客户对新财富集团涉嫌犯罪行为不知情、不了解,而且也未获得额外的高息或补贴。因此处置方案确定对这些客户的本金分批垫付。
由于原来的后台数据被犯罪团伙隐瞒或删改过,为确保信息真实性,两省新搭建了客户信息登记系统,并与后台数据进行交叉核验。人数较多,工作量大,采取分批垫付方式,首先垫付普通小额客户。下一步将陆续启动5万元以上客户垫付工作,请大家耐心等待后续公告。
近日,网络上有人散布言论说,7月11日垫付公告发布是因为7月10日河南郑州发生了聚集性群访事件。该负责人表示,垫付公告发布与7月10日群访事件没有任何关系。
河南、安徽5家村镇银行风险事件爆发后,银保监会从4月30日以来多次公开表示,必须严格依法依规处理,凡依法合规办理的业务均受到国家法律保护。在过去近3个月里,公安机关经过严格调查取证,搜集了大量证据,地方党委政府和中央相关部门加班加点、紧张有序地推进风险处置工作。
我们坚持严格依法依规,以事实为依据、以法律为准绳,确定账外业务客户资金性质认定和分类分批处理政策,并同步开展资金垫付准备工作。央地金融管理部门6月18日已发出通告,请相关村镇银行账外业务客户及时登记账户资金情况。在各项准备工作就绪后,按计划于7月11日发布公告,自7月15日启动首批账外业务客户资金垫付。
另外,据了解,对开封新东方村镇银行账外业务系统6月26日短暂开放一事,公安机关已立案侦查,相信会实事求是、依法依规处理。
根据案件查办和资金资产追缴情况,经研究,对禹州新民生村镇银行、上蔡惠民村镇银行、柘城黄淮村镇银行、开封新东方村镇银行账外业务客户本金分类分批开展先行垫付工作。
一、2022年7月15日开始首批垫付,垫付对象为单家机构单人合并金额5万元(含)以下的客户。单家机构单人合并金额5万元以上的,陆续垫付,垫付安排另行公告。
二、资金垫付后,若发现客户存在额外渠道获取高息或违法违规行为,保留追缴垫付资金的权力。
三、对于额外渠道获取高息或涉嫌违法和犯罪的资金,暂不垫付。
四、垫付工作由河南省农村信用社联合社代理组织实施。
经许昌市公安机关全力侦查,现进一步查明:2011年以来,以犯罪嫌疑人吕奕为首的犯罪团伙通过河南新财富集团等公司,以关联持股、交叉持股、增资扩股、操控银行高管等手段,实际控制禹州新民生等几家村镇银行,利用第三方互联网金融平台和该犯罪团伙设立的君正智达科技有限公司开发的自营平台及一批资金掮客进行揽储和推销金融产品,以虚构贷款等方式非法转移资金,专门设立宸钰信息技术有限公司删改数据、屏蔽瞒报。上述行为涉嫌多种严重犯罪。
近期,公安机关又抓获一批犯罪嫌疑人,又依法查封、扣押、冻结一批涉案资金、资产。案件侦办工作正有序推进。
2022年4月下旬以来,河南省包括许昌禹州新民生村镇银行在内的个别村镇银行线上服务渠道相继关闭。
5月20日,银保监会召开通气会时回应河南4家村镇银行线上服务渠道关闭问题时表示,这几家村镇银行的大股东河南新财富集团利用第三方平台或通过资金掮客吸收公共资金,涉嫌违法犯罪,目前公安机关正在侦查。最后还有待公安机关侦查结果,依照相应的法律法规和证据来处置。
许昌市公安局6月18日通报已初步查明,2011年以来,以河南新财富集团投资控股有限公司实际控制人吕某为首的犯罪团伙涉嫌利用村镇银行实施系列严重犯罪。
6月18日,河南省地方金融监管局官网发布公告:针对近期个别村镇银行线上服务渠道关闭问题,河南银保监局、河南省地方金融监管局6月18日表示,各级金融管理部门密切配合公安机关开展调查,禹州新民生等村镇银行线上交易系统被河南新财富集团操控和利用的犯罪事实已初步查明,相关资金情况正在排查。
河南银保监局、河南省地方金融监管局责成相关村镇银行积极配合公安机关侦办案件,做好资金信息登记和后续处置工作,依法保护金融消费者的合法权益。同时,提醒相关群众配合做好信息登记工作。
7月4日晚间,涉及上述事件的4家河南村镇银行统一发布相似内容的公告称:召开了董事会、监事会,选举产生了新的董事长、监事长,通过了高管名单。上述村镇银行在公告中均表示,作出人员调整是根据《公司法》和银行章程规定,按照法定程序召开股东大会,并选举了相关人员。
7月10日晚间,河南银保监局、金融监管局发布关于河南村镇银行的最新公告:禹州新民生等村镇银行风险处置方案即将公布。
7月10日深夜,河南许昌市公安局发布警情通报。前文已经详细分析。
7月11日夜间,河南银保监局和金融监管局发布公告,5万以下暂行垫付。
7月13日,就13日媒体发布的《河南村镇银行储户:追查钱款流向,发现南京银行是结算行》,人行南京分行营业管理部相关负责人表示,南京银行代理村镇银行资金清算业务是按人行支付系统相关规定办理的,与有关村镇银行案件没有任何关联。
7月15日,首次账外业务客户本金分类分批开展先行垫付工作开始。
延伸阅读:河南村镇银行细节披露
一、银行个人账户Ⅰ类户、Ⅱ类户、Ⅲ类户介绍
二、资金清算及账簿
三、村镇银行监管指标和金融风险处置
四、第三方引流平台清单、合规性及储户法律关系
五、我国存款保险制度和动用情况
一、银行个人账户Ⅰ类户、Ⅱ类户、Ⅲ类户介绍
从2015年开始央行发布《关于改进个人银行账户服务加强账户管理的通知》(银发[2015]392号);该文件首次将银行账户分为Ⅰ类银行账户(钱箱)、Ⅱ类银行账户(钱夹)和Ⅲ类银行账户(零钱包)(以上简称Ⅰ类户、Ⅱ类户和Ⅲ类户);
《关于落实个人银行账户分类管理制度的通知》(银发[2016]302号);302号文重点对Ⅱ、Ⅲ类户的开立方式、使用范围以及交易限额做了进一步的说明。尤其是本次村镇银行互联网存款基本上都是通过电子银行渠道开立Ⅱ类户,需要通过绑定Ⅰ类户进行认证,认证方式分为:
(1)个人在银行柜面开立的Ⅱ、Ⅲ类户,无需绑定Ⅰ类户或者信用卡账户进行身份验证。银行依托自助机具为个人开立Ⅰ类户的,应当经银行工作人员现场面对面审核开户人身份。
具体验证通过小额支付系统查询回复。且Ⅱ类户开户时候验证的手机号和绑定Ⅰ类户查询回复的手机号字段一致。
河南村镇银行异地基本上是通过Ⅱ类户办理(而且大多数是属于绑定I类户的Ⅱ类户),所以Ⅲ类户相关的内容大部分省略。
我们可以用下面这张图来寻找答案。
(自上而下,每列)
账户类型 | Ⅰ类户 | Ⅱ类户 | Ⅲ类户 | 数量 |
Ⅰ类户 | 没有限制 | 绑定账户之间无限额资金划转;非绑定Ⅰ类账户转出资金限额(1万、20万) | 绑定账户之间无限额资金划转;限额向非绑定账户转出资金(余额≤2000) | 1 |
Ⅱ类户(柜面或自助设备) | 绑定账户转出无限额;非绑定账户转入资金日累1万,年累计20万 | 转出限额管理(1万、20万);限额接收非绑定账户转入资金 | 转出限额管理;限额接收非绑定账户转入资金 | 5 |
Ⅱ类户(电子渠道) | 绑定账户之间无限额资金划转;禁止非绑定账户转入 | 禁止非绑定账户转入 | 禁止非绑定账户转入 | |
Ⅲ类户(自助设备或电子渠道) | 绑定账户之间无限额资金划转,但余额不得超过2000元否则原路退回; 非绑定账户转入限额管理(2千、5万) | 非绑定账户转入限额管理(2千、5万);Ⅱ类户向非绑定账户转出限额管理 | 限额向非绑定账户转出资金;非绑定账户转入限额管理(2千、5万);通过绑定账户转入资金验证,可以接收非绑定账户转入资金 | 5 |
Ⅰ类账户的定位是全功能账户,安全性较高,工资收入等主要资金来源都存放在这,可自主设置各种应用场景,转账也无特殊限制。
Ⅱ类账户理财功能齐全,可以作为贷款专用账户和还款专用账户。既满足日常消费,又能避免大额资金损失,与绑定账户之间可灵活自由地无限额资金划转。非绑定账户向Ⅱ类户转入资金、存入现金、消费和缴费的日累计限额合计为1万元,年累计限额合计为20万元。
另外,由电子渠道开立的Ⅱ类账户可与绑定账户之间无限额资金划转,限额向非绑定账户转出资金,但不能接受非绑定账户转入资金。村镇银行互联网存款大部分都属于此类,绑定账户Ⅰ类户向村镇银行Ⅱ类户划转,无限额。注意所谓村镇银行Ⅱ类户也只是充当资金转账渠道,本质上就是一个结算性账户,只是互联网存款或者说打着互联网才存款的招牌都绕不开这个II类户;最终不论是储蓄存款还是第三方理财,资金都不会留存沉淀在这个账户上。从法律关系上看,不论是普通储蓄存款还是提现到结算账户II类户,都是属于存款性质。
不少村镇银行储户4月中旬发现苗头不对,就将之前的通知存款提现到村镇银行的II类户,但是无法进一步跨行转走。这种所谓的提现,估计在村镇银行内部系统也只是账户划分的差异而已,行内清算就可以做到。
二、资金清算及账簿
2016年,为有效防范电信网络新型违法犯罪,中国人民银行出台《关于加强支付结算管理防范电信网络新型违法犯罪有关事项的通知》银发〔2016〕261号文。
(1)Ⅰ类户开户——面对面确认身份
(2)Ⅱ类户兴起——中小金融机构不具备现场核验条件
中小银行如城商行、农商行、农信社、村镇银行、民营银行,多数机构不具备异地经营牌照。异地经营牌照分为省内异地与省外异地。省内异地经营牌照需要所在地省级监管部门批准,跨省异地经营牌照则需中国银保监会批准。此外机构监管评级一般要达到2级以上,农商行、城商行、民营银行等中小金融机构很难获得异地经营牌照。
(3)Ⅱ类户与绑定Ⅰ类账户的资金划转
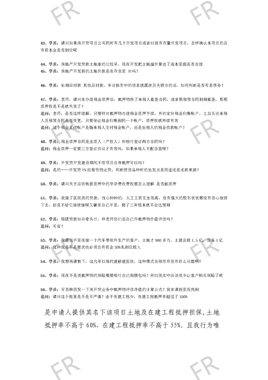
互联网金融平台兴起,互联网中介为中小银行开展揽储业务。由于中小银行没有异地网点,如何为新客户开户?中小银行为异地客户开办Ⅱ类户。
(4)Ⅱ类户账户查询
银行可通过小额支付系统或其他渠道向拟绑定账户的开户行查询,确定拟绑定账户是否属于Ⅰ类户。银行可根据自身经营策略以及与其他银行协议,自主决定是否开通小额支付系统客户账户信息查询功能。约定通过小额支付系统实现客户账户信息查询的,查询行通过“批量客户账户信息查询报文”(beps.394.001.01)发起查询,被查询行通过批量客户账户查询应答报文”(beps.395.001.01)进行回复。当拟绑定账户状态正常时,被查询行应反馈“已开户为Ⅰ类户”、“已开户为Ⅱ类户”或“已开户为Ⅲ类户”。
村镇银行并不会直连CNAPS,所以需要找一家代理行接入CNAPS才能实现跨行资金划转,那么一般村镇银行通过发起行的清算账户进行清算,发起行是许昌农商行。
具体支付系统的链接参见《银行业金融机构加入、退出支付系统管理办法》,从村镇银行诞生起,各地央行中心支行都会制定具体的代理接入办法。
代理行与村镇银行签订业务代理协议,为村镇银行办理支付结算业务。代理行可以是村镇银行的主要出资行,也可以是其主要出资行以外的具备办理支付结算业务资质的其它银行业金融机构。代理行还应在行名行号管理系统中为村镇银行申请间接参与者行名行号,人民银行总行审核确定该机构加入支付系统日期,通过行名行号管理系统公布后生效。
从目前警方和监管通报看,很可能两种情况都存在,但是绝大部分应该是进入资产负债表:
(1)资金清算进入清算行账户,不入资产负债表,内部不做存款入账,直接转出关联方账户。从当地银保监局和金融监管局公告反复督促储户/投资人做登记,且最新公告也显示核实客户信息也是一件非常繁重复杂的工作。从中可以看出,村镇银行内部可能没有一个完整反应储户账户记账信息的登记。但是从后来当地监管把所有业务都归入“账外业务”看,这种类型的业务规模很小或者几乎可以忽略。之所以称之为金融产品销售或者账外业务,只不过是因为银行内部监管数据报送篡改删除,但是大部分还是入表了。因为如果要维持这种不入账的大规模资金进出和清算,银行需要在体外建立一套资金清算和账户系统,且有真实资金支持的资金池支持储户存取款和计结息,难度不亚于真实创建一家银行。既然能够通过表内解决,何苦再伪造一套独立账簿和创建支持这个假账簿的资金池?
(2)但是另一方面从昨天河南许昌警方通报可以看出,主要资产端出口是“虚构贷款”,这就说明部分资金还是进入了村镇银行的资产负债表,当然进入资产负债表未必是为每个储户设立的存款账户,也可能是以同业资金或者其他形式计入负债端;只有进入了资产负债表,才有虚构贷款一说。如果是前面第(1)种情形直接从代理行清算账户划走,完全不需要虚构贷款。
当然从最新的河南银保监局和金融监管局公告的垫付方案看,都统一界定为“账外业务“,不管你是表内还是表外,但是监管数据报送和统计都彻底隐瞒掉了,所以没有公开透明的台账,那么就是账外,总体这个说法也说得过去。
先看第(1)种情形,首先看2021年1月份之前的存款吸收清算路径,非常简单清晰,就是异地储户通过绑定Ⅰ类户(一般是六大行为主),从大行的Ⅰ类户申请划转到村镇银行账户。比如工行,那么是通过工行在央行的清算账户和许昌农商行在央行的清算账户之间资金划转(贷记和借记)实现最终的资金转移。
但是村镇银行获得资金之后是否当日转出到关联方或实际控股股东河南新财富集团其他账户,目前不得而知。如果当日转出,那么仍然是通过其清算代理行的备付金账户实现,可以做到村镇银行表内不入账,不影响村镇银行的资产负债表;大幅度增加当地监管(当地银保监局和央行中心支行)发现的难度。
2021年1月份央行异地存款新规之后,吸收的“存款”通过自营小程序办理,第三方支付实现资金清算通道。存款还是理财的认定更加模糊(尽管出事这几家村镇银行并不具备理财代销和自营发行理财的资质)。
此外,储户应该是无法实现通过村镇银行Ⅱ类户实现对外支付清算,消费功能。因为本质上属于储蓄存款或资金挪用购买第三方理财了,只能提前赎回并原路返回。如果有丰富的消费场景,对村镇银行而言绝无可能,这类活期性质的储值消费及第三方清算一旦实现,就意味着村镇银行造假要造一个整个支付生态链条了。
三、村镇银行监管指标和金融风险处置
从警方通报主要资金流出的方式“虚构贷款”看,大部分资金进入资产负债表,当然负债端不一定是个人存款名义。那么400亿元的存款如何被掏空,村镇银行资产端也严重出问题,通过关联方融资的方式掏空银行。
但是这里就涉及到很多问题,事后分析看,的确存在很多让人疑惑的地方。
(1)大额资金进出
一个是村镇银行大额资金进出,从监管报表角度一定引起警觉。尤其2019年包商银行时间爆出来之后,对关联方的穿透核查,对资金流向可以关联方的管控非常严格。
还有就是村镇银行400亿大额资金揽储(即便不是存款结果也一样)和资金流出都明显超出正常村镇银行业务范畴。
首先村镇银行也报送EAST数据,尽管有一些延迟,但报送的EAST数据是每日底层明细交易数据;即便村镇银行收到储户从绑定Ⅰ类户转入的存款当日就转出,不入其资产负债表,直接从代理清算行的备付金账户划走,其EAST数据报送还是跑不掉,且无法作假。
当然现实情况是报送数据可能是报送当地的银监分局,按最新的EAST4.0和5.0要求村镇银行也同样需要报送EAST数据,但是如果不对村镇银行做现场检查,未必对交上来的天量数据做详细分析;如果做系统直接预警分析,分局是否有能力做预警和检查,是否有系统监测平台也是疑问。从7月10-11日的公告看,这几家银行的确对监管报送数据做了篡改删除,监管对村镇银行的这些违规业务定性为账外业务。
此外从人行角度,同业账户资金监测按理也应该明显异常。
(2)同业资金结算账户
一般而言代理村镇银行接入CNAPS属于结算性同业银行结算账户,这个结算账户资金不会预留太多,足够一天的结算量作为留存资金就差不多。
如果这个结算账户资金规模反而是本身资产负债规模的好几倍,也明显会导致同业负债/总负债比例超标(127号文监管指标是不得超过1/3);
同理对村镇银行而言也不会有太多同业往来的结算资金。
(3)村镇银行监管报送和账务处理
前面假设村镇银行不会真的入资产负债表认定存款,因为如果入账了,几百亿资金出账难度骤增。一旦入账,要不直接计入客户名下的存款负债,要不是计入银行内部大账(一般是短期资金,金额也不会太大);入账之后资产端想要挪用只能是通过冒名贷款、投资等方式流出,监管异常更加明显。不仅仅是EAST系统监测,日常的1104报表也很难自圆其说,长期编写一套虚假的报表体系。
如果不计入存款,直接当日入账不进资产负债表直接当日划出,至少资产负债表能不体现。但是这就需要虚拟维护一套客户的记账系统(如果入账了,这就是银行核心系统日常做的事情),给储户的计息、本金等不通过本行的核心系统做账,总得给客户一个交代,同事监管报表里面又不体现这些数据,虽然难度也不小,但看起来似乎隐瞒储户比隐瞒监管要容易很多。
从最新的警方通报看,最终的实情很可能是前者,就是作案人员选择入资产负债表和银行核心系统,但是同时成立专门的技术公司删除数据。这样看来似乎专门虚拟建设一套记账系统难度更大,储户存入或投资的资金从代理清算行账户还是要进入银行资产负债表。
(4)资产端角度
从资产端角度,这么大规模的资金出口不论是村镇银行本身还是代理清算行的农商行,都更加敏感。县域农商行和村镇银行的资金原则上只能本地发放贷款,跨省资金流向只能局限于银行间拆借或者银行间债券市场。
当然也可以通过先贷款给空壳公司,再通过企业之间资金划转进行重新调配,包商银行很多资金也是如此操作;这种模式也存在严重的授信审核问题,贷前、贷中、贷后管理都层层漏洞。这种大规模操作不论是1104报表还是EAST系统,都能从两个角度看出端倪,一个是壳公司授信的问题;一个是后续资金流向监测的贷后管理问题,尤其大规模虚构贷款,关联方相关,总是能排查一些额外难题。当然河南村镇银行的案例,通过专门的技术公司进行数据删改,也对监管造成非常大的障碍(报上去的数据可能远小于400亿规模),外加村镇银行河南省当地就有78家之多,很多也只是省联社代报EAST数据,监管焦点仍然是在大中型银行。
从警方通报看,这几家村镇银行就是通过虚构贷款,典型就是通过空壳公司或者通过真实关联方公司但虚构贷款用途来把银行掏空。当然偶尔也能还款的,否则也不可能运作这么久。但总体上这些虚构贷款和真实贷款比最大特点是不符合监管的3+1贷款要求,授信也没有走合理审查流程,最终贷款还款完全没有保障。
其实2017年以前村镇银行被作为同业通道,从事监管套利也比较常见。银保监会农金部2018年专门发文严格限制村镇银行同业和票据业务范围:
严禁村镇银行开展同业借款业务和以票据为标的的买入返售(卖出回购)业务;
原则上村镇银行不得与省(自治区、直辖市)外银行业金融机构(含分支机构)开展票据转贴现业务和存放同业业务(结算性用途的存放同业除外);
村镇银行不得作为受托方,接受他行委托办理银行承兑汇票业务;村镇银行不得委托本机构注册地以外的银行业金融机构(主发起行除外)代理银行承兑汇票业务;
村镇银行原则上不得开办商业承兑汇票贴现、转贴现或其他以商业承兑汇票作为基础资产的相关业务;
加强同业银行结算账户管理。村镇银行开立同业银行结算账户须事前向主发起行备案(在主发起行开立的除外),并在季末统一向属地监管部门备案。
(1)流动性管理
(2)风险事件的化解央行金融稳定处/局
因为案件引发存款无法兑现,村镇银行过往已经有一些案例,所以金额一般在10亿元以内。且存款本身是是真实存款没有争议,存款保险覆盖范围。
但贷款挪用基本是标配。比如4年前XXX村镇银行大量工作人员涉案,主要是通过联保贷款实现资金套用,而绝大部分联保贷款为冒名贷款。总资产规模12亿元,绝大部分冒名贷款,涉及贷款客户6600户。
该刑事案件导致大量存款客户提前取款,但是此类案件当地人民银行中心支行金融稳定处会紧急应对,也及时向总行金融稳定局汇报,最终都确保资金的及时兑付和储户取现要求。
此次河南的案件本身金额过于庞大,性质错综复杂,央行暂时也尚未表态定性,所以尚没有处置的方案。
(3)村镇银行和农村金融机构的央行评级分布
笔者此前根据央行的公告整理的文章《央行评级来了!》大概可以对不同类型金融机构风险做一个对比。
从整体上看,大部分机构评级结果在安全边界内(1-7级),资产占比约99%。评级结果在“绿区”(1-5级)的机构2201家,“黄区”(6-7级)机构1881家,“红区”(8-D级)机构316家。
图1 2021年四季度央行评级结果分布情况
从趋势看,高风险机构数量较峰值减少一半,连续6季度下降。全国高风险机构数量较峰值已减少333家,现有316家高风险机构总资产仅占银行业总资产的1%(这1%大约对应着3.4万亿人民币资产规模)。
从机构类型看,大型银行评级结果最好。大型银行评级结果为1级的2家,2级的11家,3级的7家,4 级的3家,7级的1家。24家大型银行资产占比71%。中小银行中,外资银行和民营银行的评级结果较好,分别有93%和70%的机构分布于1-5级,且无高风险机构;城市商业银行有67%的机构分布于1-5级,但也有10%的机构为高风险机构(资产占全部城商行的3%);农合机构(包括农村商业银行、农村合作银行、农信社)和村镇银行风险最高,高风险机构数量分别为186家和103家,资产分别占本类型机构的5%、7%。
从地区分布来看,存量高风险机构数量呈现区域集中特点。截至2021年末,全国11个省(市、区)已无高风险机构,13个省(市、区)高风险机构为个位数。存量高风险机构主要集中在四个省份。
注意高风险金融机构的数量较此前有所下降,笔者认为央行的统计和评级可信,但是最近几年银行28分化明显,意味着同样是高风险金融机构,其风险恶化程度因为长期高负债和资产端不良增加而加深。1%资产规模的高风险金融机构也差不多3.4万亿体量。
7月10日,河南当地金融监管局和银保监局同时发声,明确尽快出台处置方案。
因为目前案件尚在侦办阶段,不好下结论地方政府和金融监管部门的各自管理责任。
但是出了这么大风险,最终谁来承担后续风险化解和处置责任?大体可以从前不久颁布的《金融稳定法(征求意见稿)》看到一点思路。具体参见《金融稳定法》来了!
金融稳定法就是从法律层面把不同类型的金融机构的风险防范和处置责任落实,尤其在处理央地关系上,有明确的界限。
(1)省级人民政府负责处置辖区内农村合作金融机构风险、非金融企业引发的金融风险以及按照国家金融稳定发展统筹协调机制要求牵头处置的其他金融风险。人民银行和财政部负责牵头和参与处置系统性金融风险。体现了谁出资谁负责的市场化机制。
压实金融机构及其主要股东、实际控制人的主体责任,强化金融机构审慎经营义务。
压实地方政府的属地和维稳责任,及时主动化解区域金融风险。
压实金融监管部门的监管责任,切实履行本行业本领域金融风险防控职责。
人民银行发挥最后贷款人作用,守住不发生系统性金融风险的底线。
从过往经验看,银行业金融机构出风险,即便是区域性银行,银保监会和央行都介入事后处置和风险化解。区域性的风险,地方政府需要履行相关出资责任。如果窟窿太大,央行为防止发生系统性风险也会作为最后的风险屏障,通过再贷款作为最后手段,注意再贷款条件是当地政府要担保的,后续要还钱。
(2)化解处置顺序
金融稳定法要新设的金融稳定保障基金尚未设立,此前的存款保险基金不足以应对巨额资金缺口。当地省政府财政化解方案和处置能力仍有待观察。参考此前的部分处置方案,如果央行要出部分再贷款,省政府需要提供担保,后续偿还,而且也是在当地穷尽其他手段之后。金融稳定法给出的化解顺序如下:
被处置机构积极自救化险,主要股东和实际控制人补充资本。
调动市场化资金参与被处置机构的并购重组,发挥存款保险基金、行业保障基金市场化、法治化处置平台作用。
危及区域稳定,且穷尽市场化手段仍难以化解风险的,依法动用地方公共资源。
重大金融风险危及金融稳定的,按照规定使用金融稳定保障基金。
(3)根据以往经验,金融稳定再贷款大概有:
地方政府向中央专项借款。经国务院批准,专项用于解决地方要关闭的农村合作基金会、各类信托投资公司、城市商业银行、城市信用社的个人债务和合法外债。
紧急贷款。用于帮助发生支付危机的城市商业银行、城市信用合作社和农村信用合作社缓解支付压力、恢复信誉,防止出现系统性或区域性金融风险。
风险处置类再贷款。经国务院批准,用于被处置金融机构个人债权和客户证券交易结算资金收购、合法债务兑付等。人民银行自办金融机构占用的再贷款纳入该类再贷款统计范围。
四、第三方引流平台清单、合规性及储户法律关系
曾有30多家互联网平台提供存款代销或引流服务,包括多家知名互联网平台,也有部分是原来从事P2P业务的互联网金融平台转型而来。
2021年《个人存款业务通知》发布后,大多数平台下架了互联网存款产品,目前仍留在平台上的产品多数是互联网存款新规出台前销售的未到期产品,但也有少数平台仍在新规后违规销售。主要引流平台包括:
小米集团旗下:小米金融、天星金融;百度旗下度小满;爱奇艺旗下零钱PLUS;拍拍贷(信也科技)旗下的羚羊财富;中国人寿旗下滨海国金所;360集团旗下你财富平台;甜橙金融旗下翼支付;用友集团旗下:友信财富、友金社、友金所;萨摩耶旗下省呗;融通财顾旗下龙环融通。
携程金融、滴滴金融、新浪微博钱包、易宝支付、58金融、网贷天眼、洋钱罐、麻袋财富、挖财、比财、博金贷、银户通、嘉银(有道财富)、云财富、招财蛙、浙天金、珏诚科技、公众号会用金、口袋银行、OPPO钱包、VIVO钱包、支付宝、京东金融、陆金所。
人民银行金融稳定局局长孙天琦在2020年11月发布的《线上平台存款:数字金融和金融监管的一个产品案例》一文中指出,互联网金融平台开展此类金融业务,属于“无照驾驶”的非法金融活动,也应纳入金融监管范围。
同年12月底,相关监管部门向银行及第三方互联网金融平台发布了窗口指导意见,据此,包括蚂蚁、京东金融在内的数十家互联网金融平台连夜下架了互联网存款产品。
(1)2021年1月13日,银保监会、人民银行正式发布了《关于规范商业银行通过互联网开展个人存款业务有关事项的通知》(以下简称“《个人存款业务通知》”)对互联网存款产品进行规制,主要明确了以下内容:
商业银行不得通过非自营网络平台开展定期存款和定活两便存款业务,包括但不限于由非自营网络平台提供营销宣传、产品展示、信息传输、购买入口、利息补贴等服务;
通知印发前已开展的存量业务到期自然结清;
地方法人银行要坚守发展定位,确保通过互联网开展的存款业务,立足于服务所在区域的客户。
(2)基于上述规定,我们理解,《个人存款业务通知》大概表达了以下三层意思:
地方法人银行不能通过互联网开展异地存款,不论是自营网银渠道还是第三方导流。
所有银行(包括股份制银行和地方法人银行)均不得通过第三方互联网金融平台相关渠道开展定期存款业务,不论是本地还是异地开展相关业务均被禁止。同时,对此前被认为是擦边球的第三方互联网金融平台引流业务亦做出了详细定义,明确第三方互联网金融平台不得提供营销宣传、产品展示、信息传输、购买入口、利息补贴等服务。
此外,商业银行与非自营第三方互联网金融平台进行合作,通过开立Ⅱ类账户充值,为社会公众购买服务、进行消费等提供便利这部分业务不受影响,仍可继续开展。但要注意的是,Ⅱ类账户充值用于消费只能是活期性质的存款产品,而不能是定期存款产品或者定活两便存款产品。
2021年2月4日,人民银行召开加强存款管理工作电视电话会议,将《个人存款业务通知》中“立足本地”的要求予以细化,首次明确提出“督促地方法人银行回归服务当地的本源,不得以各种方式开办异地存款”的监管要求。且通过后续监管确认,最终解释口径就是禁止地方法人银行以各种形式开办异地存款,其中:
异地存款不包括标准化线上交易场所的交易,比如同业存单,同业拆借;同业业务不属于异地存款,比如线下同业存放等;
关于异地和本地存款如何界定,央行明确异地存款是指:存款人通过手机银行、网上银行、电话银行等远程渠道,在没有实体网点的地域(以地市为单位)开立银行账户并通过该账户办理的存款。
基于上述规定,“互联网存款”“异地存款”等业务思路已经遭到监管机构的否定,相关互联网存款产品自此逐渐从第三方互联网金融平台中销声匿迹。
但在实践中,在第三方互联网金融平台对用户关闭了存款产品的购买渠道后,部分地方银行仍通过发送短信、通知等其他方式将用户导流到银行自己的网上银行、手机银行APP或小程序等自营渠道中,继续为外地储户提供相关存款产品的申购服务,违规开展异地吸存业务。
据了解,在此次涉事村镇银行的外地储户中,既包括《个人存款业务通知》颁布之前从第三方互联网金融平台导流获取的存量客户,又包括《个人存款业务通知》颁布之后使用银行自营网络平台获取的新增客群,正对应了前述已被禁止的存量互联网存款产品以及异地存款产品。
五、我国存款保险制度和动用情况
(1)定义及偿付范围
2015年5月1日起,我国《存款保险条例》开始实行,国家通过立法成立存款保险基金,明确当个别金融机构经营出现问题时(破产倒闭时),依照规定向存款人进行偿付,保障存款人权益。存款保险覆盖所有吸收存款的银行业金融机构(村镇银行就是其中一类),被保险的存款包括投保机构吸收的人民币存款和外币存款。但是金融机构的同业存款,投保机构的高级管理人员在本投保机构的存款以及存款保险基金管理机构规定不予保险的其他存款除外。
(2)限额偿付
存款保险实行限额偿付,偿付限额是50万元,同一存款人在同一家投保机构所有被保险存款账户的存款本金和利息合并计算的资金数额,在最高偿付限额以内的全额偿付,超过最高偿付限额的部分依法从投保机构清算财产中受偿。存款人不需要缴纳保费,存款保险的资金来源是金融机构按规定缴纳的保费。
(3)可以偿付和不可以偿付的情形
什么情况下进行偿付?有下列情形:
存款保险基金管理机构担任投保机构的接管组织;
存款保险基金管理机构实施被撤销投保机构的清算;
人民法院裁定受理对投保机构的破产申请;
经国务院批准的其他情形。条例规定存款保险基金管理机构应当在上述情形发生之日起7个工作日内足额偿付存款。
存款保险保不了的情况:
存款丢失、被骗,非银行出现经营危机,更非银行面临破产倒闭的储户存款丢失、被骗等情形;
理财产品,理财产品不是储蓄存款,如银行理财产品本金亏损,收益不达标,理财变保险等情况,或银行代售的债券,基金,保险,信托等产品出现兑付危机或是资金亏损。
(4)管理及使用
存款保险基金由中国人民银行成立专门账户,分账管理,单独核算,管理工作由中国人民银行承担。为保障基金的安全,存款保险基金的运用遵循安全,流动、保值增值的原则,限于存放中国人民银行,投资政府债券、中央银行票据、信用等级较高的金融债券及其他高等级债券。
每年中国人民银行都会公布上年度的存款保险收支情况,2020、2021年开始存款保险基金有了支出(以前年度只有收入没有支出),以前年份都只有收入,没有支出。
支出动用主要是偿还金融稳定再贷款,购买银行股份,为金融稳定再贷款提供担保,购买不良资产,出资存保资本金和出资设立银行的资本金等。
(1)截至2021年末,全国4027家吸收存款的银行业金融机构按规定办理了投保手续。
2021年共归集保费467.05亿元,基金利息收入7.44亿元,资金支持到期转回107.33亿元。
使用存款保险基金232.4亿元归还金融稳定再贷款,使用10亿元认购辽沈银行股份。截至2021年末,存款保险基金存款余额960.3亿元。
存款保险基金主要收支情况统计表(2021)
单位:人民币亿元
项目 | 金额 |
一、主要收入 | |
1.保费 | 467.050 |
2.利息 | 7.437 |
3.资金支持到期转回 | 107.328 |
二、主要支出 | |
1.辽沈银行出资款 | 10.000 |
2.归还金融稳定再贷款 | 232.395 |
(2)截至2020年末,全国4024家吸收存款的银行业金融机构按规定办理了投保手续。
2020年共归集保费423.88亿元。为推进金融风险化解,使用存保基金676亿元开展风险处置,为1024亿元金融稳定再贷款提供担保,使用165.6亿元购买不良资产,使用88.9亿元认购徽商银行股份,100亿元用作存保公司资本金,其中66亿元用于出资设立蒙商银行。截至2020年末,存款保险基金存款余额620.4亿元。
存款保险基金主要收支情况统计表(2020)
单位:人民币亿元
项目 | 金额 |
一、主要收入 | |
1.保费 | 423.883 |
二、主要支出 | |
1.包商银行风险处置 | 676.000 |
2.购买不良资产 | 165.616 |
3.认购徽商银行股份 | 88.910 |
4.存保公司资本金 | 100.000 |
(3)截至2019年末,全国4029家吸收存款的银行业金融机构按规定办理了投保手续。
按照《存款保险条例》规定,投保机构每6个月交纳一次保费。2019年,共归集保费383.6亿元。截至2019年12月31日,存款保险基金本息余额1215.8亿元。
存款保险基金收支情况统计表(2019)
单位:人民币元
项目 | 2019年 | 2018年 |
一、期初基金余额 | 82,120,960,029.29 | 48,028,296,851.42 |
二、本年归集 | 39,458,010,436.88 | 34,092,663,177.87 |
1.保费 | 38,360,230,224.12 | 32,990,303,169.18 |
2.滞纳金 | 221,401.95 | 1,143,963.39 |
3.利息收入 | 1,094,830,695.69 | 1,101,158,663.71 |
4.暂收款项 | 2,728,115.12 | 57,381.59 |
三、本年支出 | - | - |
四、期末基金余额 | 121,578,970,466.17 | 82,120,960,029.29 |
(4)截至2018年末,全国4017家吸收存款的银行业金融机构按规定办理了投保手续。
存款保险对存款人的全额保障水平持续保持高位,50万元保护限额能够为全部投保机构99.5%的存款人提供全额保护,有效维护了银行体系稳定运行。银行业存款格局总体保持稳定,中小银行存款占比稳中有升。
按照《存款保险条例》规定,投保机构每6个月交纳一次保费。2018年,存款保险基金专户共归集保费329.9亿元,利息收入11亿元。截至2018年12月31日,存款保险基金专户余额821.2亿元,未发生支出和使用。
存款保险基金收支情况统计表(2018)
单位:人民币元
项目 | 2017年 | 2018年 |
一、期初基金专户余额 | 23,810,479,076.13 | 48,028,296,851.42 |
二、本年归集 | 24,217,817,775.29 | 34,092,663,177.87 |
1.保费 | 23,606,898,563.06 | 32,990,303,169.18 |
2.滞纳金 | 395,698.41 | 1,143,963.39 |
3.利息收入 | 610,523,487.43 | 1,101,158,663.71 |
4.暂收款项 | 26.39 | 57,381.59 |
三、本年支出 | - | - |
四、期末基金专户余额 | 48,028,296,851.42 | 82,120,960,029.29 |
(5)2017年,存款保险基金专户共归集保费236.07亿元,利息收入6.11亿元。
截至2017年12月31日,基金专户余额为480.28亿元,目前尚未发生支出和使用情况。
存款保险基金收支情况统计表(2017)
单位:人民币元
项目 | 2016年 | 2017年 |
一、期初基金专户余额 | 3,099,980,654.42 | 23,810,479,076.13 |
二、本年归集 | 20,710,498,421.71 | 24,217,817,775.29 |
1.保费 | 20,471,200,682.84 | 23,606,898,563.06 |
2.滞纳金 | 134,437.49 | 395,698.41 |
3.利息收入 | 238,139,580.01 | 610,523,487.43 |
4.暂收款项 | 1,023,721.37 | 26.39 |
三、本年支出 | - | - |
四、期末基金专户余额 | 23,810,479,076.13 | 48,028,296,851.42 |
--------------
法询热门《信贷审批员进阶训练营》
授信审批是所有的对公信贷业务从业人员所不可或缺的专业知识。
而授信审批业务相关技能,无论对于客户经理还是审批人员,都是核心知识点。
本期训练营完全从实际工作出发,分别从企业的股东情况、经营情况和财务情况进行深入剖析,针对实践中遇到的各种问题进行分析论述,将会极大的丰富从业人员知识面,能够较为全面地解决实际工作过程当中面临的各种问题。
1600+分钟,法询金牌讲师在线答疑
信贷审批员进阶特训【二期】!
讲师介绍
讲师A :
目前在股份制银行总行担任行业授信审批专家
负责授信审批,有20年的银行+证券从业经验
讲师B :
30 年国有大银行多岗位履职经历:16 年信用审批部主任、总行审批人、高级风 险分析师;曾任审计内控部、公司金融部、资产保全部(法律合规部)总经理
擅长领域:将公司金融拓展营销和授信风控管理、各种信贷行业的特征分析、疑难项目(信贷方案)评估及辅导、金融法律合规、贷后预警实务、民营集团客户风险识别研 判、客户现场调查盘存技巧及不良资产清收处置工作中的案例、实务技能及复盘 心得,提炼总结后结合案例教学赋能给学员。
讲师答疑
答疑汇总
章节测试
永久回听
报名训练营即可获取
【63页授信调查报告模板】
报名训练营即可获取
【63页授信调查报告模板】
主题:信贷审批员进阶训练营【第二期】
开营:8月2日-8月26日
(共计25天)
限时早鸟价:999元
训练营结束后,回放永久有效
■ 组合报名:
一期《信贷审批员基础》回放+二期《信贷审批员进阶》训练营
打包优惠价:1399元
■ 添加助手了解 一期信贷审批员基础课程 课纲【微信&手机:15317108230】
FR
微信号|15317108230
更多优惠详情,添加助手咨询
【一期】开营训练营展示
【一期】训练营答疑汇总100问
报名训练营即可获取
【一期训练营答疑汇总】
报名训练营即可获取
【63页授信调查报告模板】