这个夏天
你被蚊子“盯上”吗?
![]()
近日
广东省卫生健康委通报
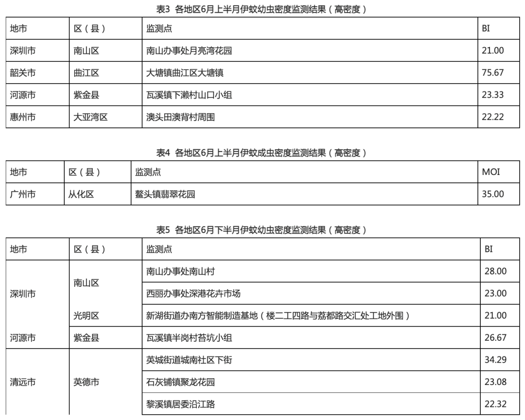
2022年6月全省伊蚊密度监测结果
- 6月上半月,全省共设置2970个监测点,控制传播风险的有2294个,占77.24%;低密度有584个,占19.66%;中密度有87个,占2.93%;高密度有5个,占0.17%。
- 6月下半月,全省共设置3485个监测点,控制传播风险的有2572个,占73.8%;低密度有736个,占21.12%;中密度有147个,占4.22%;高密度有30个,占0.86%。
到底哪些地方蚊子最多?
一起来看看
省卫生健康委强调,各地要贯彻落实“预防为主”工作方针,及时开展风险评估,及早部署落实登革热疫情防控措施。各地、各部门(单位)和社会公众要共同参与,深入开展爱国卫生运动和环境整治,积极落实以清除蚊虫孳生地为主的综合防蚊灭蚊措施,及时清理各类积水、垃圾以及卫生死角,科学开展灭蚊工作,切实降低蚊媒密度。
![]()
夏日炎炎
蚊子也变得越来越“嚣张”
网友已亲测
![]()
![]()
人体排出的二氧化碳对蚊子而言具有强烈的趋食性。蚊子寻找目标主要依靠嗅觉器官(那对小触角)来感知空气中传来的人体“信息”。虽然蚊子身长不过1厘米,但是搜索距离可达60公里之大。在此范围内,“信号”越强的生物,自然也越容易成为它们的目标。二氧化碳排得多的人,聚集在他身体周围的二氧化碳的浓度相对较高,在蚊子独特的视野中所呈现的“图像”就会更加清晰,便于蚊子进行定向追踪。
人体排出的汗液在空气中挥发,也是吸引蚊子的一大“信号”。喜欢流汗的人,血液中的乳酸含量较高,排出的汗液酸度也较高,这种酸度对蚊子也具有吸引力。再者,蚊子触角里的受热体对温度的变化十分敏感,人体通过流汗的过程在不断散热,这种温度变化对蚊子又是一个大诱惑。正因为蚊子喜欢代谢旺盛的人,所以小孩易遭蚊叮,老人则不受青睐。而孕妇就比较倒霉了,孕妇较正常人呼气量增多21%,呼出的潮湿气体与二氧化碳会将大把蚊子吸引过来。而且孕妇基础体温也高于常人,更容易招惹蚊子。
很多含有硬脂酸的香水,带有花香味的发胶、面霜等化妆品对蚊子的诱惑力都非同寻常,涂抹上这些之后被蚊子叮咬的几率会大大增加。当然,也有一些气味是蚊子所讨厌的,如月桂叶、柠檬草油、大蒜等气味对蚊子的攻击作用,就仿佛榴莲对某些人的杀伤力一样强大。
蚊子喜欢黑暗,最喜欢在弱光环境下吸血,所以经常一夜醒来,我们满身包包。白天,当人们穿着深色衣服时,反射的光线较暗,恰恰会投蚊子所好。而且深色衣服的吸热能力强,黑色就成为蚊子“进攻”的首选对象,其次是蓝、红、绿等,蚊子最不喜欢的就是白色。同理,蚊子爱叮肤色较黑或肤色发红的人。
被蚊子“亲了”后,一般会起个包,过段时间就好了,但如果不幸被携带有登革热病毒的蚊子叮了,就有可能感染上登革热。
我国登革热的传播媒介是白纹伊蚊和埃及伊蚊,俗称“花蚊子”,它们叮咬登革热病人或隐性感染者后,病毒可在蚊体内大量复制,再叮咬其他健康人时,就会将病毒传播给其他人。
登革热四大典型症状:热、红、痛、疹
高热:一两天内体温可升高到39℃-40℃,伴有畏寒、头痛、腹痛、恶心、呕吐等表现,可持续一周不退。
皮肤发红:脸部、颈部、胸部和四肢皮肤发红,貌似“酒醉状”,甚至出现眼结膜充血、浅表淋巴结肿大等。
疼痛:感到头痛、眼眶痛、肌肉关节疼痛,整个人觉得很疲乏。
皮疹:以麻疹样和出血性皮疹为主。
广东疾控提醒:
6~10月是登革热的传统高发季节
如出现发热、头痛、骨骼肌肉痛、
关节痛、皮疹等症状时
应注意做好防蚊措施并及早就医
防蚊灭蚊是防范登革热的关键
这样做减少蚊虫滋生
清积水
种养水生植物应定期换水洗瓶,每星期至少清洗、换水一次,勿让花盆底盘留有积水;把所有用过的罐子及瓶子放进有盖的垃圾桶内或倒置于防雨场所;清理家中及房前屋后各个角落的堆积杂物和陈旧性垃圾;废置轮胎要及时丢弃,暂时闲置的要打洞、填沙或投放灭幼蚊剂。灭蚊虫
使用蚊香,按使用说明驱蚊灭蚊,将蚊香放在通风处上风向;防叮咬
在外露皮肤及衣服上喷、涂抹蚊虫驱避剂(如避蚊胺、驱蚊酯等),并依照产品说明来使用;避免在蚊虫出没频繁的时段(如上午7-9点以及下午4时到黄昏)在树荫、草丛、凉亭等户外阴暗处逗留。
那面对蚊子
我们该怎么“主动出击”呢?
试试下面的驱蚊小妙招
- 多吃含有胡萝卜素的蔬菜,蚊子讨厌这个气味。如果你喜欢重口味,大蒜也是个好选择,保证蚊子见到你退避三舍。
- 在家中摆放一些可以美化景致,对人体无害,但是蚊子又非常讨厌的植物,如茉莉花、薄荷、薰衣草。
另外,家里要做好清洁,定时清积水。同时,备好电热蚊香液、电热灭蚊片、电蚊拍等,及时消灭蚊虫。