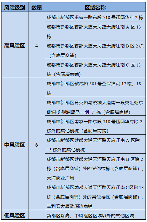
根据当前我区疫情防控工作需要,按照国务院应对新型冠状病毒肺炎疫情联防联控机制综合组《新型冠状病毒肺炎防控方案(第九版)》规定,经专家综合评估,成都市新都区新型冠状病毒肺炎疫情防控指挥部决定:
自2022年7月26日起,将成都市新都区育英路与绕城大道南一段交汇处东侧润扬·观澜鹭岛一期 7 栋(含底层商铺)的风险等级由高风险调整为中风险,将成都市新都区育英路与绕城大道南一段交汇处东侧润扬·观澜鹭岛一期除 7 栋外的其他楼栋(含底层商铺)的风险等级由中风险调整为低风险。调整后的新都区疫情风险区域详见附表。
特此通告。
编辑:郑 雪
责编:李 劲 张 兰
来源:成都市新都区新型冠状病毒肺炎疫情防控指挥部
了解更多内容