喜报!又获奖啦!
第十三届湖北省社会科学优秀成果奖
湖北省优秀调研成果奖和发展研究奖
取得新成果!
我们又亲眼见证经院更上一层!
5项成果
获第十三届湖北省社会科学优秀成果奖
近日,第十三届湖北省社会科学优秀成果奖名单公布,我校获二等奖1项、三等奖4项。
湖北省社会科学优秀成果奖是湖北省政府面向全省奖励的社会科学研究最高奖之一,每两年评选一次。本次评审由湖北省社会科学优秀成果奖评审委员会办公室对申报成果进行资格认定,经过省社会科学优秀成果奖评奖委员的初评、复评、终审程序,共评出获奖成果260项。
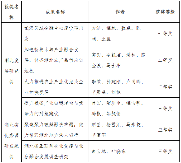
我校获奖名单如下👇:
6项成果
获湖北省优秀调研成果奖和发展研究奖
近日,2020-2021年湖北省优秀调研成果奖和发展研究奖名单公示,我校6项成果获奖。其中,发展研究奖一等奖1项、二等奖2项、三等奖1项,优秀调研成果奖三等奖2项。
湖北省优秀调研成果奖和发展研究奖是省委、省政府为鼓励和引导各地各部门深入基层、深入实际开展调查研究,加快“建成支点、走在前列、谱写新篇”设立的省级奖项,每两年评选一次。此次评选经过初核、初评、终审等程序,共评出获奖成果160项。
我校获奖名单如下👇:
美好不会从天而降
需要的是勠力同心、接续奋斗!
如今经院站在新的起点上
有着更远大的目标
海阔天高 云程万里
经院将一步一步走的更高更远!
近期推荐
湖北经济学院融媒体中心
责任编辑 / 黄雨欣
资料来源 / 科研处
审稿 / 金苑
版权所有,若需转载或使用,敬请联系
征集【文字 / 摄影 / 视频作品】
欢迎投稿至:news@hbue.edu.cn