券商营业部风控不可小觑。
2年前东莞证券大连星海广场营业部原负责人于某诈骗,利用空白合同卖“私募产品”诈骗5000余万元,最终挥霍一空,锒铛入狱。但是,东莞证券至今还在解决他带来的各种纠纷,与投资者或借贷方打官司。
近日,中国裁判文书网披露了一个较为特殊的案例,客户并没有与营业部发生理财行为,却产生了与借贷行为,原营业部负责人私刻营业部公章借款,最终在原营业部负责人锒铛入狱之后,东莞证券星海营业部和东莞证券承担相关还款责任。
原营业部负责人以私刻营业部公章与客户形成的借贷关系是否成立?券商营业部与券商是否应该承担相关还款责任?这些焦点问题,值得所有券商营业部看看。
东莞证券的卷入,源于其营业部原负责人于某的大胆诈骗行为。
法院裁判文书披露,于某从2014年10月至2017年12月间,利用其担任东莞证券大连白山路证券营业部(现名“东莞证券大连星海广场证券营业部”)负责人的身份,骗取投资人的信任,假借东莞证券的名义,与多名投资人就泰诚资本王朝系列8号私募证券投资基金、内部优先级股权短期理财产品等基金项目,签订基金合同或者承诺协议,并将投资人的投资款转账到其指定的公司或个人账户,用于偿还个人欠款及个人赌博挥霍……
于某是如何瞒天过海,假借东莞证券的名义获得客户的信任?
据于某供述:2013年6月起,他担任东莞证券大连营业部负责人,2016年3月30日,东莞证券要求各个分支机构销售“泰诚资本王朝系列8号私募证券投资基金”理财产品,给了大连营业部大约50份空白合同。2016年6月产品在中国证券基金业协会备案通过,然后进入6个月封闭期,在封闭期内不能申购赎回,也不能发展新客户,故大连营业部暂存了40余份空白合同。
为偿还对外债务,于某私自用公司剩余的空白合同和30多个客户签订“泰诚资本王朝系列8号私募证券投资基金”基金合同。此外,他还私自印刷了约100份,并虚构了“内部优先级股权短期理财产品”、“双赢3号”等,和客户签订了《承诺协议》。客户款项没有转账到公司指定的账户,而是根据其要求存入茂生公司和其个人账户。
大连白山路营业部没有公章,只有柜台业务专用章和非合同专用章。于某则私刻大连白山路营业部的公章,目的是和客户签订承诺协议时,让客户相信……
根据于某合同诈骗二审刑事裁定书,其累计骗取投资人投资款5194万元,案发前已返还340.49万元,实际骗得4853.51万元。
于某因涉嫌合同诈骗罪于2017年12月24日被刑事拘留,2018年1月30日被逮捕。
值得一体的是,不同于其他投资者,有一个客户与东莞证券大连营业部和于某,与之产生纠纷不是买了虚假私募产品被骗,而是借了钱给“营业部”。
裁判文书披露,于某供述,2017年10月,张某让其处理股票赔偿事宜,营业部赔偿其6万元,但是于某需要40万元周转,向她借40万元,期限2个星期,利息4万元,张某提出其员工王某尚欠其10万元钱没还。于某对张某说10万元由其替王某还。
最终,张某同意,并要求其以东莞证券大连营业部名义写一张借条,盖上营业部的印章。于某便给张某写了一张60万元的借条,而借条上东莞证券大连营业部的印章是假的。
张某在庭审中提交的借条载明:“今东莞证券大连营业部向客户张某借款人民币陆拾万元整,用于营业部日常经营,约定于2018年1月20日前归还张某客户,特此借据。约定期还不上客户资金由东莞证券大连营业部承担。此借款汇入于某账户肆拾万元整(400000元),王某账户壹拾万元整(100000元),注:另壹拾万元为天香苑新三板股票补偿款。”
借条中,于某在借款人处签名摁手印并加盖个人印章,于某在单位盖章处使用伪造的东莞证券股份有限公司大连白山路证券营业部加盖印章,王某在见证人处签名。
最终,该起案件形成了第一个焦点是:案件涉及的借贷关系是否成立、效力和借款数额的认定?
二审的大连市中级人民法院认为,在没有证据证明于某以东莞证券大连营业部名义为张某出具借条时,存在合同法及相关司法解释所规定的合同无效的情形,亦无证据证明张某与于某存在恶意串通、事先知道于某用于违法犯罪活动的情况下,应当认定张某与东莞证券星海营业部间的借贷关系成立、有效。
同时,根据借条中确认的该借款数额由三部分组成,第一部分为某转入于某账户的40万元,第二部分为于某作为东莞证券星海营业部负责人所承诺对其员工王某所负张某债务10万元负责偿还部分转为借款,第三部分为于某承诺对张某天香苑新三板股票补偿款部分转为借款,该部分在借条中约定为10万元,但根据于某的供述及王某的证言,该部分为6万元(赔偿或补偿),另4万元为利息的约定不符合法律规定,对该4万元不予认定,故认定案涉借条实际发生借款为56万元。
原营业部负责人个人行为,且相关公章系私刻,东莞证券星海营业部和东莞证券需要承担相关还款责任吗?
东莞证券星海营业部、东莞证券辩称,借条系于某个人因实施的诈骗行为所订立,应属无效。基于合同无效的法律后果,该笔款项应由于某返还。2017年11月12日,案外人于某向张某出具案涉借条,但该借条系于某以非法占有为目的,为行诈骗之行为,伪造公章所拟定的。
其次,东莞证券方面认为,张某所主张的金额与实际损失不符,其向于某、王某的转款行为属于向于某、王某个人的借款,与东莞证券无关。
再次,张某对于借款行为存在严重过错,应该自己承担过错损失,案件系民间借贷纠纷,与东莞证券的主营业务是金融产品的销售及理财服务不同,张某并非是因购买理财产品导致受骗遭受损失,其他系列案件之所以认定东莞证券应承担责任,系因为于某与受害人订立的为理财合同,而该案中于某与张某订立的为民间借贷合同,该行为不具有因欺骗令人作出错误意思表示的表象。无论在何种情况下,企业都不会为员工的个人借贷行为背书,因此要求东莞证券替员工偿还其个人的对外借款是完全不合乎情理的。
张某则认为,东莞证券星海营业部原负责人于某因诈骗被判处并不影响东莞证券星海营业部应承担其相应的民事责任,于某以东莞证券之名行使诈骗行为系因为东莞证券的内部管理制度存在重大问题所引发的,其法律后果应完全应由东莞证券承担。
大连市中院认为,关于上诉人东莞证券星海营业部、东莞证券是否承担相关还款责任,案件中于某以东莞证券星海营业部的名义出具借条,应当由东莞证券星海营业部或东莞证券承担其相应的法律后果,虽然于某被生效刑事判决认定构成犯罪,但并不影响该案东莞证券星海营业部和东莞证券对于某在任职期间的民事行为承担相应的责任。
上诉人东莞证券星海营业部或东莞证券承担责任后,可以向于某追偿。
最终,大连中院判决,东莞证券股份有限公司大连星海广场证券营业部于判决生效之日起十日内偿还上诉人张某借款56万元及自2018年1月20日起至还清之日止以56万元为基数按一年期贷款市场报价利率计算的利息。
实际上,尽管东莞证券百般辩解,但是案件中张某仅仅抓住损失主要是于某以东莞证券名义,且主要因为东莞证券管理制度存在重大问题所致,因此要承担法律后果。
更为严重的是,在法院判决之前,大连证监局就对东莞证券大连星海营业部采取行政监管措施,这也成为法院判决重要参考。
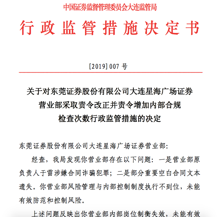
2019年4月,大连证监局对东莞证券大连星海营业部下发的行政监管措施决定书显示,经查,东莞证券大连星海营业部存在以下问题: 一是营业部原负责人于某涉嫌合同诈骗犯罪;二是部分重要空白合同文本遗失。营业部风险管理与内部控制制度执行不到位,未能有效防范和控制风险。上述问题反映出东莞证券营业部内部岗位制衡失效,未能有效防控风险。
法院认为,大连证监局作为证券类公司的行业监管部门,其作出的认定应系依据充分证据作出的专业性认定,东莞证券大连营业部对前述决定并未提出复议或向法院起诉,故该决定能够认定东莞证券大连营业部存在内部管理疏漏的问题,尤其是于某的犯罪行为存续时间长达三年之久,东莞证券大连营业部及东莞证券公司对此均未察觉,存在严重用人失察,对营业部负监管不力的责任,显属存在过错,而原告张某正是基于对正规证券公司的信任及于某的身份而出借款项最终造成损失。如东莞证券大连营业部或东莞证券公司能及时发现营业部负责人于某的问题,则不会出现张某的借贷行为,亦可能避免遭受损失,故对于借条的无效,东莞证券大连营业部及东莞证券公司具有更大的过错,该过错与原告的经济损失之间存在因果关系。
券商中国是证券市场权威媒体《证券时报》旗下新媒体,券商中国对该平台所刊载的原创内容享有著作权,未经授权禁止转载,否则将追究相应法律责任。