↑↑↑ 更多就业信息,点击蓝字关注 ↑↑↑
招聘季节
四川天府新区人民医院
医院简介
岁月始念执着,沧海终济云帆。艰苦的医学之路上蜿蜒数年的您终于迎来破茧之时,恭喜您已然成为医疗健康的守卫者。也为您驻足到国家级新区的医疗健康执守者——四川天府新区人民医院,了解这方热土的招才纳新信息表示热忱欢迎。
四川天府新区人民医院始建于1942 年,坐落在第 11 个国家级新区—天府新区的核心地带,位于锦江河与江安河交汇处,紧邻天府大道。医院占地面积 30 亩,建筑面积 4.5 万平方米,编制床位 560 张,现有在职职工 1040人,是一所学科门类齐全、专科特色突出的国家公立三级综合医院。医院是国家级胸痛中心、卒中中心,全国中医管理工作示范单位,爱婴医院,新区产儿科急救中心、伤残鉴定中心、远程医学影像中心。同时,也是川北医学院、四川护理职业技术学院等多家高校的教学医院。
医院设有 23 个职能科室、33 个临床科室。年门诊量110 余万人次,出院量 3.3 万人次,年手术台次近万台。拥有 DSA、1.5TMRI、64 排 CT 等大型医疗设备 500 余台件。医院有市级重点专科 2 个,省级立项建设重点专科 1 个、市级立项建设重点专科6 个。省卫健委学术技术带头人3 人,省卫健委学术技术带头人后备人才 2 人,省卫健委基层卫生拔尖人才 1 人。
医者仁心 80 载,四川天府新区人民医院期待您的加入,和医院一同去担负保卫百姓健康的重任,期许您在医学之路上精进的岁月,也是和医院相互成就的年华。愿我们能携手前行,无问西东!
医院文化
重点学科与人才队伍
省级立项重点专科
市级重点专科
骨科
骨科是四川省立项建设重点专科、成都市医学重点专科、天府新区医学重点专科。设立有创伤、脊柱、关节、运动医学四个亚专业和两个研究方向。设置有无痛病房,建立有血栓管理小组、骨科现代康复小组、骨科疑难伤口管理小组,静脉治疗小组等。临床技术上,以治疗各种四肢骨盆复杂骨折、脊柱骨折骨病(颈肩腰腿痛等)、骨关节病(如髋、膝、肩人工关节置换术等)、足踝矫形、运动损伤为主。并一直致力于骨科各部微创技术的开展。如脊柱椎间孔镜、微创脊柱成形术(PKP/PVP)、经皮椎弓根螺钉、肩膝关节镜技术、四肢骨折微创内固定术、拇外翻矫形术等各类微创手术技术。
科室现有硕士研究生导师1人,博士1人,在读博士1人,医学硕士6名。主任技师1人,副主任医师2人,主治医师8人,住院医师1人。多人在国家级、省级、市级多个专业学会任职。主持和参与省市级科研项目多项,发表SCI论文8篇,核心期刊数10篇,获“实用新型专利”5项。成功举办省级继教项目2项,市级继教项目2项。长期承担医护人员进修、转岗、实习等教学带教工作。
市级重点专科
普外科
普外科是成都市立项建重点专科,四川天府新区重点专科。科室以微创外科为特色,擅长胃、肠、肝、胆管、胰腺、乳腺良、甲状腺等恶性肿瘤手术及疾病综合治疗、临床营养治疗等。主要专注腹部外科、疝外科、乳腺和消化系统疾病的诊治。
科室现有博士研究生1人、硕士研究生5人;伤口/造口、肿瘤、营养和静脉治疗专科护士各1人。
市级立项建设重点专科
神经内科
神经内科是成都市立项建设重点专科,国家级卒中中心,2020 年首批加入成都市卒中急救地图医院。开设脑血管疾病的溶栓、血管内治疗,神经系统感染、神经变性疾病、神经免疫疾病、认知障碍相关疾病、神经心理疾病等疾病的治疗,科室开展了视频脑电图、普通脑电图、肌电图、脑涨落图、TCD、S100、空气动力波等相关检查治疗。
2012年成功立项省级科研课题 1 项,2019年合作参与国际性科研课题1项并成功申请四川省适宜技术项目推广1项,2020至2021年成功申请成都市科研课题5项,2021年发表SCI2篇,发表中文核心期刊4篇,出版专著1本,已发表国家级、省级学术论⽂ 40 余篇。
市级立项建设重点专科
泌尿外科
泌尿外科是成都市立项建设重点专科,四川天府新区重点专科。微创已成为科室专科特色,尤其是肾结石、输尿管结石、膀胱结石、前列腺增生(肥大)、膀胱癌、肾癌等泌尿系肿瘤以及泌尿系统畸形整形均可通过微创甚至无创方式解决,免受开刀之苦。科内人员在国家级、省级专业杂志上发表学术论文30余篇。曾多次获得医院优质护理竞赛一、二、三等奖,2021年获得四川省人民医院伤口造口案例比赛三等奖。
科室现有主任医师1人、副主任医师4人、主治医师2人、医师3人。
市级立项建设重点专科
妇产科
妇产科是成都市立项建设重点专科,四川省人民医院生殖中心专科联盟科室,天府新区产科急救中心和妇产科质控中心挂靠单位。以微创技术(宫腔镜、腹腔镜)作为科室特色。科室发表论文数10篇,其中SCI论文3篇。市级科研立项1项,开展市级继续教育项目1项。
科室现有主任医师1人,副主任医师8人,主治医师6人,住院医师5人;主管护师15人,助产士8人,专职妇女保健人员3人;硕士研究生4人,在读硕士研究生2人。
市级立项建设重点专科
超声医学科
超声医学科是成都市立项建设重点专科,是天府新区超声医学质量控制中心和天府新区医学会超声专业委员会挂靠单位。开展超声介入技术、超声造影技术、胃肠超声和盆底超声等学科特色技术。同时开展心脏、血管、妇产科超声等常规超声诊疗技术。
科室主编医学著作《基层超声诊疗实用操作》《医学影像研究与应用》等专业书籍,参与完成国家科技部重点研发项目2项、四川省科研课题2项、成都市科研项目3项。近年来在国家及省级专业杂志上发表论文30余篇。历年来组织开展国家级及省市级超声医学继续项目10余项。
科室现有超声专业医师17人,技师11人,其中副主任医师3人,主治医师13人,医师1人;硕士研究生2人。
市级立项建设重点专科
检验医学中心
检验医学中心是成都市立项建设重点专科,四川天府新区临床检验质量控制中心,四川天府新区城市核酸检测基地所在处。设6个专业检验实验室和1个采血中心,包括临床生化室、临床免疫室、临床微生物室、临床血液体液室、临床基因扩增检验室和艾滋病初筛实验室等。科室主持国家自然科学基金青年基金项目1项,四川省卫健委资助项目1项,发表学术论文30余篇,其中SCI论文4篇。2021年荣获“成都市工人先锋号”、“成都市青年文明号”。
检验医学中心现有工作人员34人,其中检验人员28人,护理人员6人,其中高级职称4人,中级职称17人,初级8人。四川省卫健委学术带头人后备人选1人,硕士研究生导师1;博士1人,硕士3人,大学本科26人。
市级立项建设重点专科
护理学
护理部成立于1981年,现有25个护理单元,452名护理人员,其中专科护士95人,30余人在全国、省、市多个专业学会任职。
护理部是成都市立项建设重点专科,天府新区护理质控中心挂靠单位。特色护理有加速康复外科、院内血糖专科化管理、再生医疗技术治疗护理、中医护理适宜技术等,力争做到专科有专护,专病有专技。积极开展新业务新技术,开设PICC专科门诊、伤口/造口专科门诊、助产士门诊、中医门诊,不断打造新区护理品牌。
近3年获得省、市级科研项目6项,发表著作3本,论文60余篇,成功申报专利60余项。胃肠肝胆乳腺外科参加成都护理学会举办的科普宣教技能竞赛获得二等奖、参加成都市护理质控中心举办的护理不良事件整改案例比赛获得三等奖;消化内科参加成都市卫健委举办的健康科普大赛获得二等奖、参加四川天府新区社区治理和社事局主办的健康科普大赛获得一等奖;消毒供应中心参加成都市消毒协会举办的“卓越杯”消毒供应中心器械包装技能竞赛获得三等奖。
医院文化
/文化 /
建设
社会担当
- 左右滑动
查看更多 -
规划发展
一院三址
(本院区、麓山院区、正兴院区)
麓山院区:四川天府新区人民医院领办天府新区麓山社区卫生服务中心(暂命名)。设立特色医疗健康服务如健康管理中心和眼科,解决区域基本医疗和公共卫生资源缺失现状,满足不同层次人群对健康服务的更高需求。
正兴院区:四川天府新区人民医院和四川天府新区正兴社区卫生服务中心完全实现一体化管理。到2023年底,实现资源有效整合,业务同质开展,人员统管统用,管理同频共振,权责定位明晰,流程机制健全,基于整合型的服务体系初步构建。
一院两区
(本院区、新院区)
本院区:新院区投用后逐步优化老院区。按照“留一部分、拆一部分、改一部分 ”重新布局,着重强化妇幼保健职能,弥补新区妇幼保健机构短板。
新院区:拟在中央法务区选址建设新院区,占地83 亩,规划床位 1000 张,建筑面积约16 万平米(其中地上近 12 万平米),按照三级甲等综合医院布局科室及专业,重点配强创伤急救中心、胸痛中心、卒中中心、介入中心,大力建设康复医学中心,积极对接华西天府等优质医疗资源互补发展。
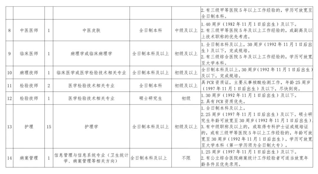
招聘岗位
四川天府新区人民医院
2022年秋季招聘岗位与职数
联系方式
END
转自|四川天府新区人民医院
编辑|王维雪
审核|郑海鸿