同济大学研究生会改革情况
为落实共青团中央、教育部、全国学联联合下发的《关于推动高校学生会(研究生会)深化改革的若干意见》,并结合《关于巩固高校学生会(研究生会)改革成果的若干措施》文件要求,接受广大师生监督,现将我校2021—2022学年研究生会改革情况公开如下。
一、改革自评表
● ● ●
★
二、同济大学研究生会章程
● ● ●
★
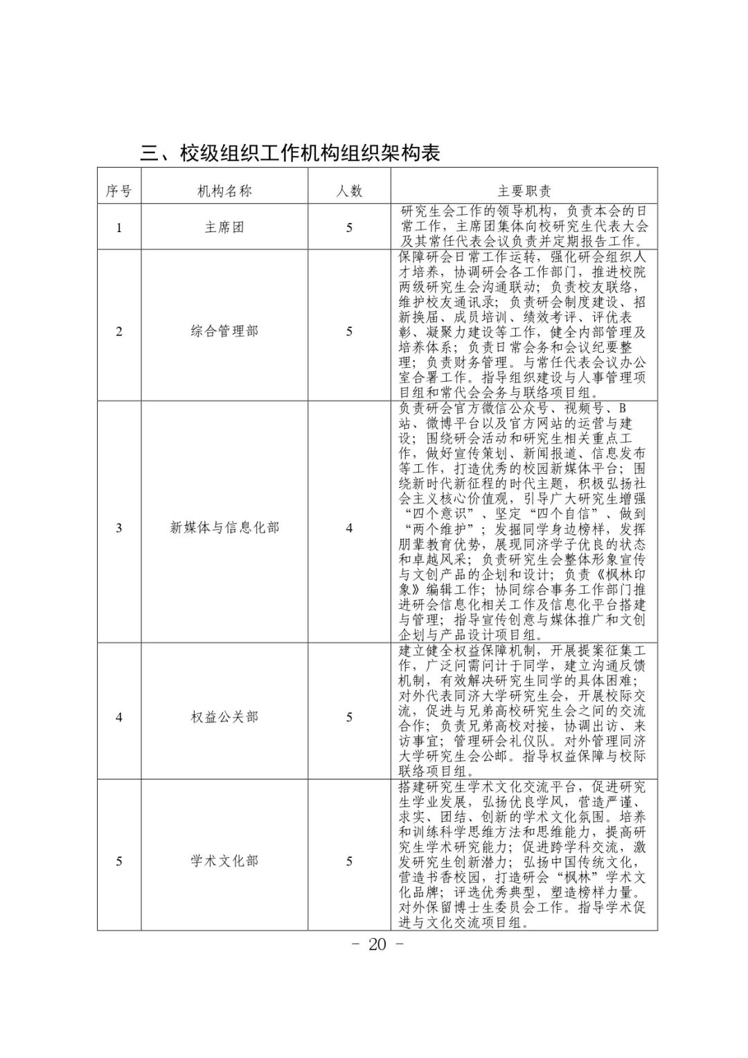
三、校级组织工作机构组织架构表
● ● ●
★
四、校级组织工作人员名单
● ● ●
★
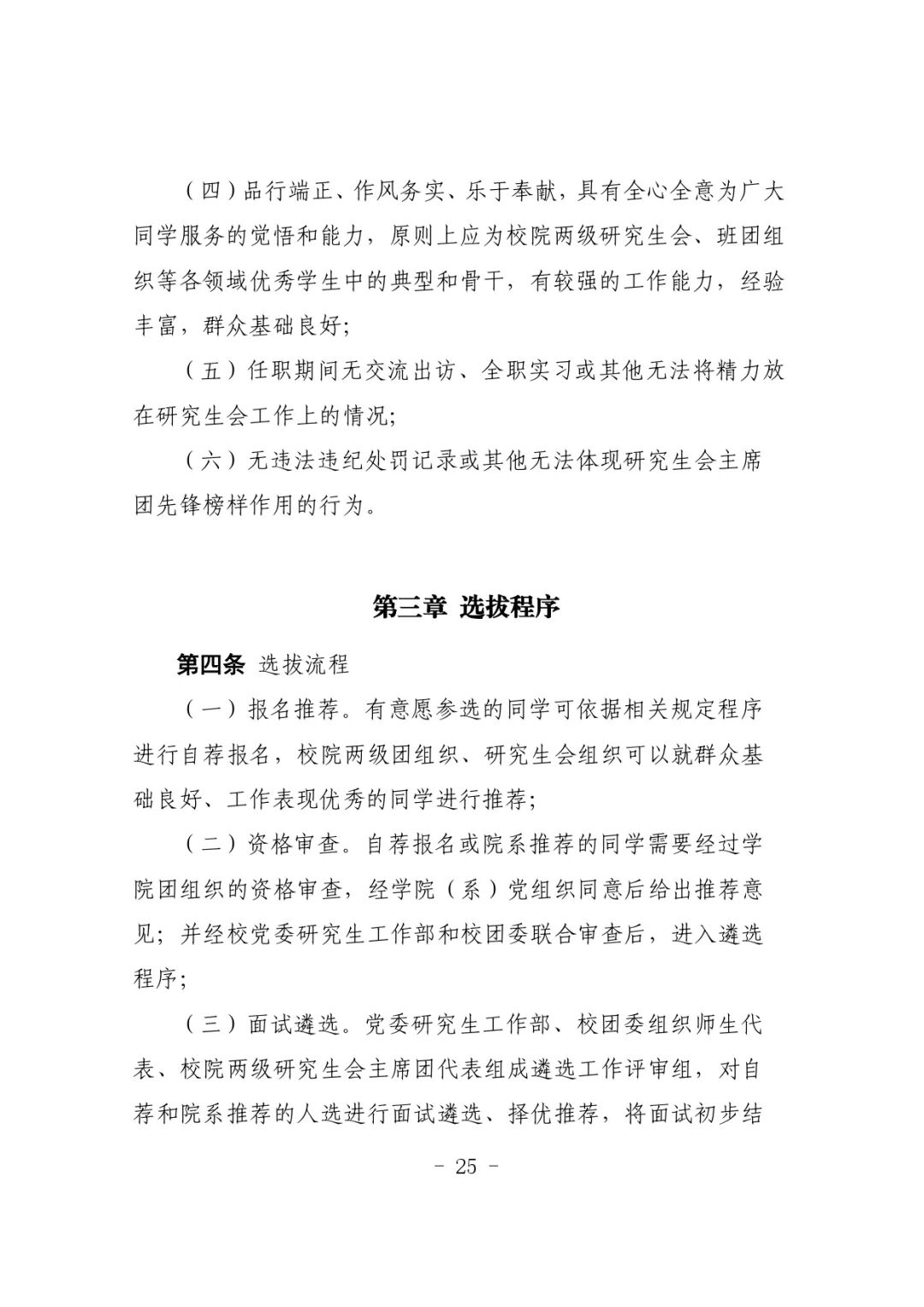
五、校级组织主席团成员候选人产生办法
● ● ●
★
六、校级组织主席团成员选举办法
● ● ●
★
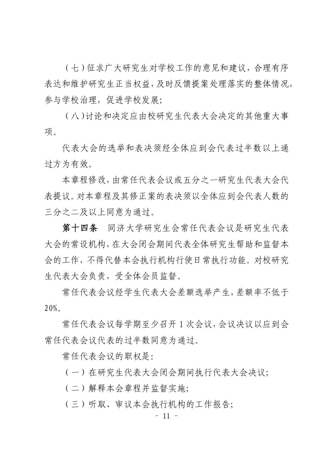
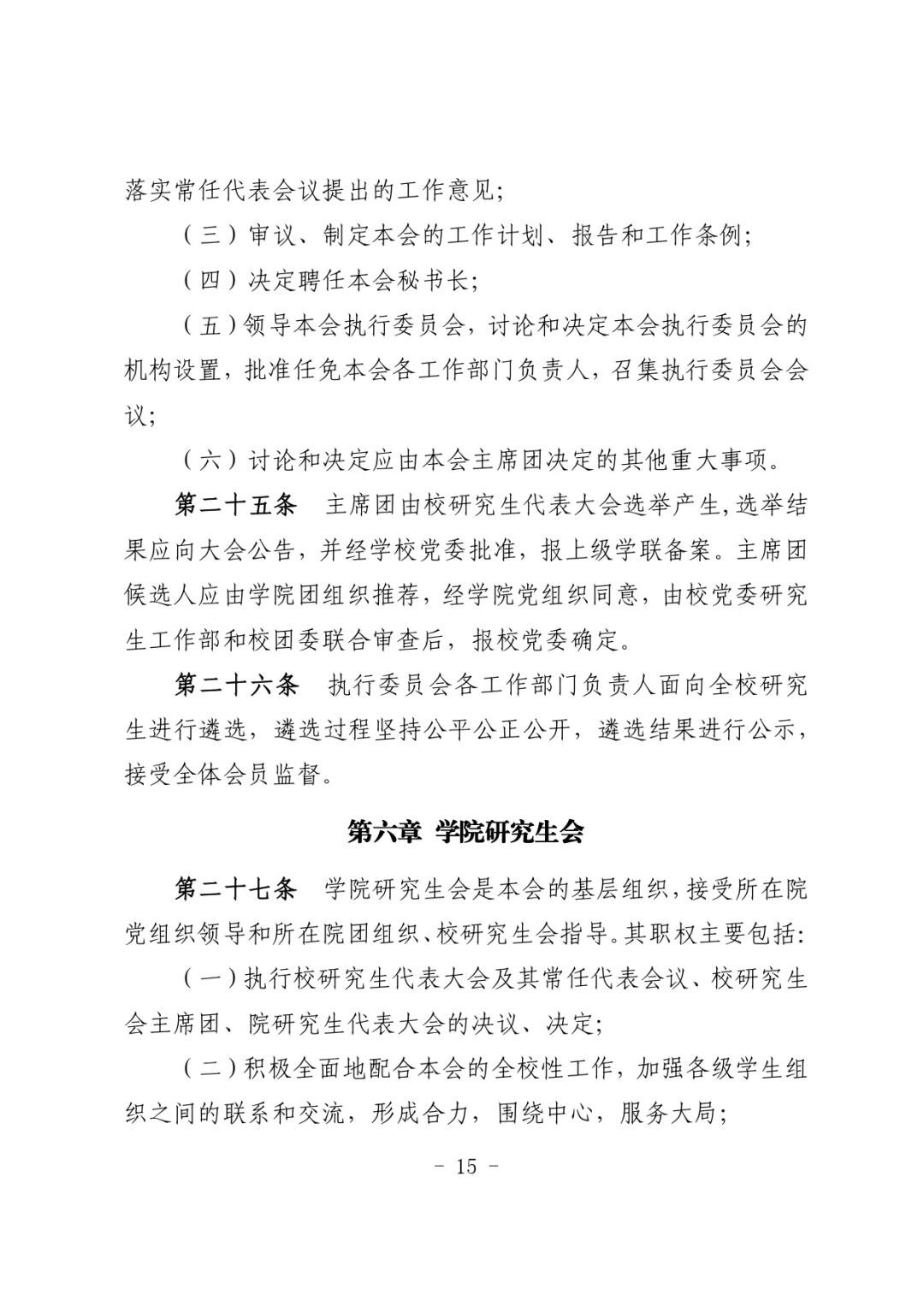
七、校级学生(研究生)代表大会召开情况
同济大学第二十七次研究生代表大会
召开情况
时 间:2022年9月25日9:00-16:30
地 点:同济大学四平路校区大礼堂、逸夫楼一楼报告厅、南楼教室
代表数量:同济大学第二十七次研究生代表大会代表总数为209人。
主要议程:
大礼堂 大会预备会议
一、审议并通过大会表决办法
二、审议并通过代表资格审查报告
三、审议并通过大会主席团成员名单
四、审议并通过大会秘书长名单
五、审议并通过大会会议议程
六、审议并通过大会常任代表会议代表候选人资格审查报告
七、审议并通过同济大学第四十三届学生会、第二十七届研究生会主席团候选人资格审查报告
大礼堂候场室 主席团第一次会议
一、选举大会主席团常务主席
二、审定大会日程
三、审定大会选举办法(草案),提交各代表团讨论
大礼堂 第一次全体会议
一、宣布大会开幕
二、奏唱国歌
三、介绍领导和嘉宾
四、学校领导致辞
五、上海市学联主席致辞
六、兄弟高校研究生会主席致辞
七、发出青春倡议
八、听取同济大学第四十二届学生会工作报告
九、听取同济大学第二十六届研究生会工作报告
十、听取大会提案工作报告
分代表团讨论会场 分团讨论
逸夫楼113会议室 主席团第二次会议
一、听取各代表团对选举办法(草案)的讨论意见
二、听取各代表团对总监票人、监票人名单(草案)的讨论意见
三、听取各代表团对大会常任代表会议代表候选人名单(草案)的讨论意见
四、听取各代表团对主席团候选人名单(草案)的讨论意见
五、通过大会常任代表会议代表候选人名单
六、通过同济大学第二十七届研究生会主席团候选人名单
七、听取各代表团对研究生会工作报告的讨论意见并形成工作报告决议(草案)
八、听取各代表团对大会提案工作报告的讨论意见并形成提案工作报告决议(草案)
逸夫楼一楼报告厅 第二次全体会议
一、通过大会选举办法
二、通过大会总监票人、监票人名单
三、介绍大会常任代表会议代表候选人
四、选举大会常任代表会议代表
五、表彰优秀学院研究生会
六、同济大学第二十七届研究生会主席团候选人竞选发言
宣传报道及链接:
现场照片:
▲第一次全体会议合照
▲同济大学党委副书记彭震伟致辞
▲上海市学生联合会主席李俨达致辞
▲华东师范大学研究生会执行主席张聪致辞
▲第四十二届学生会执行主席陈彦祺作工作报告
▲第二十六届研究生会执行主席曾赏赏作工作报告
▲第二十七次研究生代表大会筹备委员会提案工作委员会
华润恺作大会提案工作报告
▲分团讨论
▲第二次全体会议现场
▲优秀学院研究生会、优秀学院研究生会主席
● ● ●
★
八、校级学生(研究生)代表大会代表产生办法
● ● ●
★
九、主席团成员和工作部门负责人述职评议办法
● ● ●
★
十、校团委指导学生会组织主要责任人
● ● ●
以上自评公开内容如有不实情况,可发送邮件至上海市学联秘书处邮箱shanghaixuelian@126.com或全国学联秘书处邮箱xuelianban@126.com反映。
责任编辑|苏弘煜 薛梦凡
来源|同济大学研究生会
你可能感兴趣:(点击标题可直达哟)