中国通号24日晚间公告,公司近期中标九个重要项目,其中铁路市场六个,城市轨道交通市场三个,九个项目中标金额总计约为19.46亿元,约占本公司中国会计准则下2021年经审计营业收入的5.07%。
分别为:
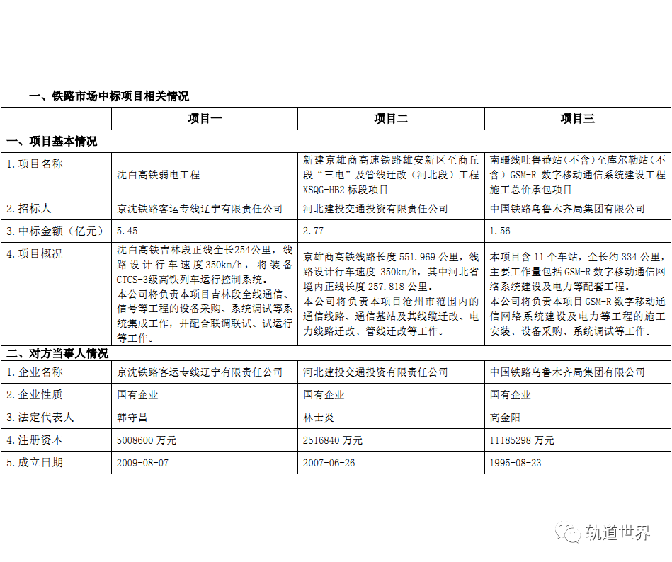
◎新建沈阳至白河高速铁路四电及相关工程SBJL-SD-1标段施工总价承包项目(以下简称“沈白高铁弱电工程”),中标金额5.45亿元;
◎新建京雄商高速铁路雄安新区至商丘段“三电”及管线迁改(河北段)工程XSQG-HB2标段项目,中标金额2.77亿元;
◎南疆线吐鲁番站(不含)至库尔勒站(不含)GSM-R数字移动通信系统建设工程施工总价承包项目,中标金额1.56亿元;
◎京广高铁(武汉局管段)安全标准示范线建设工程电务、房建系统相关工程WGDWSG标段项目,中标金额1.41亿元;
◎新建金华至宁波铁路四电及相关工程信号设备采购项目,中标金额1.37亿元;
◎新建贵阳至南宁高速铁路信号专业ZPW-2000轨道电路设备采购项目,中标金额1.19亿元。
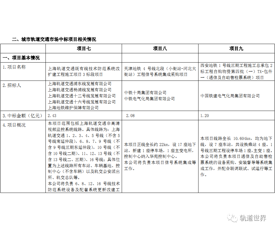
◎上海轨道交通既有线技术防范系统改扩建工程施工项目3标段,中标金额2.43亿元;
◎天津地铁4号线北段(小街站-河北大街站)工程信号系统集成采购项目,中标金额2.08亿元;
◎西安地铁1号线三期工程施工总承包2标工程自购物资第四批(一)TX-包件一(通信及自动售检票系统)项目,中标金额1.20亿元。
素材来源:相关公告
·谢谢你的深入阅读,转发分享点在看是最大的鼓励·
新媒体合作/品牌宣传请联系微信号:zionland