城市轨道交通系统作为现代化城市的重要基础设施,是城市公共交通的骨干,具有安全、便捷、高效等特点,最大限度地满足城市市民的出行需求,具有显著的社会效益。运营调度是城市轨道交通日常运输组织的中枢,担负着确保运输安全、组织行车、完成乘客运输计划、兑现列车运行图、提高运营服务质量的重要责任,对城市轨道交通日常工作的开展起到关键性的作用。
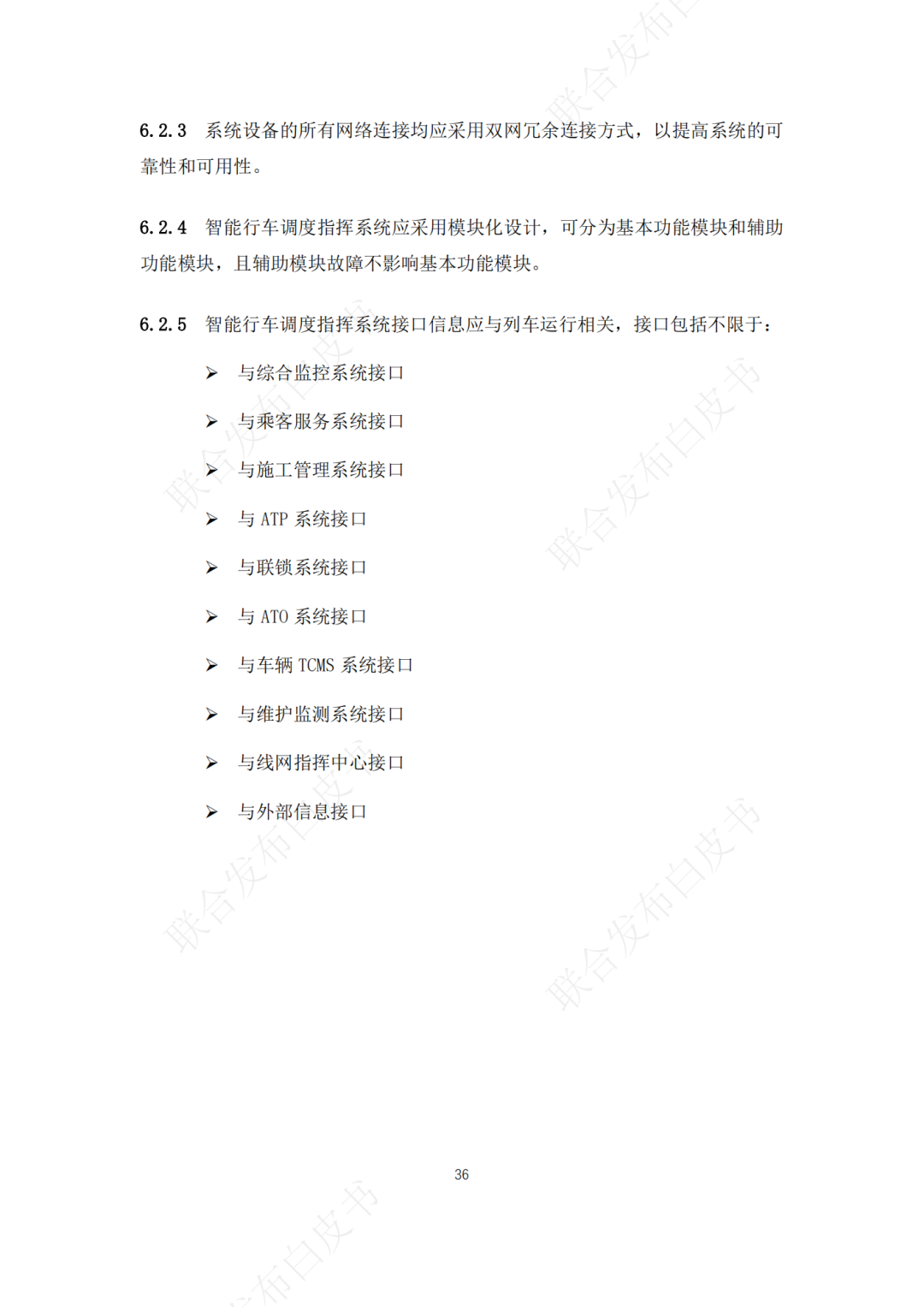
城市轨道交通运营调度由多个专业调度组成,包括但不限于提供行车基础条件的车辆调度、电力调度、环控调度,提供服务的信息调度、乘客调度以及负责行车组织指挥的行车调度。行车调度是在其他专业调度支撑和配合下落实运营管理、实施行车组织的核心,因此其自动化程度、智能化程度及与其他调度协同接口信息的交互深度,直接关乎日常运营的效率、列车运行效能、客运服务水平和运营成本。明确城市轨道交通智能行车调度指挥系统范围、自动化等级划分及与其他系统的接口关系,将有利于确定系统发展方向及技术路线,逐步形成设计原则,不断提高与其他专业调度的接口自动化程度,并以智能化需求为牵引加深接口信息深度,从而提高运营调度整体智能化水平,提高运营效率和乘客满意度,促进城市轨道交通可持续发展。
近些年,城市轨道交通行业从不同角度全面研究智能轨道装备和智慧轨道交通建设标准和实施方案,并组织了多项专题研究,积累了大量经验,但是对于如何采取人工智能等先进技术,更大程度上实施智能化的行车调度,更好地满足现代城市轨道交通运营管理需求、更充分发挥系统自动化功能、更大程度上减轻运营调度人员的劳动强度、提高调度的效率和可靠度,进一步提高客运服务水平、降低运营成本,尚未形成综合性的相关技术规范,缺失技术引导。为此,有必要编制《城市轨道交通智能行车调度指挥系统设计导则》白皮书
·谢谢你的深入阅读,转发分享点在看是最大的鼓励·
新媒体合作/品牌宣传请联系微信号:zionland