最近
春节刚刚过完
往返柬埔寨的同胞越来越多
而被“坑”的经历也不少
不是被廉价机票坑
就是被行李坑
不少同胞向小编反映
行李里带了手机
笔记本电脑、iPad被开箱检查
索要小费的情况还不少
据同胞反映,他过完春节回柬埔寨到金边机场时,过了海关,拿到行李准备走了,有个海关人员表示要检查其行李,他予以配合,打开行李箱给海关检查。开箱检查后,海关说他行李箱有一个iPad、一台笔记本电脑、两部手机,这些都是私人用品。他携带的iPad因为没电无法开机,但海关认为iPad是新的,并要求缴税。
该同胞表示这些都是私人用品,为什么要缴税,海关人员说这是规定,并把他带到了海关办公室,询问他iPad的价值,他说$200,因为是旧的,海关人员坚持叫他开机,但没电开不了。
海关就说要收20%的关税,要付$44,该同胞表示要给认识的官员打电话,海关表示$15成交,否则就扣留ipad,直到付了税费才能取走。因为有朋友在机场等,这位同胞只好给了$15美金了事。他表示自己经常往返于中国和柬埔寨之间,这类事情也是第一次遇到,希望以自身经历向在柬同胞提个醒。
无独有偶,另一位同胞在柬单网APP上发帖求助,他在入境柬埔寨时,同样因为携带的笔记本电脑,被索要小费。电脑同样是个人自用,安检人员把他带到办公室内,并索要关税近$165,不然不给放行,后来因为他身上没那么多钱,便表示支付$100或者扣留笔记本电脑,还告诉他没钱可以向外面同行的同事借。他没给钱和海关一直僵持,后来海关拿了5万柬币及$5(约$17.5),让他走了,但没开任何票据。
根据同胞反馈的情况,小编查询了柬埔寨海关官网,但对于旅客携带物品及申报要求,柬埔寨海关无明确规定。同时小编也试图通过电话咨询相关官员,但截至发稿,没有获得明确的相关信息。
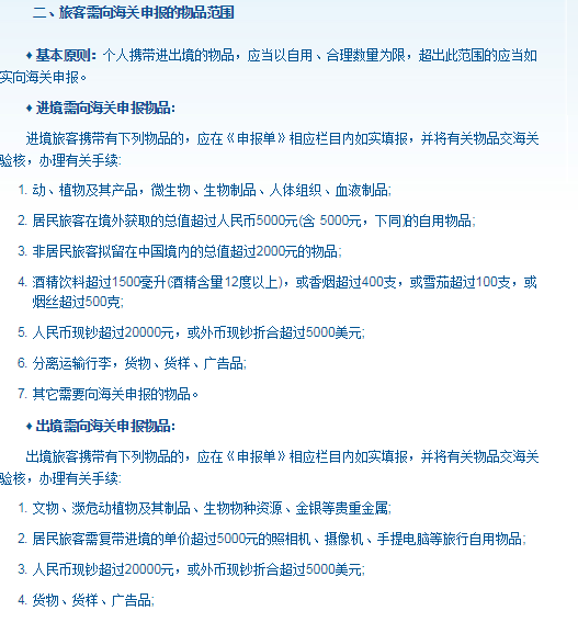
小编查询了中国海关的相关规定,个人携带出入境的物品,应当以自用、合理数量为限,超出此范围的应当如实向海关申报,价值超过5000元的个人自用品也应当向海关申报。具体申报要求如下:
而柬埔寨对于申报、如何申报并无明确规定,我们也希望柬埔寨海关能及时出台相关规定及政策,好让大家有个参考依据。
另外,需要提醒大家注意的是,如果遇到柬海关要求打开行李箱检查是需要配合的,切勿和柬海关发生争执或者有过激行为。
针对这种情况,你都是如何处理的,快来留言区给大家支支招吧~
*了解更多请下载柬单网APP(新闻|招聘|二手|房产)
【相关链接】
柬单网招聘微信编辑
1、新闻、文章编辑1名
2、广告编辑1名
欢迎有意者发简历到info@58cam.com
-End-
广告也是一种资讯