今天,上海各区教育局公布了2022年义务教育招生细则,包括公办小学划片范围、公办初中对口方式、民办学校招生计划、本市户籍人户分离实施细则等。
扫描下方二维码
可查看各区招生政策原文
链接长期有效
建议收藏转发
▼
各初中、小学、九年一贯制学校:
根据《中华人民共和国义务教育法》《中共上海市委 上海市人民政府关于贯彻〈中共中央 国务院关于深化教育教学改革全面提高义务教育质量的意见〉的实施意见》(沪委发〔2020〕3号)《上海市未成年人保护条例》《上海市政府信息公开规定》《教育部办公厅关于进一步做好普通中小学招生入学工作的通知》(教基厅〔2022〕1号)等政策法规,以及《上海市教育委员会关于2022年本市义务教育阶段学校招生入学工作的实施意见》(沪教委基〔2022〕11号)文件精神,为促进依法办学、规范义务教育阶段学校招生入学工作,现就本区2022年义务教育阶段学校招生入学工作制定以下实施意见:
一、指导思想和原则
(一)坚持以国家和上海市的有关政策法规为依据,以促进义务教育优质均衡发展、办好每一所学校为目标,以切实维护中小学生的合法入学权益、规范学校招生行为为原则,依法实施义务教育阶段学校招生入学工作。
(二)根据奉贤区“十四五”期间区域教育布局调整、常住人口的变化,结合义务教育优质均衡发展区创建、公建配套学校建设、紧密型学区集团建设等要求,整体规划区域义务教育事业发展。加强对区域内生源摸底调研工作,并根据学校办班规模、公办学校免试就近入学原则和本区域的实际情况制定招生计划和相关政策,确定各校对口招生入学范围,确保辖区内符合条件的适龄学生接受义务教育。
(三)应用“一网通办”网站(zwdt.sh.gov.cn)和“上海市义务教育入学报名系统” (shrxbm.edu.sh.gov.cn),实施义务教育阶段招生入学工作规范管理,严禁义务教育阶段学校在招生计划之外自行招收学生,严禁擅自跨区域招生。
(四)坚持公开、公平、公正的原则,通过“上海奉贤・教育局”网站(https://www.fengxian.gov.cn/jyj)、“奉贤教育”微信公众号等多种形式及时主动向社会公开义务教育阶段学校招生入学工作的相关信息,加强学校、家庭、社会之间的沟通交流。通过网站公告、“校园开放日”、在社区张贴《招生告示》等形式,向辖区内适龄儿童告知招生政策、招生细则及所需提供的证件,推广应用“一网通办”电子证照。按时向幼儿园升入小学的适龄儿童发放《上海市小学入学信息登记表》,向小学升入初中的学生发放“入学告知书”,作为入学的凭证。
(五)根据沪教委基〔2022〕11号文件规定,小学班额不超过45人,初中班额不超过50人。结合本区实际,有条件的区域,小学、初中班额可安排40人左右。
(六)义务教育阶段学校应按照区教育局确定的就近入学招生范围和招生计划安排适龄儿童入学。实行均衡分班,严禁本区义务教育阶段学校举办各类重点班、实验班、快慢班、特色班;严禁以各类考试、竞赛、培训成绩或证书等作为招生依据或参考,不得以面试、面谈、评测等名义选拔学生,严禁以任何形式进行文化测试选拔并按照测试成绩分班。全面取消各类特长生招生,不再安排义务教育学校特长生招生计划。对烈士子女、符合条件的现役军人子女、公安英模和因公牺牲伤残警察子女及其他各类符合条件的优待对象,按有关政策妥善安排入学。义务教育阶段学校应当接收具有接受普通教育能力的残疾适龄儿童随班就读;中重度智力残疾、听力残疾和视力残疾的本区户籍适龄儿童,需家长提前电话预约奉贤区特殊教育指导中心(龙老师13482092382),进行报名咨询,经核定后,安排进入相应的特殊教育学校就读。
二、主要内容
(一)小学阶段招生
1.入学信息登记。区教育事务受理中心、各学校要根据本市疫情防控和本区义务教育招生入学工作要求,切实做好人员培训、设施设备配备、网络畅通等保障工作,合理安排相关工作人员,确保适龄儿童入学信息登记工作顺利进行。
2022年小学招生入学对象为:2015年9月1日-2016年8月31日出生,年满6周岁的儿童;确因身体状况等特殊原因不能当年度入学的,可向区教育局申请推迟一年入学。
6月4日-6月19日,在园适龄儿童家长通过幼儿园登记孩子入学信息,未入园本市户籍适龄儿童家长通过区教育事务受理中心登记孩子入学信息,获取《上海市小学入学信息登记表》和“入学报名告知书”,作为入学报名的重要依据。
2.公民办小学入学报名。符合入学条件的适龄儿童家长,须在“一网通办”网站义务教育入学专栏或 “上海市义务教育入学报名系统”进行入学报名,选择“公办小学报名”或“民办小学报名”,其中,公办小学报名时间为6月22日-6月26日,民办小学报名时间为6月22日-6月24日。
3.统筹居住地入学。根据本市有关规定,继续做好本市户籍“人户分离”适龄儿童居住地登记入学工作。具有本市户籍的适龄儿童确有困难不能在户籍地入学的,凭《本市户籍人户分离人员居住登记(回执)》(截止日为2022年6月19日),申请居住地登记入学。按照我区“人户分离”适龄儿童入学实施细则,先安排户籍地与实际居住地一致的适龄儿童就近入学,再根据登记入学人数和学校资源分布情况在区域内统筹安排人户分离适龄儿童入学。
本市户籍的集体户口适龄儿童参照居住地登记入学办法就读。本市户籍居住廉租房的适龄儿童可凭户口簿及相关居住证明在廉租房所在地登记入学,由区教育局安排就近入学。
4.来沪人员随迁子女招生。根据《上海市人民政府办公厅转发市教委等四部门关于来沪人员随迁子女就读本市各级各类学校实施意见的通知》(沪府办规〔2018〕5号)等要求,2022年来沪人员适龄随迁子女需在本市接受义务教育的,适龄儿童须持有效期内《上海市居住证》或《居住登记凭证》,父母一方须持有效期内《上海市居住证》,且一年内参加本市职工社会保险满6个月(2021年7月1日至2022年6月30日)或连续3年(从首次登记日起至2022年6月30日)在街镇社区事务受理服务中心办妥灵活就业登记。今年因受疫情影响将适度放宽来沪人员随迁子女入学有关条件。
2022年,我区随迁子女招生继续实施网上入学申请,家长在规定时间内登陆“奉贤区教育事务受理中心”微信公众号提交入学申请材料。区教育事务受理中心、各镇(街道、开发区)教育管理部门和学校要根据有关要求,切实做好来沪人员随迁子女招生入学工作,加强对随迁子女入学证件的审核。
5.公办小学验证。7月4日-7月10日为本市公办小学第一批验证日。公办小学验证点对已完成公办小学报名的适龄儿童以及家长的证件进行核对。“随申办市民云”或“一网通办”网站中的电子证照与纸质证件可同等效力使用。
本市户籍的,家长须提供户口簿、房产证、《上海市小学入学信息登记表》,在居住地登记就读的,还需携带《本市户籍人户分离人员居住登记(回执)》或廉租房相关材料证明等。
非本市户籍的,家长须提供户口簿、《上海市小学入学信息登记表》、父母一方有效的《上海市居住证》、参加本市职工社会保险证明或《就业失业登记证》,以及适龄儿童本人的合法居住证件。
公办小学验证点对就读一年级的来沪人员随迁子女及其父母的有关证件进行核对,通过信息系统对其本人及父母居住证件和证件有效期限进行核对,通过信息系统对来沪人员随迁子女父母参加本市职工社会保险、灵活就业登记证明进行信息比对。
7月10日起,对已验证通过的适龄儿童,陆续发送公办小学入学告知信息。未被民办小学录取的,参加公办小学第二批验证,时间为7月25日-7月26日。
(二)初中阶段招生
1.小学毕业信息核对。6月4日-6月15日,各学校有序组织本市户籍和符合条件的非本市户籍小学五年级学生家长对“上海市义务教育入学报名系统”中的户籍地址、居住地址等入学关键信息进行核对,并填写监护人手机号码(作为接收初中入学信息的联系方式),如发现有关信息与实际情况不符的,家长应及时凭有效证件通过学生就读小学进行更正。同时,民办一贯制学校做好本校学生直升意愿征求工作。6月15日为本市小学五年级学生初中入学关键信息核对、更正截止日。
2.回户籍(居住)地就读。跨区就读的本市户籍小学五年级学生,应在就读小学毕业,毕业后可在学籍所在区就读初中,也可根据实际情况申请回户籍(居住)地所在区就读初中。确需回户籍(居住)地入学的学生,应向就读小学提出申请,由学校告知审核证件、网上申请、统筹安排等事项,家长在网上填报《本市户籍学生回户籍(居住)地就读申请表》,经审核符合条件的,由户籍(居住)地区教育行政部门统筹安排进入公办初中学校就读。要求回本区就读初中的学生,由区教育局根据本区制定的初中招生入学的实施办法统筹安排就读学校。办理申请回户籍(居住)地就读手续的截止日期为6月15日。
3.初中入学方式。本区所有公办初中根据“免试入学”、学区对口原则,按照区教育局下达的新生名单和学籍材料进行招生报名工作。初中学校不得招收无学籍材料的学生。
4.来沪人员随迁子女入学。符合入学条件的随迁子女小学毕业学生须在规定时间内登陆“奉贤区教育事务受理中心”微信公众号提交入学申请材料。由镇(街道、开发区)教育管理部门统筹安排至公办初中就读。初中学校应告知学生及家长完成义务教育后报考高中阶段学校的相关规定和政策。
5.来沪就读六年级。在外省市就读五年级的本市或非本市户籍学生,如需在本区就读六年级的,本市户籍学生须通过区教育事务受理中心办理入学信息登记,由区教育局统筹安排入学;非本市户籍学生在规定的时间内登陆“奉贤区教育事务受理中心”微信公众号提交入学申请,经审核符合条件的通过区教育事务受理中心办理入学信息登记手续,由居住地所在的镇(街道、开发区)教育管理部门统筹安排入学。
(三)民办学校招生
1.公布招生简章。加强对民办学校招生工作指导与管理,根据区域和学校的实际情况核准招生计划和招生范围,并将各民办学校的招生计划和招生范围报市教委备案,相关信息在“上海市义务教育入学报名系统”以及“上海奉贤・教育局”网站(https://www.fengxian.gov.cn/jyj)上公示。严禁民办中小学计划外招生,严禁擅自以“国际部”“国际课程班”“境外班”等涉外名义招生。义务教育阶段民办学校不引进境外课程,不使用境外教材。
民办学校应在核定的招生计划与范围内招生。经区教育局审定,有寄宿条件的民办学校可适当扩大招生范围,民办学校可按走读、住宿等分类设置招生计划,民办一贯制学校一般应设置本校免试直升计划和校外招生计划。民办学校按政策规定,符合相关条件的生源,经区教育局审核通过,可在学校招生计划中分设。民办学校按招生计划实施分类报名,报名人数超过招生计划数时由区教育局实施电脑随机录取。
学校的招生简章及公告,须向区教育局备案,同时通过学校网站向社会公布。民办学校的招生简章公开内容应包括学校办学情况、招生计划、收费情况、“三个承诺”(不提前组织学生报名或变相报名,不举行任何测试、测评、学科练习、面试或面谈,招生录取不与任何培训机构挂钩)、办学特色等。
2.实施网上报名。本市民办学校实行网上报名和招生录取工作。6月22日-6月24日,报名就读民办小学的适龄儿童须在“一网通办”网站义务教育入学专栏或“上海市义务教育入学报名系统”填报志愿,每个适龄儿童填报1所民办小学参加电脑随机录取,并可填报1个民办小学调剂志愿。6月27日-6月29日,报名就读民办初中的学生须在“一网通办”网站义务教育入学专栏或“上海市义务教育入学报名系统”填报志愿,每个学生填报1所民办初中参加电脑随机录取,并可填报1个民办初中调剂志愿。一旦完成报名,将不得再次报名或修改报名信息、放弃报名志愿。
3.规范录取程序。如报名人数少于或等于招生计划的,全部录取;如报名人数超过招生计划的,招生计划全部由区教育局组织实施电脑随机录取。6月20日—6月21日,开展民办一贯制学校直升录取工作。7月4日—7月5日,对报名人数超过招生计划数的民办学校实施电脑随机录取。电脑随机录取使用全市统一软件,实施全程录像,引入公证机构参与,向市和区两级教育行政、督导、监察部门以及学校家委会代表等公开,自觉接受社会监督。电脑随机录取结果由区教育局负责公布,导入“上海市义务教育入学报名系统”。7月10日组织验证。7月13—7月14日,安排调剂志愿录取。
4.发放入学告知。7月10日起将通过短信、“上海市义务教育入学报名系统”等渠道陆续告知相关入学信息。民办学校招生工作完成后,学校将录取名单上报区教育局。学生按学校通知办理入学手续。
实施公民办学校同步招生,未被民办中小学录取的,根据公办中小学已分配入学的实际情况,由区教育局按照当年度区招生政策和细则安排入学。小学毕业生如已填报《本市户籍学生回户籍(居住)地就读申请表》,按照填表时所选择的户籍(居住)地,由相关区教育行政部门统筹安排进入公办初中就读。
三、具体工作要求
(一)公开招生信息
区教育局通过本单位网站和其他形式主动及时向社会公开奉贤区义务教育阶段学校招生入学工作的实施意见,相关招生信息(包括学校对口招生的范围、招生计划、学校的办学规模与设施、教师情况等),以及招生入学工作在线咨询方式和咨询、监督举报电话、信访接待部门地址等,接受社会的监督。
学校应通过本单位网站的“信息公开”或微信公众号专栏,及时公开招生的相关信息。5月30日起,本区义务教育阶段公办学校开展网上“校园开放日”活动,其中公办学校全部开展,民办学校可以开展。网上“校园开放日”主要展示学校办学理念、课程教学、课后服务、办学特色等,参与学区、集团建设的要展示共享共建的资源,但不得组织学生报名,不得组织任何测试、测评、面试、面谈或调查,不得收取学生任何形式的简历(包括各类证书)等材料。
(二)发放入学通知
学校在完成适龄儿童招生录取等工作后,于8月15日开始向新生发放入学通知书,8月31日前将学生入学信息对接到“上海市基础教育学生信息管理系统”。
(三)推进注册制度
完善义务教育阶段学生学年注册制度,由学校向学生家长发放“学年注册告知书”,明确注册对相关证件核对的要求。
(四)加强监督管理
区教育督导室负责对区义务教育阶段学校招生入学工作进行专项督导,对义务教育阶段学校规范招生等方面进行过程性监控,并将督导结果纳入学校综合督导评估中。
区教育局成立由基础教育科、信访热线办、监察室等相关职能部门共同参与的招生监察工作小组,监督招生入学有关政策和工作要求的贯彻落实,依法依纪查处招生入学工作过程中的违纪违规事件,协助解决本区中小学招生工作中出现的突出问题,确保义务教育阶段学校招生入学工作规范有序进行。
各校要成立以校长为组长的招生入学工作领导小组,严格按照区教育局相关要求实施招生入学工作,规范招生行为。严格按照区教育局下达给各校的计划数招生,不得随意增扩班额、学额;确因特殊情况需调整的,须向区教育局提出书面申请。
(五)落实问责制度
公办学校在招生过程中,举办重点班、实验班、快慢班、特色班,报名录取学生时以学生各类考试、竞赛、培训成绩或证书等为依据或参考的,或拒绝接收本学区内具有接受普通教育能力的适龄残疾儿童入学的,根据《中华人民共和国义务教育法》等有关规定,由区教育局责令限期改正,情节严重的,对直接负责的校长和其他相关人员给予处分。
(六)实施核减措施
民办学校在招生录取过程中未兑现“三个承诺”,以考试(测试)方式选拔录取学生的,录取学生时以学生各类考试、竞赛、培训成绩或证书为依据或参考的,或存在招收无学籍材料学生,利用招生入学违规收费,组织对报名的学生家长进行测评、调研等活动的,擅自在学校招生计划外招收学生等违规招生行为的,由区教育局根据《中华人民共和国民办教育促进法》等有关规定,责令校长或有关责任人员及时纠正,并酌情核减该校的招生计划数,核减政府专项扶持资金。
2023年奉贤区义务教育阶段学校招生入学工作安排和要求仍遵循市教委统一规定,各类学校不得提前开展招生及相关工作。
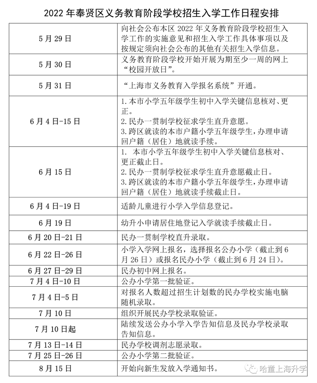
附件:2022年奉贤区义务教育阶段学校招生入学工作日程安排
上海市奉贤区教育局
2022年5月25日
1.义务教育阶段学校招生入学工作基本原则是什么?
坚持以国家和上海市的有关政策法规为依据,以促进义务教育优质均衡发展、办好每一所学校为目标,以切实维护适龄儿童的合法入学权益、规范学校招生行为为原则,依法实施义务教育阶段学校招生入学工作。
推进义务教育阶段学校免试就近入学全覆盖。严禁以各类考试、竞赛、培训成绩或证书证明等作为招生依据,不得以面试、面谈、测评等名义选拔学生。民办义务教育阶段学校招生纳入区域统一管理,与公办学校同步招生;对报名人数超过招生计划的,实行电脑随机录取。
2.适龄儿童如何进行小学入学信息登记?
2022年小学招生入学对象为:2015年9月1日-2016年8月31日出生,年满6周岁的本市户籍适龄儿童和符合条件的非本市户籍适龄儿童。所有符合条件的适龄儿童就读本市小学均须进行小学入学信息登记。
本市幼儿园大班在读的适龄儿童由幼儿园教师通过点对点方式与家长传送信息,完成入学信息登记。
未在本市就读幼儿园的适龄儿童,若需在奉贤区申请入学一年级,可通过“上海奉贤・教育局”网站(https://www.fengxian.gov.cn/jyj)下载“上海市小学入学信息登记表(空表)” ,监护人填写并签名确认,在6月19日10:00前(非本市户籍学生家长请根据街镇教管办公示审核通过名单上的通知时间),将此表和相关材料扫描或拍照,以压缩包的形式发送至fxqywrx@163.com,邮件名称为“幼升小无备案+儿童姓名”,压缩包名称同邮件名称。区指定登记点安排信息登记,以邮件的形式将小学入学信息登记表和入学告知书反馈给家长。
6月4日-6月19日为小学入学信息登记日,6月19日后不得更改入学信息。
线上操作确有困难的家长,可电话预约有关登记点,携带有关证件现场办理。(在本市幼儿园就读的适龄儿童,家长可电话联系班主任或就读幼儿园。未在本市就读幼儿园的适龄儿童家长,家长可电话联系奉贤区教育事务受理中心57412726)
3.今年如何进行幼升小网上报名?
完成幼升小信息登记的适龄儿童家长,须在“一网通办”网站义务教育入学专栏或“入学报名系统”进行在线报名,进入“幼升小报名(公办、民办)”页面,点击选择“公办小学报名”或“民办小学报名”(只能二选一,如完成“公办小学报名”,则不能再报名民办小学,反之亦然),其中公办小学报名时间为6月22日-6月26日,民办小学报名时间为6月22日-6月24日。有意愿选择民办小学就读的,请家长务必仔细阅读相关民办小学发布的招生简章,特别是招生计划、收费情况等。
进入“公办小学报名”页面,会出现“报名指南”,提示家长要通过“报名登录”“确认提交”“报名成功”三个环节方能确保报名成功。家长须仔细阅读“报名指南”并勾选“我已阅读公办小学网上报名指南,知晓公办小学报名步骤,同意报名成功后不再进行修改”后,方可正式报名。
进入“民办小学报名”页面,会出现“报名指南”,提示家长要通过“报名登录”“填报志愿”“确认提交”“报名成功”四个环节方能确保报名成功。家长须仔细阅读“报名指南”并勾选“我已阅读民办小学网上报名指南,知晓民办小学报名步骤,同意民办小学报名成功后不再修改报名志愿”后,方可正式报名。每个适龄儿童可填报1个民办小学报名志愿,并可填报1个民办小学调剂志愿。调剂志愿分为三类:同校调剂(同校内住宿或走读等分类计划间调剂)、区内调剂(就读意愿区内其他民办学校间调剂)、集团内调剂(同一集团内外区其他民办学校间调剂),可在3类调剂类型中选择一个调剂志愿。
报名民办小学前,请家长务必仔细阅读有关民办小学的招生简章,特别是招生计划类型及其条件、收费情况等。如遇部分报名志愿须确认是否符合报名条件,家长须做出确认后方可继续报名。
无论报名公办小学还是民办小学,一旦点击“确认提交”按钮,将完成报名,不得再次报名、更改报名信息或放弃报名志愿。
如家长不选择报名公办小学,又未被民办小学录取的,根据第一批公办小学验证和已分配入学的实际情况,以本市户籍人户一致优先、同类排序靠后(比如同属人户一致类,即排在此类靠后)为原则,由相关区教育行政部门按照当年度区、校招生政策和细则安排入学。
4.本区公办小学如何进行验证?
7月4日-7月10日为全市公办小学第一批验证日。今年实施公办小学线上验证,将从上海“一网通办”集中调取有关电子证照信息,进行线上验证,对已登记的信息进行比对。验证通过的,将通过短信和“入学报名系统”告知家长;信息不一致的,由家长根据有关要求,及时提供相关证件信息用于比对。
7月10日起,对已验证通过的适龄儿童,陆续发送公办小学入学告知信息。
7月25日-7月26日为全市公办小学第二批验证日。
5.因疫情隔离原因无法到现场办理儿童户口迁移,如何办理入学手续?
对于因疫情隔离等原因无法到现场办理本市户籍子女户口迁移、又需要在待转入户口地址入学的,可根据本市公安机关网上办理有关业务流程,通过本市“一网通办”网站提出户口迁移申请,可按网上预审通过的户籍地址办理入学信息登记或信息核对。如因特殊原因无法在网上办理本市户籍子女户口迁移的,可由家长向幼升小信息登记点或所就读小学提交申请及相关证明材料,待入学验证时再查验其户口信息。
经有关部门审批落户的人员,疫情期间可凭《准予迁入证明》或《户口迁移证》办理子女入学信息登记或信息核对,对于因疫情原因尚未开具《准予迁入证明》或未办理跨省户口网上迁移的可提供信息比对服务。
6.如何统筹安排本市户籍人户分离的适龄儿童就学?
根据本市有关文件规定,2022年继续做好本市户籍人户分离适龄儿童居住地登记入学工作。具有本市户籍的适龄儿童确有困难不能在户籍地入读小学的,凭《本市户籍人户分离人员居住登记(回执)》,申请居住地登记入学(截止日为2022年6月19日)。
今年因疫情隔离等原因无法现场办理子女人户分离居住登记且需在居住地入学的,家长可通过本市“一网通办”网站提出申请办理人户分离居住登记(限本人自购产权房屋或租赁备案登记房屋),网上预审通过的,可视为子女也能办出人户分离居住登记,可办理居住地入学。如因其他原因无法网上办理的,可向幼升小信息登记点提交申请及相关证明材料。适龄儿童的本市户籍人户分离居住登记(回执)将于入学验证时核验。
本市集体户籍适龄儿童参照居住地登记入学办法就读。本市户籍居住廉租房的适龄儿童可凭户口簿及相关居住证明在廉租房所在地登记入学,由区教育行政部门安排就近入学。
7.今年小升初如何进行信息核对?
本市小学五年级学生通过现就读小学与家长传送信息,完成入学信息核对。如需申请回户籍(居住)地就读初中的本市户籍学生,通过家长与班主任传送信息,经班主任核实后家长在网上填报《本市户籍学生回户籍(居住)地就读申请表》;如需申请回户籍(居住)地就读初中的非本市户籍学生,通过家长与班主任传送信息,填写本区《非本市户籍学生回户籍(居住)地就读申请》,签字并确认。
未在本市就读小学五年级的学生,若需在奉贤申请入学六年级,可通过“上海奉贤・教育局”网站(https://www.fengxian.gov.cn/jyj)下载“上海市初中入学信息登记表(空表)” ,监护人填写并签名确认,在6月15日10:00前(非本市户籍学生家长请根据街镇教管办公示审核通过名单上的通知时间),将此表和相关材料扫描或拍照,以压缩包的形式发送至fxqywrx@163.com,邮件名称为“小升初无备案+学生姓名”,压缩包名称同邮件名称。相关的初中入学信息登记表,将以邮件的形式反馈家长。
线上操作确有困难的家长,可电话预约有关验证点,携带有关证件现场办理。(在本市小学就读的学生,家长可电话联系班主任或就读小学。未在本市就读小学的学生,家长可电话联系奉贤区教育事务受理中心57412726)
8.跨区就读小学五年级学生可以回户籍所在地或居住地就读公办初中吗?
跨区就读的本市户籍小学五年级学生,应在就读小学毕业,毕业后可在学籍所在区就读初中,也可根据实际情况申请回户籍(居住)地所在区就读初中。确需回户籍(居住)地入学的学生,应向就读小学提出申请,由学校告知审核证件、网上申请、统筹安排等事项,家长在网上填报《本市户籍学生回户籍(居住)地就读申请表》,经审核符合条件的,由户籍(居住)地区教育行政部门统筹安排进入公办初中学校就读。办理申请回户籍(居住)地就读手续的截止日期为6月15日。
9.来沪人员适龄随迁子女就读本市义务教育阶段学校必须具备哪些条件?
根据《上海市人民政府办公厅转发市教委等四部门关于来沪人员随迁子女就读本市各级各类学校实施意见的通知》(沪府办规〔2018〕 5号)等要求,2022年,来沪人员适龄随迁子女需在本市接受义务教育的,适龄儿童须持有效期内《上海市居住证》或《居住登记凭证》,父母一方满足下列两种情形之一:
第一种情形:持有效期内《上海市居住证》,且一年内(2021年7月1日起至2022年6月30日)参加本市职工社会保险满6个月的证明;
第二种情形:持有效期内《上海市居住证》,且连续3年(首次登记日起至2022年6月30日)在街镇社区事务受理服务中心办妥灵活就业登记。
为降低疫情因素对来沪人员随迁子女入学的影响,今年本市适度放宽有关入学条件,即:对于2021年7月到2022年2月期间,正常参加本市职工社会保险至少满2个月的来沪人员,在其办理今年随迁子女入学手续过程中,可按照视为参加本市职工社会保险满6个月处理;来沪人员已在街镇社区事务受理服务中心办妥2020、2021两年灵活就业登记且未办理退出登记手续的,在其办理今年随迁子女入学手续时,可按照视为已连续3年办妥灵活就业登记处理。同时,鉴于本市公安部门疫情期间已提供网上办理居住登记和居住证、居住证到期自动签注业务,来沪人员及其随迁子女可凭有效期内的《居住登记凭证》《上海市居住证》电子证照办理入学手续;父母一方已办出《居住登记凭证》但尚未办出《上海市居住证》,符合缴保条件或灵活就业条件的,可先办理子女入学信息登记或信息核对,待入学验证或入学报到时再查验其有关证件。
10.外来随迁子女如何申请就读奉贤区公办学校一、六年级?
外来随迁子女申请就读奉贤区公办学校一、六年级办理流程:登录平台,上传材料——审核通过,公示名单——信息登记,安排学校——报名验证,录取告知。
今年我区分两批次集中受理随迁子女网上入学申请材料,网上申请通道开放时间分别为:5月30日—6月3日和7月29日-31日,请家长提前做准备好材料,在规定时间内登陆“奉贤区教育事务受理中心”公众微信号或扫描二维码,上传申请材料。