今天,上海各区教育局公布了2022年义务教育招生细则,包括公办小学划片范围、公办初中对口方式、民办学校招生计划、本市户籍人户分离实施细则等。
根据《中华人民共和国义务教育法》《中共上海市委 上海市人民政府关于贯彻<中共中央 国务院关于深化教育教学改革全面提高义务教育质量的意见>的实施意见》(沪委发〔2020〕3号)《上海市教育委员会关于2022年本市义务教育阶段学校招生入学工作的实施意见》(沪教委基〔2022〕11号)精神,结合义务教育优质均衡发展区创建、公建配套学校建设、紧密型学区集团建设等要求,促进依法办学、规范义务教育阶段学校招生入学工作,《徐汇区关于2022年义务教育阶段学校招生入学工作的实施方案》为您精心制定好啦~~
如果你家宝贝是2015年9月1日—2016年8月31日出生,年满6周岁的本市户籍适龄儿童和符合条件的非本市户籍适龄儿童,或是今年9月升入初中的学生,那请仔细阅读《实施方案》的相关内容,再根据自己的情况安排好时间哦!
一起来看详情
↓↓↓
公办小学招生
(一)招生对象
2015年9月1日—2016年8月31日出生,年满6周岁的本市户籍适龄儿童和符合条件的非本市户籍适龄儿童。确因身体状况等特殊原因不能当年度入学的,可向户籍所在地教育行政部门申请推迟一年入学。上一年度因身体状况等特殊原因未入学的,可向户籍所在地教育行政部门提出入学申请。
(二)招生原则
1.根据“相对就近、免试入学”的原则,继续实行对口入学的办法,统筹兼顾、合理安排,各校继续实施每户地址五年内只享有一次同校对口入学机会(多胞胎、二胎和三胎除外)。小学班额不超过45人。
2.对于本区户籍地(户主为直系亲属或儿童本人)与居住地(产权人为直系亲属或儿童本人)一致的适龄儿童,当报名人数不超过对口学校招收学额时,安排就近入学;当报名人数超过对口学校招收学额时,按照入户籍时间长短顺序安排入学,超出学额部分实行区域内统筹安排入学。
3.本市户籍人户分离适龄儿童选择居住地登记入学的,先安排户籍地与实际居住地一致的适龄儿童,再根据区域内实际情况统筹安排“人户分离”适龄儿童入学。本市集体户籍适龄儿童参照居住地登记入学办法就读,本市户籍居住廉租房的适龄儿童在廉租房所在地登记入学。
4.符合就读条件的非本市户籍适龄儿童,统筹安排进入义务教育阶段学校就读,优先安排持有积分达标的《上海市居住证》人员的子女。
(三)信息登记
6月4日—6月19日,凡本区在园适龄儿童家长通过幼儿园登记孩子入学信息,未入园适龄儿童家长可在规定时间登录徐汇区教育局招生考试中心网站(网址:http://zsks.xuhui.gov.cn/)查看《2022年徐汇区小学一年级招生通告》相关流程,登记孩子入学信息,获取《上海市小学入学信息登记表》和“入学报名告知书”,作为入学报名的重要依据。
(四)报名验证
1.符合入学条件的适龄儿童家长须在“一网通办”网站(zwdt.sh.gov.cn)义务教育入学专栏或“上海市义务教育入学报名系统”(shrxbm.edu.sh.gov.cn)进行入学报名,公办小学报名时间为6月22日—6月26日。
2. 7月4日—7月10日为全市公办小学第一批验证日;7月25日—7月26日为全市公办小学第二批验证日。报名验证点对已完成公办小学报名的适龄儿童以及家长的证件进行核对。“随申办市民云”或“一网通办”网站中的电子证照与纸质证件可同等效力使用。
(1)本市户籍的适龄儿童,家长须提供儿童户口簿、出生证、房产证、《上海市小学入学信息登记表》,在居住地登记就读的,还需提供《本市户籍人户分离人员居住登记(回执)》,并提供与登记(回执)一致的本区自购房房屋产权证或《上海市居住房屋租赁合同登记备案通知书》等相关居住证明。
(2)外省市户籍的适龄儿童,家长须提供儿童户口簿、出生证、《上海市小学入学信息登记表》,此外根据《上海市人民政府办公厅转发市教委等四部门关于来沪人员随迁子女就读本市各级各类学校实施意见的通知》(沪府办规〔2018〕5号)等要求,还需提供适龄儿童有效期内的《上海市居住证》或《居住登记凭证》,父母一方有效期内的《上海市居住证》,且一年内参加本市职工社会保险满6个月(2021年7月1日至2022年6月30日)或连续3年(从首次登记日起至2022年6月30日)在街镇社区事务受理服务中心办妥灵活就业登记,并提供与居住证一致的本区自购房房屋产权证或《上海市居住房屋租赁合同登记备案通知书》等相关居住证明。今年因受疫情影响将适度放宽来沪人员随迁子女入学有关条件。
符合入学条件的非本市户籍适龄儿童本人的合法居住证件(含《居住登记凭证》)上的居住地址,须与父母所持居住证的居住地址,以及本区自购房房屋产权证或《上海市居住房屋租赁合同登记备案通知书》上的居住地址相一致。
各报名验证点要对适龄儿童家长提供的证件进行验证,通过信息系统对适龄儿童家长参加本市职工社会保险、灵活就业登记证明进行信息比对。
(3)港澳台、外籍的适龄儿童,家长须提供儿童的身份证明(《中华人民共和国港澳居民居住证》或《港澳居民来往内地通行证》、《中华人民共和国台湾居民居住证》或《台湾居民来往大陆通行证》、《外国护照》)、出生证、《上海市小学入学信息登记表》、法定监护人的身份证明(同上),《境外人员住宿登记单》,并提供与居住证(或登记单)一致的本区自购房房屋产权证或《上海市居住房屋租赁合同登记备案通知书》等相关居住证明,外国人还需提供《外国人居留证》和《外国人来华工作许可证》等。
3. 7月10日起,对已验证通过的适龄儿童,陆续发送公办小学入学告知信息。未被民办小学录取的,参加公办小学第二批验证,时间为7月25日-7月26日。
公办初中招生
(一)招生原则
根据“相对就近、免试入学”的原则,继续实行按学生户籍性质,采用小学对口入学、划块电脑派位入学相结合的方法,各校继续实施每户地址五年内只享有一次同校对口入学机会(多胞胎、二胎和三胎除外),对于对口入学和电脑派位的学生须有本区学籍三年以上或2022年5月30日前学籍已在徐汇区。初中班额不超过50人。
(二)小学毕业信息核对
6月4日—6月15日,各小学有序组织五年级学生家长对“上海市义务教育入学报名系统”中的户籍地址、居住地地址等入学关键信息进行核对,并填写监护人手机号码(作为接收初中入学信息的联系方式),获取《上海市初中入学信息核对表》。如发现有关信息与实际情况不符的,家长应在6月15日前及时凭有效证件通过学生就读小学进行更正。6月15日为本市小学五年级学生初中入学关键信息核对、更正截止日。
(三)关于非本市户籍、跨区和区内跨地块就读学生的入学
1.对外区户籍在本区就读的五年级学生,可根据实际情况选择回户籍所在区或居住地所在区就读初中或继续申请在本区就读初中。各小学应认真做好学生的户籍核查工作,确需回户籍(居住)地入学的学生,应向就读小学提出申请,由学校告知审核证件、网上申请、统筹安排等事项,家长在网上填报《本市户籍学生回户籍(居住)地就读申请表》,经审核符合条件的,由户籍(居住)地区教育行政部门统筹安排进入公办初中学校就读。徐汇区户籍在外区就读的五年级学生,若需回本区就读初中,应向就读小学提出申请并办理跨区入学的相关手续,待学生材料转入本区后,由区招生考试中心统筹安排入学。办理申请回户籍(居住)地就读手续的截止日期为6月15日。
2. 对在本区外块就读的五年级学生,需回户籍所在地升学的,应在6月15日以前向原就读小学提出申请,由就读小学统计汇总并报区招生考试中心。
3.在本区就读的非本市户籍的五年级学生,回外省市就读确实有困难,需继续在本区就读且符合条件的,应在6月15日以前向原就读小学提出申请,由就读小学统计汇总并报区招生考试中心,经审核通过后由区招生考试中心统筹安排入学,同时须提供完成义务教育后按相关规定和政策报考高中阶段学校的《就读承诺书》,承诺书留存学生学籍档案。徐汇区户籍在外省市就读的小学毕业生,若需回本区就读初中,应在6月15日(周三)10:00前登录徐汇区教育局招生考试中心网站(网址:http://zsks.xuhui.gov.cn/)查看《2022年外省市小学五年级学生到徐汇区就读六年级登记办法》相关流程,登记学生入学信息,获取《上海市初中入学信息登记表》,由区招生考试中心统筹安排入学。
4. 港澳人士、台湾籍人士子女入学,需提供《中华人民共和国港澳居民居住证》或《港澳居民来往内地通行证》、《中华人民共和国台湾居民居住证》或《台湾居民来往大陆通行证》,由区招生考试中心根据实际情况安排入学,外籍人士子女入学由区招生考试中心统筹安排。
(四)关于随班就读学生的入学
五年级随班就读的学生,按市教委“随班就读”的原则,可直接升入我区相应学校的六年级继续随班就读。
民办学校招生
(一)公布招生简章
本区民办学校的招生,按照《中共上海市委 上海市人民政府关于贯彻<中共中央 国务院关于深化教育教学改革全面提高义务教育质量的意见>的实施意见》(沪委发〔2020〕3号)精神,统一纳入我区招生工作实施方案,有寄宿条件的民办学校可跨区招生。严禁民办中小学计划外招生,严禁擅自以“国际部”“国际课程班”“境外班”等涉外名义招生。义务教育阶段民办学校不引进境外课程,不使用境外教材。
民办学校应在核定的招生计划与范围内招生。有寄宿条件的民办学校可适当扩大招生范围,民办学校可按走读、住宿等分类设置招生计划,民办一贯制学校一般应设置本校免试直升计划和校外招生计划。民办学校按政策规定,承接与高等院校联合办学以及符合其他相关条件的生源,可在学校招生计划中分设,具体详见各民办学校的招生简章。民办学校按招生计划实施分类报名,当报名人数超过招生计划数时实施电脑随机录取。
学校招生简章须于5月29日前向区教育局申报备案,经审核通过并向社会公布后方可实施。招生简章公开内容应包括学校办学情况、招生计划、收费情况、“三个承诺”(不提前组织学生报名或变相报名,不举行任何测试、测评、学科练习、面试或面谈,招生录取不与任何培训机构挂钩)、办学特色等。
(二)实施网上报名
调剂志愿分为三类:同校调剂(同校内住宿或走读等分类计划间调剂)、区内调剂(就读意愿区内其他民办学校间调剂)、集团内调剂(同一集团内外区其他民办学校间调剂),可在3类调剂类型中选择一个调剂志愿。
(三)规范录取程序
如报名人数小于或等于招生计划的,全部录取;如报名人数超过招生计划时实施电脑随机录取。
(四)发放入学告知
7月10日起将通过短信和“上海市义务教育入学报名系统”等渠道陆续告知相关入学信息。民办学校招生工作完成后,学校将录取名单上报区教育行政部门。学生按学校通知办理入学手续。
实施公民办学校同步招生。未被民办小学录取的适龄儿童,根据第一批公办小学验证和已分配入学的实际情况,以本区户籍人户一致优先、同类排序靠后为原则,按照有关学校招生细则安排入学;未被民办初中录取的学生,根据公办初中已分配入学的实际情况,以本区户籍人户一致优先、同类排序靠后为原则,由小学就读区教育行政部门安排进入初中就读,如已填报《本市户籍学生回户籍(居住)地就读申请表》,按照填表时所选择的户籍(居住)地,由相关区教育行政部门统筹安排进入公办初中就读。
招生纪律
(一)义务教育阶段学校全面取消各类特长生招生。严禁以各类考试、竞赛、培训成绩或证书等作为招生依据或参考,不得以面试、面谈、测评等名义选拔学生;严禁拒绝具有接受普通教育能力的适龄残疾儿童或学生入学。所有学校实施均衡分班,严禁以任何形式进行文化测试选拔并按照测试成绩分班;严禁举办各类重点班、实验班、快慢班、特色班。如有违反相关规定,责令限期改正,经查实,情节严重的,对直接负责的校长和其他相关人员依法给予处分。招生违规情况记入校长和教师信誉档案,与职称职级评定、评先评优相挂钩。
(二)进一步落实主体责任,完善监督工作机制,主动接受市、区两级纪检监察部门的监督,对于发现的违规违纪问题要及时移送纪检监察部门查处。与相关部门形成工作合力,解决本地区义务教育阶段学校招生工作中出现的突出问题,确保招生入学工作规范有序进行。
(三)民办学校在招生录取过程中未兑现“三个承诺”,以考试(测试)等方式选拔录取学生的,录取学生时以学生各类考试、竞赛、培训成绩或证书等为依据或参考的,或存在招收无学籍材料学生,利用招生入学违规收费,组织对报名的学生家长进行测评、调研等活动的,擅自在计划外招收学生等违规招生行为的,根据有关规定,责令校长或有关责任人员及时纠正,并酌情核减该校的招生计划数,核减政府专项扶持资金。
(四)5月30日起,本区义务教育阶段学校开展网上“校园开放日”活动,其中公办学校全部开展,民办学校可以开展。各校应提前做好网上“校园开放日”的设计和方案。网上“校园开放日”主要展示学校办学理念、师资水平、课程教学、课后服务、办学特色等情况,参与学区、集团建设的要展示共享共建的资源,但不得组织学生报名,不得组织任何形式的测试、测评、面试、面谈或调查,不得收取学生任何形式的简历(包括各类证书)等材料。
(五)对烈士子女、符合条件的现役军人子女、公安英模和因公牺牲伤残警察子女及其他各类符合条件的优待对象,按有关政策,妥善安排入学。
(六)为切实加强对义务教育阶段学校招生入学工作的指导、监督和管理,特别要加强民办学校电脑随机录取过程和结果的监督与管理,成立区招生工作领导小组与招生工作纪检监察小组,对违反招生政策和纪律,以权谋私、营私舞弊者,一经查实,严肃处理,确保义务教育阶段学校招生入学工作规范有序进行。
(七)为积极、稳妥地推进义务教育阶段招生改革,须做好相关招生政策的宣传、解释工作,区教育局中教科、小教科和招生考试中心应做好接待工作,并及时处理好有关问题。
徐汇区教育局招生考试中心网址:
http://zsks.xuhui.gov.cn/
咨询电话: 54361242、54361272、54106183 工作日:8:30—11:30 13:30—16:30 (中、高考及国定假日除外)
监督电话:54361542 64380853
线上咨询:
http://zsks.xuhui.gov.cn/zxzx/
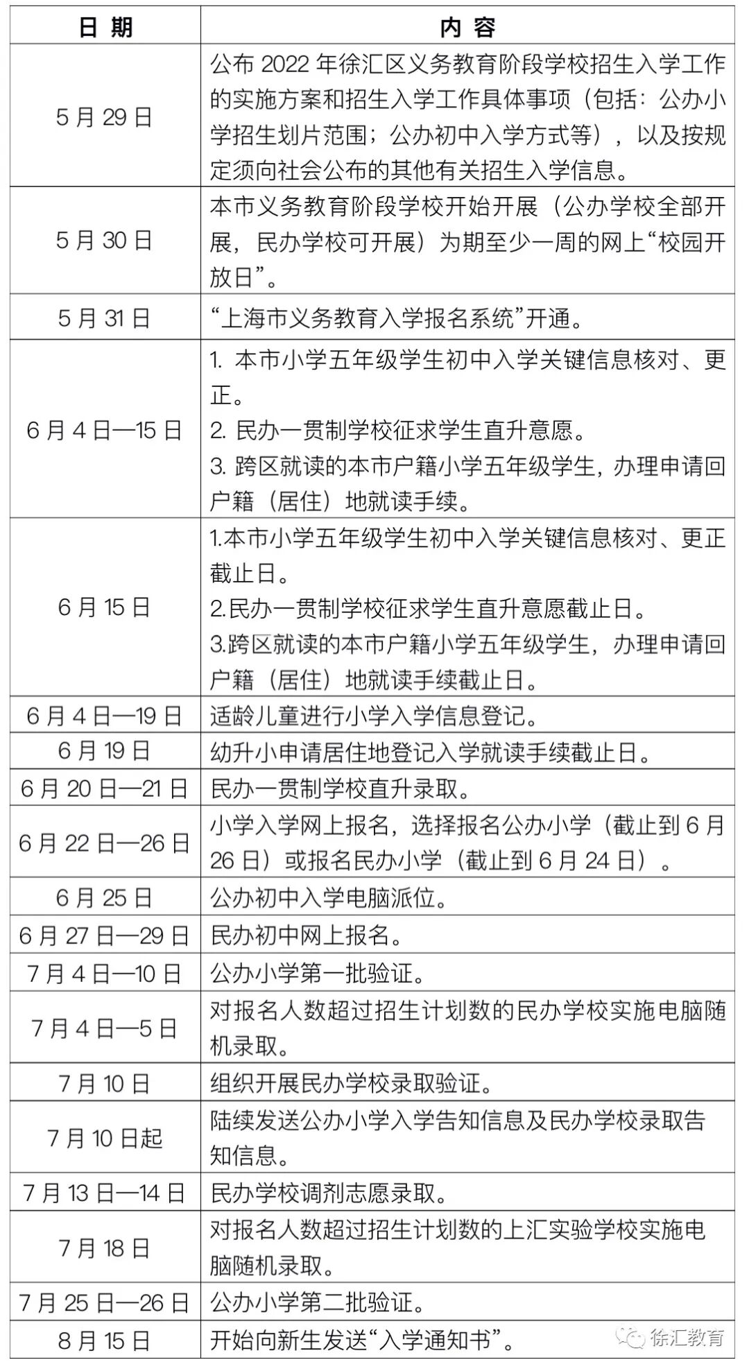
2022年徐汇区义务教育阶段学校
招生入学工作日程安排
扫描下方二维码
可查看各区招生政策原文
链接长期有效
建议收藏转发
▼