微信号 hatong-shsx
功能介绍 提供上海入园、幼升小、小升初、中考、高考的最新资讯和相关分析,为家长提供学习、生活干货。
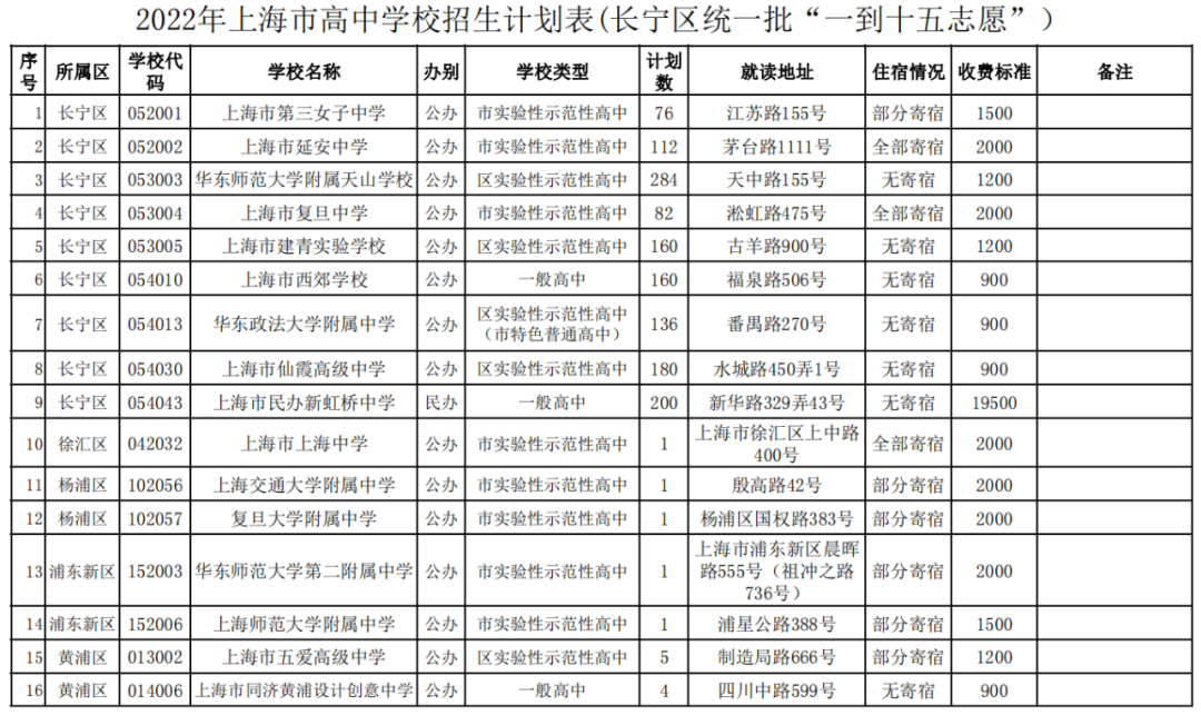
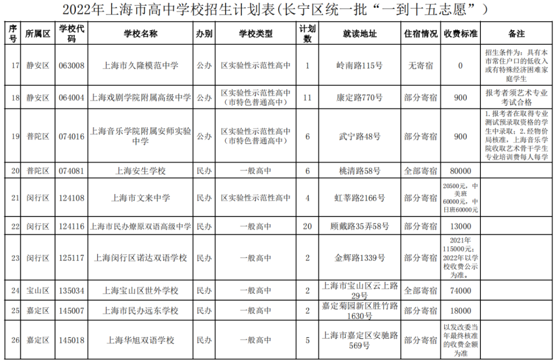
日前,徐汇区、长宁区、浦东新区、金山区普通高中招生计划(1-15志愿)已出炉,考生关注。
(以下图片可点击放大查看)
16区299所高中录取分数线排位表!哪区中考最不卷?
2022中考在即!题目难不难?出卷区、出卷老师分别是?被曝光啦
2022名额分配<到区+到校>最全整理,该区“独享”上实名额!
全区唯一抽中上中!16区“名额到校”最全分析整理!
- 上海家长都在关注的热门资讯 -
公办入学:公办录取 | 录取排序 | 学位预警
民办入学:民办学费 | 民办摇号 | 民办调剂
▼后台回复【22摇号】
可获取2022年上海16区民办中小学摇号最新结果
▼后台回复【22升学】
即可查看上海2022年升学细则,16区公办学校对口、民办招生汇总
▼微信公众号回复“三公”
获取”三公“2019-2021年面谈真题
微信扫一扫关注该公众号