4月8日,桂城街道正式公布
《2022年桂城街道公办小学、初中入学指南》
4月9日(周六)起,陆续开始报名
亮点抢先看
①桂城街道公办学校招收适龄新生数量(未含2022年“民转公”学校招生数):
公办小学8106名,公办初中4784名。
②公办学位的安排次序:
桂城户籍生→政策性借读生→普通借读生(积分生)。
③公办学校招生对象:
公办小学招收年满6周岁的适龄儿童(2016年8月31日及之前出生);公办初中招收小学应届毕业生。
④报名方式:
公办中小学户籍生和政策性借读生均实行网上报名、现场确认报名的方式;普通借读生需到新生父母居住地所在社区服务中心新市民积分制服务管理窗口报名。
⑤报名时间:
户籍生网上报名时间:2022年4月9日-4月12日。
政策性借读生网上报名时间:2022年4月13日-4月16日。
普通借读生报名时间:咨询和派发资料阶段为2022年4月18日前;正式受理阶段为2022年4月18日-4月29日(周六除外)。
⑥2022年“民转公”学校的报名办法另行公布。
2022年桂城街道公办中小学
招生计划
桂城街道公办中小学
招生生源分类
桂城街道义务教育阶段公办学位的安排次序是:先户籍生→再政策性借读生→后普通借读生(积分生),即先满足户籍生 ,再到政策性借读生,仍有学位剩余的再安排积分入围的普通借读生。
★户籍生:按照“人户一致,相对就近入学”的原则招收桂城户籍适龄学生(以下简称“户籍生”)。达到“人户一致”条件的户籍生按照地段安排学位;未达到“人户一致”条件的各社区集体户、空挂户适龄儿童入学,先按规定报名、审核,再根据当年公办学校学位的实际情况由桂城街道教育行政部门统筹安排学位。
关于“人户一致”的含义
“人户一致”,可分为以下两种情况:
一、新生与父(母)同一户籍,户主为父(母),新生居住的房屋全部产权属于父或母(含父母共有),且该房屋地址与户籍地址一致。
二、新生与父(母)、(外)祖父(母)同一户籍,户主为父(母)或(外)祖父(母),新生居住的房屋全部产权属于(外)祖父(母)所有,或者全部产权属于父(母)和(外)祖父(母)共有,该房屋地址与户籍地址一致。
★借读生:非户籍常住人口子女入读桂城公办学校属借读生,借读生分为政策性借读生和普通借读生两类。
政策性借读生:是指符合政策性借读条件之一的,并在我街道居住的非户籍常住人口子女。
普通借读生:是指符合积分入学条件,申请在我街道入读公办学校的非户籍常住人口子女。积分入学条件和资格审核工作按佛山市、南海区、桂城街道公示的积分入学相关政策执行。
借读生入读安排
一、在满足桂城街道各入学地段内户籍人口子女入学基础上,街道教育行政部门和中小学校根据公办学校学位情况,按照先政策性借读生,后普通借读生的原则,安排招收非户籍常住人口子女入读公办学校。
二、符合政策性借读生条件的一年级新生,由街道教育行政部门统筹安排到公办学校就读。
三、普通借读生须凭积分申请入读公办学校;街道教育行政部门根据公办学校学位情况,按照积分分值高低,安排入读公办学校,额满即止。
特别提醒:不符合公办学校入读条件的借读生,建议家长及早考虑按有关规定报读民办学校或回户籍地接受义务教育。
2022年桂城街道公办小学
入学指南
1
桂城户籍学生入学指南
一、招生对象
具有桂城户籍年满6周岁的适龄儿童(2016年8月31日及之前出生)。
二、报名时间、地点
●网上报名时间:2022年4月9日-4月12日。
●网上报名点:选择“入学地段户籍生”招生范围对应的公办小学报名。
家长网上报名的途径有两种:
(一)电脑版登陆网址https://bm.nhedu.net/报名;
(二)手机微信关注“南海教育”公众号(微信号:nhjyjwx)报名。
“南海教育”公众号
特别提醒:网上报名的具体时间从早上7点至晚上22点。网上录入的信息和原件必须一致。
●现场确认报名时间:2022年4月15日-4月20日,各学校根据网上报名情况,分期、分批预约家长到学校或报名点办理现场确认报名手续。
备注:没有接到学校通知的家长请不要贸然前往学校或报名点提交资料,避免不必要的人群聚集。
●现场确认报名地点:“入学地段户籍生”招生范围对应的公办小学。
备注:2022年“民转公”学校的报名办法另行公布。
特别提醒:对逾期未办理报名手续,符合地段生资格的新生,不确保到原所属地段学校就读,由桂城街道教育行政部门根据学位情况统筹安排到公办学校入读。
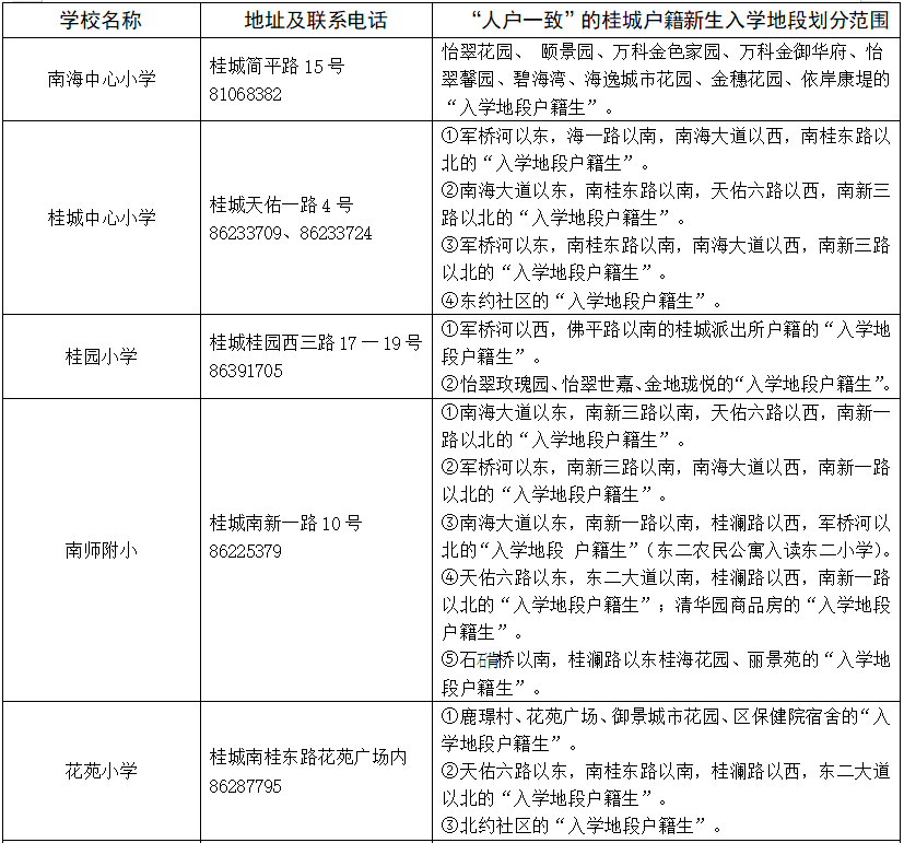
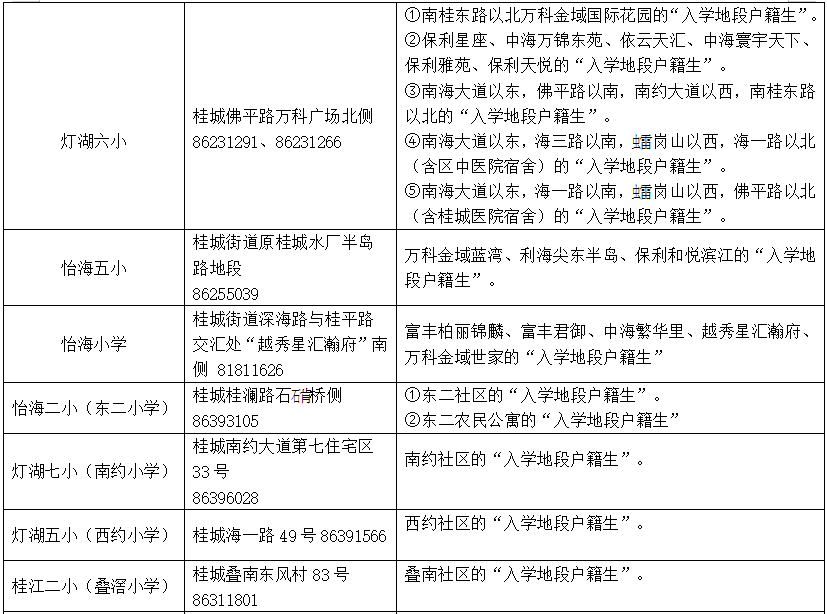
三、招生范围
下表所指的“入学地段户籍生”是有时限性的,是指2022年4月8日前(含4月8日当天)入户在册的地段户籍生。之后迁入的该地段户籍生由桂城街道教育行政部门根据学位情况统筹安排到公办学校入读。
四、报名办法
桂城户籍的适龄儿童凭以下证件原件及复印件办理网上报名和现场确认报名手续:
户口簿原件及复印件(户口簿复印件须含户口簿首页、学生及父或母所在页);
未能提供新生与父母同户户口簿的,需同时提供新生出生证原件及复印件;
达到“人户一致”条件的户籍生还需提供与户口簿地址一致的房屋产权证的原件及复印件。
★以上各页复印件由新生父(母)手写“该复印件由本人提供,真实有效”,并由新生父(母)签名。
五、入学程序及日程安排
2
非户籍常住人口子女
“政策性借读生”申请指南
一、招生对象
政策性借读生是指符合政策性借读条件之一,并在我街道居住的非户籍常住人口子女(2016年8月31日及之前出生的非户籍适龄儿童)。
二、报名时间、地点
●网上报名时间:2022年4月13日-4月16日。
●网上报名点:选择“政策性借读生”对应的报名点。
家长网上报名的途径有两种:
(一)电脑版登陆网址https://bm.nhedu.net/报名;
(二)手机微信关注“南海教育”公众号(微信号:nhjyjwx)报名。
特别提醒:网上报名的具体时间从早上的7点至晚上22点。网上录入的信息和原件必须一致。
●现场报名时间:2022年4月22日-4月27日,各学校根据网上报名情况,分期、分批预约家长到学校或报名点办理现场确认报名手续。
备注:没有接到学校通知的家长请不要贸然前往学校或报名点提交资料,避免不必要的人群聚集。
●现场报名地点:受理“政策性借读生”报名的对应报名点,见下表。
特别提醒:政策性借读生报名学校不一定是就读学校,政策性借读生就读学校要根据学位情况由桂城街道教育行政部门统筹安排。
特别说明:各公办小学和指定社区,接受指定招生地段居住的符合佛山市政策性借读生条件的非户籍常住人口子女的借读申请。根据佛山市、南海区的招生政策,经审核符合条件的政策性借读生由桂城街道教育行政部门统筹安排到公办学校就读。具体见下表。
三、入学程序及日程安排
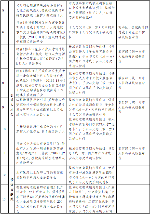
四、政策性借读生申请入学条件
政策性借读生是指符合下列条件之一的,并在我街道居住的非户籍常住人口子女。政策性借读申请入学所需证明材料详见下表:
说明:
1.户口簿复印件须含户口簿首页、学生及父(或母)页。未能提供新生与父母同户户口簿的,需同时提供新生出生证原件及复印件。
2.所有证件、证书、证明都必须提供原件和复印件。复印件由新生父(母)手写“该复印件由本人提供,真实有效”,并由新生父(母)签名。
3.若提供虚假证件、资料的,一经查实,取消该生入读公办学校资格。
4.几类证明材料取得的有效时间说明:
社保年限计算时间:2017年4月至2022年3月期间,有连续缴纳60个月记录;(其中疫情期间2020年1月至12月的补缴记录视为有效,其它时段的补缴不计算在连续缴纳年限内。)
纳税年限计算时间:2017年4月至2022年3月期间,有连续缴纳60个月记录;(其中疫情期间2020年1月至12月的补缴记录视为有效,其它时段的补缴不计算在连续缴纳年限内。)
居住年限计算时间:2017年5月1日至2022年4月30日期间,有连续签注的有效居住证满60个月;
工商执照年限计算时间:2017年5月1日至2022年4月30日期间,连续有效60个月。
5. 居住证历史证明打印指引:从今年开始居住证历史证明记录可以在“市民之窗”自助终端机打印,社区自助机打印公章是黑白的,桂城行政服务中心打印公章是彩色的。
6.纳税清单打印指引:
方法一:
登录广东省电子税务局(https://www.etax-gd.gov.cn)或自然人电子税务局网站(https://etax.chinatax.gov.cn/)打印。(注意:手机需预先安装好“个人所得税”App并注册)
登录广东省电子税务局(https://www.etax-gd.gov.cn),选择手机登录(选择使用动态验证码登陆),点击“个人进入”按钮,点击“我要办税”按钮,点击“电子税票”。
(1)2019年及以后个税记录
点击个税纳税开具(2019年及以后),点击开具年月,点击生成纳税记录,点击下载,输入密码(密码为身份证后六位),点击打印。
(2)2018年12月以前个税记录
点击完税证明及纳税清单(2018年12月以前),选择税款所属期,点击查询,点击开具,点击下载并打印。
登录自然人电子税务局(https://etax.chinatax.gov.cn/),在首页选择【特色应用】栏目,点击【纳税记录开具】,跳转得到个人所得税纳税记录开具页面,具体开具方法与广东省电子税务局开具方法一致。
方法二:
携带身份证原件和手机到桂城灯湖西路办税大厅或平洲行政服务中心二楼税务大厅自助办税终端机自助打印(若有疑问可咨询现场工作人员)。
打印2019年以后个税(手机预先安装好“个人所得税”App并注册) :
点击“开具个税纳税记录(2019年以后)”按钮,用“个人所得税”App扫码授权,选择税款所属期,逐年打印个人所得税纳税清单。
打印2018年12月以前个税(预先关注广东税务微信公众号进行实名认证,点击“微办税”,点击“个人业务”进行认证):
点击“票证文书打印业务”按钮,点击“开具个税清单(2018年12月以前)”按钮,刷个人身份证登陆,确认实名信息,点击“税费所属期限”,选择“税款所属期起止”,点击“个税证明”,点击“下一步”打印。
3
非户籍常住人口子女
“普通借读生积分入学”申请指南
一、招生对象
普通借读生是指符合积分入学条件,申请在我街道入读公办学校的非户籍常住人口子女(2016年8月31日及之前出生的非户籍适龄儿童)。普通借读生需按佛山市、南海区、桂城街道公示的积分入学相关政策,凭积分申请入读公办学校;桂城街道教育行政部门根据公办学校学位情况,按照积分分值由高到低,安排入读公办学校,额满即止。
●预计今年积分学位较少,建议家长及早考虑按有关规定报读民办学校或回户籍地接受义务教育。
二、报名时间、地点
●报名时间:
咨询和派发资料阶段:2022年4月18日前。
正式受理阶段:2022年4月18日-4月29日(周六除外)。
●报名地点:
新生父母居住地所在社区服务中心新市民积分制服务管理窗口。
三、入学程序及日程安排
四、申请办法
新生父母可在规定时间内到居住地所在社区服务中心新市民积分制服务理窗口咨询办理。
桂城公办小学入学指南
特别提示
一、申请积分入学的非户籍普通借读生,可在规定时间内到居住地所在社区服务中心新市民积分制服务管理窗口咨询、办理入学申请。
二、非户籍学生提交入学申请资料后,经审核符合录取条件的,统筹安排入读公办学校;不符合公办学校入读条件的,建议家长及早考虑按有关规定报读民办学校或回户籍地接受义务教育。
三、小学招收年满六周岁(2016年8月31日及之前出生)的未接受义务教育的适龄儿童。(发现在读的小学生重新申请新生入学的,取消录取资格。由此造成的一切后果由家长负责。)
四、户籍儿童因身体原因当年不能按时入学的,其父母应提出书面申请,附上户口本复印件等材料,在户籍生报名时段内到户籍所属学校办理延缓入学申请手续。
五、为避免扎堆到医院开接种证明,《南海区学生入园、入学预防接种查验证明》可以开学后再提交给就读学校。
六、因疫情防控常态化需要,网上报名后,各学校根据网上报名情况,分期、分批预约家长到学校或报名点办理现场确认报名手续。(备注:没有接到学校通知的家长请不要贸然前往学校或报名点提交资料,避免不必要的人群聚集。已按时进行网上报名但因特殊情况未能在预约时段内到学校或报名点确认报名的家长,学校会对照网上报名名单逐一跟进落实办理确认报名手续。)
七、户籍生和政策性借读生报名的特别提醒:
1.同一个学校(或报名点)只能报名一次。请不要既以户籍生的条件,又以政策性借读生的条件报读同一个学校(或报名点)。
2.同一大类生源(户籍生/政策性借读生)只能报名一次。符合户籍生条件可报相应学校(或报名点)一个,符合政策性借读条件也可报相应学校(或报名点)一个,同时符合以上两大类条件可报两个不同的对应学校(或报名点),符合多项政策性借读条件的只能选其中一项报名。2022年“民转公”学校的报名办法另行公布。
八、该指南的解释权归南海区桂城街道教育办公室。
咨询电话:0757-81287335;投诉电话:0757-86763863;查询网站“佛山市南海区人民政府”,网址:http://www.nanhai.gov.cn,路径:首页>部门导航>镇街>桂城街道办事处>信息公开目录 > 通知公告
南海区桂城街道教育办公室
2022年4月8日
2022年桂城街道公办初中
入学指南
桂城户籍学生入学指南
非户籍常住人口子女
“政策性借读生”申请指南
一、招生对象
政策性借读生是指符合政策性借读条件之一,并在我街道居住的非户籍常住人口子女(小学应届毕业生)。
二、入学申请报名时间、地点
●网上报名时间:2022年4月13日-4月16日。
●网上报名点:选择“政策性借读生”对应的报名点。
家长网上报名的途径有两种:
(一)电脑版登陆网址https://bm.nhedu.net/报名;
(二)手机微信关注“南海教育”公众号(微信号:nhjyjwx)报名。
特别提醒:网上报名的具体时间从早上7点至晚上22点。网上录入的信息和原件必须一致。
●现场报名时间:2022年4月22日-4月27日,各学校根据网上报名情况,分期、分批预约家长到学校或报名点办理现场确认报名手续。
备注:没有接到学校通知的家长请不要贸然前往学校或报名点提交资料,避免不必要的人群聚集。
●现场报名地点:受理“政策性借读生”报名的对应初中报名点,见下表。
●非桂城街道小学就读的政策性借读生也按上述时间、地点、方式进行网上报名、现场确认报名。
特别提醒:政策性借读生报名学校不一定是就读学校,政策性借读生就读学校要根据学位情况由桂城街道教育部门统筹安排。
说明:各报名点接受在指定招生区域居住的符合佛山市政策性借读生条件的非户籍常住人口子女借读申请。根据佛山市、南海区的招生政策,经审核符合条件的政策性借读生由桂城街道教育行政部门统筹安排到公办学校就读。具体见下表。
三、报名办法
(一)桂城街道小学应届毕业生由现就读小学提前通知交政策性借读申请材料复印件到小学初审,并按小学指引带以下申请材料原件及复印件到对应初中报名点办理报名手续。政策性借读生申请入学证明材料详见附表。
(二)非桂城街道小学应届毕业生带以下申请材料到对应初中报名点办理报名手续。政策性借读生申请入学证明材料详见附表。
★非桂城户籍学生逾期未报名提交资料者,不再接受借读申请。
四、入学程序及日程安排
五、政策性借读生申请入学条件
政策性借读生是指符合下列条件之一的,并在我街道居住的非户籍常住人口子女。政策性借读申请入学所需证明材料详见下表:
说明:
1.户口簿复印件须含户口簿首页、学生及父(或母)页。未能提供新生与父母同户户口簿的,需同时提供新生出生证原件及复印件。
2.所有证件、证书、证明都必须提供原件和复印件。复印件由新生父(母)手写“该复印件由本人提供,真实有效”,并由新生父(母)签名。
3.若提供虚假证件、资料的,一经查实,取消该生入读公办学校资格。
4.几类证明材料取得的有效时间说明:
社保年限计算时间:2017年4月至2022年3月期间,有连续缴纳60个月记录;(其中疫情期间2020年1月至12月的补缴记录视为有效,其它时段的补缴不计算在连续缴纳年限内。)
纳税年限计算时间:2017年4月至2022年3月期间,有连续缴纳60个月记录;(其中疫情期间2020年1月至12月的补缴记录视为有效,其它时段的补缴不计算在连续缴纳年限内。)
居住年限计算时间:2017年5月1日至2022年4月30日期间,有连续签注的有效居住证满60个月;
工商执照年限计算时间:2017年5月1日至2022年4月30日期间,连续有效60个月。
5.居住证历史证明打印指引:从今年开始居住证历史证明记录可以在“市民之窗”自助终端机打印,社区自助机打印公章是黑白的,桂城行政服务中心打印公章是彩色的。
6.纳税清单打印指引:
方法一:
登录广东省电子税务局(https://www.etax-gd.gov.cn)或自然人电子税务局网站(https://etax.chinatax.gov.cn/)打印。(注意:手机需预先安装好“个人所得税”App并注册)
登录广东省电子税务局(https://www.etax-gd.gov.cn),选择手机登录(选择使用动态验证码登陆),点击“个人进入”按钮,点击“我要办税”按钮,点击“电子税票”。
(1)2019年及以后个税记录
点击个税纳税开具(2019年及以后),点击开具年月,点击生成纳税记录,点击下载,输入密码(密码为身份证后六位),点击打印。
(2)2018年12月以前个税记录
点击完税证明及纳税清单(2018年12月以前),选择税款所属期,点击查询,点击开具,点击下载并打印。
登录自然人电子税务局(https://etax.chinatax.gov.cn/),在首页选择【特色应用】栏目,点击【纳税记录开具】,跳转得到个人所得税纳税记录开具页面,具体开具方法与广东省电子税务局开具方法一致。
方法二:
携带身份证原件和手机到桂城灯湖西路办税大厅或平洲行政服务中心二楼税务大厅自助办税终端机自助打印(若有疑问可咨询现场工作人员)。
打印2019年以后个税(手机预先安装好“个人所得税”App并注册) ,
点击“开具个税纳税记录(2019年以后)”按钮,用“个人所得税”App扫码授权,选择税款所属期,逐年打印个人所得税纳税清单。
打印2018年12月以前个税(预先关注广东税务微信公众号进行实名认证,点击“微办税”,点击“个人业务”进行认证):
点击“票证文书打印业务”按钮,点击“开具个税清单(2018年12月以前)”按钮,刷个人身份证登陆,确认实名信息,点击“税费所属期限”,选择“税款所属期起止”,点击“个税证明”,点击“下一步”打印。
非户籍常住人口子女
“普通借读生积分入学”申请指南
普通借读生是指符合积分入学条件,申请在我街道入读公办学校的非户籍常住人口子女(小学应届毕业生)。普通借读生需按佛山市、南海区、桂城街道公示的积分入学相关政策,凭积分申请入读公办学校;桂城街道教育行政部门根据公办学校学位情况,按照积分分值由高到低,安排入读公办学校,额满即止。
●预计今年积分学位较少,建议家长及早考虑按有关规定报读民办学校或回户籍地接受义务教育。
二、报名时间、地点
●报名时间:
咨询和派发资料阶段:2022年4月18日前
正式受理阶段:2022年4月18日-4月29日(周六除外)
●报名地点:
新生父母居住地所在社区服务中心新市民积分制服务管理窗口
三、入学程序及日程安排
四、申请办法
新生父母可在规定时间内到居住地所在社区服务中心新市民积分制服务理窗口咨询办理。
桂城公办初中入学指南
特别提示
一、申请积分入学的非户籍普通借读生,可在规定时间内到居住地所在社区服务中心新市民积分制服务管理窗口咨询、办理入学申请。
二、非户籍学生提交入学申请资料后,经审核符合录取条件的,统筹安排入读公办学校;不符合公办学校入读条件的,建议家长及早考虑按有关规定报读民办学校或回户籍地接受义务教育。
三、初中招收取得学籍的小学应届毕业生。(发现非小学应届或无学籍的小学毕业生申请初中入学的,取消录取资格。由此造成的一切后果由家长负责。)
四、为避免扎堆到医院开接种证明,《南海区学生入园、入学预防接种查验证明》可以开学后再提交给就读学校。
五、小学毕业生升初中现场确认报名时不需提交学生的学籍信息表,报名后由教育部门统一在全国学籍系统核查确认学生的学籍信息。
六、因疫情防控常态化需要,网上报名后,各学校根据网上报名情况,分期、分批预约家长到学校或报名点办理现场确认报名手续。
(备注:没有接到学校通知的家长请不要贸然前往学校或报名点提交资料,避免不必要的人群聚集。已按时进行网上报名但因特殊情况未能在预约时段内到学校或报名点确认报名的家长,学校会对照网上报名名单逐一跟进落实办理确认报名手续。)
七、户籍生和政策性借读生报名的特别提醒:
1.同一个学校(或报名点)只能报名一次。请不要既以户籍生的条件,又以政策性借读生的条件报读同一个学校(或报名点)。
2.同一大类生源(户籍生/政策性借读生)只能报名一次。符合户籍生条件可报相应学校(或报名点)一个,符合政策性借读条件也可报相应学校(或报名点)一个,同时符合以上两大类条件可报两个不同的对应学校(或报名点),符合多项政策性借读条件的只能选其中一项报名。2022年“民转公”学校的报名办法另行公布。
八、该指南的解释权归南海区桂城街道教育办公室。
咨询电话:0757-81287335;投诉电话:0757-86763863;查询网站“佛山市南海区人民政府”,网址:http://www.nanhai.gov.cn,路径:首页>部门导航>镇街>桂城街道办事处>信息公开目录 > 通知公告
南海区桂城街道教育办公室
2022年4月8日
如有疑问
请拨打桂城教育办咨询电话:
0757-81287335
桂城街道积分办电话:
0757-86785316
文翰湖畔微信编辑组
来源:南海区桂城街道教育办公室、南海桂城
编辑:佛山新闻网 潘汶蔚
校对:罗静文
审校:陈伟民、冯艺影、杨洁怡、何锦婷