莫观望,速来投简历!
佛山冠今光电科技有限公司
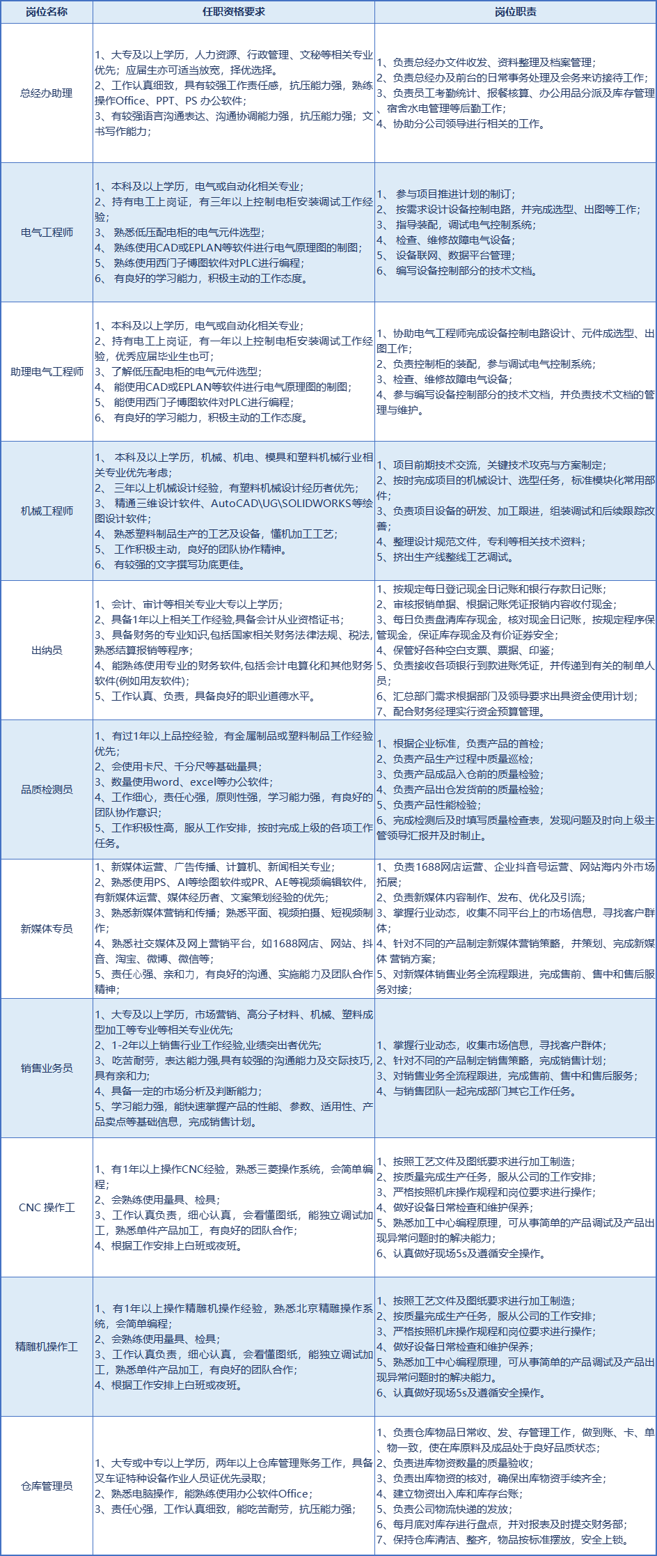
一起来看看招聘岗位吧👇
免费就餐:公司设有自营食堂,免费提供中晚餐;
免费住宿:公司免费提供集体宿舍,宿舍有独立卫生间、阳台、空调、热水器;
全员参保:公司为全体员工参加社会保险(五险);
工龄津贴:工作满一年给予50元/月工龄津贴,按年累加,上限为500元/月;
节日礼品:发放员工生日礼物、节日慰问品、结婚贺金;
带薪年休假:工作满一年享受5天带薪年假;
法定节假日:享有法定节假日休息;
优秀员工奖:年底评选优秀员工奖,发放荣誉证书及奖金;
培训:提供发展的平台和晋升的机会,公司目前高层管理人员均由内部晋升提拔。
广东星联精密机械有限公司
广东星联精密机械有限公司(下称“公司”)成立于1993年,位于佛山市南海桂城街道长江路18号,是第一批国家级“专精特新”重点小巨人企业。公司自成立起一直深耕食品饮料包装PET模具这一细分领域,主营业务包括吹瓶模具、注坯模具、瓶盖模具及注塑整线工程,为行业提供从研发、生产、检测、测试到售后的全套工程服务。
一起来看看招聘岗位吧👇
联系人:马小姐/陈生
联系电话:18923137515 /18138373337
联系邮箱:yma@gdxl.com
唯智医疗科技(佛山)有限公司
唯智医疗科技(佛山)有限公司是一家聚焦高端眼科医疗器械及人工智能系统研发的科技公司。研发团队由国家特聘青年专家牵头,拥有由美国华盛顿大学、香港大学、香港科技大学等海外知名大学的博士后、博士组成的研发团队。累计发表SCI论文近百篇,授权发明专利近30件。目前研发有眼科OCTA智能诊断系统及云诊断平台。
一起来看看招聘岗位吧👇
广东星联科技有限公司
广东星联科技有限公司成立于2015年,由星联投资、华南理工大学院士团队、战略投资人及经营团队共同出资成立,是一家聚焦高分子材料智能制造装备、高性能新材料的研发、生产、销售和服务的国家高新技术企业。公司拥有中国工程院院士瞿金平发明的“基于拉伸流变的高分子材料塑化输送方法及设备”专利技术,并研制出具有自主知识产权的“拉伸流变塑化挤出设备”(简称ERE)。
一起来看看招聘岗位吧👇
联系人:何先生/梁小姐
联系电话:13702428200/18169805512
联系邮箱:mxhe@siiico.com.cn/jyliang@siiico.com.cn
直击!佛山地铁2号线一期开通啦!三龙湾南海片区⇌广州南站,5分钟!
这样发达的交通路网,你还不心动吗!
快来投递简历,一起快乐上岗!
更多片区资讯动态请关注
“文翰湖畔”微信公众号“线上展厅”!
(点击【阅读原文】即可直达“线上展厅”!)
文翰湖畔微信编辑组
来源:佛山三龙湾南海片区各企业
编辑:佛山新闻网 潘汶蔚
校对:罗静文
审校:陈伟民、冯艺影、杨洁怡、吴碧霞