本文由考研政治陆寓丰原创
每日一题陪你学习的第四十四天
本文约1000字,阅读约10分钟
考点·腿姐说-Day44
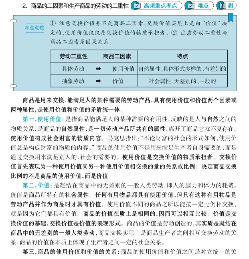
1.价值——抽象劳动——社会
——无差别——一般。
2.使用价值——具体劳动——自然
——有差别——具体。
3.使用价值构成了社会财富的物质内容。
4.商品是使用价值和价值的统一。是用来交换、能满足人的某种需要的劳动产品。即满足付费、有用、劳动创造出来。
01
练习题解析
(向左滑动查看答案和解析)
02
考点清单 P52-53
点击语音👋,一起来听课吧👂!
03
正面复盘:看看正确选项
考察 年份 | 考查 题型 | 题目 设问 | 题目答案 |
2021年 | 多选 | 商品经济得以产生的社会历史条件有 | 商品具有了使用价值与价值两个因素× |
2019年 | 单选 | 以私有制为基础的商品经济的基本矛盾是 | 使用价值和价值之间的矛盾× |
2013年 | 单选 | “对上衣来说,无论是裁缝自己穿还是他的顾客穿,都是一样的”,这主要是因为无论谁穿 | 上衣都起到使用价值的作用√ 上衣都起到着价值的作用× |
2012年 | 多选 | 马克思劳动价值论透过商品交换的物与物的关系,揭示了商品价值的科学内涵,其主要观点有 | 劳动是社会财富的唯一源泉× 具体劳动是商品价值的实体× 价值是凝结在商品中的一般人类劳动√ 价值在本质上体现了生产者之间的社会关系√ |
2011年 | 单选 | 这是因为只有商品变为货币 | 价值才能转化为使用价值× |
2010年 | 单选 | 劳动力成为商品是货币转化为资本的前提条件,这是因为 | 资本家购买的是劳动力的价值× 劳动力商品具有价值和使用价值× |
04
逆向复盘:看看错误选项
(2012-19)人们往往将汉语中的“价”、“值”二字与金银财宝等联系起来,而这两字的偏旁却都是“人”,示意价值在“人”。马克思劳动价值论透过商品交换的物与物的关系,揭示了商品价值的科学内涵。其主要观点有()
A.劳动是社会财富的唯一源泉×
——阳光、空气也属于社会财富,但这不是由劳动创造出来的,劳动是社会财富的源泉之一
B.具体劳动是商品价值的实体×
——抽象劳动是商品价值的实体
C.价值是凝结在商品中的一般人类劳动
D.价值在本质上体现了生产者之间的社会关系
05
练习题
“如果你热爱你的家乡,你就努力去建设它”。《我和我的家乡》电影一经上映,就引起了百姓们的无限共鸣,实现了口碑与票房的双丰收。这部影片( )
今天的你好好做题了吗?
在评论区留下你的对错复盘吧~
往期推荐
▼
23考研全程班!
带你冲刺80+!
我在这里等你!
作者✎陆寓丰
编辑团队✄王全蛋、Lily、锦锦