本文由考研政治陆寓丰原创
每日一题陪你学习的第六十二天
本文约1241字,阅读约10分钟
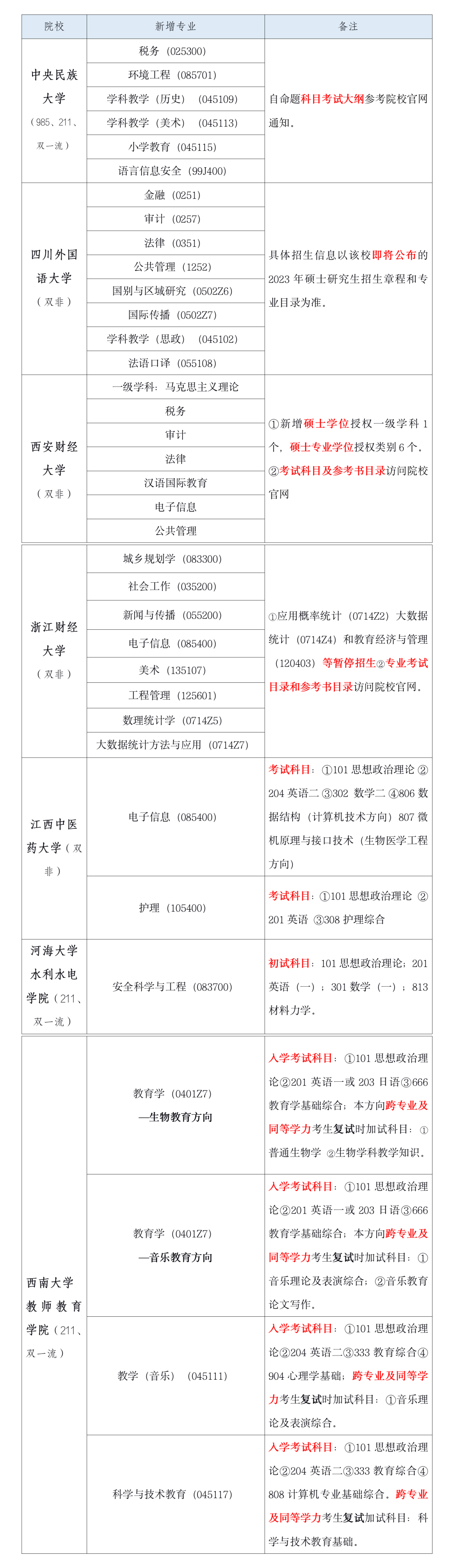
又有高校新增招生专业!
注意啦,注意啦!
又有院校新增招生专业,
快来看看有没有你心仪的专业!
考点·腿姐说-Day62
资本主义经济危机
1.经济危机发生的根本原因:资本主义私有制(制度)or 资本主义基本矛盾(keywords)
2.经济危机的实质/本质特征:生产相对过剩
3.经济危机的抽象的一般的可能性/形式可能:由货币作为流通手段和支付手段引起的
01
考点清单 P68-69
点击语音👋,一起来听课吧👂!
02
正面复盘:看看正确选项
考察 年份 | 考查 题型 | 题目 设问 | 题目答案 |
2020年 | 多选 | 国际经济机构在协调和合作的基础上促进了经济全球化的发展,主要表现在 | 有效应对全球性经济波动和经济危机× |
2016年 | 多选 | 这段论述表明 | 经济危机的发生与群众的贫穷及其消费能力受到限制有关√ 经济危机的发生根本上在于资本主义的基本矛盾√ 资本积累与无限扩大生产也是经济危机发生的原因√ 社会的绝对的消费能力导致了经济危机的发生× |
2014年 | 多选 | 经济危机形态也发生了很大变化,其主要表现是 | 经济危机通常由国家间的贸易失衡直接引发× 经济危机各阶段的交替过程已不十分明显√ 经济危机更多地表现为金融危机的频繁发生√ 经济危机的破坏作用只局限于发达资本主义国家× |
2011 | 多选 | 马克思对资本主义经济危机科学分析的深刻性主要表现为 | 指明经济危机的实质是生产相对过剩√ 揭示造成相对过剩的制度原因是生产资料的资本主义私有制√ 指出经济危机的深层根源是人性的贪婪× 强调政府对经济的干预是摆脱经济危机的根本出路× |
03
逆向复盘:看看错误选项
(2011-19)2008年由美国次贷危机引发了全球性的经济危机,很多西方人感叹这一次经济危机从根本上仍未超出一百多年前马克思在《资本论》中对资本主义经济危机的理论判断和精辟分析。马克思对资本主义经济危机科学分析的深刻性主要表现为( )
A.指明经济危机的实质是生产相对过剩
B.揭示造成相对过剩的制度原因是生产资料的资本主义私有制
C.指出经济危机的深层根源是人性的贪婪×
——马克思从制度层面去解释经济危机的原因,不是根源于人性
D.由资本的本性决定的×
——摆脱经济危机的根本出路在于改变生产资料资本主义私有制
04
练习题
(单选)资本主义发展到一定阶段之后,便会经常爆发经济危机,特别是二战以后,经济危机更加频繁,经济危机变成资本主义无法克服的痼疾。从根本上说,经济危机的实质是( )
今天的你好好做题了吗?
在评论区留下你的对错复盘吧~
周黑押“封神”的写作班
还有3天就可以报名啦
不会写英语作文的宝贝们
现在入群
让周黑押解救你的双手吧~
往期推荐
▼
23考研全程班!
带你冲刺80+!
我在这里等你!
作者✎陆寓丰
编辑团队✄王全蛋、Lily、泡泡