参考书目换了!!
(自然不用看就复习完了🐶)
某些学校某些专业由于处于变革当中,因此参考书目,甚至是考试科目不断在变化……
比如南京理工大学公共事务学院社会学专业……
两门专业课(社会学理论和社会调查方法)的参考书目在2020、2021、2022这3年每年都有变动,公布时间都在九月份。 😢😢😢
🔽🔽🔽
公布时间:2019.9.10
619社会学理论:
1.《社会学概论新修》(2013年)、中国人民大学出版社、郑杭生主编
2.《西方社会学理论教程》(第四版)、南开大学出版社、侯钧生主编
854社会调查方法:
《社会研究方法》(2013年版)、中国人民大学出版社、风笑天
公布时间:2020.9.16
619社会学理论:
1.《社会学概论新修》(最新版本)、中国人民大学出版社、郑杭生主编
2.《西方社会学理论》(上下卷)、北京大学出版社、杨善华、谢立中编
854社会调查方法:
1.《社会研究方法》(最新版本)、中国人民大学出版社、风笑天著
2.《质性研究概论》、北京大学出版社、文军、蒋逸民主编
相较于2020年三本教材版本都发生变化,并且增加一本《质性研究概论》。
公布时间:2021.9.15
619社会学理论:
1.《社会学概论新修》(最新版本)、中国人民大学出版社、郑杭生主编
2.《西方社会学理论》(上下卷)、北京大学出版社、杨善华、谢立中编
854社会调查方法:
《社会研究方法》(最新版本)、中国人民大学出版社、风笑天著
相较于2021年社会调查方法考试科目少考一本参考书《质性研究概论》
连续3年更换参考书,少见,但存在。如果没有胆量,还是换所学校吧…………(孩子太难了)
更可怕的还有…
初试科目变了!
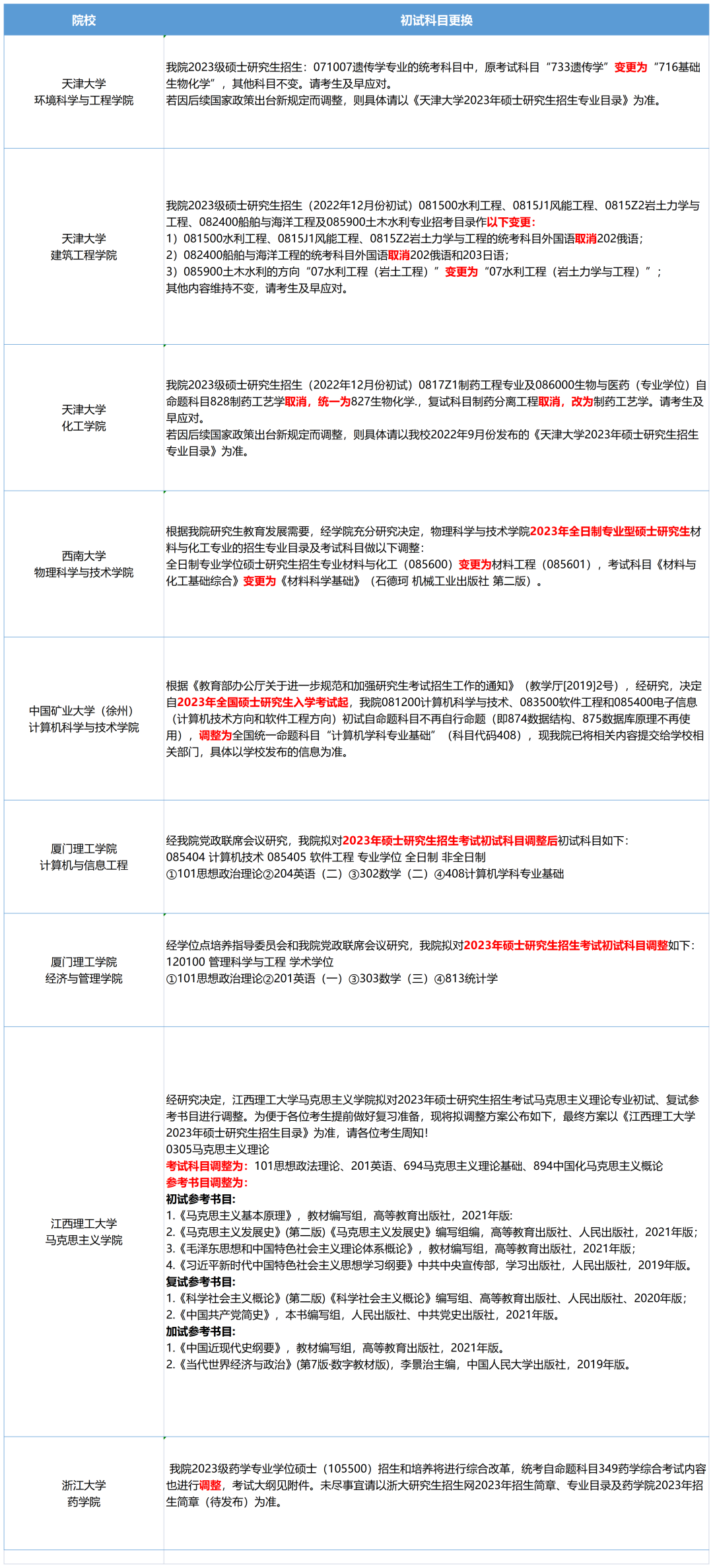
下列学校的初试科目有所变更,腿毛们要及时查看哦!
🔽🔽🔽
更多变更请扫码查看(持续更新ing)
每年专业课内容增加,科目变更都是存在的,前期告知算是很良心了,所以现在知道的同学从某种程度上应该庆幸,因为,还有一些学校是在9月份大纲公布的时候才告知的……
“变”,其实是一种常态。震惊过后,及时调整心态,你要相信,困难存在的意义,是为了证明实现梦想那一刻有多么的璀璨!!
(左滑查看答案和解析)
(左滑查看答案和解析)
周一:唯物论摸底测试
周二:辩证法摸底测试
周三:辩证法摸底测试
周四:认识论摸底测试
周五:认识论摸底测试
周一实践
周二认识的本质
周五价值的特征
23考研全程班!
带你冲刺80+!
我在这里等你!
作者✎陆寓丰
编辑团队✄王全蛋、Lily、小小张