本文由考研政治陆寓丰原创
每日一题陪你学习的第三十六天
本文约405字,阅读约6分钟
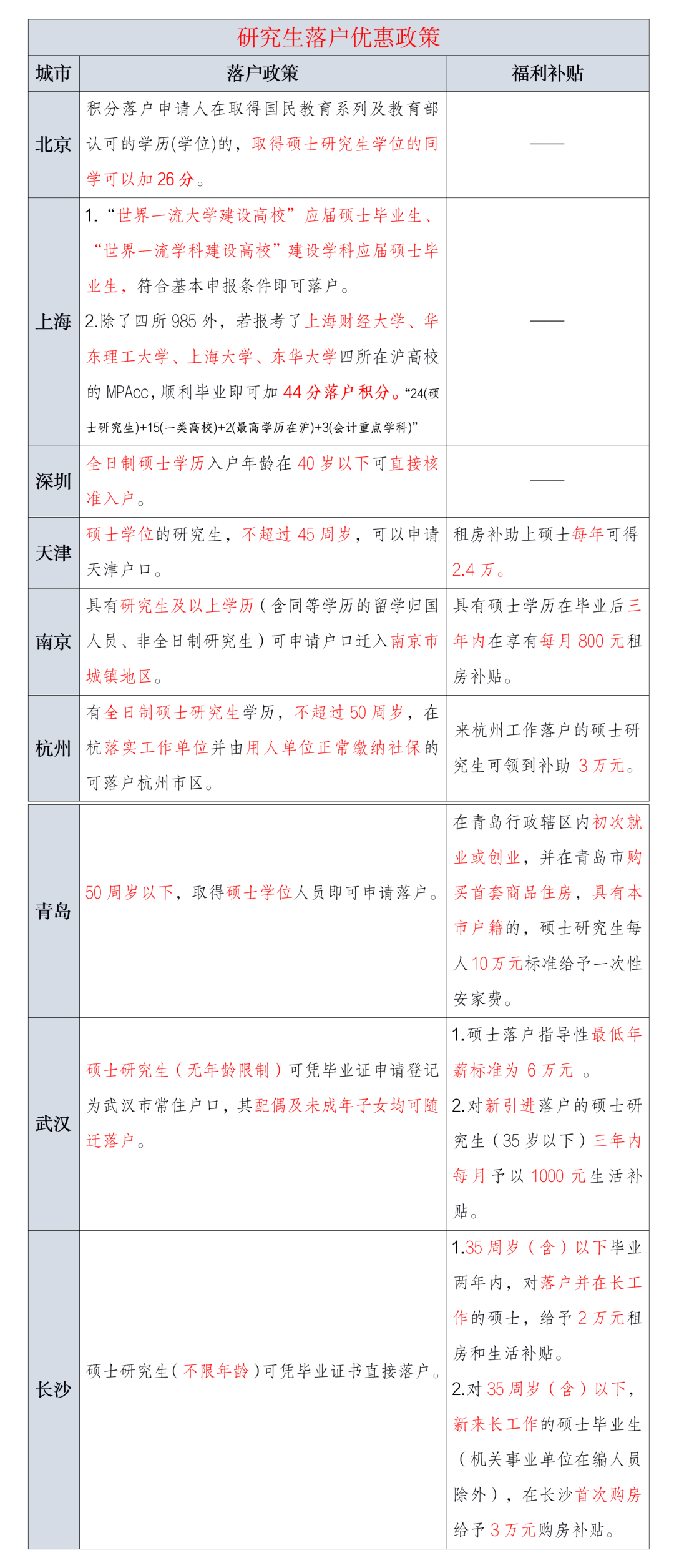
研究生落户政策
来了!
买房贵买房难,
国家是有提供研究生落户政策的!
天昂!最高可以给到10w元安家费,这个福利对于刚刚毕业的学生而言,真的是——美!呆!了!
短期的福利是福利,长期的福利真的会给你以后安家落户时减小很大的压力!
其实备考真的是需要动力的,最大的动力就在于——清晰地描绘出考上后的美好生活。
想想看,很多人为什么会期待中奖,那是因为知道中奖后会对自己的生活有多大的改变。
同理,我们备考也需要想象出以后的美好生活——在浪漫的校园里,遇见更好的自己,遇见美好的另一半,与另一半一起打破现实中的困境,一起畅想美好的未来。
考点·腿姐说-Day36
第六周打卡完成✅
好好复盘哦~
01
练习题解析
(向左滑动查看答案和解析)
02
一周汇总
周一社会存在
每日一题汇总
第1️⃣周:第一周做题通关啦,掌声才艺送给你🤪
第2️⃣周:抽查!🧐我不准你在刚开始时就偷懒
第3️⃣周:结果不会辜负早早进入备考状态的你🤗
第4️⃣周:一周汇总|专业课的书如何不用复习就能看完?
往期推荐
▼
23考研全程班!
带你冲刺80+!
我在这里等你!
作者✎陆寓丰
编辑团队✄王全蛋、Lily、泡泡