11月1日至11月6日
2022全国高尔夫球锦标赛
将在保利重庆高尔夫球会开赛
作为“十五运”周期的
首场国家级赛事
22支省级代表队将来渝
上演一场“巅峰对决”
2022全国高尔夫球锦标赛比赛场地。保利供图
重庆市民除了在家门口
欣赏全国高尔夫高手球艺
小布也给大家带来福利了!
7-14岁的青少年可以免费参加
保利高尔夫球青少年学习营
快来报名吧!
全国高尔夫球锦标赛是由国家体育总局批准,中国高尔夫球协会主办,全国各省、直辖市、自治区体育局组队参赛的国内高尔夫球最高级别赛事之一,每年举办一届。其目的是不断提高全国各省级球队的竞技水平,推动中国高尔夫球运动普及和发展。
本次比赛是“十五运”周期的首场省级代表队参与的国家级赛事,共吸引了22支省级代表队出战,赛制为“团体+个人”双赛制,与亚运会、全运会等综合性运动会高尔夫球项目一致。因此,全国高尔夫球锦标赛一直作为国内高尔夫球项目的年度“大考”,备受各省市代表队的关注。
今年参赛队伍数量连续第四年增长,更涌现了贵州国台队、新疆队等首次出现在全国锦标赛舞台上的队伍。
全国高尔夫球锦标赛首次落地重庆
本次大赛由中国高尔夫球协会、重庆市体育局主办,保利发展控股旗下保利文旅承办,是全国高尔夫球锦标赛首次落地重庆,届时将分别在保利重庆高尔夫球会的雄鹰场(男子赛场)与凤凰场(女子赛场)同期举行。
2021年全国高尔夫球锦标赛暨第十四届全运会资格赛中,天津队时年仅16岁的殷小雯赢得女子组个人冠军,同队时年仅16岁的丁文一赢得男子组个人冠军。
作为东道主球队,重庆队队员除了一位男子职业球员外,其余9位都是“山城青少年”,其中包括中高协启梦队队员王芷萱,以及今年暑期刚参加完备战亚运国家集训队的朱家乐和谢忻旎。
左右滑动查看参赛球员风采
大赛承办方介绍,保利发展控股曾为多项国际国内重大论坛、赛事提供服务,包括博鳌亚洲论坛、三亚财经国际论坛、夏季达沃斯论坛、第七届世界军人运动会、第六届亚洲沙滩运动会、第十四届全国运动会、2022年北京冬季奥运会等。也为重庆引入多项展览、活动及赛事,如国宝展(园明园国宝四兽首)、大国宝藏瓷器展、南北朝佛像展、大型国防兵器展、和乐中国系列活动等。
感受高尔夫球魅力
快带孩子免费参加学习营
如果你想让孩子进一步了解高尔夫球运动,让他感受在青山绿水中挥杆击球的乐趣,增强身体素质,就来领取小布的福利吧。
在2022全国高尔夫球锦标赛结束后,保利发展控股重庆公司将启动“保利高尔夫球青少年学习营”,现面向7-14岁的青少年免费开放,快来报名。
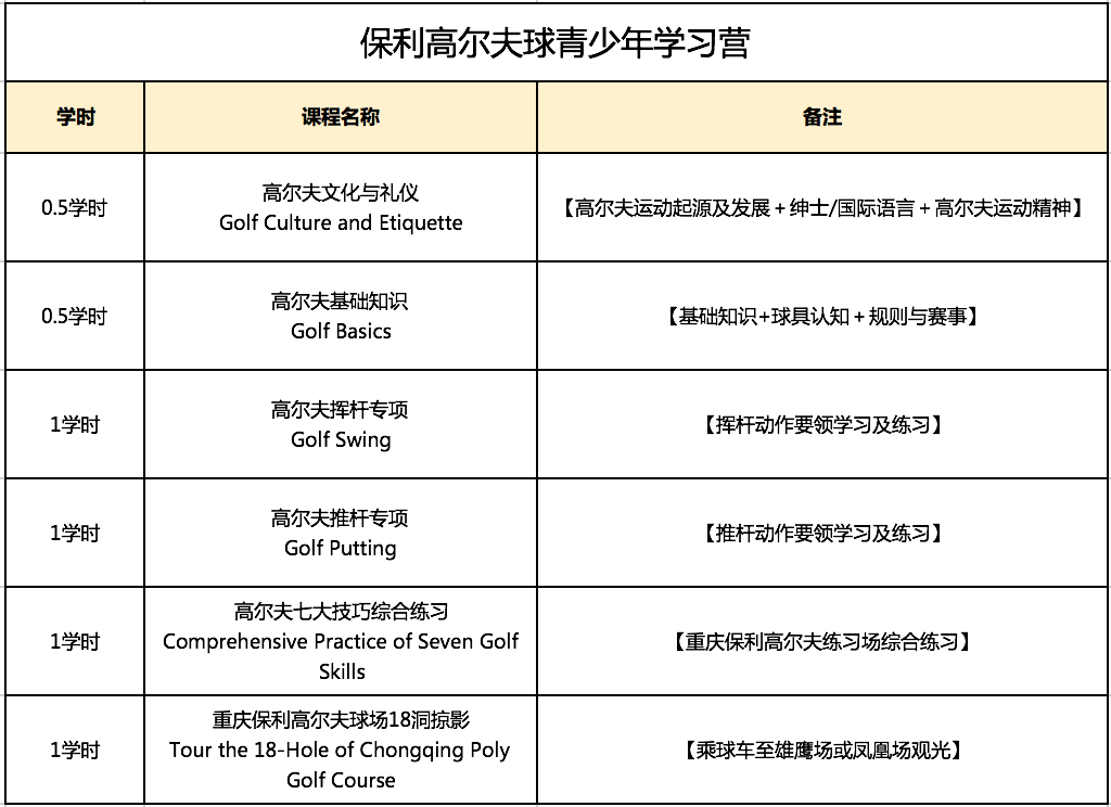
保利高尔夫球青少年学习营课程安排。保利供图
报名须知
1、报名截止时间:2022年11月7日上午10点之前。
2、报名及获奖方式:在本文留言中输入“报名者姓名+年龄+手机号码”发送至后台即可完成报名。也可到保利发展控股重庆公司在售项目销售中心现场报名。
我们将按照留言先后顺序,选出前30名网友送出免费体验营的福利。
3、上课时间:课程规划5个学时,共计约2.5-3小时。
4、上课地点:保利杜松高尔夫学院(重庆市渝北区保利高尔夫球会练习场)。
5、特别说明:“保利高尔夫球青少年学习营”根据报名情况及报名先后顺序,安排学员在近期周末分批次上课。
大家都在看
来源:重庆发布 人民网重庆频道
文字:蒋赢
编辑:王斌
声明:除原创内容及特别说明之外,推送稿件文字及图片均来自网络及各大主流媒体。版权归原作者所有。如认为内容侵权,请联系我们删除。
版权所有:重庆市人民政府新闻办公室
平台支持:人民网