精准防控 动态调整
11月9日
九龙坡区调整高中风险区
渝北区划定临时管控区
具体如下
↓↓↓
九龙坡区
重庆市九龙坡区新型冠状病毒肺炎疫情防控工作指挥部发布关于调整新增九龙坡区高中风险区的通告。
根据当前九龙坡区疫情防控工作需要,按照《新型冠状病毒肺炎防控方案(第九版)》相关规定,经专家研判并经区疫情防控工作指挥部研究,报请市疫情防控指挥部批准,在辖区内调整新增疫情高中风险区,具体如下:
一、新增高风险区
(一)具体点位
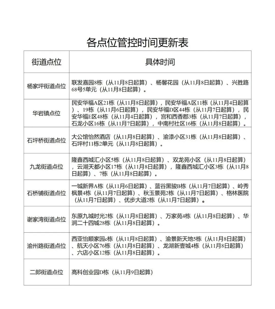
杨家坪街道点位:联发嘉园8栋、杨馨花园、兴胜路68号5单元。
华岩镇点位:民安华福A区21栋。
石坪桥街道点位:大公馆怡然酒店。
九龙街道点位:隆鑫西城汇小区5栋。
(二)防控措施
1.实行封控措施,期间“足不出户,上门服务”,安排24小时巡逻值守,防止人员外出流动,严格做到足不出户。对因就医等特殊确需外出的,须经社区防控办公室协调安排,实行专人专车,全程做好个人防护,落实闭环管理。
2.经营场所暂停营业。
3.暂停区域内所有聚集性活动和聚餐。
4.区域外人员不进入该区域,生活保障等特殊人员可在做好防护情况下,不接触做好生活物资等保障。
5.每天上午、下午各开展一次体温检测和症状问询,填写健康监测登记表。
6.实施封控管理后开展相应频次核酸检测,连续7天无新增感染者且第7天风险区域内所有人员完成一轮核酸筛查均为阴性,降为中风险区。
7.做好心理疏导、生活物资保障,落实好慢性病患者等特殊群体医疗等服务;规范消毒和垃圾分类处置。
二、调整中风险区
(一)新增中风险区点位区域
1.具体点位
华岩镇点位:民安华福A区11栋、19栋,民安华福D区44栋,民安华福E区48栋,宫和西香郡3栋,石龙小区16栋,中南村社区16栋。
石桥铺街道点位:一城新界A栋、蓝谷黑骏B栋、岭秀枫景4栋、秋玉景苑2栋、格林医院、优步大道2栋。
九龙街道点位:双龙苑小区,云湖天都小区17栋,隆鑫西城汇小区3栋、7栋。
石坪桥街道点位:渝漆小区31栋、石坪村11栋2单元。
谢家湾街道点位:东原九城时光2栋、万家苑4栋、华润二十四城28栋。
渝州路街道点位:西亚怡顺家园c栋、渝景新天地5栋、航天小区76栋、龙湖新壹城4栋、六店小区12栋。
2.防控措施
(1)期间“人不出区,错峰取物”,原则上居家,在严格落实个人防护的前提下,每天每户可安排1人,按照“分时有序、分区限流”的方式,到指定区域购买或无接触式领取网购物品。对因就医等特殊情况确需外出的,由社区出具证明并做好审核登记。所有出入人员落实查证、验码、测温、登记。居家时做好环境消毒、居室通风等措施。
(2)经营场所暂停营业。
(3)暂停区域内所有聚集性活动和聚餐。
(4)区域外人员原则上不进入该区域,生活保障等特殊人员可在做好防护情况下,不接触做好生活物资等保障。
(5)每日开展健康监测。
(6)实施管控后开展相应频次核酸检测,连续7天无新增感染者且第7天风险区域内所有人员完成一轮核酸筛查均为阴性,降低为低风险区。
(7)做好心理疏导、生活物资保障,落实好慢性病患者等特殊群体医疗等服务;规范消毒和垃圾分类处置。
(二)调整中风险区点位区域
自11月9日0时起,将二郎街道高科创业园D栋由中风险区调整为低风险区,纳入二郎街道低风险区域严格落实低风险区管控措施。
特此通告。
附件:各点位管控时间更新表
重庆市九龙坡区新型冠状病毒
肺炎疫情防控工作指挥部
2022年11月9日
附件
渝北区
重庆市渝北区新型冠状病毒肺炎疫情防控工作指挥部发布关于新增划定临时管控区域的通告(2022年第127号、第128号)。
为切实保障广大市民的生命安全和身体健康,按照《新型冠状病毒肺炎防控方案(第九版)》相关规定,结合当前疫情防控形势,经疾控专家研判和区新型冠状病毒肺炎疫情防控工作指挥部研究,决定自2022年11月9日0时起,新增划定临时管控区域。现就有关事项通告如下:
一、临时管控区域:以下楼栋及所在小区
(一)龙山街道:松北支路63号时代绿苑1期1栋、2栋,松石北路73号2单元,松石支路77号附19号竹韵山庄4栋3单元
(二)仙桃街道:同盛路115号汇祥林里3000三期2栋
(三)双龙湖街道:翠湖路412号锦湖花园6栋2单元
(四)回兴街道:康城路8号纳帕溪谷2栋
(五)宝圣湖街道:宝圣西路229号海德小区A栋1单元,金开大道2009号鑫城名都小区C栋
(六)双凤桥街道:双凤桥路111号龙凤花园二区8栋
二、临时管控措施
(一)上述楼栋单独物理隔离,除核酸检测和“错峰取物”外,实行“人不出户”。其所在小区实行“人不出区,错峰取物”,原则上居家,在严格落实个人防护的前提下,每天每户可安排1人,按照“分时有序、分区限流”的方式,到指定区域无接触式领取网购物品和生活物资。对因就医等特殊情况确需外出的,由社区出具证明并做好审核登记。居家时做好环境消毒、居室通风等措施。
(二)暂停区域内所有聚集性活动和聚餐。除生活物资保供场所外,其他经营场所暂停营业。
(三)实行3天临时管控,连续3天开展3次(每天1次)核酸检测。
(四)区域外人员原则上只进不出,生活保障等特殊人员可在做好防护、不接触情况下,做好生活物资保障等工作。
本通告后续将根据疫情防控需要动态调整。未尽事宜,以渝北区新冠肺炎疫情防控工作指挥部解释为准。
重庆市渝北区新型冠状病毒肺炎
疫情防控指挥部
2022年11月9日
为切实保障广大市民的生命安全和身体健康,按照《新型冠状病毒肺炎防控方案(第九版)》相关规定,结合当前疫情防控形势,经疾控专家研判和区新型冠状病毒肺炎疫情防控工作指挥部研究,决定自2022年11月8日22时起,新增划定临时管控区域。现就有关事项通告如下:
一、新增临时管控区域
(一)龙溪街道:金龙路45号
(三)两路街道:渝航路85号尚客优酒店(江北机场店)
(三)双龙湖街道:五星路2巷5号3栋,龙升南街1号1单元,翠湖支路115号二单元
(四)宝圣湖街道:金港路43号海德花园小区3栋2单元
二、临时管控措施
(一)实行“人不出区,错峰取物”,原则上居家,在严格落实个人防护的前提下,每天每户可安排1人,按照“分时有序、分区限流”的方式,到指定区域无接触式领取网购物品和生活物资。对因就医等特殊情况确需外出的,由社区出具证明并做好审核登记。居家时做好环境消毒、居室通风等措施。
(二)暂停区域内所有聚集性活动和聚餐。除生活物资保供场所外,其他经营场所暂停营业。
(三)实行3天临时管控,连续3天开展3次(每天1次)核酸检测。
(四)区域外人员原则上只进不出,生活保障等特殊人员可在做好防护、不接触情况下,做好生活物资保障等工作。
本通告后续将根据疫情防控需要动态调整。未尽事宜,以渝北区新冠肺炎疫情防控工作指挥部解释为准。
重庆市渝北区新型冠状病毒
肺炎疫情防控工作指挥部
2022年11月9日
相关链接
划定·临时管控区丨渝中、沙坪坝、九龙坡、南岸、北碚、渝北、重庆高新区
大家都在看
回应关切|出门再扫次场所码能证明离开了?为啥管控了,通报来得迟?弹窗花样有点多?
来源:重庆市九龙坡区新型冠状病毒肺炎疫情防控指挥部 重庆市渝北区新型冠状病毒肺炎疫情防控指挥部
编辑:高阳
声明:除原创内容及特别说明之外,推送稿件文字及图片均来自网络及各大主流媒体。版权归原作者所有。如认为内容侵权,请联系我们删除。
版权所有:重庆市人民政府新闻办公室
平台支持:人民网