重庆道路运输管理中心、重庆轨道集团、重庆公交集团发布消息,目前,中心城区出租车和网约车正常运营,但不进入高风险区;部分轨道列车运营频次调整,39个站点暂停运营;部分公交实施临时绕行。
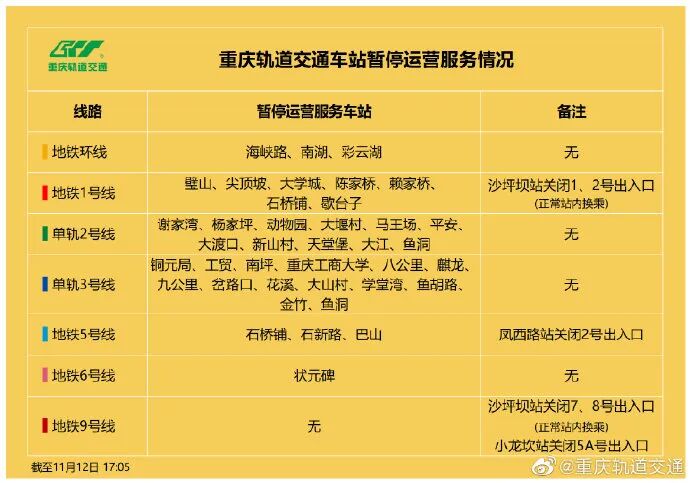
重庆轨道交通车站暂停运营服务情况。重庆轨道集团供图
目前中心城区已开通的11条轨道交通线路中,江跳线全线暂停运营服务,其余10条(地铁环线、地铁1号线、单轨2号线、单轨3号线、地铁4号线、地铁5号线、地铁6号线、地铁国博线、地铁9号线、地铁10号线)正在运营。
受疫情影响,以往每班车间隔时间大概在5分钟,现在延长到10分钟左右,地铁4号线间隔时间延长到20分钟左右,后续各线路将根据实际客流及时调整运力。
此外,目前中心城区有39个轨道交通车站暂停运营服务,分别是:
地铁环线海峡路、南湖、彩云湖站;
地铁1号线璧山、尖顶坡、大学城、陈家桥、赖家桥、石桥铺、歇台子站;
单轨2号线谢家湾、杨家坪、动物园、大堰村、马王场、平安、大渡口、新山村、天堂堡、大江、鱼洞站;
单轨3号线铜元局、工贸、南坪、重庆工商大学、八公里、麒龙、九公里、岔路口、花溪、大山村、学堂湾、鱼胡路、金竹、鱼洞站;
地铁5号线石桥铺、石新路、巴山站;
地铁6号线状元碑站。
公交方面,针对目前各个区域的具体情况,重庆公交集团也对部分公交线路实施交通管控,同时对管控区域内公交线路实施临时绕行、区间运行等方式,最大程度保障市民基本出行。
后续重庆公交集团将根据疫情防控形势,对公交线路进行适时调整,乘客可通过重庆公交集团微博、公交热线查询出行信息。
巡游出租车和网约车方面,据市道路运输事务中心相关负责人介绍,巡游出租车在中心城区内均可运营,但不进入高风险区。而多个网约车平台也表示,目前中心城区的网约车也在正常运营。
大家都在看
来源:重庆轨道交通 华龙网
编辑:高阳
声明:除原创内容及特别说明之外,推送稿件文字及图片均来自网络及各大主流媒体。版权归原作者所有。如认为内容侵权,请联系我们删除。
版权所有:重庆市人民政府新闻办公室
平台支持:人民网