精准防控 动态调整
11月14日—15日
九龙坡区、南岸区、北碚区
调整疫情风险区
两江新区
调整高风险区、临时管控区
具体如下
↓↓↓
九龙坡区
重庆市九龙坡区新型冠状病毒肺炎疫情防控工作指挥部发布关于新增九龙坡区高风险区的通告九肺炎指发〔2022〕124号。
根据当前九龙坡区疫情防控工作需要,按照《新型冠状病毒肺炎防控方案(第九版)》及《关于进一步优化新冠肺炎疫情防控措施科学精准做好防控工作的通知》相关规定,经专家研判并经区疫情防控工作指挥部研究,新增辖区疫情高风险区,具体如下:
一、具体点位
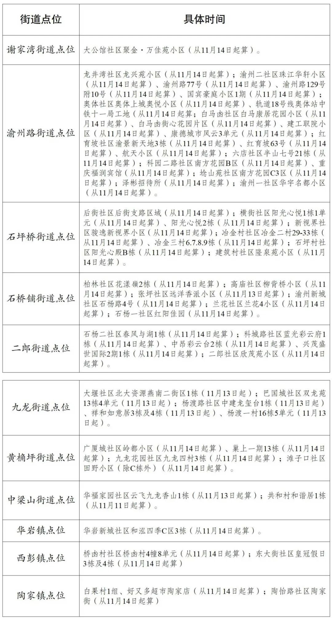
谢家湾街道点位:大公馆社区聚金·万佳苑小区。
渝州路街道点位:龙井湾社区龙兴苑小区;渝州二社区珠江华轩小区、渝州路77号、渝州路129号附10号、国宾豪庭小区1期;奥体社区奥体上城奥悦小区、轨道18号线奥体站中铁十一局工地;白马凼社区白马康居花园小区、白马凼街心花园片区、建工职院小区、康德城市风云3单元;红育坡社区渝景新天地3栋、红育坡63号、航天小区;六店社区半山七号21栋;科园二路社区南方花园B区、重庆福润宾馆;埝山苑社区南方花园C3区;泽彬招待所;渝州一社区华宇名都小区。
石坪桥街道点位:后街社区后街支路区域;横街社区阳光心悦1栋1单元、阳光心悦2栋;新视界社区骏逸新视界小区;冶金村社区冶金二村29-33栋、冶金三村6.7.8.9栋;石坪村社区阳光心殿B栋;建筑村社区隆泉苑小区。
石桥铺街道点位:柏林社区花漾嶺2栋;高庙社区柳背桥小区;张坪社区远洋香派小区;渝州新城社区石杨路4号;兰花社区兰花4小区;石杨一社区红阳佳园。
二郎街道点位:石杨二社区春风与湖1栋;科城路社区蓝光彩云府1栋、中昂彩云台2栋、兴茂盛世国际2期1栋;二郎社区欣茂苑小区。
九龙街道点位:大堰社区北大资源燕南二街区1栋;巴国城社区双龙苑13栋4单元;杨渡路社区中建龙玺台1栋、祥和如意居3栋及4栋、杨渡一村16栋5单元。
黄桷坪街道点位:广厦城社区岭都小区、巢上一期13栋;九龙花园社区九龙四村3栋;滩子口社区田野小区(除C栋外)。
中梁山街道点位:华福家园社区云飞九龙香山1栋;共和村和谐居1栋。
华岩镇点位:华岩新城社区和泓四季C区3栋。
西彭镇点位:桥凼村社区桥凼村4幢8单元;东大街社区皇冠假日3栋及4栋;
陶家镇点位:白果村1组、好又多超市陶家店;陶怡路社区陶家街。
二、防控措施
1.实行封控措施,期间“足不出户,上门服务”,安排24小时巡逻值守,防止人员外出流动,严格做到足不出户。对因就医等特殊确需外出的,须经社区防控办公室协调安排,实行专人专车,全程做好个人防护,落实闭环管理。
2.经营场所暂停营业。
3.暂停区域内所有聚集性活动和聚餐。
4.区域外人员不进入该区域,生活保障等特殊人员可在做好防护情况下,不接触做好生活物资等保障。
5.每天上午、下午各开展一次体温检测和症状问询,填写健康监测登记表。
6.实施封控管理后开展相应频次核酸检测,连续5天无新增感染者且第5天风险区域内所有人员完成一轮核酸筛查均为阴性,降为低风险区。
7.做好心理疏导、生活物资保障,落实好慢性病患者等特殊群体医疗等服务;规范消毒和垃圾分类处置。
特此通告。
重庆市九龙坡区新型冠状病毒
肺炎疫情防控工作指挥部
2022年11月14日
附件:
各点位管控时间更新表
南岸区
重庆南岸区新型冠状病毒肺炎疫情防控指挥部发布关于南岸区划定疫情风险区域的通告(八)。
根据当前南岸区疫情防控工作需要,按照《新型冠状病毒肺炎防控方案(第九版)》相关规定和《关于进一步优化新冠肺炎疫情防控措施科学精准做好防控工作的通知》(联防联控机制综发〔2022〕101号)要求,经市、区专家研判和南岸区新型冠状病毒肺炎疫情防控指挥部研究,在辖区内划定高风险区。具体通告如下:
一、具体点位(13个)
11月13日起算:南坪街道黄桷渡137号、贝迪一期3栋。
11月14日起算:海棠溪街道万凯新都会A栋、聚丰江山里2栋;花园路街道骑龙山庄2期8栋;南坪街道南坪东路83号3单元、开发路29号正扬大厦、万寿二村3栋2单元、万寿一村3栋1单元、庆隆花园南楼4单元;铜元局街道金辉御江府1栋;长生桥镇伊顿濠庭7栋;迎龙镇美家路1号。
二、管控措施
1. 实行封控措施,其间“足不出户,上门服务”。对因就医等特殊确需外出的,由村(社区)做好审核登记,严格实行闭环转运。
2. 经营场所暂停营业,暂停区域内所有聚集性活动和聚餐。
3. 区域外人员不进入该区域,生活保障等特殊人员可在做好防护情况下,不接触做好生活物资等保障。
4. 每天上午、下午各开展一次体温检测和症状问询,填写健康监测登记表。
5. 实施封控管理后开展相应频次核酸检测,连续5天无新增感染者且第5天风险区域内所有人员完成一轮核酸筛查均为阴性,根据情况调整后续管控措施。
6. 做好心理疏导、生活物资保障,落实好慢性病患者等特殊群体医疗等服务;规范消毒和垃圾分类处置。
除上述高风险区、临时管控区外的全区其他区域,按照中心城区全域协同防控要求,各小区继续实行封闭管理,全体市民原则上足不出户、非必要不出小区、不上街,后续管控措施将根据疫情形势动态调整。未尽事宜,以南岸区新型冠状病毒肺炎疫情防控指挥部解释为准。
重庆市南岸区新型冠状病毒
肺炎疫情防控指挥部
2022年11月15日
北碚区
重庆市北碚区新型冠状病毒肺炎疫情防控指挥部发布关于增加北碚区疫情高风险区的通告 (2022年11月15日第二次)。
按照《新型冠状病毒肺炎防控方案(第九版)》《关于进一步优化新冠肺炎疫情防控措施科学精准做好防控工作的通知》(联防联控机制综发〔2022〕101号)相关规定,经专家研判和区新冠肺炎疫情防控指挥部研究,决定从2022年11月15日19时起,在辖区内增加高风险区18个。现通告如下:
一、具体点位
1.北温泉街道(4个):
天赐苑小区4栋1单元,金华花园133号,卢作孚路268号附58号,中铁5号小区1栋;
2.蔡家岗街道(2个):
碚都佳园B区3栋,两江名居E区1栋;
3.朝阳街道(1个):
上海路90号3、4单元;
4.复兴街道(1个):
龙门社区246号4栋;
5.童家溪镇(8个):
同兴北路18号,同兴村老房组22号、24号附1号,同兴村佘家河组62号,同兴村水口组70号,同兴村水口组附1号,同兴村摇钱组25号,同兴工业园区A区1路11号瑞丰包装公司宿舍楼,五星路80号重庆富皇建筑工业化制品有限公司宿舍楼;
6.歇马街道(2个):
欣和佳苑小区3栋,人和村板栗湾组29号。
二、防控措施
1.实行封控措施,期间“足不出户,上门服务”,对因就医等特殊情况确需外出的,须经社区(村)审核同意并协调安排专人专车,全程做好个人防护,落实闭环管理。
2.经营场所暂停营业,暂停区域内所有聚集性活动和聚餐。
3.区域外人员不进入该区域,生活保障等特殊人员可在做好防护情况下,不接触做好生活物资保障等工作。落实好慢性病患者等特殊群体医疗等服务,规范消毒和垃圾分类处置。
4.实施封控管理后,所有人员按第1、2、3、5天频次进行核酸检测。期间出现阳性感染者后,重新按上述频次进行核酸检测。连续5天未发现新增感染者且第5天风险区域内所有人员完成一轮核酸筛查均为阴性,降为低风险区。
5.以上措施,将根据疫情形势动态调整。
未尽事宜,以北碚区新冠肺炎疫情防控指挥部解释为准。
重庆市北碚区新型冠状病毒
肺炎疫情防控指挥部
2022年11月15日
两江新区
重庆两江新区新冠肺炎疫情防控指挥部发布关于调整高风险区和临时管控区的通告(六)。
按照《新型冠状病毒肺炎防控方案(第九版)》《关于进一步优化新冠肺炎疫情防控措施科学精准做好防控工作的通知》(联防联控机制综发〔2022〕101号)规定,经专家研判和两江新区新冠肺炎疫情防控工作领导小组指挥部研究,现就调整高风险区和临时管控区有关事项通告如下。
一、新增高风险区
(一)具体范围及实施时间
1.鸳鸯街道:海阔天空二期13栋3单元;美利山小区高层180栋;丹鹤小区一期10栋4单元;金山名都18栋;北大资源博雅一期3栋2单元;北大资源博雅东8栋2单元;复地上城75栋;怡和北苑·汀兰2栋;世贸茂悦府一期5栋;汽博大厦1幢。
2.人和街道:融创凡尔赛领馆四期11栋;融创凡尔赛领馆三期1号门旁商铺(晨香生鲜);加新花园二期3栋;恒大华府48栋;人和加新市场及周边商户。
3.翠云街道:南山宿舍A座;保利天玺工地;金开大道以北、翠萍路以西、云翔路以东区域;凉井工业园。
4.礼嘉街道:嘉和社区6号地10栋1单元、2单元;嘉和社区6号地12栋1单元、2单元。
5.金山街道:民心佳园社区D区37栋;民心佳园社区D区38栋;民心佳园社区D区41栋;爱加西西里10栋。
6.康美街道:金竹苑3区12栋1单元;康庄美地A区6栋;康庄美地C区9栋。
以上区域自2022年11月15日12时执行。
(二)管控措施
1.实行封控管理,期间严格做到“足不出户、上门服务”。
2.区域内经营场所一律暂停营业,暂停聚集性活动。
3.实施封控管控后按第 1、2、3、5天频次进行检测。若无异常,由属地街道动态调整管控措施;期间若检出阳性感染者,则重新计算封控期,并按上述频次进行核酸检测。
4.对因就医等特殊情况确需外出的,严格实行闭环转运。
二、新增临时管控区
(一)具体范围及实施时间
1.鸳鸯街道:美利山小区高层;金山名都小区;北大资源博雅一期小区;北大资源博雅东小区;复地上城小区七期。
2.人和街道:加新花园二期;恒大华府。
3.翠云街道:南山宿舍B座;保利天骏工地;翠云街道金开大道以北、翠桃路东北、云翔路西北区域。
4.金山街道:民心佳园社区D区。
以上区域自2022年11月15日12时执行。
(二)管控措施
1.管控期间实行“人不出区、错峰取物”,原则上居家。对因就医等特殊情况确需外出的,由社区核实登记后,点对点闭环往返。
2.区域内经营场所一律暂停营业,暂停聚集性活动。医疗机构、药店、生活超市、农贸市场等保障基本生活需要的场所,可在严格落实疫情防控措施的基础上继续营业。餐饮单位可提供外卖、打包服务,暂停堂食服务。
3.实施管控后按第1、3天频次进行核酸检测,不漏1人。若无异常,由属地街道动态调整管控措施;期间若检出阳性感染者,则重新计算临时管控期,并按上述频次进行核酸检测。
4.承担防疫任务的医务工作者、生活保供人员、社区工作者、应急抢险人员、防疫指挥人员等凭工作证明以及48小时核酸检测阴性证明出入。
三、解除高风险区和临时管控区
1.解除鸳鸯街道大雅云居山小区8栋高风险区管控,按照其他区域疫情防控要求管控。
2.解除人和街道天湖美镇小区、华夏城2区、协信春山台小区、金鹏金岭小区、盈田金开里小区、建工依山郡小区等6个除高风险区以外其他区域的临时管控,按照其他区域疫情防控要求管控。
3.解除翠云街道尚格锦园小区、建工悦城小区、南山花园A区、尚格博园小区等4个区域临时管控,按照其他区域疫情防控要求管控。
本通告未尽事宜,以重庆两江新区新冠肺炎疫情防控工作指挥部解释为准。
重庆两江新区新冠肺炎疫情防控指挥部
2022年11月15日
相关链接
区域·划定调整丨渝中、大渡口、沙坪坝、九龙坡、南岸、渝北、巴南
大家都在看
来源:重庆两江新区新冠肺炎疫情防控指挥部 重庆市南岸区新型冠状病毒肺炎疫情防控指挥部 重庆市北碚区新型冠状病毒肺炎疫情防控指挥部 重庆市九龙坡区新型冠状病毒肺炎疫情防控工作指挥部
编辑:钱薇薇 陈卓
声明:除原创内容及特别说明之外,推送稿件文字及图片均来自网络及各大主流媒体。版权归原作者所有。如认为内容侵权,请联系我们删除。
版权所有:重庆市人民政府新闻办公室
平台支持:人民网