根据我们对政策环境、经济、企业盈利、资金面等多重因素的考量,我们对A股2018年下半年表现持相对乐观态度,下半年的投资主线为“科技”+“消费”。风险主要来自于外部冲击。A股自2018年下半年开始迎来开启真正长牛的契机。
核心观点
⚑中国经济政策思路面临重大调整。在传统的凯恩斯经济框架下,需求刺激导致了中国经济的波动,中国出现了明显的三年半信贷周期,当前中国经济正处在2016年开启信贷刺激的转折和下行期,投资增速面临较大下行压力。信贷刺激产生了明显的副作用,资源加速向地产集中、杠杆率不断攀升、贫富差距拉大、消费转向低迷、中高端有效供给不足。从2017年开始,通过中国经济政策明显开始倾向于供给学派,加强金融监管,抑制地方政府投资冲动,控制广义信贷供给,提升供给体系质量,提高制造业水平,发展先进制造业和科技成为经济工作的重点,同时辅以减税促进消费和生产,通过精准扶贫和个税改革试图提高中低端收入群体的实际收入水平,中国经济正转向正确的道路上。
⚑企业盈利韧性犹存。虽然投资增速下行,但是由于供给侧改革卓有成效、各行业集中度均开始提升,偏周期内行业盈利呈现韧性;而大众消费和智能革命大背景下新兴产业开始出现诸多新的增长点,下半年企业盈利仍有诸多亮点。
⚑A股资金面有望明显改善。上半年资金持续净流出后,伴随着解禁压力降低,流动性边际宽松,我们预计下半年资金面将会明显改观,重新回归净流入,我们测算A股下半年增量资金有望接近1000亿,利于支撑A股整体估值水平。
⚑A股面临的外部冲击仍不可小觑。考虑到中美经贸关系恶化、强势美元和香港市场面临的风险,一旦外部冲击明显加大,则A股仍存在较大波动的可能。
⚑风险机遇并存,上证指数核心运行区间[-10%,+15%]。总的来看,来自于A股内部负面因素和外部冲击叠加,短期内加剧了市场的下跌,经过持续调整后A股的估值水平整体已经处在历史较低的区间,体现了对于诸多风险因素的悲观预期,下半年在不考虑外部冲击的情况下,当投资者看到企业盈利韧性和流动性改善后,风险偏好有望回升。我们预判从下半年开始,A股有望呈现震荡向上的局面。中间会由于外部冲击造成调整。以上证指数6月22日收盘价作为参考系,指数波动区间为[-10%,+15%]。
⚑2018年下半年或成为真正长牛起点。如果投资者能够看到政府对外抵御压力,对内坚定落实改革,改变过去过度依赖地产和基建的政策导向,着手提升科技和消费,并着手加强资本市场的改革和制度建设。则投资者的信心有望提升。我们相信2018年下半年有可能是A股真正长期牛市的起点。
⚑科技消费为配置主线。由于我们正处在一轮智能革命中,政府对于新兴产业予以诸多支持;同时,政府在着手提升中低收入群体的收入水平,提高城镇居民的消费潜力,因此,大众消费品有望受益。总的来看,科技成长和消费成长等成长类有望更加吸引资金。下半年的投资主线为“科技”+“消费”,具体的,推荐智能革命(数据红利)相关板块、军工、医药、大众消费相关板块。
主要内容
01
一、 蝶变前夜——新的改革正在路上
1、 凯恩斯主义主导下中国经济的三年半“夏式信贷周期”
1929年美国经济大萧条以来,全球主流经济学派先后出现过三类,凯恩斯主义,货币主义,供给学派。
凯恩斯主义核心思想是主张国家采用扩张性的经济政策,通过增加需求促进经济增长。即扩大政府开支,实行财政赤字,刺激经济,维持繁荣。凯恩斯主义强调国家在经济需求中的重要作用,政府投资需要在经济下行时扮演重要角色。
货币主义20世纪50年代末至60年代期间在美国兴起,核心思想因而主张实行"单一规则”的货币政策,即主张国家对经济生活的干预越少越好。认为政府需要采取的唯一政策,选择相对固定不变的货币供应量年增长率。
而供给学派认为,生产的增长决定于劳动力和资本等生产要素的供给和有效利用。个人和企业提供生产要素和从事经营活动是为了谋取报酬,对报酬的刺激能够影响人们的经济行为。而在供给学派理论中,税率是最重要的控制变量,供给学派主张降低边际税率能促进生产增长,并可抑制通货膨胀。供给学派在1980年代美国里根政府发扬光大,被称之为的“里根经济学。”
在19大之前中国经济政策中凯恩斯主义的迹象明显,“稳增长”“扩大需求”是中国政府报告中最常提到的名词之一。中国经济的主逻辑就是,当经济下行时,货币政策会边际宽松,利率下行。政府会放松房地产调控、同时鼓励地方政府投资。
在这样一个逻辑下,中国经济有着明显的周期性特征,我们称之为“信贷周期论”。
当经济下行一年后,伴随着货币宽松,房地产调控放松和地方政府投资再起,地产加基建的投融资需求会在短期内快速攀升,或者称之为“刺激”。当社融增速和新开工增速出现大幅攀升后,中国经济会迎来两年半左右的改善——典型的地产项目周期为30个月,而典型的基建项目为3-4年,主体施工期也在2年半左右。
非常容易理解,地产商和地方政府从银行融到资后,接下来两年就是花钱的过程,花钱时,构成各种大宗商品、工程机械等需求的回升,除此之外衍生出一系列其他需求,由于需求短期提升,供应难以及时跟上,这些产品需求的回升往往伴随价格提升。于是,刺激制造业投资回升。
而在经济复苏期最后一年左右,大宗商品价格的攀升会带来通胀升温,而居民、地产开发商和地方政府加杠杆后,政府开始担心经济过热、通胀问题和债务杠杆问题。于是,在经济复苏的后半段,政府会逐渐收紧货币和信贷。导致新增投资项目增速出现明显下滑。经历了两年建设后,众多工程完工,则投资增速将会下行。
下行一年后,又回到刺激的起点,于是中国经济存在三年半的经济周期。
如何用指标更好的衡量这个过程?我们使用“固定资产新开工计划项目总投资额增速”,这个指标表示向国家统计局申报的固定资产投资项目的金额,代表将要开工的项目金额增速。另一个指标为“社融的增量增速”,我们强调是计算社融的增量增速。这个指标与新开工项目增速匹配,因为大部分基建和房地产的资金来自于新增社融。
简化处理,我们定义“夏式投资领先指标”为固定资产新开工计划项目总投资增速与社融增量增速的均值。
如果我们以工业增加值作为衡量中国经济增量的代表性指标,我们可以用我们的“夏式投资领先指标”和工业增加值增速把中国从2002年以来的中国经济划分为五个“三年半”。如下图所示
每当“夏式投资领先指标”放量上行,代表着政府可能开启了新的“刺激”,工业增加值会触底回升。约两年半左右,到最后一年,我们会看到社融和新开工增速明显下行,生产滞后也会随之下行。
最典型的是2008年,政府将“凯恩斯主义”演绎至极致,政府大规模宽松的货币,同时启动“四万亿”投资,我们看到社融和新开工增速出现大幅放量上行,经济随后企稳大幅反弹。到2011年上半年,由于央行持续收紧货币,利率大幅上行,融资和新开工增速开始出现明显下行,但是,工业生产一度出现反弹,让当时的分析师产生了群体误判。2011年下半年,伴随着需求下行,工业增加值增速开始明显下行。直至2012年下半年,政府继续“稳增长”放松了地产调控。
2016年,在经济快速下行,大宗商品大跌,周期性行业全行业亏损的大背景下, 2015年年底,中央经济工作会议召开,会议提出“要在适度扩大总需求的同时,着力加强供给侧结构性改革”。2016年年底的中央经济工作会议首要任务是深入推进三去一降一补。我们再一次启动了总量刺激,距离2012年下半年那轮地产刺激正好过去了三年半。2016年一季度,社融和新开工大幅放量上行,2016年全年投放的固定资产新开工计划项目总投资达到50万亿,同比增速20%。
从2016年开始,工业生产企稳回升,2017经济复苏超预期,甚至出现了“新周期”的声音。当然,我们现在知道,那只不过是一次刺激的滞后效应,和以前并没有本质的区别。可能唯一的区别是,这一次的“稳增长”的同时,我们开启了供给侧结构性改革。正是供给侧结构性改革,对中国未来的经济产生了深远的影响。
放在这样的背景下,当我们看到社融增量增速大幅负增长,同时生产却还不错的时候,也就没有什么好奇怪的。投资需求的下滑终将传导至工业生产。下半年,中国经济将会再次面临下行的压力。
基于凯恩斯主义的信贷周期论对于指导资产价格有着重要的意义。例如房价,房地产价格是一种货币现象,每当政府决定“稳增长”时,货币政策都会边际宽松,地产政策也会相应放松,理性的选择是购入房产。因此,每当社融增速大幅放量上行时,居民购房需求也是同时攀升,需求短期爆发而房屋供给刚性,房价必然上涨。因此,中国房价也存在三年半的周期,每隔三年半就有一次良好的买点。当然,当我们的投资领先指标下行时,房价会面临“滞涨”甚至是下滑。
因此,上一次最佳买房时机出现在2016年年初,过去两年半,一线城市房价翻倍增长,当然,按照历史规律,接下来一年,一线城市房价以稳定或者小幅下跌为主。如果政府选择再“放松”,按照时间规律,也应该等到2019年下半年了。
对于企业盈利增速来说,也就存在三年半的周期规律,每当社融和新开工增速大幅放量上行,工业企业盈利将会迎来两年左右的改善。道理非常简单,项目进入开工,社融到位,则钱花出去自然会带来工业企业盈利改善,而这个花钱周期正好是两年半左右,企业盈利改善也就是两年左右。
本轮企业复苏自2016年开始,到2017年均保持高增速,2018年开始,伴随社融增速大幅下滑,企业盈利增速开始明显放缓。
因此上证指数也存在三年半的规律,当投资领先指标,也就是社融和新开工增速出现大幅放量上行后,指数就会企稳回升,而且一般回升的周期约为两年左右,下行周期的一年,也就是股市表现较差的时候。
本轮指数见底出现在2016年1月,到2018年1月上证指数上涨至3500点左右,正好是两年时间,与盈利周期保持一致。2018年1月,伴随社融增量增速变成负增长,市场对经济下行的担忧开始升温,市场开始快速下行。
按照这样的规律,我们当前正处在转折期,按照历史规律,今年上半年应该是周期金融较强,但是由于资管新规和金融去杠杆政策立竿见影,一月开始社融增速就开始大幅下滑,原本可能持续一个季度到半年的行情,在2018年1月演绎到极致,然后迅速回落。
展望下半年,由于下半年开启刺激的概率并不大,因此,下半年偏周期类的行业将会在投资增速下行的压力下难以有较好的表现,机会将会集中在与周期相关不高的板块。
凯恩斯主义在过去20年让中国经济在历次的危机中力挽狂澜,但是副作用也是明显的。
2、 凯恩斯主义主导下中国经济的副作用开始显现
凯恩斯主义在过去三十年大获成功,在屡次经济危机之下力挽狂澜,中国经济也实现了40年的高速增长,堪称经济奇迹,但是,直至今日,信贷刺激已经出现明显的副作用。
(1)供求不匹配,经济波动大
政府的需求刺激一旦开启,政府和地产都会快速融资投资,导致需求短期内快速膨胀。而供应在短期内无法满足,出现供不应求,大宗商品就会大幅上涨,会引发通胀问题。而工业企业往往会根据刺激发生时的需求制定扩产计划,因此,在刺激效应消失的时候,会不可避免的迎来过剩的问题。于是此前中国经济永远在“刺激——过剩——刺激——过剩”中间循环。
我们看到,政府在2016年这一轮“扩大总需求”的同时开启了供给侧改革,大规模的去产能终于打破了这一循环。供给侧改革有着极其深远的意义。首先,在刺激效应消退后,产能过剩问题会相对较轻,同时,在供给侧改革过程中,政府积累的大量的经验,对于需求和供给的匹配更有经验和心得。即便需求下滑,政府可以相应的缩减产能或者产量的形式,让大部分企业尤其是头部能够保持较好的盈利能力——一方面,持续的盈利保证企业债务杠杆随时间推移不断降低,另外一方面,政府不会因为要“救”过剩产能行业而被迫选择重启刺激。可以预见,周期品生产企业大规模破产的概率已经被降到非常低。这对于政府选择新的经济模式有着至关重要的作用。
(2)债务水平快速提升
无论是地产还是基建,都是以债务融资为主,不可避免的带来居民和政府杠杆水平的提升。2008年以来的三轮信贷周期让全社会杠杆率快速提升,商业银行总资产规模与GDP的比值从2攀升3,2017年开始,政府开始收紧金融杠杆,宏观杠杆率开始受到控制。
借钱是要还的,当前全社会负债高企,加大了借新还旧的压力。融资成本也难以有效下降。高债务水平也让“凯恩斯主义”难以继续。如果政府再选择刺激地产和基建,则居民和政府的债务水平将会继续提升,短期内虽然有助于稳定经济,但是债务过高最终的结果就是发生债务危机。
2016年以来,政府开始加杠杆,同时,居民开始新的一轮大规模购房加杠杆。与此同时,非金融企业部门杠杆率开始下降,杠杆开始向低杠杆的居民和政府转移了一波。
(3) 加大贫富差距,长期内抑制消费
地产刺激和政府刺激会加大贫富差距,导致有效需求不足。每一轮刺激都会伴随着房价快速上涨,其本质就是超发的信用会产生非常明显的“财富再分配效应”拥有房产的居民财富会随着信用总量的增长而增长,而没有住房的人实际购房能力会大打折扣,其本质就是有房阶层对于无房阶层的“剥削”。地方政府加杠杆投基建,债务问题留给后任的政府解决,其本质就是政府提前消费,由居民未来的税收为本届政府的政绩买单。
当前,当期城镇居民消费支出增加量/当期可支配收入增加量衡量的边际消费倾向已经自14年65%降低至45%。
城镇居民消费倾向降低的关键原因在于房地产,2008年以后,政府不断的强化居民的购房倾向。但凡经济下行,市场总会预期政府会宽松地产,宽松货币推动房价持续上涨。从2008年开始,房地产销售额增速大部分时候保持高增长。截止2017年年底,房地产销售面积达到17亿平米,销售金额突破13万亿。
大部分销售金额以贷款的形式存在,居民贷款开始明显提升,而存款增速显然大幅低于贷款增速,自2008年开始,居民存款/贷款比值持续回落,至2017年四季度,居民存款贷款比正式跌破100%,也就意味,居民贷款已经超过存款,居民已经整体成为“负翁”。由于贷款的利率水平要大幅高于存款利率水平,居民的实际收入将会被贷款利息所吞噬。当然,买房越迟,负债压力越大,受到多套房所有者群体和银行的双重“剥削”。
伴随着居民贷款的不断攀升,偿还利息和本金的压力持续增长,截至2017年底,估算偿还贷款利息和分期偿还本金的金额占居民可支配收入的比例攀升至13.7%。
除此之外,居民的个人所得税税率和消费率长期都高于人均可支配收入增速,也影响了人均可支配收入的增加。
(4)房地产绑架经济,中高端有效供给不足
由于基建和地产投资效果立竿见影,政府更加愿意用“卖地—基建”的模式发展经济获得政绩,地方卖地需求决定了依靠地方政府调控房价根本不可能。而对于需要长期而耐心投资的教育、医疗、创新等领域,则会缺乏耐心解决。导致中国整体的创新能力相对不足。同时,地产的虹吸效应也使得资金向着实体企业倾斜力度不足。中国制造业水平虽在稳步提升,但是仍然面临诸多问题,整体而言,类似华为这样的创新型企业在中国偏少。金融、建筑和地产公司在中国仍然保持着绝对优势地位。以上描述,在芯片行业体现的淋漓尽致。
地方政府的收支来源有两类,第一类:地方政府本级财政收入(主要来源于税费)主要用于政府性开支,例如一般公共开支,教育、社会保障、医疗等,而地方政府本级收入是远低于开支的,而这部分差额需要由中央对地方进行转移。因此,政府性开支受当地税收和中央政府转移支出影响,地方政府自主安排的空间有限。也就说,既定的经济水平和中央决定了地方政府的花钱空间。那新一届地方政府政绩如何体现呢?关键就在于另外一类收支——地方政府基金收入。
地方政府基金收入(主要是卖地收入)和地方政府性基金支出(主要是征地和拆迁补偿支出,土地开发支出,城市建设支出,农村基础设施建设支出)基本相等。这部分的增长,会带来明显的经济增长。本质来说,地方政府寻求卖地收入的目的就是增加基建的开支,从而满足经济增长。因此,虽然中央要求地方政府进行地产调控,但是,地方政府仍然采取各种方法“明调控,实鼓励”,包括控制土地面积供给、摇号卖房、“抢人”等。根本原因在于地方政府“政绩”主要就来自于卖地收入的多少。
除此之外,从2017年的数据来看,地方政府的最终支出超过了地方本级财政收入以及中央对地方转移支付的总额,最终差额将会以地方政府债务的增加来实现,2017年,地方债发行4.3万亿,扣除2.8万亿的置换债,债务净增加1.5万亿,基本与表中计算基本接近。
未来五年将会有近10万亿的地方债到期, 还款压力较大,更加坚定了地方政府卖地的诉求。
居民经过多次教训形成了“思想钢印”——房子是抵御信用超发带来的“财富剥削效应”的唯一手段,经过了十年的训练,居民已经对房价调控不抱希望,能够有条件的买房的会用最高的杠杆去买房,即便有房的人,也忍不住要去投机摇号来赚取一二级市场的差价。这是一个典型的无可打破的同盟——每个人都希望尽快“上车”来利用地方政府、中央“稳增长”的制度红利。其结果就是,所有资源开始向着房地产和地方政府集中。如果不打破这个信念,地产将会出现非常明显的“虹吸效应”,政府的宽松行为只会带来地产的繁荣,而地产繁荣的背后是居民加杠杆,直至这个循环以居民收入难以负担利息作为结束。
2017年,居民贷款正式超过非金融公司及部门,成为银行信贷投放的第一大来源,从绝对规模来看,金融公司及部门的贷款余量并未明显增加,房贷成为银行信贷渠道的主要投放方向。
2017年之前,表外融资和非标融资成为银行为实体经济提供融资的重要来源,虽然表外融资和非标融资最主要的对象仍然是房地产和地方政府,但中小企业也能够通过提高收益率来通过银行表外和非标融资。除此之外,信用债也成为中小企业和名企的重要融资工具。
2017年之后伴随着监管趋严,商业银行通过同业理财扩大负债规模,通过银行表外和非标投向信托委托贷款及债权的渠道受限,银行逐渐回归到“存款-贷款”的业务模式。信贷投放占社融比回升至80%以上,在这样的模式下,商业银行的风险偏好极低,尽量不选择中小企业和民营企业贷款以及购买其发行的债券,房贷成为商业银行最安全的选择。
监管当局试图通过定向降准、MLF的方式投放基础货币,监管当局的理想是希望商业银行想信贷投放给中小企业,但是这根本不符合商业银行的风险偏好,商业银行最理性的选择就是把自己绑在“房地产”这个战车上。
于是,地方政府——商业银行——居民全部绑定上房地产这个战车上,没有人希望房价跌,甚至没有人希望房地产销售面积下跌,但是这个逻辑里面唯一的问题就是,居民作为最终的还款人,当前的收入增速是跟不上房贷增速的,而且这个循环里面,购房越晚的人,负担越重,而且,购房越晚的人实际的财富越低,这就跟当年的次贷危机一样,不具备购房能力的人为了赶上“房地产”末班车,尽最大负债能力来举债买房,很可能超过了其负担能力,之所以敢于举债,依然是基于对房价上涨的预期。而商业银行和地方政府都不会做任何的干涉,甚至是鼓励。因为,所有人知道,有一个最终贷款人——央行为这一切买单,央行最终发行货币挽救一切,其本质,就是对全社会的居民征收了“铸币税”,而有房的人在房价上涨后“抵税”,所有成本被无房群体承担。然后,会发生什么,当然是继续这个过程,何时是尽头呢?当然,日本和美国都给我们展示过泡沫破裂的样子。
解铃还须系铃人,目前我们看到政府正在努力解决这个死结,首先就是约束地方政府举债和投资冲动,其次是不断完善房地产长期调控机制,试图改变居民的长期预期,而这个中间起关键作用的就是房产税,房产税的征收,将会结束多房阶层对无房阶层的“剥削”。自然资源部发布消息称已建立了全国统一联网的不动产登记信息管理基础平台,且不动产登记体系进入全面运行阶段。房产税已经箭在弦上,政府正走在正确的道路上。
同时,当住房需求降低,银行也会更多对实体经济投放贷款,促进实体经济的发展。而实体经济的发展反过来增加居民的收入,实现经济的正向循环。
3、 中国需要新的经济理论来战胜“中等收入国家陷阱”
(1)美国80年代里根经济学的成功
在这样的背景下,我们必须要回答一个问题,如果中国不依赖地产和基建,如何发展经济?
中国经济急需要新的理论支撑。而美国在里根总统带领下在80年代的成功Reagonomics为中国提供了良好的参照。
1981年2月,里根向国会提出的经济复兴计划以供给学派为基础,同时借鉴了货币主义的主要思想,它集中体现了里根经济学的主要内容。这个计划的要点是:
(1)削减财政开支(不包括军费),特别是社会福利开支,减少财政赤字,至1984年实现预算收支平衡。
(2)大规模减税,三年内减少个人所得税,对企业实施加快成本回收制度等,给企业以税收优惠。
(3)放松政府对企业规章制度的限制,减少国家对企业的干预。
(4)严格控制货币供应量的增长,实行稳定的货币政策以抑制通货膨胀。
里根政府的改革正恰逢新的一轮技术革命爆发,美国经济最终走出泥潭,美国股票市场也从80年代初开始开启了一轮波澜壮阔的牛市。
(2)从十九大报告开始,中国开始探索新的经济增长模式
2017年10月18日,十九大召开。习主席在十九大报告中提出,“我国经济已由高速增长阶段转向高质量发展阶段,正处在转变发展方式、优化经济结构、转换增长动力的攻关期,建设现代化经济体系是跨越关口的迫切要求和我国发展的战略目标”。调结构、转换增长动力重新被提到日程。
在十九大报告中,在经济领域,首先强调的是“深化供给侧结构性改革”。重点是“把提高供给体系质量作为主攻方向”,“加快建设制造强国,加快发展先进制造业”。
从实际的政策来看,从十九大报告之后的政策有如下特征:
第一, 约束地方政府的举债和投资冲动,减少房地产依赖症。
2017年11月10日,财政部印发《关于规范政府和社会资本合作(PPP)综合信息平台项目管理的通知》财办金〔2017〕92号。
2018年3月26日,《关于做好2018年地方政府债务管理工作的通知》财预〔2018〕34号。
2018年3月30日,《财政部关于规范金融企业对地方政府和国有企业投融资行为有关问题的通知》财金〔2018〕23号。
而2018年两会政府制定的投资目标也明显下调:今年赤字率拟按2.6%安排,比去年预算低0.4个百分点;铁路投资7320亿元,较2017年实际投资8000亿下调;棚户区改造目标580万套,较去年6000万套下调。
第二, 加强对金融机构的监管,实施资管新规,控制金融体系信用扩张能力。
第三, 减税。
从2018年5月1日起,一是将制造业等行业增值税税率从17%降至16%,将交通运输、建筑、基础电信服务等行业及农产品等货物的增值税税率从11%降至10%。
从今年7月1日起,将服装鞋帽、厨房和体育健身用品等进口关税平均税率由15.9%降至7.1%;将洗衣机、冰箱等家用电器进口关税平均税率由20.5%降至8%;将养殖类、捕捞类水产品和矿泉水等加工食品进口关税平均税率从15.2%降至6.9%;将洗涤用品和护肤、美发等化妆品及部分医药健康类产品进口关税平均税率由8.4%降至2.9%。
降低个人所得税,个人所得税法修正案草案19日提请十三届全国人大常委会第三次会议审议对部分劳动性所得实行综合征税;优化调整税率结构;综合所得基本减除费用标准,即通常说的起征点,提高至5000元/月(6万元/年);首次增设专项附加扣除;增加规定子女教育支出、继续教育支出、大病医疗支出、住房贷款利息和住房租金等与人民群众生活密切相关的专项附加扣除。
第四, 强调国企市场化改革。
中央经济工作会议今年 重要工作就是激发各类市场主体活力。要推动国有资本做强做优做大,完善国企国资改革方案,围绕管资本为主加快转变国有资产监管机构职能,改革国有资本授权经营体制。
今年5月底,国务院发布了《关于改革国有企业工资决定机制的意见》,对国有企业工资分配制度的一次系统性改革。适应国资国企改革进程,推动建立中国特色现代国有企业工资分配制度。
下半年,国企改革进度有望加快。
第五, 鼓励创新,鼓励消费。
中国自十九大以来的政策组合,有着强烈的供给学派特征,而另外一方面,政府对于战略性新兴产业的重视程度达到空前程度。
十九大报告中,提高制造业水平发展先进制造业被放在首要的位置强调,同时,“加快建设创新型国家”放在重要位置,报告中强调,“创新是引领发展的第一动力,是建设现代化经济体系的战略支撑”。
2017年年底召开的中央经济工作会议中,制定的2018年重要的战略目标:
“深化供给侧结构性改革。要推进中国制造向中国创造转变,中国速度向中国质量转变,制造大国向制造强国转变。深化要素市场化配置改革,重点在“破”、“立”、“降”上下功夫。大力破除无效供给,把处置“僵尸企业”作为重要抓手,推动化解过剩产能;大力培育新动能,强化科技创新,推动传统产业优化升级,培育一批具有创新能力的排头兵企业,积极推进军民融合深度发展;大力降低实体经济成本,降低制度性交易成本”。
2018年两会中,政府工作报告对经济的描述:
“发展壮大新动能。做大做强新兴产业集群,实施大数据发展行动,加强新一代人工智能研发应用,在医疗、养老、教育、文化、体育等多领域推进“互联网+”。加快发展现代服务业。发展智能产业,拓展智能生活,建设智慧社会。运用新技术、新业态、新模式,大力改造提升传统产业。加强新兴产业统计。”
政府已经就鼓励创新和研发实施了一系列鼓励政策,我们在专题四中剖析了中美激励创新和研发的差异,以及未来中国鼓励创新和研发还有那些空间。(详见专题四)
按照上述宏观经济描述,中国正开始新的经济发展模式的构建,政府试图改变过去过度依赖基建和地产的循环,转而寻找新的增长点。这个过程,我们将之描述为从“刺激需求”到“提升供给效率”,当前政策组合背后。这样的政策组合下,投资增速不可避免的面临下滑。
伴随着改革政策逐渐落地,而在地方政府融资下滑,部分“僵尸企业”逐渐出清,社会融资需求将会逐渐回落,则流动性环境将会趋于好转。A股将会逐渐走出阴霾,我们预计下半年市场表现将会明显优于上半年,大的机会集中在科技和消费领域。
(3)解决实体经济融资难,融资贵的问题,需要一个强大的资本市场
商业银行天然是风险偏好较低的主体,其信贷投放一定会优先选择有政府担保、住房担保、以及高信用等级的融资主体选择,前两者有很强的融资动力,银行也愿意给予信贷;后者目前来看主要集中在大型国企、央企,在企业盈利改善后,去杠杆成为首要目标。也没有太多的融资需求。所以,如果有宽松,银行资金一定会优先选择地产和基建。
要求商业银行放贷给中小企业,本身就不符合商业银行的风险偏好,纯属“拉郎配”。中小企业的融资行为具有“风险相对较大、期限相对较长”的特征,更符合“权益”的特性。因此,要解决实体经济融资难,融资贵的问题,根本上需要一个强大的多层次资本市场。
而要建设强大的资本市场,最重要的是股票市场要有持续的赚钱效应,持续的赚钱效应,一方面应该尽可能让更多优质公司在A股上市(这就是CDR新政的初衷),另外一方面制度的建立和完善至关重要——应该鼓励长线资金持续进入股票市场(例如扩大A股开放(msci)、提高社保、年金等投资股票的比例)、扭转A股存量投资者的投机心态(监管应该干预公募基金的考核方式)、为居民安全相对安全投资股市提供途径(这是战略配售基金的初衷)、对造假、操作市场等违法行为实施严刑峻法、控制A股投资杠杆。当A股存在持续的赚钱效应,才会有越来越多的居民选择以股市作为资产配置的方向,才能打破全民投机房产的怪圈,将资金真正通过股票市场引入实体经济,而实体经济的发展通过股价上涨反哺投资者,形成一个真正的良性循环。
建设强大的资本市场已经刻不容缓!
02
二、 智能革命——中国经济转型的历史性契机
1、 技术革命是经济繁荣的关键条件
为什么创新、新兴产业被放在了重要位置反复强调?因为,我们目前正迎来一轮新的技术革命,当有新技术出现的时候,才会有新的产业,新的产品需求,经济发展才有新的动力。
刘鹤副总理在其主编的《两次全球大危机的比较研究》中,提到1929年和2008年经济危机的发生首要的共性就是发生在重大技术革命之后,“重大的技术革命总是使得生产力得到极大程度的解放,这不但改变着生产函数和产生“毁灭”的创新效应”。技术革命到达一定阶段,缺乏新的创新后,需求难以继续扩张,经济危机发生。
在19世纪初电报电话发明后,第二次工业让人类进入“电气”时代,1929年之前,以美国为代表的技术革命引领者迎来了前所未有的繁荣,当然1929年经济危机发生也带来的前所未有的破坏效应。
1980年代,以1981年IBM推出首台个人电脑,1990年互联网诞生,人类进入了信息革命时代,从1980年开始至2007年,技术革命的引领者美国走出了70年代的滞涨,迎来了20多年的黄金发展期,次贷危机的发生让美国和全球经济陷入泥潭,但是,伴随着移动互联网的发展,以及当前正在开启的一轮新的智能革命。技术引领者美国已经走出了经济困境,经济再度复苏。
2、 人类进入又一轮新的技术革命——智能革命
每一轮技术革命核心是生产工具的创新和通讯方式的创新,而本轮智能革命的核心的生产工具我们称之为——智能机器,因此本轮技术革命又被笔者称之为“机器革命[1]”。智能机器与传统机器的不同是,所有的人类使用的生产、生活工具都会加入感知、思考(计算)、运动、通信和信任模块中的一种或全部,变为智能机器。
[1] 人类的机器革命有两个重要阶段,在机器获得自主意识之前,是人类工具的革命;而在机器获得自主意识之后,将会进入一个新的阶段。
本轮智能革命的通讯方式革命,我们称之为“智联网AIOT”,通过人工智能、区块链、物联网、5G等技术的应用,实现机器与机器、机器与人、人与人之间的智能互联,人人互联网进化为“人类机器网”。实现传输对象、范围、渠道、效率的根本性变革。
具象来说,通过人工智能技术和物联网技术,实现汽车、家居、政务、生产和商务活动的智能化。智能化本身的过程产生了巨大的需求。而上述场景实现智能化后,所有物件和机器均开始产生数据,数据将会出现爆发式增长,人工智能技术能够利用数据的爆炸大幅改善生产效率,衍生出新的数据产业。
当前,在移动互联网接入数量已经到达顶峰,数据的爆发带来了接入流量的持续高增长。
数据的爆发,自2016年下半年开始带来了半导体销售的持续繁荣。根据美国半导体产业协会公布的数据,4月全球半导体销售额同比增速为20.2%,基本与上月增速持平,与历史销量相比仍处于高景气区间;分地区来看,4月欧洲、日本、中国销售额增速相比上月均不同程度上升,其中中国半导体销售额同比增速上升3.3个百分点至22.1%;美国半导体销售额增速相比上月略有下降,但是依然保持了34.1%的较高增速。4月北美和日本的半导体设备制造出货额同比增速分别为25.98%和31.56%。
在本轮智能革命浪潮中,中国在很多领域跟上了时代潮流,自2016年开始,中国半导体的进口、销售均持续攀升。大量的新应用来自于汽车电子、物联网等领域。
另一个反映对数据处理和存储需求的典型代表是服务器。根据IDC发布的全球服务器市场报告, 2018年一季度全球服务器出货量达到270万台,同比增长20.7%;服务器销售额为188亿美元,同比增速为38.6%。分地区来看,亚太地区(除日本)的销售额增速最高,为51.7%,其中中国的销售额增速高达67.4%。
全球服务器的高增长主要受到需求端的拉动作用,包括企业原有设施的更新换代、通信服务供应商的采购、AI系统的新部署等。同时,由于零部件成本上升,服务器的单价也随之上升,带动销售额具有更高的同比增速。
而从绝对增速来看,中国对于服务器的需求仍然是冠绝全球。
除此之外,在新能源汽车、智能汽车、工业机器人、智能家居等智能化领域,中国也保持着持续扩张的态势。
3、 智能革命下,互联网迎来第三次红利——数据红利
无论对于经济还是资本市场,当出现重大技术革命,总有一批公司引领创新浪潮,成为资本市场的弄潮儿。
互联网自诞生之日起,经历了三次重要的阶段,在互联网诞生初期,互联网主要作为一个沟通信息的渠道,信息沟通的效率大幅提升,提升了企业政府的信息化需求,在这个阶段,代表性硬件公司是提供网络设备的思科,以及提供信息化服务的甲骨文。而在2000年之前,to c互联网例如雅虎、google主要是以门户信息网站和邮箱服务为主。
2008年,苹果Iphone 3G手机诞生,智能手机渗透率开始提升,移动互联网开始得到普及应用,在随着通讯速度的加快,人们通过互联网进行影视、游戏、购物等活动开始大幅提升,同时伴随着手机APP的蓬勃发展发展,生活的各个环节都开始迎来互联网化改造,TO C互联网开始蓬勃发展。这个阶段,获取用户数量不仅成为互联网企业发展的关键,也成为公司估值的重要依据。流量红利是这个阶段的“时髦词”。
时过境迁,2016年后,伴随着移动互联网进入4G时代,智能手机普及率达到顶峰,移动互联网和通讯速度发展带来的流量红利进入瓶颈,接入用户和用户使用互联网总时长已经到达天花板。流量红利开始逐渐消退。头条系与腾讯的“头腾”大战,其背后反应了流量红利枯竭后,对存量流量争夺已经达到白热化。
5G被人们寄予厚望,但是5G并不是下一轮技术革命的关键,从2016年开始,人工智能技术、以NB-IOT为代表的物联网技术进入快速发展阶段,工业互联网、智慧政务成为互联网的新增长点,大数据、云计算开始快速普及,“云化”成为当前炙手可热的名词,相关领域的公司也在出现快速发展。上文提到的服务器数量大爆发,相关领域的领头羊例如亚马逊、阿里巴巴的云计算业务,都保持着爆发式增长。TO B ,TO G互联网开始取代TO C互联网成为新的趋势。我们将这个时代,称之为“数据红利”时代。
互联网的三个时代也分别对应着纳斯达克三轮超级牛市,分别是1990年开始的十年纳斯达克牛市,2009年开启的纳斯达克牛市,似乎并没有像样的调整,但是我们还是以2015年作为一个分水岭——参照系是中国的创业板指。
90年代的互联网泡沫跟A股没有直接的关系,因为那时的A股真的是没有科技股,伴随着纳斯达克指数进入泡沫化阶段,A股在1999年5月开启了一轮“519”行情,领涨的公司也算是科技股——例如海虹控股(现更名为国新健康)、生益科技之类。
2009年纳斯达克开始快速上涨,创业板自2010年诞生后,马上遭遇了2011-2012年的熊市,2013年开始,以智能手机零部件欧菲光(现改名为欧菲科技)和手游公司掌趣科技为龙头,创业板也进入移动互联时代,此后东方财富和乐视网这两个公司把所谓“流量红利”发挥至极致,创业板在2015年进入疯狂。然而,流量红利的逐渐消退让高估值的创业板难以维持,叠加并购模式的终结,创业板进入了长达三年的熊市。
纳斯达克指数2016年之后,以亚马逊、美光科技、英伟达、salesforce、abobe等一系列提供大数据云计算人工智能硬件和软件服务的公司开启了一轮新的上涨浪潮,到目前为止,完全看不到终结的迹象。原因就在于,智能革命方兴未艾。
除此之外,生物医药技术的不断创新发展也为纳斯达克持续注入新的活力,智能革命和不断爆发的生物医药技术创新构成了当前技术革命最关键的两个环节。
由于技术相对落后,中国的科技股表现总是滞后,这一轮也不例外,A股人工智能大数据云计算有一批公司已经开始具备较强的竞争实力,而CDR的新政的实施,会让一批未上市的独角兽在A股上市,为中国智能革命板块提供新的优质标的。
值得欣慰的是,一批具有全球竞争力的公司已经开始逐渐崭露头角,例如创新药领域的恒瑞、动力电池宁德时代、工控的汇川、安防的海康、led芯片领域三安、面板的京东方、通信设备的中兴通讯、CRO龙头药明康德、服务器领域浪潮、中科曙光、IT解决方案领域紫光股份……除此之外,还有很多中小公司已经逐渐成长成为各个细分领域的全球龙头。
我们相信,最早从2018年下半年,最晚从2019年开始,A股也将会进入数据红利时代。这是当前A股最大的空间和机遇!
03
三、 大众消费——中国经济韧性的长久力量
美国80在70年代后期也面临与中国类似的问题,美国战后经历过长达二十多年的经济高速发展时期,经济增速中枢高达4%,例如五、六十年代美国工业高涨,得益于世界大战积累起来的被抑制的对固定资产、住宅建筑、耐用品的需求,以及朝鲜战争和越南战争的刺激,这些因素在70年代以后已经逐步消失。七十年代中后期,美国房地产销售见顶,直到2000年后才创新高,粗钢产量也于1974年达到历史高点,此后一路下滑,经济增速明显下了一个台阶,从战后4%的增速中枢下降到2%左右。此时,80年代里根政府采取了一系列改革措施,其中,完善社会保障机制,鼓励居民消费,使得消费成为80年代美国经济最重要的动能之一。(详见专题一)
对于中国来说,提升中低端收入人群的收入以及提升城镇居民的边际消费倾向,从而鼓励个人消费,是中国经济韧性的关键持久力量。
1、 精准扶贫提升农村居民收入水平
农村居民收入和消费提升的空间较大,当前,城镇军民人均可支配收入为3.5万元,但农村人均可支配收入为1.3万元左右,农村人均收入仅有城镇的1/3左右。
消费率的角度来看,农村的消费倾向(消费率)大幅高于城镇居民,根据2018年一季度国家统计局发布的数据计算来看,当前农村居民的消费率为76.7%,而城镇居民的消费率为62.6%,农村居民的消费率高于城镇居民14个点左右,并且2013年以来,农村居民和城镇居民的消费率都较为稳定,意味着农村居民可支配收入的3/4都用于消费了,而城镇居民只有2/3左右,从边际消费率的角度来看,2018年一季度农村居民的边际消费率为92.5%,相比于2017年全年的77%大幅上升,而且自2014年以来就维持较高的边际消费率,而城镇居民一季度边际消费率为45.5%,2017年全年为49.1%,可以看出,农村居民的边际消费率大幅高于城镇居民,并且自2016年以来,城镇居民的边际消费率持续下行,而农村居民的边际消费率整体维持高位,意味着按照当前的边际消费率,农村居民每增加1000元的可支配收入,就会增加超过900元的消费,而同样情况下城镇居民仅会增加450元左右的消费。
那我们做一个简单的测算,根据数据,2017年农村居民可支配收入为13432元,消费支出10955元,城镇居民为可支配收入36396元,消费支出24445元,城镇人口比例为58.5%,农村人口比例为41.5%,农村居民边际消费率假设保持90%,城镇居民假设保持45%,那么农村居民每增加1%的收入,将会拉动全国消费支出增加0.26%,而城镇居民为0.5%,考虑到农村居民可支配收入为城镇居民1/3左右,农村人口总量为城镇人口总量的2/3左右,农村居民对于全国消费支出的拉动率为城镇居民的50%左右,且农村居民收入基数低,收入增长空间更大,因此,通过增加农村居民的收入的方式来拉动全国消费增速空间更大,弹性更高。
《“十三五”脱贫攻坚规划》提出:要在2020年实现贫困人口全部脱贫,消灭贫困县、贫困村。根据中国扶贫办的相关数据显示,十八大以来,五年里平均一年减少贫困人口1300万,三分之二的贫困人口脱贫, 2016年28个贫困县率先摘帽,2017年120多个贫困县摘帽,2018年可能还有200多个县摘帽。农村贫困人口仍然有 3000万人,包含2018年在内的未来三年仍需实现3000万人左右的脱贫任务。从扶贫资金支持上来看,2018年财政专项扶贫资金将在1400亿以上,国开行2018年扶贫贷款在3300亿以上,农发行2018年扶贫贷款在7000亿以上,因此,2018年国家扶贫资金支出将为12000亿左右。
今年一季度,精准扶贫力度的加大,继续提升农村居民的消费能力,农村居民的消费突然出现了爆发。
2、 棚改货币化释放大量消费潜力
棚改的必然性:棚户区改造最早始于2005年东北地区林业棚户;而其中主要包括:建筑密度大,结构简陋,安全隐患多,使用功能不完善和基础设施不配套等五大问题,因此棚户区改造的初衷在于解决居民住房困难、推进城镇化建设。
棚改的前期安置方式,主要包括两种:实物安置和货币补偿。同时实物安置包括原地新建安置房和异地新建安置房;都是政府对被拆迁人进行配置安置房;货币补偿包括居民自行购买、政府直接购置和货币直接补偿,都是通过配发补偿金或实施配套资源和资金使被拆迁人自由选择。而在施行的前期,实物安置为主要手段,主要因为节约资金成本,利于政府管理人员流动。
棚改区货币化的原因:一、货币补偿能够缩短过渡期费用(先天优势);二、货币补偿对于被拆迁人具有多样性的优势(先天优势);三、商品房库存不断上升,去库存化周期进入历史高点(宏观经济需求);四、消费市场低迷,货币化可以解决部分消费资金来源(经济增长点)。因此,自2015年来,国务院出台《 关于进一步做好城镇棚户区和乡危房改造及配套基础设施建有关工作的意见 》指出积极推进棚改区货币化。
棚户区货币化最大的问题就是资源来源,即货币化安置前期政府资金筹集压力加大。于是央行自2014 年4 月创设抵押补充贷款(PSL),为开发性金融支持棚户区改造提供长期稳定的贷款。央行通过PSL向国开行发放贷款,国开行通过棚改专项贷款向地方政府发放贷款,地方政府通过货币化安置向棚户区居民发放补偿款,地方政府拆迁卖地后偿还国开行贷款,国开行偿还央行贷款,形成资金流的闭环。而PSL余额从15年5月的6459亿,一路上升至18年4月的3.0万亿。在PSL棚改贷款的支撑下,2015年国家实施的棚改三年计划顺利完成:2015年棚改开工601万套,2016年开工606万套,2017年各类棚户区改造开工609万套,三年改造1815万套。2018年棚户区改造制定的目标是580万套力度仍在。
棚户区改造主要集中在经济发展较为落后的三四线城市及西北西南边陲。棚改货币化推动商品房去库存化,加大对三四线城市地产销售和地产投资。
3、 个人所得税改革提升城镇居民的边际消费倾向
根据前文描述,由于居民购房意愿居高不下,地方政府卖地意愿强烈,银行也愿意放房贷,居民负债水平越来越高,导致城镇居民的消费倾向持续降低。
对于城镇居民来说,提高居民边际消费倾向首先要解决房地产的死结,停止进一步加杠杆。
同时降低个人所得税、消费税等税种,增加按揭贷款利息和租金抵税等,促进消费,提升居民的边际消费倾向,从而有利于消费对经济的增长的拉动。
综合来看,无论是提高中低端收入人群收入,还是城镇居民提升边际消费倾向,最终受益的是偏大众消费,也就是与地产消费相关度不高的消费类别。当前所有的政策均有利于大众消费品的提升,这也是我们认为的下半年的另一个大的机会。
04
四、 韧性犹在——2018年企业盈利展望
1、 盈利回顾——稳中向好
全部口径上市公司:2017年全部口径上市公司累计净利润增速为18.8%,较前三个季度累计增速(19.0%)小幅下滑0.2个百分点。2018年第一季度净利润增速为16.7%,相比2017年全年累计增速再次下降2.1个百分点。
剔除金融后的上市公司:2017年非金融上市公司累计净利润增速为32.1%,较前三个季度累计增速(36.6%)下降4.4个百分点。2018年第一季度净利润增速为27.8%,相比2017年全年累计增速下降4.3个百分点。
单季度来看,由于2016年四季度的高基数,2017年四季度盈利情况普遍下滑,但2018年一季度盈利情况有所改善。全部上市公司单季度净利润增速2017Q4/2018Q1为18.2%/16.7%。剔除金融后上市公司单季度净利润增速2017Q4/2018Q1为21.8%/27.8%。
从大类行业来看利润增量的来源,受益于供给端去产能以及环保限产等因素,资源品和中游制造是2017年利润增量的核心来源(贡献了59%的利润增量);但是进入2018年后,资源品和中游制造业对于利润增量的贡献正在弱化,消费服务、信息科技以及医疗保健等行业对于利润的贡献逐步加大。
2、盈利展望——韧性仍在
展望2018年下半年,驱动今年业绩回升的投资和供给侧改革因素弱化,由于基数较高,企业盈利增速回落的概率较大,特别是资源品和中游制造的盈利增速将会在去年的高基数下有较大幅度的回落,而消费服务、医疗保健和信息技术等带来的利润增量将会扩大。我们预计,金融板块盈利增速回升至6.2%附近,非金融板块整体增速回落至17.2%。全部A股上市公司盈利增速回落至11.8%。
3、 下半年盈利改善细分领域展望
我们认为,2018年驱动A股盈利改善超预期的因素有如下三个方面,
(1)大众消费复苏带来买入需求高景气。
消费服务行业2017年和2018Q1净利润增速保持在20%左右,同时对于全部A股的净利润增量贡献度正在提升。2017年商业零售行业业绩在去年高基数的基础上保持了36.6%的净利润增速,线下消费回暖,新零售带来新活力。从细分行业来看,一般零售(百货、超市)收入端明显回暖,2017年净利润增速为41.3%,线下消费处于回暖中。同时专业零售2017年净利润增速高达174.3%。食品饮料板块2017/2018Q1盈利增速分别为31.1%/31.4%。饮料制造盈利改善由2017年的高端白酒需求带动逐渐切换为目前的次高端酒需求回暖推动。同时食品加工(调味品、乳品、肉制品)细分龙头公司表现较好,一季度盈利加速改善。纺织服装业绩分化,高端女装品牌和电商持续发力。受益于消费升级、存货管理及线下渠道优化,中高端品牌零售整体业绩回暖,线下同店销售额不断改善,存在结构性机会。
新能源车产量和销量保持高增长。五月乘用车销量同比增速回落至7.9%;根据乘联会统计口径,5月新能源汽车销量为92000台,同比增速达到141%,环比增速达到26%,在高基数的基础上依然保持了较高的增长速度;新能源汽车将成为推动汽车市场增长的主要推动力。
A00级别车型的补贴退坡,政策倾斜带来的价格优势将会被削弱;之后高续航车将全面享受政策补贴。同时双积分政策、外资股持股比例增加、新能源汽车号牌推广等政策依然会为需求端带来支撑。新能源乘用车销量结构发生变化,逐渐向中高端转移。纯电动新能源车中分为A00、A0、A和B四个级别,分别由低端到高端。根据乘联会的统计口径,3月A00级别车销量为27895万辆,占纯电动车销量的68.1%,而4月这一比例下降至52.4%,中高端车的销量在逐渐攀升。
电池原材料方面电池级碳酸锂价格继续下降至13.3万元/吨, 5月充电桩数量达到266231个,累计同比增速为59.5%。电池成本的下降和技术提升将提高续航里程,同时充电桩等配套设施的建设也将解决用户续航里程的痛点问题。
大众消费的高度确定性带来买入需求高景气
消费品关税下调将满足多样化的大众需求。自今年7月1日起,将鞋帽服装、化妆品等产品的进口关税纷纷降低,降低消费品关税将更大范围满足大众需求,将对于我国进口增长产生积极引导作用。由于降低关税的大众消费品类别集中在服装鞋帽、家用电器、部分加工食品和化妆品等日常消费品,将会扩大大众消费的选择范围将促进进口增长。同时相对“便宜”的进口商品将倒逼国内同类商品提升品质,产业加速升级。
社会消费品中化妆品和日用品零表现较好,零售额连续五个月保持双位数增长。2018年前五个月社会消费品零售额总额同比增速为9.5%,相比去年同期下降了0.8个百分点。细分行业中, 进入2018年后化妆品和日用品的零售额一直保持在双位数增长,累计增速分别为14.8%和11.8%,增长势头良好。消费者信心指数处于较为景气的区间。
食品饮料企业的经济效益运行情况较好。2018年1-5月食品制造和饮料制造企业的工业增加值累计增速分别为6.7%和8.0%,1-4月利润总额累计增速分别为5.4%和24.8%,与其他行业相比表现出色。
医药基本面向好,产业政策调整带来成长机遇
医疗卫生行业的公共财政支出金额高于去年同期,医疗制造利润增速保持较高水平。2018年1-5月医疗卫生的公共财政支出累计值为6931亿元,同比增速为7.4%;医疗制造业收入累计同比增速为14.9%,利润总额累计同比增速为16.4%,均高于去年同期增长速度。根据统计局公布的CPI价格指数,CPI医疗保健指数高位回落,其中医疗服务价格指数自2017年底开始明显提升,目前仍然处于高位,消费升级的趋势仍在延续。
进口替代将成为医疗设备行业的长期发展趋势。医疗设备方面,4月初卫健委发布大型医用设备配置许可管理目录,部分大型医用设备配置证放开,将利好相应的大型医疗设备制造商。同时国内医疗设备制造商与国外技术的差距确实存在,进口替代将会成为医疗设备行业的长期发展趋势。
部分高端仿制药将受益于政策红利。目前已经有四批仿制药一致性评价的品种落地,第四批(2018年5月22日)通过品种数为31种,部分高端仿制药公司将会受益于政策红利。2017年化药创新药注册申请数量为399件,相比2016年上升66.2%。
(2)自主创新(集成电路国产替代等)和数据流量需求高涨将保障TMT行业业绩的持续性。
受智能手机销量下滑影响,电子行业收入盈利明显放缓,2017/2018Q1盈利增速分别为13.8%/12.7%。诸如通信电子、汽车电子、智能家居等对于电子行业的需求在不断提升,目前智能手机的需求正在改善中,行业盈利增速有望触底回升。其中半导体行业盈利增速保持高位,2017/2018Q1盈利增速分别为46.3%/170.6%。计算机细分子行业中计算机应用盈利状况优于计算机设备,行业内部盈利分化比较明显,龙头公司表现出强者恒强的竞争优势。通信行业一季度盈利向好趋势明显,大数据、物联网等业务发展较好的公司将具有较好的成长性。
半导体市场规模有望继续扩大,集成电路国产化加速
中国半导体销售额保持高增长,WSTS上修2018年全球半导体市场规模。根据美国半导体产业协会公布的数据,4月全球半导体销售额同比增速为20.2%,与历史销量相比仍处于高景气区间;中国半导体销售额同比增速上升3.3个百分点至22.1%。5月北美和日本的半导体设备制造出货额同比增速分别为19.2%和29.9%。
世界半导体贸易统计协会(WSTS)在最新公布的预测报告中,将2018年全球半导体市场规模(销售额)自2017年11月时预估的4372.65亿美元(年增7.0%)上修至4632.12亿美元(年增12.4%),销售额将继续创历史新高记录。
市场调研机构IC Insights 将全行业资本支出预期提升了6个百分点至14%。按此预测值,2018年全球半导体资本支出将首次超过1000亿美元,由于目前存储器市场依然较为强势,价格处于高位为半导体产业链的景气带来一定的支撑。IC Insights 将2018年资本支出增长的原因归结为“中国效应”。
集成电路国产化率稳步提升,市场份额向上市公司靠拢。2017年国内集成电路产值大约为5411亿元,进口金额为16910亿元,国产化比例大约为25.8%,相比2016年的国产化比例提升了3个百分点,较为依赖于进口,近五年来国产化比例处于快速提升并且销售额向上市公司集中的趋势。中国存储业目前以投入NAND Flash市场的长江存储,专注于行动式内存的合肥长鑫以及晋华集成三阵营为主,试产时间预计为2018年下半年,量产时间预计在2019年上半年,将加快我国集成电路的国产化自主化的发展进程。
大基金二期加速布局芯片产业,聚焦集成电路设计环节。大基金二期合计出资21亿元加大对于国内半导体产业链的扶持。目前国内存储业三大阵营的预计量产时间为2019年上半年,试产时间临近,将加快我国集成电路的国产化自主化进程。
手机出货量回暖和关税影响有限将带动消费电子产业链边际改善
智能手机出货量恢复正增长,产量增速继续回暖。五月智能手机出货量同比增速回升至1.7%,结束了连续14个月负增长的局面;产量为10868万部,同比增速继续回升至10.4%。下半年智能手机出货量有望保持正增长,进入6月后苹果进入新的备货周期,将带动智能手机产业链景气延续;同时,零部件创新渗透率正在提升中,全面屏、人脸识别、屏下指纹、无线充电等新技术的运用将会为换机需求带来支撑。
中美贸易战对于消费电子产业链影响有限。根据目前中美贸易战加税产品清单看,由于上市公司相关产品出口比例有限,贸易战加税对于国内消费电子产业链影响较为微弱;对于苹果产业链而言,由于国内苹果产业链的生产制造商以赚取生产加工费为主,关税带来的成本上升并不能对于产业链的生产制造商造成直接的负面影响。
云服务市场规模持续扩大,ISSA基础建设增长强劲
目前以IaaS、PaaS和SaaS为代表的典型公有云服务市场规模达到897亿美元,预计2020年将达到1621亿美元。随着AI的采用和物联网在企业及初创企业的应用,据Gartner预测受基础设施迁移到云端的额外需求及计算密集型工作的需求增加,Iaas(基础设施即服务)将保持较高增长空间。
2017年公有云IT基础建设增长强劲,由亚马逊、谷歌、微软等公司的扩张来带动基础建设继续增长。根据Synergy Research统计口径,2017年四季度云基础建设收入达到130亿美元,同比增速达到50%;2018年一季度云基础建设收入达到150亿美元,同比增速到达51%。
IDC在最新的市场研究报告中做出预测,2018年云计算环境中部署的IT基础建设产品总支出将达到523亿美元,同比增长10.9%。公有云数据中心是云IT基础建设的核心增长来源,将提供65.9%的增量。
全球服务器呈增长趋势,市场份额向龙头集中
根据IDC发布的全球服务器市场报告,2018年一季度全球服务器出货量达到270万台,同比增长20.7%;服务器销售额为188亿美元,同比增速为38.6%。分地区来看,亚太地区(除日本)的销售额增速最高,为51.7%,其中中国的销售额增速高达67.4%。
全球服务器的高增长主要受到需求端的拉动作用,包括企业原有设施的更新换代、通信服务供应商的采购、AI系统的新部署等。同时,由于零部件成本上升,服务器的单价也随之上升,带动销售额具有更高的同比增速。
就公司数据而言,根据2018年第一季度的收入情况,戴尔服务器收入以22%的市场份额排在全球服务器市场的首位,惠普(市场份额20%)紧随其后。
军工行业在一季度盈利情况大幅好转
2017/2018Q1净利润增速分别为34.7%/179.8%。2018年军费预算支出增速达到8.1%,军工订单加速落地,军工企业业绩有一定的拉动作用。细分子行业中,船舶制造和航空装备的盈利改善最为明显,航空产业链保持较高景气度。医药生物行业自2015年起保持了收入和盈利双升的局面,景气度持续走高,2018年一季度收入增速/盈利增速分别为26.1%/31.7%,细分子行业建议关注医疗器械、医疗服务和医药商业。
05
五、 逆转流入——股票市场资金面展望
1、 资金供给端
(1)公募、私募基金发行
2018年前几个月,公募基金发行火爆,规模较去年同期扩大,不过近两个月受市场行情影响,基金发行规模明显回落。上半年,股票型基金发行近523亿份,混合型公募基金发行约1562亿份,债券型基金发行约1807亿份。考虑到各类基金的仓位,则新发行基金约1589亿元。考虑到老基金的净值变动和申购赎回情况,以各月原有基金的平均单位净值和净申购份额为基础进行估算,原有公募基金申购赎回对应的净值变动约-2532亿元,意味着原有基金净赎回规模较高。综合基金发行和净赎回规模,上半年公募基金资金净流出942亿元。
近期6只战略配售基金发行募资,募资总规模略大于1000亿元,低于此前市场预期,反映出投资者总体偏谨慎,热情不高。此外,受委外资金调整、信用违约等的影响,部分基金出现发行失败的情况。我们预计下半年公募基金发行会延续放缓趋势,不过随着市场情绪改善,基金赎回的情况会有所缓解,参考2017年公募资金流入规模,预计下半年带来约400亿增量资金。
就私募证券投资基金而言,2018年前5个月,私募证券基金管理数目和规模均有所扩张。截至2018年5月,基金管理数目为35903只,较年初净增加3687只,较4月末减少105只;基金管理规模为2.5万亿元,较年初增加2594亿元,较4月末下降197亿元,约0.29%。受资管新规的影响,叠加近几个月市场一直震荡下行,私募基金发行量明显收缩。除1月发行数量超过2000只外,其他各月平均发行只有1300只,尤其5月受影响明显,仅发行1092只私募证券基金,为近一年以来的最低水平。根据私募排排网公布的数据,5月末私募整体仓位约62.96%,连续两个月下降。6月私募基金进一步调低仓位的可能性较高,如果下降至61%,剔除市值变动因素,则净流入242亿元。
下半年随着资管新规的影响持续发酵,私募基金发行量预计将进一步收缩,基金管理规模可能会继续回落,假设下降1.5%,而仓位会随着市场好转而有所提升,如果年末提升至65%,则增量资金为271亿元。
(2)银行理财产品
经过去年控风险、去杠杆的调整之后,银行理财产品的规模基本平稳。2017年末,银行理财产品余额为29.54万亿元,较2016年增加0.49万亿,同比增速仅1.69%,较2016年的23.62%大幅下降,理财规模增速明显放缓。其中,同业理财产品余额为3.25万亿,较年初下降2.74万亿,降幅过半,一系列去同业化监管政策对银行理财尤其同业理财的规模起到了明显的抑制作用。
从理财产品的资产配置来看,权益类资产占比9.47%,较2016年至少提高2个百分点。监管趋严背景下,银行理财产品发行放缓,规模收缩,参考去年同期增速,保守估计上半年规模收缩2%,则对应权益类资金增量约-559亿元,扣除其中部分非上市股权投资(估计约30%),带给股市的增量资金约-390亿元。
4月末资管新规正式出台,破刚兑、去通道的监管要求下,银行理财产品发行需求减弱。首先,打破刚兑使银行保本理财产品将逐渐退出市场。截至2017年末,银行理财产品存续余额中保本理财产品为7.37万亿元,占比24.95%;非保本产品为22.17万亿,占比75.05%。其次,资管产品需实现净值化管理,按照净值兑付,投资者需要自负盈亏,那么银行理财产品相对公募基金的优势减弱,对投资者的吸引力下降,银行理财产品需求减少,规模大概率会收缩。此外,银行理财中很大一部分通过通道业务进行投资,在去通道要求下,理财资金去向受限,产品发行动力不足。假设下半年银行理财产品规模继续收缩2%,而权益投资比例不变,则股票投资减少对应规模约380亿元。
(3)保险资金
截至4月末,保险资金运用余额为15.4万亿元,较年初增长4810.6亿元(3.22%),各月基本平稳增长。其中投资股票和基金的比例为12.19%,较年初下降0.11%;投资股票和基金的金额为18774.7亿元,较年初增加了422.3亿元。考虑到市场涨跌对市值的影响,剔除1-4月市场下跌因素,实际净流入约1295亿元。
2~4月,保费收入平稳,月均约2800亿元;并且经过连续几个月的调整,市场在下半年上涨概率较大,预计保险资金余额会继续平稳增长。如果按照今年前几个月的月均复合增速0.8%计算,年末保险资金运用余额为16.4万亿元;假设股票和基金投资占比恢复至年初的12.3%,则保险资金流入股市约1400亿元。
(4)社会保障资金(社保基金、养老金、企业年金)
截至2016年末,社保基金资产总规模为2万亿元,其中54%为委托投资资产,46%为直接投资资产。社保基金的增量资金主要来自重要财政预算拨款200亿元和彩票公益金约300亿元,按照20%仓位计算,半年增量资金约50亿元。
2017年基本养老保险基金投资运营稳步推进,10个省份签署了4400亿元的委托投资合同,其中2831.5亿元资金已经到账并开始投资。另外,根据社保基金监管局副局长汤晓莉在年初的说法,“西藏、甘肃、浙江、江苏等地区也开始筹划委托投资运营,料可增加的投资金额大概为1500亿元”。意味着2018年基本养老保险基金有望增加3100亿,按照10%的股票投资比例,则带给股市的增量资金约310亿,半年约150亿元。
2017年末,全国企业年金实际运作金额为1.25万亿元,剔除投资收益,运作金额在去年累计增长约1024亿元,按照8%的股票投资比例,预计2018全年带给股市的增量资金约82亿,则半年约40亿元。
(5)境外资金
今年以来,在A股纳入MSCI的提振作用下,外资积极布局,流入规模放量明显,尤其5月陆股通净流入高达500多亿,创历史新高。另一方面,市场震荡下行,而外资多倾向于价值投资,对于长期看好的股票会选择低位加仓,进一步扩大外资流入规模。
截至3月末,境外机构和个人持有A股市值为1.2万亿,占同期A股自由流通股市值的比例为5.39%。境外资金持股市值较年初增加269.6亿元,剔除市值下跌因素,则境外资金增持国内股票的规模约为760亿元。另外,4~6月境外资金通过陆股通累积净流入约1197亿元,两者合计则境外机构和个人上半年带来增量资金约1957亿元。
根据A股纳入MSCI的进程安排,9月开始纳入比例将从2.5%上调至5%。按照5%的纳入比例测算,A股入摩后可带来短期增量资金近150亿美元。其中,15%~20%约为被动跟踪资金,那么纳入比例提高后,被动资金将继续流入约70~90亿元。上半年外资提前布局,大规模流入,A股纳入MSCI落地后,外资流入逐渐趋于 平稳,预计下半年外资流入规模会略有下降,保守估计下半年外资流入为1200亿元。
(6)融资余额
今年以来,市场连续下调,部分个股调整较快,融资客损失惨重,部分融资账户被强制平仓,导致融资余额连续下滑。另一方面,在外部不确定因素(地缘政治摩擦、中美贸易战、美股波动、港币贬值、新兴市场震动等)的扰动作用下,市场避险情绪一直较为浓厚,投资者偏谨慎,融资客以净卖出为主。
截至6月21日,融资余额为 9242.7亿元,是近10个月的最低点,较年初已累计净流出974.9亿元。下半年市场上涨概率较大,但考虑到美联储加息对全球资产价格的冲击以及中美贸易战的影响还在继续,预计下半年融资余额大概率会触底回升,但是提升幅度不会太大,保守估计会升至9800亿左右,即净流入约550亿元。
(7)分红
2017年年报全部A股上市公司分红总额为1.07万亿,首超万亿,净利润3.35万亿元,分红比例为32%。其中,在上半年实施分红的总额为5105亿元。
对股东来说,分红款是一笔可以继续入市的额外的增量资金,这些资金回流到股市可以不断地为市场补充流动性。但是有些股东,尤其是公司的前三大股东更多的是国企、央企、地方政府及相关部门或其他法人(产业资本),对这些股东来说分红资金另有他用,一般不会再投向股市。我们假设机构投资者和个人投资者得到的分红资金会回流到股票市场,考虑到部分个人投资者属于上市公司大股东及高管,这种情况下他们获得的分红资金基本不会再回流。根据此前测算,符合假设的分红回流比例约25%,考虑到资金回流的时间节奏,估计上半年回流金额约890亿元,下半年资金回流约1120亿元。当然,分红资金是否回流与市场表现有较大关系,如果投资者看好会选择继续加仓,但如果比较悲观也可能直接将分红资金兑现。
2、 资金需求端
(1)IPO
2018年以来,A股IPO明显放缓,1~5月IPO募资规模收缩,6月工业富联上市发行,大幅提高当月IPO募资规模。截至目前,共有61家公司IPO,相当于2017年全年IPO公司数目的13.93%,募资规模为903亿元,相当于2017年全年IPO募资规模的39.26%。
今年以来关于创新企业发行股票或存托凭证的各项政策加速推进,基础制度基本已经落地,但此前预期的小米CDR暂停发行。鉴于当前A股市场行情惨淡,流动性紧张,小米估值比较高,如果短时间内推出CDR可能加剧市场的流动性压力,这也意味着CDR的总体进程可能会有所放缓。
目前来看,符合创新企业发行股票或CDR条件的企业数量有限,且CDR发行有放缓迹象,再加上目前IPO审核严格,我们认为下半年IPO将趋于平稳,规模与上半年可能相差不多,保守估计900亿元。如果年内有CDR成功发行,二级市场募资规模可能会有所扩大,但考虑到市场的承压能力,规模不会太高。
(2)增发与配股
2018年定向增发较去年明显放缓,上半年实施增发的公司共174家,募资总额3659亿元,其中,货币募集资金约1444亿,剔除大股东和大股东关联方认购的部分后,实际货币募资约1080亿元。同期实施配股的公司共8家,募资总额98.5亿元,与2017年相比基本平稳。
目前公布的增发预案中,处于发审委通过或者证监会核准阶段的共139项。剔除其中通过资产认购以及认购对象为大股东及其关联方的,预计现金募资金额合计约2324亿元,假设其中70%会在年内实施增发,则增发募资额为1627亿元。
(3)限售解禁与股东净减持
2018年限售解禁规模约3.4万亿;其中,上半年解禁规模约1.87万亿元,占全年解禁总规模的55.6%。从板块分布来看,主板1.25万亿、中小板4034亿元、创业板2134亿元;从解禁类型分布来看,首发解禁1.16万亿、定增解禁6575亿元、其他解禁497亿元。
如果以最新股价计算,下半年解禁规模约1.49万亿元。板块分布:主板7715亿元、中小板4697亿、创业板2506亿;从解禁类型分布来看,首发解禁5076亿元、定增解禁9353亿元、其他解禁488亿元。下半年解禁规模较高的月份为7月和12月。
2018年上半年重要股东二级市场合计增持713亿元,减持971亿元,净减持258亿元;月均净减持43亿元,较去年同期月均净减持27亿元明显扩大。股东减持规模扩大主要有两方面原因,其一,限售股解禁在今年达到高峰,尤其5~7月解禁较为集中,股东可减持规模扩大;其二,受资管新规的影响,此前通过各种渠道为定增、员工持股计划等结构化产品提供优先级资金的,产品到期解禁后需要将所持股票卖掉,进一步加重解禁高峰的减持压力。
考虑到下半年定增解禁规模较高,且资管新规的影响逐渐兑现,预计下半年重要股东减持规模大概率会有所扩大。保守估计净减持规模增加至300亿元。
(4)其他(手续费、印花税、融资利息)
2018年上半年,A股市场成交总额为50.57万亿元,如果按照经纪业务平均佣金费率0.25‰、印花税率1‰计算,则手续费及印花税为632亿元。下半年市场上涨可能性较大,预计成交额较上半年会略有提升,估计下半年成交额为60万亿元,则对应手续费和印花税为750亿元。
2018年上半年融资余额平均约10022亿元,按照融资利率平均8.6%,则融资利息为431亿元。根据前文分析,下半年融资余额提升规模有限,平均可能在9800亿元左右,按照8.6%利息计算,则融资利率约421亿元。
06
六、 隐忧四伏——2018年下半年外部环境展望
1、 背离的G2——中美经贸关系趋势恶化
美国政府发布了加征关税的商品清单,将对从中国进口的约500亿美元商品加征25%的关税,其中对约340亿美元商品自2018年7月6日起实施加征关税措施,同时对约160亿美元商品加征关税开始征求公众意见。同时,中国政府自美国进口商品进行等额同幅度的关税征收。国务院关税税则委员会发布公告决定,对原产于美国的659项约500亿美元进口商品加征25%的关税,其中对农产品、汽车、水产品等545项约340亿美元商品自2018年7月6日起实施加征关税,对其余商品加征关税的实施时间另行公告。
在中国宣布对美国进口商品征税后,美国白宫威胁将进一步扩大对中国商品的征税范围。中美贸易摩擦进一步升温。目前,美国对华态度已经发生了根本性转变,相关报告已经很多,本文就不再赘述,我们将会持续面临美国在各个领域发起的对中国的挑战,对于中国来说,韬光养晦已绝无可能,见招拆招,正确应对才是王道。过度悲观,妄自菲薄亦无必要。
单就贸易战来说,征税本身提高了中国制造的成本,对进口确实会产生不利影响,对经济产生负面影响。但是,参照美国与日本60年代以来持续的关税战,日本在美国的持续贸易压力下依然实现了经济和出口的高增长。其中,技术进步功不可没。日本真正的失误在于85年广场协议后,错误的采取了宽松的货币政策,升值预期和宽松政策导致85年之后日本出现了非常严重的资产泡沫,在泡沫破裂后。日本伴随老龄化到来,进入了失落的二十年。但是,实际上,这二十年中,日本立足创新,在全球制造业水平方面仍然首屈一指。
因此,打铁还需自身硬,立足扩大消费需求,实施产业升级,需求新的出口增长点,成为当前中国正确的应对自身。而担忧外需放缓而选择宽松和刺激,虽然短期内依然可以依靠房地产和基建“稳增长”,但是,一旦未能抓出智能革命的大机遇,实现产业升级,创造新的需求,则经济内生增长的放缓会使得债务问题演变为债务危机。这才是面对外部冲击的真正风险。
2、 悬头利剑——强势美元对新兴市场形成巨大冲击
美国经济正处在1990年代以来最长的扩张期,我们使用美国非农就业指数和制造业PMI数据合成美国经济的综合指标,正值代表经济扩张,负值代表收缩,我们看到美国自2009年下半年开始走出次贷危机的阴霾。到目前仍维持强劲的扩张,伴随美国经济的扩张,标普500指数持续攀升。强劲的美国经济让美联储加息力度不断加强。
2018年6月14日结束的美联储议息会议,联储会后公布的官员利率预期中位值点阵图显示,八位联储官员预计今年全年加息四次或更多。这显示,美联储对于经济和通胀预期均较市场高。鹰派加息导致美元继续走强。
强劲经济和持续攀升的利率最终导致了美元的强劲反弹,美元和新兴市场是一个硬币的两面,美元弱势意味着资金流向全球,尤其是新兴市场国家,则新兴市场国家表现相对强劲,而反之强美元会造成美元撤离新兴市场,造成新兴市场的风险。
除此之外,特朗普政府并非只是针对中国进行了关税提升,而是和欧洲、亚洲、墨西哥加拿大“全面”开战。提升关税的最重要目的之一,就是促使制造业回流美国,这在特朗普最新的讲话中也昭示了这一点。但是,以邻为壑、去全球化的贸易政策,将会令全球经济增长蒙上阴影,加剧了全球风险。同时,美联储今年加息次数指引提高至四次。加剧了美元回流的风险,对全球资产价格形成了不利冲击。
3、 20年轮回——香港再度面临资本冲击
美元开启一轮新的升值周期后,香港的资产价格开始面临风险。2008年美国发生次贷危机后,开始进行量化宽松,全球进入低利率环境。而大量的美元流入香港,香港实施联系汇率制度,美元储备增加会投放对等的基础货币,在乘数效应扩张后产生了大量的货币供给。
香港自身实体经济吸纳能力有限,超发的货币进入房地产和股票市场,2008年以来香港的房价持续攀升。持续攀升的资产价格进一步吸引了外资流入,进入“外资流入→投放基础货币→货币超发→资产价格上涨→外资流入”的正反馈。
而当前持续升值的美元开始让美元回流,同时,由于香港利率水平提升过慢,导致大量套利资金,使得港币兑美元持续贬值至7.85的弱方保证水平,金管局入市干预,买入港币释放美元,导致外汇储备减少,基础货币投放减少,利率开始攀升,则资产价格承压。
于是,上面的正反馈正好反过来“外资流出→减少基础货币→利率攀升→资产价格下降→外资流出”。在1997年亚洲金融危机之后,全球大部分国家和地区都开始放弃固定汇率制度,在浮动汇率制度下,资本的流动会议汇率变动的形式缓和冲击。香港是为数不多还维持相对固定汇率制度的经济体。当前,美元兑港币持续维持在弱方保证水平,可能会在某一个时间节点触发赌港币兑美元脱钩的投机行为。从1997年亚洲金融危机的情况来看,遭遇投机的国家均遭遇了“股汇债”三杀,这是下半年最需要关注的风险。
07
七、 历史低位——A股估值横向纵向对比
1、 横向对比——整体处在相对低估的区间,主流公司估值已经回到历史最低区间
全部A股的估值水平已经回落至历史较低的位置,但整体估值水平仍高于2012-2014年的水平。沪深300指数绝对估值处在较低的区间,中证500指数估值已经接近历史低位。
在陆股通开通后,过去两年外资大量买入A股蓝筹,蓝筹股相对小市值公司的折价不断降低。
中小指数已经回落到历史最低的区间,中小板和创业板的估值水平都回到历史最低的区间。而申万中盘指数(市值排序介于201-600)和申万小盘指数(市值排序介于601-1400)估值水平已经非常接近历史最低水平。
2、 中美、A股与非A股中国公司的对比——整体估值伯仲之间
由于陆股通的开通,中国A股已经开始融入全球市场A股、非A股中国公司(主要是美国中概股和在香港上市的中国公司)、美股估值逐渐趋同。
整体来看,当前美国公司估值水平为20倍,中国公司为15.5倍,剔除银行19.1倍,A股为16.5倍,剔除银行为20.9倍,非A股中国公司整体13.3倍,剔除银行16.3倍,低于美国。
整体来看,A股剔除银行估值水平与美股基本接近,在A股全球化的大背景下,如果A股估值水平再继续下跌,将会相对美股有明显优势。
从行业的估值来看,A股的软件与服务、零售业、耐用消费品及服装、地产及银行较美股要便宜。
而市值区间对比来看,A股在500亿以上的公司相比较美股以及非A股中国公司仍然有折价,不过这种折价主要与建筑、地产、非银金融、煤炭钢铁等行业周期性行业估值低有很大的关系。
而A股200亿以下的公司相对美股和非A股中国公司仍有明显的溢价,这种溢价的出现,我们认为与A股壳价值有很大的关系。
以市值最小的五家公司平均市值作为壳价值代表,目前这一值已经下降至十亿,但是,较2009~2014年的平均水平仍然有下降区间,而且,美国和非A股上市公司壳价值非常低,在海外上市的中国公司大量低于1亿市值,俗称“仙股”。当前,在金融环境收紧,并购借壳难以为继,A股壳价值有望向着全球看齐。
08
八、 A股涅槃——大势及投资主线研判
1、 大势研判
根据信贷周期论,当前中国经济正处在2016年信贷刺激的转折和下行期,投资增速面临压力,偏周期类板块,包括金融、周期等缺乏向上的弹性。但是由于供给侧改革的成功,上述行业盈利具有韧性,当前A股的估值水平已经很大程度上提前反应了经济的下滑预期,因此,由于经济继续下行造成A股继续大幅下滑的概率较小。
上半年资金持续净流出后,伴随着解禁压力降低,流动性边际宽松,我们预计下半年资金面将会明显改观,重新回归净流入。将会有助于支撑A股整体估值水平。
总的来看,来自于A股内部负面因素的冲击是造成A股上半年大幅下跌的主因,而A股的估值水平整体处在历史较低的区间,体现了对于诸多风险因素的悲观预期,下半年在不考虑外部冲击的情况下,当投资者看到企业盈利韧性和流动性改善后,风险偏好有望回升。
但是,考虑到中美经贸关系、强势美元和香港市场面临的风险,一旦外部冲击明显加大,则下半年A股仍存在较大波动的可能。
整体而言,我们预判从下半年开始,A股有望呈现震荡向上的局面。中间会由于外部冲击造成调整。以上证指数2018年6月22日收盘价作为参考系,指数波动区间为:
[-10%,+15%]。
如果投资者能够看到政府能够抵御住外部压力,对内坚定落实改革,改变过去过度依赖地产和基建的政策导向,着手提升科技和消费,则投资者的信心有望加强,我们相信2018年下半年有可能是A股真正长期牛市的起点。
由于我们正处在一轮智能革命中,政府对于新兴产业予以诸多支持,同时,政府在着手提升中低收入群体的收入水平,提高城镇居民的消费潜力,因此,大众消费品有望受益。总的来看,科技成长和消费成长等偏成长类板块有望更加吸引资金。下半年的投资主线为“科技”+“消费”,更加具体的,智能革命(数据红利)相关板块、军工、医药、大众消费相关板块有望胜出。
2、 科技牛市或将开启——智能革命领衔
A股人工智能大数据云计算有一批公司已经开始具备较强的竞争实力,而CDR的新政的实施,会让一批未上市的独角兽在A股上市,为中国智能革命板块提供新的优质标的。我们相信,最早从2018年下半年,最晚从2019年开始,A股也将会进入数据红利时代。这是当前A股最大的空间和机遇。
除此之外,创新药和军工均持续受益于政策红利和需求释放。
3、 消费牛市继续——大众消费将成为新的主角
无论是提高中低端收入人群收入,还是城镇居民提升边际消费倾向,最终受益的的是偏大众消费,也就是与地产消费相关度不高的消费类别。当前所有的政策均有利于大众消费品的提升,这也是我们认为的下半年的另一个大的机会。
4、 前期表现
古谚有云,“事不过三”,有研究统计,很少有行业能连续三年跑赢市场平均水平,基于这理念,我们可以做出如下收益矩阵图。
从收益矩阵图来看,过去两年,收益供给侧改革的周期行业,以及地产和消费复苏的食品医药相对占优。而TMT、非白酒家电类消费、中游制造相对弱势,金融中规中矩。
如果按照反转的思路选择板块,前两年弱势的板块出现强势板块的概率相对较高。
5、 业绩估值匹配
从估值业绩匹配的角度看,
通信、电子、有色金属、建材、纺织服装等行业具有相对较高的盈利增速和较低的估值水平;
食品饮料、商业贸易、非银金融等集中在45°分界线附近,PEG接近于1;
医药生物和计算机的估值相对略高,部分龙头公司的估值已回归到合理区间。
如果接下来市场能够有所调整,大众消费(食品饮料、纺织服装、零售)和TMT行业的将会有较大的收益率空间。
专 题
01
专题一:美国80年代消费的崛起
美国80在70年代后期也面临这同样的问题,在战后经历过长达二十多年的经济高速发展时期,经济增速中枢高达4%,例如五、六十年代美国工业高涨,得益于世界大战积累起来的被抑制的对固定资产、住宅建筑、耐用品的需求,以及朝鲜战争和越南战争的刺激。这些因素在70年代以后已经逐步消失。七十年代中后期,美国房地产销售见顶,直到2000年后才创新高,粗钢产量也于1974年达到历史高点,此后一路下滑,经济增速明显下了一个台阶,从战后4%的增速中枢下降到2%左右。
面对这样的局面,美国政府从70年代后期,美国社会保障制度加速完善。80年代初,美国推行了著名的“401K”计划,其源头为1978年美国《国内税收法》新增的第401条k项条款的规定。美国推行“401K”计划后,其资金迅速与股市形成良好互动,美国大公司的职工将自己的养老基金中约1/3的资金投入到本公司的股票,道琼斯指数则在1978年到2000年其间累积上涨1283.25%。
我们可以看到,美国的社会保障制度从20世纪初开始就在不断得到完善,但是从政府支出角度来看,快速完善期在60年代中后期到80年代末,1965年社会保障仅获得170亿左右的财政支出,占比3%,到了90年代初期,这个数值达到了2300多亿,占比接近5%,年平均增长速度接近12%。
特别是80年代初期401k计划推行以后,使得美国居民储蓄率加速下降。1960年后到1981年之前,美国个人储蓄率基本维持在11%以上,二十年平均储蓄率为11.4%,但1980年后迅速下降,到了1990年仅为7.8%,同时消费倾向从75%上升至78%,扩大了总需求。
除此外,里根政府通过的《1981 年经济复兴税法》中,把减税作为经济恢复的核心。改革前个人所得税的税率从 11%到 50%,分为 15 级。改革后将最高税率压低为 33%,税率简化为 15%、28%、33%三级。
以上提到的一切因素最后也反映到了美国个人消费支出占GDP比例的数据上来,二战后该比例一直在60%左右徘徊,直至70年代末迅速上升,1979年,美国个人消费支出占GDP比例为60.39%,到了1993年上升至65%,14年上升了将近5个百分点,90年代初以后增速又变得相对缓慢起来,1993年至2016年的23年间,该比例上升了3.7个百分点,因此20世纪70年代末至90年代初美国个人消费支出占GDP比例是二战后占比提升最快的十年,此时正值美国摆脱七十年代滞涨,工业化告一段落、科技产业崛起前夜,是消费产业发展的黄金十年。
总的来看,由于美国七十年代经济增速下台阶,重工业化告一段落,房地产房地产销售见顶,人均GDP突破8000美元,同时社会保障制度得到了最大程度的完善,以及18-64岁人口占比的不断提升等原因导致了美国70年代中后期到90年代初消费产业的崛起,从而从工业型经济转型到了消费型经济,整个八十年代是美国消费产业发展的黄金十年。
02
专题二:创业板内生增长仍在,商誉减值冲击渐弱
2017年四季度大量计提的商誉减值是创业板业绩下滑的主要原因。2017年四季度由于创业板部分公司未达业绩承诺而计提了较多的商誉减值,剔除温氏股份、乐视网和光线传媒后创业板2017年累计盈利增速较大幅度下滑至2.0%。商誉减值准备合计为121.8亿元,剔除影响较大的坚瑞沃能(商誉减值为46.2亿元)后商誉减值依然高达75.6亿元,远远高于2016年的20.3亿元,原因在于2015年为创业板并购高峰期,2015年发生并购重组的公司在经历了三个会计年度的业绩承诺期之后由于盈利情况不及承诺,于2017年末计提了大量的商誉减值准备,从而对于盈利造成了较大的冲击。
创业板内生增长力量仍在。本文统计了创业板公司发生并购并表的情况。2017年共有41家新增并表公司,带来的利润增量有32.5亿元;另外有45家公司在2016年已经并表,在2017年带来的利润增量有40.7亿元。同时创业板上市公司计提商誉减值共有75.6亿元。剔除并购并表因素之后,2017年创业板内生增长带来的利润增量为64.6亿元,同比增长约为8.2%。
目前创业板的存量商誉有待消化。2018年一季度创业板商誉合计达到2537亿元,同比增速回落至21.3%。和2015年相比,并购重组的数量和交易金额都发生较大的幅度的下降,随之产生的商誉增速大大放缓,但是目前已累计的商誉总量已经达到2537亿元,占净资产的比例为20.4%。
2017年四季度上市公司释放了很多商誉减值的压力之后,2018年一季度盈利情况大幅好转,盈利增速接近2016年的水平,整体增速处于高位回落之中。2018年依然会有一部分公司业绩承诺期到期,由于大部分公司一般在年末(每年第四季度)进行商誉减值测试,即便对于盈利造成冲击将会大概率发生在四季度。部分公司将于半年报中披露承诺业绩的达标情况,要关注并购并表公司的商誉减值风险,预计相比2017年将会有一定程度的弱化,有以下三点原因:
第一、2017年已计提了大量商誉减值准备,缓解了2018年商誉减值的压力。
第二、上市公司并购重组的数量和交易金额进入2017年后处于放缓的节奏,业绩承诺不及预期的风险相对降低。
第三、商誉减值数额较大的行业集中在传媒、计算机和电子等,但是占净资产比例相对较低,且盈利增速尚可。
03
专题三:下半年大主题之新能源汽车——从供给驱动到需求拉动
§ 政策推动下持续放量较为确定。过渡期(6月12日)已过,300公里以上续航的车型将下半年将开始放量,2019年以后补贴持续退坡将带来抢装和消费大潮。另一方面,新能源汽车积分比例要求从2019年后将直接倒逼企业实现排放管理、提高新能源汽车占比,此外新能源牌照也具有多方面政策优势。
§ 技术进步促使从供给驱动到需求拉动的逻辑转变,电池技术提升/成本下降—续航提升—用户痛点解决—销量提升。未来高镍三元电池仍是行业发展的大趋势,18年三元电池已经成为乘用车的标配,从三元电池能量密度来看,17年高于140wh/kg目录占比仅为12%,主力集中在120-140wh/kg(占比40%),而18年目录中,三元电池能量密度高于140wh/kg比例已经高于40%,结构明显提升。
§ 从需求端来看,一方面,公共需求在国家及各地政策的驱动下保持稳定的增长。全国已有21省市明确了出租车电动化相关比例要求,预计2020年新能源出租车的保有量达30万辆。此外北上广深四地都要求从事网约的车辆必须是本地车牌,而地方政府对于运营牌照指标配置也对新能源有所倾斜;另一方面,技术进步(续航)+价格降低使得个人需求爆发。
§ 产业链方面,建议关注上游华友钴业、天齐锂业、赣锋锂业,中游:正极材料:当升科技、杉杉股份等,电池热管理:三花智控、银轮股份、奥特佳、中鼎股份等;下游关注:上汽集团、比亚迪。
1、 政策兜底:高续航受益,双积分政策倒逼
一方面,从补贴政策的变化来看,续航里程300公里以上的车型过渡期前按照2017年补贴金额的0.7倍执行,但过渡期后(6月12日开始)补贴不降反增,因此300公里以上续航的车型将下半年将开始放量,2019年以后,补贴持续退坡将带来抢装和消费大潮。
另一方面,根据双积分政策,虽然政策从今年4月1日起正式实施,但新能源汽车积分比例要求从2019年度开始设定,将直接倒逼企业实现排放管理、提高新能源汽车占比。
最后,随着一线城市以及部分二线城市限行政策以及限行区域以及牌照范围未来进一步的扩大,新能源牌照无论是从可获得性还是从限行政策等多方面都更加具有政策优势。
2、 供给端:技术进步,成本降低
补贴退坡倒逼技术升级,双积分保障中长期发展,市场自发需求是核心。随着补贴将在未来三年继续退坡,对车企和中游利润端有一定影响,但其边际效应已经在递减,而双积分政策则是提供了更有力的保障,倒逼车企加码布局。
技术进步促使从供给驱动到需求拉动的逻辑转变,即电池技术提升/成本下降—续航提升—用户痛点解决—销量提升。未来高镍三元电池仍是行业发展的大趋势,18年三元电池已经成为乘用车的标配,同时新车电池容量均在30kWh以上,有的甚至达到了70kWh。从续航里程来看,17年目录48%集中在150-200km,18年由于低续航补贴大幅下滑,目前18新目录对应车型续航明显大幅升级,续航250-300km目录占比30%,300-400km占比35%,400km以上目录占比12%,整车厂应对政策变化已经做出明显调整;从三元电池能量密度来看,17年高于140wh/kg目录占比仅为12%,主力集中在120-140wh/kg(占比40%),而18年目录中,三元电池能量密度高于140wh/kg比例已经高于40%,结构明显提升。
此外,除了传统车厂商如上汽、奇瑞、江淮等不断加码新能源汽车以外,2017年以来不断涌现的造车新势力如威马、蔚来、拜腾、小鹏等推出的车型也将逐步量产,市场竞争逐步加强有利于技术进步以及产业链成本降低。
而从充电的便捷性角度来看,5月充电桩数量达到266231个,累计同比增速为59.5%,与上个月持平,新能源车用户的充电问题也在逐步解决。国家电网公司于5月21日发布了今年第二批充电桩招标(2018年电源项目第三次物资招标采购),此次招标充电桩数量总数2015套,功率总计14.41万千瓦,预计2018年与2017年持平,充电桩建设进入平稳期。
3、 需求端:公共需求(政策)+个人需求(价格降、续航升)
一方面,公共需求在国家及各地政策的驱动下保持稳定的增长。全国已有21省市明确了出租车电动化相关比例要求,2016年底国内出租车保有量约140 万辆,而新能源汽车不到10万辆,如果行业按照约2%的年增长率计算,2020年,出租车数量152万辆,若按照全国20%的电动化渗透率计算,新能源出租车的保有量达30万辆。此外,根据网约车新规,北上广深四地都要求从事网约的车辆必须是本地车牌,而地方政府对于运营牌照指标配置也对新能源有所倾斜。以深圳为例,电动化政策开始覆盖网约车市场:截止至2020年底前,深圳网约车必须全部更换为轴距2650毫米以上的纯电动小汽车。
另一方面,技术进步+价格降低使得个人需求爆发。当前随着技术的进步,国内具有代表性的新能源汽车从续航里程上与国外主流品牌处于同一水准,售价方面国内优势较大,此外,消费者对汽车智能网联要求提升以及二辆改善型购车推升新能源汽车需求。新能源汽车多属于家庭第二辆改善性购车,随着消费者对汽车智能化的要求提高,新推出的新能源车绝大部分将智能网联作为标配,也加大了消费者的购车需求。
从销量数据方面已经有所体现, 5月新能源汽车销量为92000台,同比增速达到141%,环比增速达到26%,在高基数的基础上依然保持了较高的增长速度;新能源汽车将成为推动汽车市场增长的主要推动力。A00级别车型的补贴退坡,政策倾斜带来的价格优势将会被削弱;之后高续航车将全面享受政策补贴。
4、 市场表现:相关指数处低位,看好下半年主题性机会
市场表现方面,充电桩指数、新能源汽车指数、锂电池指数等均处于2016年以来的相对低位,并且指数波动率不断下降,随着近期催化事件频繁发生、中观产销数据的亮眼表现以及产业技术进步以及需求逻辑的不断强化,预计新能源汽车产业链将迎来中期级别的主题性机会。
5、 产业链:建议关注上游钴锂、中游正极/热管理、下游整车
建议重点关注上游华友钴业、天齐锂业、赣锋锂业,中游:正极材料:当升科技、杉杉股份等,电池热管理:三花智控、银轮股份、奥特佳、中鼎股份等;下游关注:上汽集团、比亚迪;
04
专题四:中美对科技创新的支持政策对比
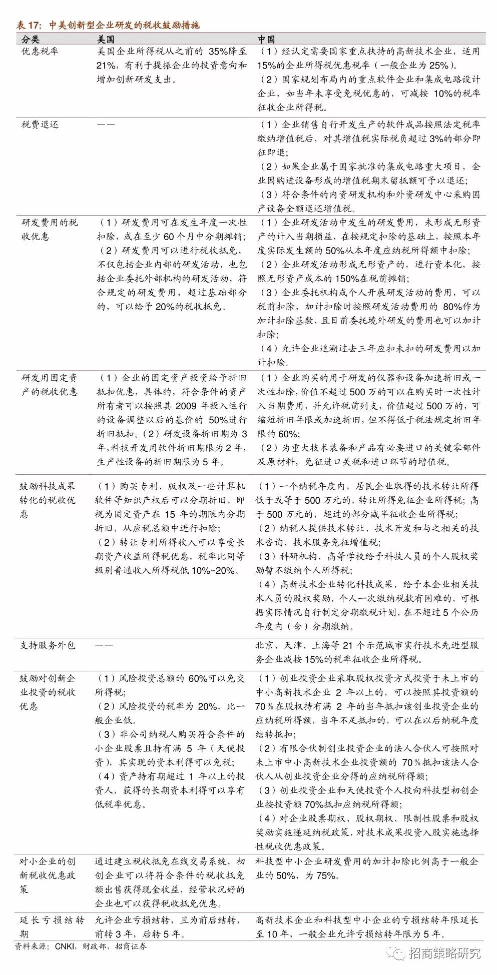
美国是全球最重视科技研发和创新的国家,美国政府对于企业创新和研发优惠巨大,美国政府通过税收、政府基金和政府支持的方式鼓励企业进行研发和创新。美国政府指责中国政府“中国制造2025”支持创新和科技型企业,是“只许州官放火不许百姓点灯”的霸权主义。
总体而言,跟美国相比,目前我国已经形成相对完整的激励企业创新和技术研发的税收支持体系,对于鼓励企业研发投入和创新发挥积极作用。但是,具体来看,还存在以下几个方面的政策空间:
第一,目前的税收优惠体系以企业所得税为主,尤其直接享受优惠税率的企业需要满足比较严格的要求,限制条件较多,这就导致那些处于初创期、连续亏损、产品周期较长的中小企业并不能直接享受到优惠政策,对中小创新企业的支持力度有限。虽然近几年针对中小企业的支持政策频出,但鼓励中小企业研发支出的政策仍相对有限,未来仍需继续推进结构性减税以加大对创新类中小企业的扶持。
第二,需要继续放宽创业投资企业所得税优惠条件并加强对长期股权投资的激励。首先,创投收益税收优惠对创投企业和被投资企业要求严苛,普惠性差,使该项激励政策的效果大打折扣。此前能够享受这项优惠的为有限合伙制创业投资企业,后扩展至创业投资企业和天使投资个人,被投资企业也从中小高新技术企业拓宽至部分科技型初创企业试点,并且今年4月提出将试点优惠政策推广至全国。其次,我国目前要求创投的持股期限为至少2年,美国对长期持有股权的投资者优惠力度更大,因此国内也可以通过对不同持股期限执行不同的优惠利率,以此鼓励长期股权投资。此外,天使投资属于投资早期阶段,考虑到其风险相对更高,可以对天使投资人提出更有针对性的、优惠程度更高的政策。随着试点的推广、合格企业和个人投资者门槛的放宽以及更多税收优惠政策的推出,创新企业将吸引更多股权投资资金。
第三,继续提高研发费用加计扣除比例。目前来看,行业负面清单和活动负面清单外的研发活动均允许加计扣除研发费用,将外聘人员劳务费、试制产品检验费、专家咨询费、高新科技研发保险费及研发直接相关的差旅费、会议费等均纳入了研发费用加计扣除的范围,加计扣除范围已经明显扩大,包含内容较为广泛。为了加强对某些行业研发投入的激励作用,可以有针对性地提高个别行业研发费用的加计扣除比例,尤其是那些符合国家战略性发展需求的新兴产业,这样可以更有效地激励企业增加研发投入。
目前来看,我国对产学研联合研究的有效激励措施相对匮乏,未来对产学研联合研究实施特别优惠或许会成为促进企业研发和技术创新的一个重要方向。如,可以提高产学研联合研究参与方的研究费用扣除比例,以此鼓励企业能够尽量与公共科研机构或高等学校进行合作,这样也有利于实现企业技术创新和研究成果的转化,能够将科研成果真正用于推动产业进步和经济发展。
政府引导基金是指由政府出资,并吸引有关地方政府、金融、投资机构和社会资本,不以营利为目的,以股权或债权等方式投资于创业风险投资机构或新设立创业风险投资基金,以支持创业企业发展的专项基金。尤其在解决早期创业企业融资问题上,发挥着至关重要的作用,也是未来政府发展新兴经济的重要手段。近期发改委与建行共同发起设立3000亿元战略性新兴产业发展基金,并通过设立子基金等方式进一步吸引社会资金,用于投向新一代信息技术、高端装备、生物、新能源汽车等领域。
对比中美政府引导基金的发展现状,美国SBIC计划具有成熟的基金运作方式、规范的组织管理模式、广泛的运作资金来源和完善的信息披露与信息公开制度等优势,也为我国政府引导基金未来发展方向提供了几点借鉴和启示。
①创新基金运作方式。我国可以借鉴美国SBIC的担保模式,以政府引导基金委托政策性担保机构做担保。由于SBIC担保模式建立在成熟资本市场和完备信用体系的基础上,结合我国国情,可以在部分经济发达地区做试点并逐步实现优化和推广。
②规范基金管理模式。近年来,尽管我国政府引导基金从立项数量和支持金额上都有迅速发展,但是缺乏统一的组织管理机构(类似于SBA角色)和系统性自上而下的组织管理机制。相比美国SBIC基金管理模式,我国政府引导基金容易陷入“各自为战”的分散局面,并伴随投资目标重叠、交叉以及空白等问题。因此,建立来自顶层的统一管理机构进行统筹协调规划,明确政府资金投资方向、决策程序、利润分配、运营监管等内容,并设计配套的管理机制和监管体系,是十分必要的。
③拓宽运作资金来源渠道。出于对我国国情和维护金融市场安全稳定的考量,我国政府引导基金现阶段呈现出政府出资比例大的格局。这种出资方式缺少灵活性,难以确保投资效率。借鉴美国SBIC计划成功经验,允许一定比例的养老基金参与创业投资领域,扩大引导基金运作资金来源的同时还提高了引导基金质量。政府须制定较宽松的资本管制政策,并同时配套相关优惠政策引导私人资本和国际资本进入投资领域,而不是一味依靠政府力量进行投资。
④完善信息披露与信息公开制度。我国政府引导基金的整个运行过程中信息透明程度与美国SBIC计划还有较大的差距。参考和借鉴SBA的做法,在政策公开方面,可以设立专属网站,实时更新和公告相关信息和扶持政策,并提供专业指导意见;在信息披露方面,建立中小企业投资信息系统以及企业诚信档案,其中政府以及相关机构以监督者身份对引导基金的投资方和接受方进行规范指导,构建诚信的投资环境。
⑤建立多层次退出机制。相比美国已建立起的成熟资本市场(NASDAQ)和并购市场,我国政府产业引导基金的退出渠道远未完善。因此,我国需要建立基于多层次资本市场的退出机制,加强证券交易所市场发展(尤其是创业板),规范发展区域性股权市场,大力发展产权交易中心,并加强退出过程中政府各职能部门的协调配合。
05
专题五:数据红利”主线受益公司梳理
我们梳理出受益于数据红利的相关领域上市公司供参考:
- END -
相 关 报 告
《回顾1998港币保卫战,历史会否重演?——观策天夏第五话》
《大众消费品牌崛起的起因、逻辑以及长期趋势——A股涅槃论(玖)》
分 析 师 承 诺
重 要 声 明