我们认为A股明年上半年面临经济下行和流动性宽松的“下行式宽松”的局面,若年中社融增速大幅回升,经济有望企稳。政策“风”渐暖,2019年资本市场将迎来新时代,资金持续流出的局面将会逐渐扭转。在这样的环境下,上半年A股中小市值风格有望占优;若下半年社融增速回升,则A股整体都会有更好表现。预判全年走势呈现“N”字型震荡上行。年度指数关注创业板指。
核心观点
⚑ 中国经济面临下行式宽松。中国经济存在三年半信贷周期,明年上半年中国处在2016年开启信贷刺激下行期,经济增速面临较大下行压力。制造业投资、地产投资、出口、消费均面临较大下行压力。经济是否能在年中企稳,取决于基建投放力度和地产政策宽松幅度。在这样背景下,上半年货币政策将会更加宽松,利率继续下行,构成了“下行式宽松”的局面,若基建投资规模有限,信用传导机制仍不畅,将会演化为“流动性陷阱”。
⚑ 经济下行资本市场政策转暖。2018年年底一系列政策将会为2019年的资本市场带来新投资者、新市场、新工具和新制度。这些制度有利于疏导资金流入资本市场,同时有利于市场风险偏好的提升。
⚑ 宏观经济形势和政策导向利好中小市值风格。根据历史经验和逻辑推理,经济下行企业盈利下行,基本面伐善可陈;政策确定性、空间确定性取代业绩确定性成为投资的重要理由,以TMT行业为代表的偏中小盘风格有望占优,同时预期政策放松的地产和基建也有望表现较好。如果社融增速大幅回升会终结这种风格,市场将会重新回到业绩驱动的逻辑,利好周期、消费等行业。
⚑ 资金持续流出A股局面有望扭转。我们估算 A股2019年将会净流入超过800亿元。节奏方面,上半年资金需求较大,下半年流入规模逐渐加大。
⚑ 企业盈利面临挑战。我们预计上市公司企业盈利增速在2019年将会继续下行,下行的幅度和持续时间取决于总需求扩张政策释放的幅度以及减税的幅度。其中,通信、军工、农林牧渔、新能源汽车等领域业绩有望改善,必须消费品大概率企稳。商誉减值冲击高峰过去,对中小创的影响在2019年逐渐减弱。
⚑ 上半年主题投资有望回暖。信息技术“三化”、 政策类“补扩改租”、 卡脖子主题、科创板映射为四条可以关注的主题主线。
⚑ A股估值水平处在历史低位。全部A股、中小板、创业板估值水平均处在历史最低区间。A股整体估值水平低于全球主要股票市场。在A股加速开放和纳入全球主要指数背景下,2019年有望呈现“风景这边独好”,实现逆袭。
⚑ 综合以上所有因素,我们对2019年A股走势判断相对乐观,指数有望震荡上行。上半年中小市值风格有望占优;若下半年社融增速回升,则A股整体都会有更好表现。最可能的结果是政策“风牛”,转化为社融起后的“浪牛”。预判全年走势呈现“N”字型。年度指数关注创业板指。
【风险提示】全球股市暴跌;中美关系继续恶化;美联储紧缩超预期;国内资本市场政策落地及进展低于预期。
目 录
01
周期轮回——下行式宽松与流动性陷阱
1、信贷周期运行至下行期
中国经济存在三年半的“信贷周期”,我们可以用“新增社融累计增速”和“固定资产新开工计划项目总投资额累计增速”作为领先指标来刻画经济运行的规律。虽然“固定资产新开工计划项目总投资额”自2018年开始不再公布,我们后续依然可以用“新增社融累计增速”来跟踪。
投资领先指标每一次放量,都意味着投资需求大幅回升,无论是政府引导(2009/2016/2012年)还是自发(2002/2005年)。当投资需求起来后,工业生产、消费都会依次改善。经济回升或企稳持续的时间都2-2.5年左右。当经济回暖后,面对短期的需求刺激带来的通胀压力和进一步提高的杠杆,政府的选择都是去收紧货币政策(2008年、2011年)或者加强金融机构监管(2003年,2013年,2016年),货币和信用的收缩使得投资需求骤然回落,经济增速下行。经济增速下行后,政府又开始为稳增长做准备。下行期持续时间约为一年左右。周而复始,如此往复。
因此,对于明年经济的大致判断:从2018年一季度开始,新增社融增速转负后,二季度开始正式进入一年的下行周期,货币政策开始逐渐放松。但是,政府采取总需求扩张的政策会相对迟缓,因为政府必须要面临一个非常严峻的经济数据后,才会做出相应的应对。这个时间窗口应该是明年两会出1-2月的经济数据,如果不出意外,经济数据将会继续大幅下行。明年两会的主基调将会变为总需求的扩张。如果政策自二季度开始逐渐落地,社融转暖将会出现在三季度。也正好是一年下行周期结束时间,中国经济企稳的时间。这是为什么很多宏观经济大拿掷地有声认为明年三季度经济会转好的原因。我们在后文中会就这个问题展开讨论。更需要讨论的是,如果政策出台但社融仍然无法回升后的应对。
政府行为的周期性使得资产价格也存在明显的周期性,例如十年期国债利率,当融资需求起来后,经济回升,利率就会攀升,反之当融资需求大幅回落,经济下行,货币宽松,利率就会大幅下行,最终会跌破3.5%,直至下一次融资需求回升。这是十年期国债利率运行的主要规律。其他因素例如中美利差会对利率的走势形成扰动。虽然今年大家一直担心美国货币政策收紧会由于中美利差传导,导致中国利率无法大幅回落。但是在10月社融大幅低于预期后,中国十年期国债利率毅然决然的跌破了3.5%,中美利差也创下新低。这里有一个关键判断,中美利差是结果,绝对不是十年期国债利率的定价原因。所以,如果明年看到一个倒挂的中美利差,没有什么好吃惊的。
再比如房价,房价运行规律也是三年半,伴随着社融低迷、经济低迷、房价会陷入调整,但是一般调整的时间不会超过一年,因为下行期一年之中,政府会不断放松货币政策,按揭利率下行,然后,政府会逐渐放开地产限制。所以,不难判定,从2018年二季度开始,全国房价整体陷入调整期,调整期最快结束是在2019年二季度。
对于A股来说,最重要的莫过于企业盈利增速,企业盈利增速也是三年半的规律,投资领先指标大幅回升,经济就会上行,企业盈利就会改善,距离投资领先指标见顶后一年,企业盈利见顶回落,最后企业盈利会跟随经济下行变为低速甚至是负增长,从2002年开始,我们已经经历五轮完整的盈利周期,当前,我们正处在第六轮企业盈利周期的下行周期。如果不出意外,明年全年企业盈利增速会降为个位数甚至是负增长。
以上,就是分析中国经济的简明框架,明年的A股面临的宏观经济背景,用一个词概括就是“下行式宽松”,经济增速面临下行压力,货币政策宽松,利率下行,企业盈利低速甚至负增长。而明年的关键分水岭在三季度,如果政府推出大规模基建计划,同时放松地产政策,则三季度是中国新一轮三年运行周期的开端。
2、明年的经济下行压力有多大
今年,政府最重要的政策基调从“三大攻坚战”变为“稳就业、稳金融、稳外贸、稳外资、稳投资、稳预期”。稳就业成为中央政府面临的头号任务。今年四季度集中出台的对民营企业的支持政策,一方面是继续坚定“必须坚持和完善我国社会主义基本经济制度,毫不动摇地巩固和发展公有制经济,毫不动摇地鼓励、支持、引导非公有制经济发展,“两个毫不动摇”。更重要的是,民营企业是中国就业的基础。稳就业的关键在稳民营企业的经营。但是从几个数据来看,明年中国经济面临巨大的压力。
经济增长取决于投资、消费和出口,而中国特殊的经济结构,居民消费收入增速受投资和出口影响比较大,如果投资和出口不行,消费也难独善其身。
(1)投资方面:制造业投资和地产投资面临下行压力
2016年,也就是本轮经济上行始于1季度的社融和新开工的大幅放量,此后两年,基建投资完成额维持高位,而地产投资和制造业顺次回升。到了今年上半年,伴随着地方债务调控升级,新增社融规模变为负增长,基建投资增速大幅下滑,但是投资整体下滑并相对更加平缓。地产投资和制造业投资维持高位,尤其是制造业投资,累计增速竟然回升至近10%,部分对冲了基建的下滑。但是明年,地产投资和制造业投资都将面临下行的压力。
制造业投资方面,企业扩产的核心原因是赚钱。中国在过去十年经历了两个扩产周期,分别发生在2009-2010年以及2016-2017年企业盈利大幅改善之后。伴随着企业盈利大幅改善,百城工业用地面积增速将会随后回升,最后,才是我们观察到的制造业投资的改善。所以,2018年和2011年制造业投资完成额增速回升,实际是企业盈利周期的滞后指标。而当前,企业盈利增速大幅回落,百城工业用地面积增速接近0增长,这意味着,明年开始,制造业投资将会面临巨大的下行压力。
房地产投资方面,房地产开发商盖房子的原因是主要房子卖的好,所以地产投资基本都是:销售面积起来→购置面积起来→新开工面积起来→投资完成额起来,虽然领先滞后的关系有所波动,但是基本上没有逃出这个规律。
今年以来,购置面积增速和新开工增速保持韧性的关键原因,我们认为有可能是房价上涨原因,从销售金额和销售面积增速关系来看,前11月销售金额增速高于销售面积增速10个百分点,2016年以来房价的涨价给了地产开发商另外一个拿地的理由。
但是,从明年来看,上半年房价面临回调的压力,同时销售面积增速也接近零增长,如果无法扭转这两者的预期,则明年开发商拿地和新开工的动力会承压。
在地产投资和制造业投资增速双双承压的大背景下,基建投资将会再一次和以前一样充当稳增长最重要的手段,因此,明年基建板块(含园林)存在一定的机会。
(2)出口增速:全球经济同步放缓和贸易摩擦使得出口增速面临挑战
2018年,出口对中国经济的韧性贡献较大,前十月中国出口金额累计增速达到12%。近期更是意外明显回升。有很多研究认为与贸易摩擦提前抢出口有关系,不过从国别来看,对欧盟、日本、美国的出口增速都是回升的。因此可能更重要的是,全球经济尤其是欧美日仍然还不错。但是明年,全球经济将会同步面临压力。
就美国而言,我们发现共和党总统在任时期,第一个执政周期内都会采取积极的财政政策,减税以及增加财政开支,因此,第一个总统任期内,美国经济增长情况都还不错,为连任打下了基础。特朗普上任后仍然不例外。2017-18美国经济增速持续回升最大的动力来自于减税和政府财政开支的增加,其结果就是财政赤字的攀升,但是财政赤字无法持续增长。尤其是众议院被民主党掌握后,民主党对于减税和财政赤字相当不感冒,因此,特朗普政府明年是否还能顺利实施积极的财政政策是一个很大的问题。如果不能继续扩张财政赤字,美国经济将会面临第一重压力。
有很多学者建议中国加大减税力度,就必须要了解减税的副作用。
出口方面,受贸易摩擦影响中国大幅减少了自美国进口大豆和能源,导致出口增速大幅回落,虽然美国对欧盟出口增速小幅回升,但是仍然未能改变美国出口增速下滑的趋势。
而欧洲方面,欧盟制造业PMI最新回落至52,已经接近“收缩-扩张”临界值,经济下行压力较大;全球经济重要领先指标韩国的工业产出指数10月同比下跌8.4%创下2013年以来新低,让明年全球经济蒙上阴影。
总之,无论明年贸易战是否会持续,但是受全球经济同步下行压力的制约,明年中国出口增速面临巨大压力。如果特朗普一意孤行继续进行贸易打压,全球经济将会面临更大的挑战。
(3)消费——受居民可支配收入增速影响,期待更大幅度降低个税
有很多学者认为,我们应该依靠消费拉动经济增长,但是问题在于,消费来源收入,收入主要来源企业,居民可支配收入增速的回升均发生在企业盈利增速改善之后,目前来看,企业盈利增速快速下行,居民可支配收入增速面临巨大的挑战,当然,我们无法指望中国老百姓在收入增速回落的情况下仍然还能继续维持当前的消费增速。
虽然今年推出了个人所得税改革,能够起到一定的效果,但是无法从根本上改变经济下行带来的可支配收入下行的局面。有两个方法,可以缓解居民可支配收入增速放缓的问题,更大幅度的减税,降低所得税边际税率,另外就是通过各种途径提高中低收入人群的收入水平,精准扶贫需要更大的实施力度。当然,减税和增大转移支付不可避免带来财政赤字的攀升,是否要囿于成见保持3%的赤字率,可能是明年经济的关键点之一。
总的来看,今年经济增速稳定器房地产投资和制造业投资面临下行压力,出口面临下行压力,企业盈利恶化后,居民收入增长受到挑战,消费增速面临压力。而政府能够使用的应对策略就是,稳住基建;更大规模减税稳住制造业投资和居民实际可支配收入;更大规模的转移支付提高居民的消费能力。因此,我们判断,无论明年两会赤字率目标是否会突破3%,但是实际中,全年赤字率大概率会超过3%。
3、从宽货币到宽信用是否能够顺利?
从二季度开始经济数据出现削弱之后,央行已经连续两次降准;但是在央行基础货币层面,央行仍然相当的克制。
从历史来看,当外汇占款2011年不再大幅扩张后,对其他存款性公司债券成为央行提供基础货币的重要方式,而2014-15年经济数据下行后,央行第一次采取了主动扩表的动作;2016年配合棚户区改造、地产政策的放松、基建融资需求的回升,再一次做了扩表动作。而这两次央行的主动扩张,造成了截然不同的结果,2014年9月至2015年5月的主动扩张,由于没有实体经济的融资需求,带来债券市场和股票市场的双牛,而2016年至2017年上半年的主动扩张,伴随社融大幅扩张,基建和地产融资需求回升,带来了实体经济的复苏。
我们可以推测,在经济下行压力加大的背景下,货币政策会逐渐宽松,降准降息央行扩表的概率都在加大。除了能够明显观察的降准降息外,央行主动扩表与否是决定资产价格强弱的关键变量。其中央行可以通过,PSL/MLF/SLF/公开市场操作进行基础货币的投放,也是我们观察货币政策松紧的重要工具。
央行宽松基础货币,是否能带来融资需求的回升,一方面取决于地产政策和基建投放的力度。地产融资需求关键在于地产政策的放开。但是经历了2016-2018年这三年高增长后,居民杠杆已经大幅攀升的情况下,地产政策放开是否能够带来地产销量的大幅改善有待观察。
而2018年对于地方政府债务监管趋严,地方政府在较高的举债标准、债务限额和领导终身追责的背景下,是否一如既往的有强烈的投资冲动,也有待观察。
除此之外,从宽货币到宽信用,更重要的要看信用扩张的机制是否顺畅。2014年以来两轮央行的主动扩张,都伴随着较好的信用传导机制,使得无论是“入实”还是“入虚”都起到了很好的效果。在《A股流动性的基本原理》中描述了2012年以来金融创新所带来的信用扩张的效果,本质而言,2012年以来以“主动负债”为负债核心,以“通道业务产品”为资产核心的金融体系,实现了金融市场风险分层的效果,所有金融机构能够根据自身收益率和风险目标提供相应的金融产品,而所有融资主体根据自身信用状况和收益率目标能够获得相应的融资工具。如此一来,2012-2016年,虽然经济形势时好时坏,却从未出现过银行不愿贷款,企业借不到钱的情况。
但是,2017年以来的金融监管以及资管新规的实施,使得上述业务都纳入监管体系,金融体系得到了规范。但是此前构建的信用传导机制受到了一定的影响,风险偏好较低大型商业银行较难通过同业业务将信用提供给中小银行和城商行,风险偏好较高愿意接受更高风险和收益目标的中小银行、城商行和其他金融机构较难通过同业业务获得负债,同时,通道业务的规范,使得资金也较难绕开监管指标通过非标和证券投资的方式投到相应的融资主体。于是出现了非标萎缩、通道业务缩水,在非标转标、表外回标的趋势下,便伴随民营企业遭遇抽贷,社融规模大幅萎缩。
因此,是否有新的金融创新工具使得商业银行达到风险分层的目的也很重要。否则,以营利为目的的商业银行,在经济下行企业盈利增速放缓的背景下,出于资产安全性的考虑,仍然难以大规模向民营企业投放贷款。而新的金融工具或机制,核心在于为商业银行提供信用风险缓释和分层,从而使得不同的金融机构能够实现风险和收益目标的匹配。目前来看,这种新的金融工具和机制还在探索过程中。
而从目前的金融工具和机制的情况来看,CRM、银行金融投资公司、理财子公司可能会承担起构建新的“影子银行”的功能,实现信用传导的功能。但是效果如何,有待观察。
在新一轮债转股中,银行金融投资公司(AIC)发挥中间核心作用。央行向银行释放的流动性可以通过购买金融资产投资公司发行的金融债用以支持债转股;而银行金融投资公司目前正通过成立私募子公司或者直接申请获得私募基金管理人资格,这就意味着未来AIC可以直接发行私募资管产品募集资金,调动社会资本广泛参与债转股,以实现对实体企业的资金支持。另外,银行理财子公司作为资管新规后银行理财业务转型的重要一环,将成为未来银行理财产品的发行和管理机构,推动银行理财产品回归资产管理的本源。
此前央行公布,民营企业债券融资支持工具(CRM)由人民银行运用再贷款提供部分初始资金,由专业机构进行市场化运作,通过出售信用风险缓释工具、担保增信等多种方式,重点支持暂时遇到困难,但有市场、有前景、技术有竞争力的民营企业债券融资。这就意味着央行直接为CDS和增新机构提供资金,通过一种新的途径向市场投入基础货币,由此来鼓励金融机构向这些民营企业提供融资,为企业构造良好的融资环境。
总的来看,如果明年上半年货币继续宽松,在地产、基建融资需求回升,以及新的信用传导机制建立之前,我们会面临和1999年、2015年同样的局面,类似“流动性陷阱”和资产荒,体现为货币政策宽松,利率下行,但是无论多低的利率水平都没法让社融回升。这个局面,将会是明年上半年股票市场面临的核心变量。而社融规模的大幅回升将会破坏这个核心变量,会严重影响股票行业配置方向。
02
冯虚御风——如何应对这种局面
1、从宏观变量到市场选择——历史回顾
历史不会简单重复,但是会压着相似的韵脚。明年我们面临的局面可以总结为“下行式宽松”和“流动性陷阱”这种局面的综合。
“下行式宽松”的经济变量组合是,经济增速相关数据持续下行,利率下行或者保持较低的水平(至少是3.5%以下),企业盈利低速甚至负增长。而下行式宽松的中间有一个非常关键的信号是社融增量规模大幅回升。当社融回升一段时间后由于时滞,经济数据可能继续维持低迷,但是回升只是时间问题。社融增速的回升,会改变市场对经济运行预期,导致股票配置思路的变化。
“流动性陷阱”是“下行式宽松”的一种特殊情况,就是政府没有做出大规模基建和宽松地产的计划,信用传导机制缺失,经济下行导致融资需求萎缩,因此,利率无论多低,融资都很低。如果社融一直起不来,就一直是流动性陷阱。
根据这样的描述,我们可以回溯历史,1996年之后,中国出现下行式宽松一共有六个阶段, 1999-2000年, 2002年, 2005Q2 - 2006Q1, 2008Q3 - 2009Q2, 2012年,2014Q4-2015年。其中,由于社融增速没有回升,1999-2000年,2014Q4-2015年属于“流动性陷阱”。
企业盈利负增长,A股岂不是要跌?事实就是,决定上市公司涨跌的除了企业盈利,还有利率水平,虽然企业盈利负增长不利于估值水平提升,但是低利率环境有利于估值水平的提升,从历史的经验来看那么A股实际表现如何?
我们会发现,以十年期国债利率向下击穿3.5%为标志,A股在前后一个月内会见到低点,出现不同程度反弹。反弹以社融增速拐点(转正)出现为标志,转正之前,行情格局是中小风格占优,而社融增速拐点(转正)出现,这种风格分化将会变得不再明显。
为何十年期国债利率击穿3.5%,确认经济下行,企业盈利负增长,股票市场反而见底?
第一, 社融仍低迷时,宽松的流动性使得部分资金会“脱实入虚”流入股票市场,改善市场整体流动性,使得股票市场资金供求关系改善。
第二, 经济低迷、企业盈利恶化倒逼政策放松,而股价表现基于盈利预期,因此,政策转暖会使得风险偏好和企业盈利预期改善。而这些“下行式宽松”出现的年份往往都伴随着“春季攻势”。因为两会是经济政策转向的重要窗口。
第三, 利率较低,部分稳健型行业,例如公用事业、银行等,分红率凸显,这时,稳健分红型股票相对债券吸引力提升。
第四, 流动性充裕、政策改善会提升投资者风险偏好。
本轮行情见底时间为2018年10月19日,11月1日十年期国债利率向下击穿3.5%,如果我们对企业盈利的判断是正确的,转为低速甚至负增长;我们将会正式进入“下行式宽松”的局面。此时,中小风格会占优。
为何十年期国债利率击穿3.5%,确认经济下行,企业盈利负增长,小盘风格反而占优?
第一, 当经济下行企业盈利变为负增长,几乎所有行业盈利都有压力,此时,而当投资者买入大型公司的时候,几乎都会看重它的盈利(并购、事件催化对大公司不敏感)。而不断降低的盈利增速使得大盘股无基本面可看。当然,经济下行,稳增长预期加重,地产和建筑这两个板块的大型公司由于预期逆转表现较佳。
第二, 中小市值公司对流动性更加敏感,当社融仍低迷时,宽松的流动性使得部分资金会“脱实入虚”流入股票市场,改善市场整体流动性,中小市值公司更加受益。
第三, 实体经济融资不畅,往往会使得政策更加重视资本市场,出台资本市场的鼓励政策,而这种政策往往会催生资本运作,对于中小股票更加有利。(1999年、2004年、2014年都出现过,催生了1999-2000年的反弹,2005年的反转、2015年的创业板大牛市)
为何社融恢复了,小股票优势就不再,甚至有时候是下跌的?
那是因为如果社融恢复了,股票市场流动性就会逐渐变差,可能会造成市场下跌(2002年、2012年);企业盈利改善就可以看基本面,而从历史看,中小市值相对大盘股盈利并未有明显优势。除此之外,企业盈利改善更加利好银行、周期板块、家电、白酒等行业。
2、从宏观变量到行业选择——冯虚御风
虽然驱动行业表现的最关键的变量是行业景气度,但是在相似的宏观经济背景下,对很多行业可能会产生相似的影响。因此,我们可以复盘一下在“下行式宽松”背景下,行业表现的情况。前文提到,社融增速回升是对市场风险偏好和基本面影响的关键因素。因此,我们仍然以社融增量增速回升为分界点。考察在“下行式宽松”阶段,社融恢复前后,行业的表现情况。
由于1999年行业指数数据不全,我们用个股做行业平均涨幅的统计。在1999-2000年那一轮“下行式宽松”时,流动性的宽松,叠加政府对资本市场出台了一系列鼓励支持政策,加上美国纳斯达克指数的泡沫映射,出现了著名的“519行情”。1999-2000年信息服务、信息设备、电子等泛科技领域表现较好。
2002年以后,我们使用申万行业指数进行统计。总的来看,国防军工、有色金属、房地产、综合、汽车、非银金融、机械设备在社融增速回升前后都有不错的超额收益。
而计算机、综合、建材、轻工制造、电气设备在社融回升之前有较高的超额收益,但社融增速回升后,超额收益明显下降。
从行业逆向投资的角度来看,国防军工、轻工、计算机、纺织服装、电气设备也是连续两年跑输行业平均水平。
从二级行业表现来看,
总结来看,下行式宽松前期,社融增速尚未回升,流动性宽裕而基本面恶化,行业空间、主题、弹性成为首要的考虑目标,这个阶段,军工类、计算机类、电子类、房地产类、通讯类、电器仪表类因为“概念较多”,未来行业想象空间较大,成为投资首选细分领域。
而社融增速回升标志着企业盈利将会回升,有色金属类、汽车类、白酒、采掘类、设备类细分行业会表现较好,此时此前看重流动性和空间的板块就很难有所表现。
总的来看,在“下行式宽松”阶段,在流动性改善和风险偏好推动下,行业空间确定性要高于业绩确定性,TMT行业表现较优,这个时候,行业/产业的支持扶持政策会对行业空间的确定性进行加持,从而获得较多的关注,地产建筑类行业表现较优;
而中小市值风格可以更加受益流动性改善和风险偏好提升以及这种环境下可能存在的并购预期,表现相对强势。社融增速回升可能会终结这种风格的延续。
03
踏步前行——资本市场新时代
当前,中国资本市场正大步迈入全新的时代。
新投资者踏步而来,国有资本投资、运营公司将从“管资产”向“管资本”方向转变,私募股权投资基金投资范围也更加扩大, 而随着新一轮市场化债转股的推进以及银行理财新规的落地,未来银行将通过更多形式参与到资本市场投资,境外资金配置A股市场的渠道不断拓宽、额度不断提高、限制不断减少。
新的市场逐步建设,科创板的设立和试点注册制是中国证券建设的里程碑。
新工具与国际接轨,定向可转换债券将支持包括民营控股上市公司在内的各类企业通过并购重组做优做强,股票期权新品种将进一步丰富我国资本市场中衍生品工具的品种,提高市场流动性。
新的制度进一步引导资本市场走向新时代,股票回购制度完善将利于上市公司进行市值管理和股权激励,提高对股东的回报。有望为优秀上市公司提供长期资金。
1、新投资者——五路资金挺进A股
(1)国有资本投资运营公司——国资改革正在路上
2018年7月14日,国务院发布《关于推进国有资本投资、运营公司改革试点的实施意见》,明确了国有资产的改革方向,推进 “国有资本投资和运营公司”建设,明确国有资本投资和运营公司从“管资产”向“管资本”方向转变。目的就是要打破政府--企业的两层架构,变成政府--资本运营平台--实体企业的三层架构组织形式,实现政企分离。
其中,一个重要内容就是对国有资本投资运营公司的考核方式,即考核公司所管资本的回报情况和流动性,从以前的管资产过度到管资本,在很大程度上提高国资平台进行股权运作的积极性。
自2014年两类公司试点启动以来,已经在10家中央企业开展试点,同时在122家地方国有企业开展试点。目前的10家国有资本投资运营公司试点主要包括了2家运营公司(诚通集团、中国国新)和8家投资公司(国家开发投资公司、中粮集团、神华集团、宝武集团、中国五矿、招商局集团、中交集团和保利集团)。
从公司的运作模式来看,两大国有资本运营公司均在打造自己的基金系,通过发起设立基金进行股权投资,并撬动社会资金参与到国有资本的投资和运营中,实现资源整合、结构调整及优化产业布局。目前两公司已经成立的基金总规模近9000亿元。这些基金为国企改革提供了融资的新渠道,同时通过参与中央企业的IPO、市场化债转股、股权运作及混合所有制改革等提高了资本的运营效率。
受益于考核机制的转变,今年以来国资运作活跃,国资受让上市公司股权事件明显增加。其中,诚通和国新两大国有资本运营公司受让股权共13次,涉及的上市公司包括了中国化学、宝钢股份、中国交建、中国石油、中国中车、中国铁建等等,尤其首次公告日期在7月的股权转让事件比较集中。并且国资积极收购部分上市公司控制权。据不完全统计,截至10月末,今年以来已经发生了52起上市公司控股股东变更成国资事件,其中9月份以来就有27起;其中这些公司多为市值在50亿以下的民营企业。
尤其在A股下跌导致上市公司股权质押风险暴露的情况下,各地国资运营公司对上市公司施以援手,以纾解上市公司流动性压力。例如,浙江省国有资本运营有限公司联合农银金融资产投资有限公司、中国农业银行浙江省分行共同发起设立了“浙江省新兴动力基金”,基金目标规模为100亿元,初期规模20亿元。该基金的投资对象为浙江省内上市公司尤其民营上市公司,主要目的在于缓解企业的债务压力,化解股权质押风险。
总体来看,国有资本投资运营公司通过设立基金,参与上市公司定增或者协议转让,获得上市公司股权。从国企改革角度来看,国有资本投资运营公司的运作可以盘活资本存量,有利于提高资本利用效率和回报率,推动企业结构调整和资源整合。对资本市场而言,国有资本投资运营公司的加入为市场带来新的活水,且能够撬动大量的社会资金参与,一方面有助于化解上市公司的流动性压力,另一方面如果获得了上市公司控制权,则可以进一步进行市场化运作,实现资本增值。
(2)私募股权基金——PE基金投资股票市场放开
10月22日,基金业协会重申,私募股权投资基金可以通过开立证券账户参与非公开发行、协议转让、大宗交易等方式,购买已上市公司股票,参与上市公司并购重组。而此前私募股权基金指的是“除创业投资基金以外主要投资于非公开交易企业的股权的基金”。从对股权投资基金定义的变化,反映出基金业协会鼓励和强调私募股权基金对上市公司进行投资的态度。
近年来私募股权基金规模快速扩张,成为私募基金的主力,私募股权基金的参与有望为二级市场带来增量资金。截至9月末,私募股权基金管理规模达7.5万亿元,占全部私募基金规模的65.2%;同期私募证券投资基金规模仅2.38万亿元。
交易方式上,私募股权基金投资主要通过参与定向增发、大宗交易、协议转让等方式获得上市公司股权,或者购买可转换为普通股的优先股和可转换债等。从这个角度来看,私募股权基金投资上市公司与近几年发展较快的PIPE基金比较类似,即用PE的模式投资上市公司,按照市场价格的一定折价率购买上市公司股份以扩大公司资本。
除了为公司注入流动性,私募股权基金还可以进一步参与上市公司并购重组,目前国内的并购基金以参股型为主。其中在“PE+上市公司”的模式下,由私募股权基金和上市公司共同组建基金管理人,发起设立并购基金或者资产管理计划,私募股权基金部分出资,并提供专业咨询、参与筛选并购标的等。
总体来看,私募股权基金投资上市公司的重要意义主要包括三个方面。
第一,股市长期低迷,上市公司股权质押风险暴露,部分优质公司也陷入困境,私募股权基金的参与将为上市公司补充流动性,帮助其疏解资金缺口的压力,渡过难关。
第二,私募股权基金是专业的市场化投资者,有利于帮助上市公司改善治理结构,且通过并购重组进行优势资源的整合,为公司注入新的增长动力,实现公司价值的提升。
第三,A股估值已经跌至历史底部,一级与二级市场的估值差不断收窄,甚至倒挂。这样的情况下,允许私募股权基金借助其专业的投资能力,选出真正优质的具有成长性的低估上市公司并通过定向增发等形式进行投资,对私募基金具有一定的吸引力。
(3)银行——金融投资公司、理财子公司双剑齐发
随着新一轮市场化债转股的推进以及银行理财新规的落地,未来银行将通过更多形式参与到资本市场投资,主要包括依托金融资产投资公司进行债转股以及银行理财进行股票投资,成为资管新规后银行体系资金支持企业融资及资本市场流动性的新方式。
※ 借助金融资产投资子公司开展市场化债转股
2016年,国务院发布《关于积极稳妥降低企业杠杆率的意见》和《关于市场化银行债权转股权的指导意见》,降低企业杠杆率的措施中包括了“有序开展市场化银行债权转股权”。其中明确规定,除国家另有规定外,银行不得直接将债权转化为股权,而应该向实施机构转让债权并由实施机构将债权转化为对象企业的股权。
具体来看,实施机构主要包括金融资产管理公司(AMC)、保险资产管理机构、国有资本投资运营公司以及银行设立的债转股所属机构。
2017年五大行相继成立了债转股子公司,即金融资产投资有限公司(AIC)。进一步的,金融资产投资公司可以申请成为私募股权投资基金管理人,设立私募股权投资基金,向社会合格投资者募集基金实施债转股。政策允许实施机构发起设立的私募股权投资基金与对象企业合作设立子基金,面向对象企业优质子公司开展市场化债转股。
目前工行、建行、农行的资产管理子公司已经直接或者通过设立基金子公司的形式备案私募基金管理人资格,这就意味着这些金融资产投资公司可以设立私募基金募资,拓宽债转股的融资渠道,将有利于加快市场化债转股的实施。
那么,未来银行可能如何借助资产投资公司参与债转股呢?
金融资产投资公司获得债权后,通过债转股将债权转为股权。未来金融资产投资公司可以向合格投资者发行债转股的私募资产管理产品,且银行私募理财也可以在符合规定的情况下投资该类产品。目前来看,金融资产投资公司可能通过申请私募牌照或者设立私募管理子公司来发行私募资管产品,然后AIC将股权转移至私募子公司设立的资管产品上,私募资管产品筹集的资金用以支付股权对价,产品购买者获得企业的股权。
待时机成熟,对象企业可能通过IPO上市或者注入上市公司实现借壳上市,或者由上市公司对企业实施并购。
在这个过程中,银行的金融资产投资子公司发挥中间核心作用,调动社会资本广泛参与债转股,实现对实体企业的资金支持。
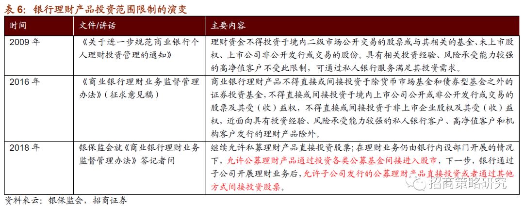
※ 通过银行理财子公司进行股票投资
2018年以前,银行公募理财是不允许直接或者间接进行权益投资的(包括上市公司发行的股票或者非上市公司股权),银行私募理财理论上不受限制。为了避开这个限制,部分银行理财借助信托、定向资管、基金专户等资产管理产品的通道,通过多层嵌套的方式进行投资,成就了2014年以来金融创新的繁荣。随着资管新规的发布,去通道、消除多层嵌套的监管压力下,通道业务明显萎缩,这也倒逼着银行理财业务进行改革。
2018年9月,中国银保监会正式发布《商业银行理财业务监督管理办法》,一个重要内容就是允许银行理财直接或者间接进行股票投资。根据相关负责人答记者问的说法,“继续允许私募理财产品直接投资股票;在理财业务仍由银行内设部门开展的情况下,允许公募理财产品通过投资各类公募基金间接进入股市,下一步,银行通过子公司开展理财业务后,允许子公司发行的公募理财产品直接投资或者通过其他方式间接投资股票”。之后发布的《商业银行理财子公司管理办法(征求意见稿)》与银行理财新规一脉相承。
政策引导下,银行纷纷成立理财子公司,目前已经有16家银行公告拟设立或已经设立理财子公司(资管子公司),其中包括四大行中的建设银行和中国银行。
银行理财子公司的设立是顺应政策的要求,也是未来银行发展理财业务的必然选择,将推动银行理财逐渐回归资产管理的本源。根据资管新规的规定,“过渡期后,具有证券投资基金托管业务资质的商业银行应当设立具有独立法人地位的子公司开展资产管理业务。当然,商业银行可以设立理财子公司开展资管业务,也可以选择不设立理财子公司,而是将理财业务整合到已开展资管业务的其他附属机构。但无论怎样,目标就在于将银行的理财业务进行单独的统一管理,使银行表内外业务实现隔离,并且通过专门的机构——理财子公司进行管理,可以在一定程度上弥补银行权益类投资能力不足的局限性,同时也可以承接此前借助通道、通过多层嵌套进行权益投资的银行理财产品。
截至2017年末,银行非保本理财21.63万亿元,到今年8月末增加至22.32亿元。从资金投向来看,权益类投资占比仅9.47%,而这部分包括了一级和二级市场的权益类投资,其中真正投向股票市场的占比可能很低。
此次对银行理财投资股票的限制放开后,考虑到银行风控的要求、较低的投资者风险偏好以及净值化管理要求下净值波动的影响,短期内银行理财资金并不会大规模入市。银行会综合考虑市场走势、投资者认购意愿等多方面因素决定入市的节奏和规模。
但是,从长期来看,理财资金入市是大势所趋。预计未来银行发行股债混合型理财产品会有所增加,理财资金入市是一个循序渐进的过程,将成为市场上重要的机构投资者。
(4)境外资金——A股纳入富时罗素指数
在金融全球化和我国进一步扩大对外开放的背景下,中国金融市场开放程度不断提高,A股市场国际化进程不断加速。一方面,境外资金配置A股市场的渠道不断拓宽、额度不断提高、限制不断减少。另一方面,A股纳入国际资本市场的步伐也不断加快。9月A股成功纳入富时罗素指数,并将在明年6月开始正式实施;同期MSCI抛出提高A股纳入比例的计划。这一切都推动着境外资金对我国资本市场的参与度逐步加深。
2019年MSCI可能会调整A股纳入比例,且根据初步的计划调整时间为2019年8月,会吸引外资提前布局。参考今年A股入摩时的情况,主要集中在实施前2个月,所以这部分外资的流入大概率集中在6~8月;另一方面,2019年三季度后政策大概率推动市场环境改善,下半年外资流入可能会总体平稳。综上,在2019年外资的流入可能更多集中在年中及下半年。
当然,除了看好A股进行主动配置的境外机构外,进入2019年,A股将迎来新一批被动增量机构资金,即跟踪富时罗素指数的资金。
今年9月,A股成功纳入富时罗素指数并将在明年6月开始实施第一阶段。根据安排,第一阶段将分成三个步骤逐步实施。2019年6月第一步,实施比例为20%,2019年9月实施40%,2020年3月实施40%。第一阶段完成后A股占新兴市场指数比例为5.5%,占富时全球指数权重为0.57%。
据测算,第一阶段实施完成后,将给A股带来被动增量资金约100亿美元,约相当于人民币690亿元。其中在2019年实施的两步带来被动增量资金60亿美元,约相当于人民币414亿元,且这部分资金主要集中在2019年下半年。未来随着A股在富时罗素指数的比例进一步提高,将有更多被动跟踪资金融入A股市场。
(5)海外机构——资管公司进入中国私募市场
在A股对外开放推进过程中,海外顶级的资产管理公司也在加速进入中国市场,并申请私募基金管理人资格。2016年6月,证监会表示允许符合条件的外商独资和合资企业,申请登记成为私募证券基金管理机构,并在中国境内开展包括二级市场证券交易在内的私募证券基金管理业务。
从基金业协会公布的情况来看,目前已经有19家外资独资机构申请成为私募证券投资基金管理人;另有15家海外独资机构登记成为“其他私募投资基金管理人”。前者将在中国发行私募基金,并投资A股市场。后者主要为QDLP(合格境内有限合伙人),通过在境内发行基金募资,并投向海外资本市场。另外,根据不完全统计,还有6家性质虽为“内资企业”但实际为海外机构下属的投资公司,如,安盛海外投资基金管理(上海)有限公司、野村海外投资基金管理(上海)有限公司等,这些机构均已登记为“其他私募投资基金管理人”。
在这些外资私募基金管理人中,不乏全球顶级资管公司,包括贝莱德、瑞银、富达、安联、施罗德、安盛、桥水等。尤其今年以来,海外机构积极进军中国私募,截至11月24日,今年共有26家外资独资的机构登记成为私募基金管理人。
此外,这些外资私募旗下管理了数只私募证券投资基金。据统计,目前13家私募证券投资基金管理人旗下共发行管理了25只私募证券投资基金。
随着资本市场对外开放的深入,以及市场基础制度(包括停牌、退市等)的完善,A股将逐渐与国际成熟市场接轨,对海外机构的吸引力也不断提高。海外机构涌入,私募证券投资基金发行产品、募集资金,并进行A股投资,在为市场带来增量资金的同时,其对A股市场的影响也会更加深入,同时有利于提高资本市场的运行效率。
2、新市场——科创板的里程碑作用
习近平主席于11月5日在首届中国国际进口博览会开幕式上宣布:将在上海证券交易所设立科创板并试点注册制,支持上海国际金融中心和科技创新中心建设,不断完善资本市场基础制度。国家领导人在国际高规格会议以顶层设计的方式提出,表现了国家对于科技创新的大力支持,以及完善资本市场基础制度的决心。
11月20日,上海经信委发给上海辖区相关部门和单位的通知表示,按照市领导要求,为做好上交所设立科创板并试点注册制的准备工作,要求各有关单位及部门按要求,梳理并推荐拟挂牌科创板的优质企业名单。
科创板的设立将形成上交所-科创板、深交所-创业板的格局,对完善资本市场有着深刻的意义,尤其是对于新兴产业而言,为它们提供了新的融资途径;此外,长期以来我国都施行审批制度,试点注册制将进一步完善市场制度。科创板的设立和试点注册制可以说是中国证券建设的新的里程碑。
科创板的设立,将改变目前的市场格局,对科创企业、投资者、市场等都具有影响深远。
对于市场主体而言,科创板的设立旨在提升资本市场服务科技创新企业,促进资本市场健康发展;虽然短期或将造成市场的资金分流,影响市场流动性,但随着企业年金等增量资金的进入,影响范围可控;此外,科创板的设立是中国证券市场体制化的重大改革,将加速推动上交所国际化,助推支持上海成为国际金融中心。
对于企业而言,科创板的设立拓宽了部分民营企业融资途径,一定程度上解决了民营企业和中小企业的融资困难问题;同时扩大了科创类企业的直接融资,刺激科技创新、利好实体经济;除此之外,科创板给海外中概股以及国内独角兽企业增加了资本市场的国内方向,促进海外中概股的回归,同时为国内独角兽企业直接融资节约了时间成本。
对于投资者而言,拓宽了投资者的投资途径;但由于科创企业良莠不齐,或将倒逼一般投资者提高辨别公司的能力;同时试点注册制的实施,以及未来退市制度的完善,将大大减少中小投资者,未来投资者将以机构投资者为主。对于VC/PE而言,科创板的设立,给他们提供了资金退出的新渠道。
对于上市公司而言,将利好券商利空绩差股和壳公司。由于科创板提供了新的上市途径,因此券商的投行业务将会因此扩张。对于新三板企业,在科创板火热市场流动性有限的预期下,新三板将进一步失去投资价值;但优质新三板增加了转板途径。而绩差股和壳公司,炒作价值丧失,优秀的科技公司可以通过科创板进行融资,而无需再借壳上市。
总的来说,科创板的设立和试点注册制是我国资本市场的重大尝试,将不断完善资本市场基础制度,是中国证券建设的新的里程碑。
许多投资者担忧由于科创板的设立,势必将造成市场的资金分流,或将影响市场流动性。
我们认为在可预见的时期和当前的政策预期下,这种担忧是不必要的,基于以下几个因素:
第一,今年以来国内上市公司募资规模呈下降趋势,增量资金需求减少;同时政府积极引导养老金、企业年金入市、私募股权资金入市等等,长期来看市场增量资金有保障;
第二,从节奏上来看,根据前期官方的表态,证监会将把握科创板试点的力度和节奏,或将采取企业批量进入,我们预计每年对资金的需求量可能大大小于2017年全年IPO的1000亿左右的规模;
第三,从上市门槛上来看,科创板定位鼓励优质的新兴产业领域的企业上市,如集成电路、人工智能、生物医药、航空航天等领域,在企业准入门槛上远高于新三板;
第四,从投资者门槛上来看,我们预计个人投资者门槛或将大幅高于创业板但小于新三板,因此未来科创板的投资者结构中机构投资者的占比可能大幅高于沪深主板和中小创。
综合以上因素我们认为科创板的设立在可预见的时间来看,对创业板的影响有限。从另外一个角度来看,科创板第一批优秀标的不排除会受到市场追捧给予较高估值,通过比价效应,使得A股中优秀科技公司估值水平进一步提升。
而长期来看,科创板扩大了科创企业的融资途径,给海外中概股和国内独角兽上市提供了可能;清除缺少投资价值的上市公司,整顿市场环境;刺激科技创新、利好实体经济;支持上海国际金融中心和科技创新中心建设,不断完善资本市场基础制度。
3、新工具——定向可转债及股票期权
(1)定向可转换债券
※ 定向可转换债券的提出
2018年11月1日,证监会发布《证监会试点定向可转债并购支持上市公司发展》,表示其将结合具体情况,积极推进以定向可转债作为并购重组交易支付工具的试点,支持包括民营控股上市公司在内的各类企业通过并购重组做优做强。
这并非定向可转债第一次得到政策层面的鼓励,早在2013年11月中国上市公司协会年会上,证监会主席肖钢首次提及“定向可转债”这一概念。随后,2014年修订的《上市公司重大资产重组管理办法》规定上市公司可以向特定对象发行可转债用于购买资产或者与其他公司合并。进一步,2015年8月《关于鼓励上市公司兼并重组、现金分红及回购股份的通知》再次鼓励在现金支付、股份支付、资产置换等方式外,推出定向可转债作为并购支付工具。
在“定向可转债”引入之前,并购重组中的支付方式主要包括股权支付和现金支付。就股权支付而言,A股一、二级市场的估值差以及股票的高流动性是交易对手愿意接受上市公司股权支付的重要基础,导致在A股估值下行、估值差收窄甚至倒挂的情况下,股权支付难度加大。而现金支付要求公司有强大的资金募集能力,对于流动性来说会形成不小的压力,同时现金支付的方式不利于公司税收筹划,资管新规的实施进一步加大了公司募资的难度。从这个角度我们就可以理解为何监管层重提“定向可转债”,显然这一工具可以很好使上述问题得到缓解。
何为定向可转债?顾名思义是指向特定对象发行的可转换债券,是一种兼具债权和股权性质的融资工具。其本质是“债权+股票看涨期权”。由于是定向发行,交易双方可以通过协商灵活设计条款,在国外非常受投资者欢迎,拥有较为成熟的海外市场。在国内“定向可转债”的概念也非新鲜事物,此前却一直未得到发展,在我国上市公司重组并购制度的完善进程中,叠加资管新规的侧面影响,“定向可转债”拥有广阔的发展空间。
※ 定向可转换债券的应用
11月8日,赛腾股份公告《发行可转换债券、股份及支付现金购买资产并募集配套资金预案》,积极响应证监会支持发行可转债并购重组的政策。公司拟收购菱欧科技100%的股权,交易金额为21000万元,支付对价的方式包括:发行定向可转债(60%,12600万元)、股份支付(10%,2100万元)和现金支付(30%,6300万元)。
可转换债券的一个核心内容就是转股定价,目前关于定向可转债的定价尚无明确规定。根据赛腾股份发行的预案,1)发行股份购买资产的发行价格不低于定价基准日前60个交易日股票均价的90%;2)发行可转换债券的初始转股价格与发行股份定价方式相同,初始转股价格定为19.3元;3)募集配套资金采用询价方式非公开发行股份,定价基准日为发行期首日,即发行价格不低于定价基准日前20个交易日股票均价的90%。
在公告《预案》当天,赛腾股份收于16.81元,低于约定的转股价19.30元,也就低于相同的定增价,溢价幅度为14.81%,从一定程度上表示赛腾股份有限公司对并购重组后公司的发展前景看好,市场随即做出反应,公告发布第二天赛腾股份以涨停板收盘,股价达到18.49元。
另外,预案中对可转债的锁定期做了明确安排,且制定了一些特殊条款对交易中的参与方形成一定的保护机制,包括转股价格的下修条款、上修条款、强制转股条款、提前回售条款等。具体来看,价格下修条款的设定可以保障交易对手的收益下限,但同时最低下修价格的设定也可以保护上市公司的控制权不会受到影响。价格上修条款的设定可以避免股价明显上涨时转股数量过多对股权的过分稀释,从而保护中小股东的权益。提前回售条款使交易对手能够在股价过低时提前回售债券以降低自己的利益损失。有条件强制转股则对上市公司形成保护,使公司在股价上涨时能够通过股权兑付,避免因还本付息造成的流动性压力。
※ 定向可转换债券的意义
定向可转债相较于传统并购重组的支付方式,具有以下优势:
Ø 可以满足被并购方风险管理的需求。因为定向可转债的持有人可以根据对收购方基本面的分析、公司质量和股价的判断自行决定是否进行转股。如果公司股价下行,持有人选择不转股要求公司支付本息,获得基本的交易对价;如果公司股票上行,持有人选择转股,可以获得更高的溢价。与定向增发不同的是定向可转债的持有人不用承受公司股价下跌的不确定性。
Ø 降低并购公司的财务风险。可转债的债权性质,让其可以发挥税盾的作用,一定程度减轻并购公司的财务压力。另外,相较于现金支付,可转债有助于公司突破自有资金的限制,完成大规模的并购重组。
Ø 容易得到原股东的支持。一方面锁定期和分期解锁的设定可以避免大规模发行新股,使得每股收益被稀释。另一方面,特别条款的运用对参与方形成了一种保护机制。
Ø 股票回购政策支持下,上市公司可以将回购股份用于支持可转换债券的转股,这就意味着实施转股时上市公司可以不需要再新发股票,由此债转股的实施将更加顺畅。
Ø 最重要的一点是,交易条款可以个性化设置。定向可转债的交易条款是经由交易双方协商确定的,转股价格、转股价修正条款、赎回条款等特殊条款均可以根据双方的需求进行调整协商,更好地满足并购双方的需求。
此外,海外市场上通过发行定向可转债进行并购重组已经发展的较为成熟,国内在这方面的跟进可以更好地让中国资本市场与国际接轨,可以为更多的跨国并购创造有利条件,更充分的发挥资本的利用效率,提升市场流动性和上市公司质量。
(2)股票期权
日前根据市场消息,上交所、深交所和中金所均在积极筹备股票期权新品种,上交所拟将推出沪深300ETF期权、深交所拟推深100ETF期权,中金所将推出股指期权。如果这些产品落地,将进一步丰富我国资本市场中衍生品工具的品种,提高市场流动性。
何为股票期权?股票期权是买方在交付期权费后在未来某一特定时间,按照协议价格买入或卖出一定数量相关股票的权利和合约。按照标的物不同,主要包括股指期权与ETF期权。股指期权的标的物为股票指数,例如美国推出的标准普尔100指数期权和纳斯达克100指数期权等。而ETF期权的标的物为交易开放性指数基金(ETF),买方基于对标的ETF份额的看涨或看跌选择认购或认沽。
目前我国A股市场中仅有的股票期权交易品种为上证50ETF期权。上证50ETF期权是上交所根据50ETF为标的物于2015年2月9日正式上市交易的,其性质属于欧式期权,合约类型有认购期权与认沽期权两种。虽然我国期权类产品起步较晚,但发展迅速。截至2018年10月底,上证50ETF期权的投资者已超过29万户。2018年,A股市场低迷,为了对冲风险,市场投资者将目光转向期权工具。因此,作为国内唯一的ETF期权品种,上证50ETF期权备受青睐,成交量和开户数量均创下新高。自2018年以来,上证50ETF期权累计成交量2.6亿张,其中认购期权1.4亿张,认沽期权1.18亿张,日均成交量达到128.24万张,日均成交面值为343.88亿元。参与人以机构投资者为主,散户投资者为辅,其流动性以及活跃度都在趋于成熟。
股票期权是股票现货、股指期货发展到一定程度的高级金融衍生工具,在全球经济一体化以及国内供给侧改革的时代背景下,更是金融市场中不可分割的重要组成部分。
首先,股票期权具有风险管理的功能。期权是权利与义务分割开来的不对等合约,其实质是对波动率进行交易,期权买方通过支付权利金而具备了在未来特定时间购买标的物的权利,因此规避了未来亏损风险的同时还保留了进一步盈利的可能性。如果投资者既看好现货的长期持有价值,但又担心其短期价格波动时,可通过相应的认沽期权交易对现货进行风险保护,也可以通过卖出认购期权来增强持有现货的收益。
第二,股票期权有助于提高标的物现货的流动性。以上证50ETF为例,实物交割形式使得做市商需要持有一定量ETF现货进行备兑开仓或对冲买卖,随着交易规模的扩大,标的成交量也将增加,进而带来了流动性的增加。其次,股票期权的转换与反转换套利、波动率交易都在不同程度上需要现货市场交易的介入,这也将为现货市场的流动性贡献力量。
第三,股票期权具有价格发现的功能。股票期权属于标准化合约,内容涉及未来交割的具体时间段或时间节点、以及交易价格,因此股票期权市场相当于完全竞争市场。短期来看,现货需求的增加有利于提升标的的估值水平。在海外成熟的资本市场中,股票期权推出的前后几个月内标的股价大多出现上涨现象,香港、欧洲、美国市场无一例外。长期来看,股票期权可以引导标的股票价格回归至合理水平。
最后,股票期权促进我国资本市场的进一步发展。股票期权与其他金融衍生品联合,丰富和完善了我国金融市场结构,为市场提供了更多更灵活的交易策略和交易形式,打破了传统金融产品中只有标的物价格上涨才可获利的局限性,为投资者提供了更多选择,丰富了证券交易的内容和方式,将会推动我国证券市场的发展。
4、新制度——股票回购
(1)回购制度的变迁
股票回购在我国起步较晚,1992年大豫园回购小豫园股票并注销是我国最早的股票回购事件,但当时主要是为了完成并购。2005年证监会发布《上市公司回购社会公众股份管理办法(试行)》,标志着我国公开市场股票回购正式开启。2008年以后,越来越多公司采用股票回购方式。今年以来,上市公司股票回购制度不断完善,包括修订《公司法》,以及发布《关于支持上市公司回购股份的意见》。
《公司法》的修订中,主要内容及其影响包括:
Ø 股票回购事项进一步扩展为上市公司进行股票回购提供了更多可能性,其中关于回购股份用于配合可转债的转股需求,意味着上市公司发行可转债后如果需要进行转股则可以直接利用库存股实施,而无需新增股份;提出为维护公司信用及股东权益可以进行回购,将上市公司的护盘回购合法化。
Ø 此前股票回购需要经过股东大会,而召开股东大会涉及各种事先通知、公告等事项,程序繁琐、周期长,一定程度上会打击上市公司进行股票回购的积极性,而且难以对快速变化的市场做出反应,并不能很好地发挥稳定股价的作用。此次简化回购的决议程序将会提高回购效率,提高上市公司进行回购的积极性。
Ø 持有回购股份期限从1年延长至3年,相当于建立了股票的库存股制度,将为上市公司进行股票回购后的操作提供更大空间,上市公司可以在未来选择合适的时机再向市场出售,也可用于对员工的激励,或用于发行可转债、认股权证等权益类产品,具有更强的灵活性。
Ø 此前的《公司法》中规定,“上市公司将股份奖励给公司职工而进行收购,用于收购的资金应当从公司的税后利润中支出”,而此次修订后,这部分内容并没有保留,也就意味着上市公司进行员工激励而回购股票的资金来源不再受到限制,股权激励计划将有更大的可操作空间。
《关于支持上市公司回购股份的意见》的主要内容及影响如下:
Ø 扩大股票回购资金募集方式,支持通过发行优先股和可转债等多种方式回购本公司股份筹集资金。《公司法》中并未对股票回购资金来源做出限制或者说明,而《意见》中提出了可以发优先股或可转债来募集回购资金,资金来源增加了,上市公司更容易通过多种渠道募得股票回购所需资金。
Ø 支持实施股份回购的上市公司依法以简便快捷方式进行再融资,鼓励回购的同时放宽对再融资的限制,相当于通过再融资来鼓励上市公司进行股票回购。
Ø 明确为维护公司价值进行股票回购的条件,由此在达到相应条件时上市公司可以进行护盘回购,是对上市公司护盘回购行为的规范化。
总体来看,今年以来股票回购制度不断完善,多方位鼓励上市公司进行股票回购,提高上市公司积极性。
(2)A股回购现状
从最终实施的股票回购规模来看,A股共有三次比较集中的回购期,分别是2012年10月至2013年6月、2015年7月至2016年6月、2017年6月至今。可以看出,大规模股票回购主要集中在市场处于较低位置或市场连续下跌的时候,尤其今年市场大幅回调背景下股票回购规模明显扩大,截至11月15日,2018年累计股票回购规模近506亿元。
随着股票回购制度体系的完善,在各类政策的催化作用下,此轮回购潮有望延续,回购将对市场流动性形成一定支撑。一方面,股票回购将为A股提供更多的流动性支持,助力市场反弹,同时护盘回购的合法化为上市公司在市场大幅调整时提供了“自救”的机会,为公司注入流动性。另一方面,股票回购便于上市公司进行市值管理和股权激励,同时有利于增厚EPS和每股分红,提高对股东的回报,对于改善公司的治理结构和增强投资者信心具有重要作用。
04
供需改善——A股流动性展望
2018年以来,货币政策稳健中性,总体偏宽松,带动资金面持续宽松,货币市场利率中枢下行。进入2019年,经济增速面临下行压力,预计货币政策将维持偏宽松的状态。另一方面,随着宏观杠杆率总体得到控制,去杠杆转向稳杠杆,政策目标转向稳增长,金融监管政策明显放松,从“宽货币”到“宽信用”的传导有望改善。在政策引导下,长期资金积极入市,并购重组有望回暖,将助力改善目前股市资金供需两弱的格局。
我们预计,2018年以来资金持续流出的局面在2019年将会得到改善,我们预计2019年全年净流入资金超过800亿。上半年资金流出压力犹在,下半年增量资金有望加速入市。
1、资金供给端:长期资金入市,融资触底回升
(1)公募、私募基金
2018年前几个月,公募基金发行火爆,规模较去年同期扩大,但下半年受市场环境影响,基金发行规模明显回落。其中,股票型基金在10月总发行规模近500亿份,主要因为多只央企结构调整ETF发行;另外多只战略配售基金发行导致混合型基金在7月发行规模超过1000亿份。截至2018年11月14日,2018年股票型基金发行近1182亿份,混合型公募基金发行约3007亿份,债券型基金发行约2996亿份,参考各基金的仓位,新发行基金为股市带来增量资金约1413亿份。考虑到老基金的净值变动和申购赎回情况,以各月原有基金的平均单位净值和净申购份额为基础,叠加基金仓位进行估算,原有公募基金净申购规模约-514.5亿元。综合基金发行和净赎回规模,截至2018年11月14日公募基金资金净流入约900亿元。
考虑到后续市场情绪逐渐回暖,基金赎回会有所下降,基金发行量有望回升,保守估计2019年将继续为A股带来千亿增量资金。
就私募证券投资基金而言,2018年三季度较年初,证券基金管理数目和规模均有所扩张。截至2018年9月,基金管理数目为35833只,较年初净增加3617只,较8月末减少253只;基金管理规模为2.39万亿元,较年初增加1009亿元,较8月末下降154亿元,约0.64%。今年以来,私募证券投资基金发行数目总体呈现明显的下降趋势,前10个月私募证券投资基金共发行16952只产品,10月仅发行613只,为近一年来的最低水平。根据私募排排网公布的数据,11月初私募整体仓位约57.84%,相比年初平均约七成的仓位下降明显。据此计算,考虑到市场下跌引起市值变动的因素,私募基金净流入约为-560亿元。
2019年资管新规的影响逐渐减弱,预计私募基金的规模会逐渐稳定;另一方面随着市场情绪改善,基金仓位将会有所回升。以现有基金规模为基础,假设基金仓位提升至60%,未来增量资金约达到500亿元。
(2)银行理财产品
经过2017年控风险、去杠杆的调整之后,银行理财产品的规模基本平稳。2017年末,银行非保本理财产品余额为22.17万亿元。今年上半年理财规模收缩5.3%,之后7~8月稳定增长。截至8月末,非保本理财产品余额为22.32万亿元。
过去私募银行理财可以进行股票投资,而公募银行理财不可以投资股票。今年9月发布的《商业银行理财业务监督管理办法》规定,在理财业务仍由银行内设部门开展的情况下,公募理财产品可以通过投资各类公募基金间接进入股市;且银行通过子公司开展理财业务后,子公司发行的公募理财产品可以直接投资或者通过其他方式间接投资股票。银行理财产品股票投资限制的放开将为A股带来增量资金。
具体来看,2017年末权益类资产占比9.47%,这其中包括了一级和二级市场的投资。政策放宽后,预计未来银行发行股债混合型理财产品会有所增加。且目前部分银行已经开始筹建银行理财子公司,银行理财的股票投资比例有望提升。不过考虑到银行的风险偏好相对较低,短期对资金面的影响不大,但长期将为股市带来可观的增量资金。
市场公布的数据显示,9月和10月银行理财产品发行量价齐跌,原因有二。一方面受资管新规的影响,银行理财产品面临业务转型,传统产品规模缩收缩;另一方面,理财产品收益率的下降使投资者购买热情不高。因此预计9~10月理财产品规模是下降的,但是考虑到年末理财产品收益率一般会回升,预计年内产品规模总体下降有限。假设全年理财规模下降2%,而权益投资比例不变且其中50%为股票投资,则其2018年对股市资金量影响为-210亿元。
展望2019年,在政策指引下数家银行目前已经在筹划理财子公司,公募银行理财产品进行股票投资将逐步实现。以现有银行理财规模为基础,考虑到初期进行股票投资的比例不高,若在现有基础上提升0.25%,则将为A股带来约550亿元增量资金。
(3)信托产品
2018年前10个月,信托产品共发行10202款,合计募资9803亿元,略低于去年同期的9998亿元(全年为12693亿元),据此推算,全年募资规模大约为12000亿元,按照前两个季度资金信托平均股票投资4.51%的比例计算,带给股市的增量资金为540亿元。2018年全年到期的信托产品规模为55749亿元,根据其资金投向测算,其中属于股票投资的规模约为2500亿元。综合新发行及到期产品,信托资金在2018年对股市流动性的影响约为-1960亿元。
2019年前6个月,信托产品到期规模为27274亿元,其中股票投资的部分约为1137亿元,假设下半年与上半年水平相当,则到期产品对股市流动性影响约为-2270亿元。假设新成立信托贡献增量资金为500亿元,则2019年全年信托将带给股市的增量资金为-1770亿元。
(4)保险资金
2018年前几个月,保险资金权益类投资占比不断下降,9月低位加仓。截至9月末,保险资金运用余额为15.87万亿元,较年初增长9494亿元(6.4%),各月基本平稳增长,各月同比增速基本在8.5%左右。其中投资股票和基金的比例为12.98%,较年初提升0.68%,处于年内较高水平;投资股票和基金的金额为21900亿元,较年初增加了3547.6亿元。综合考虑仓位和保险资金规模的变化,并假设投资股票和基金的部分里有一半为股票,则2018年前9个月保险资金流入股市规模约1123亿元。
2~9月,保费收入平稳,月均约2976亿元,预计保险资金运用余额会继续平稳增长。如果按照今年前几个月的月均复合增速0.69%计算,2019年末保险资金运用余额为17.5万亿元,考虑到市场处于低位,保险资金加仓概率较大,假设股票和基金投资占比保持在较高水平13%,则2019年保险资金流入股市约达到1464亿元。
(5)社会保障资金(社保基金、养老金、企业年金)
截至2017年末,社保基金资产总规模为2.2万亿元,其中57.65%为委托投资资产,42.35%为直接投资资产。不考虑国有股份划拨,社保基金的增量资金主要来自重要财政预算拨款(约200亿元)和彩票公益金(约300亿元),按照10%仓位计算,全年增量资金约50亿元。
基本养老保险基金方面,2017年末2831.5亿元资金到账并开始投资,截至2018年9月底,基本养老保险委托投资合同7150亿元,其中4166.5亿元已经到账开始投资。意味着2018年前9个月基本养老保险基金投资规模增加1335亿元,按照10%的股票投资比例,则带给股市的增量资金约133亿,如果按此节奏,全年带来增量资金约177亿元。随着养老保险委托投资合同资金到账及市场目前处于低位,2019年养老金流入股市规模或有扩大,保守估计200亿元。
截至6月末,全国企业年金实际运作金额为1.35万亿元,剔除投资收益,运作金额在上半年累计增长约197亿元,按照7.5%的股票投资比例,上半年带给股市的增量资金约15亿元,则全年大约30亿元。
另外近期职业年金基金投资管理人选拔结果公示,职业年金入市又迈出实质性一步。根据我们的测算,目前职业年金的实账累计规模或已达到7488亿元,未来每年的新增规模约1870亿元。而职业年金入市的初始投资比例不会太高,假设为7%~10%,则目前的存量规模给A股带来增量资金约520~750亿元,未来每年带来增量资金约130~190亿元。如果2019年职业年金入市能够顺利实施,考虑到资金入市节奏,保守估计第一年带来增量资金200亿元。
(6)境外资金
今年以来,在A股正式入摩以及成功入富等因素的提振作用下,外资对A股投资热情高涨,除2月和10月净流出外,陆股通在其他各月均保持数百亿的净流入规模。
截至9月末,境外机构和个人持有A股市值为1.28万亿,占同期A股自由流通股市值的比例为6.73%,境外资金持股市值较年初增加1038.17亿元。剔除市值下跌因素,则境外资金增持国内股票的规模约为2763亿元。其中,1~9月陆股通净流入2417亿元;10月至今(11月14日)净流入230亿元,两者合计则境外机构和个人2018年带来增量资金约2993亿元。
今年9月,A股闯关成功,纳入富时罗素指数。根据富时罗素公布的纳入计划,第一阶段分三步完成,分别在19年6月、19年9月以及2020年3月实施。根据我们的测算,在2019年实施的两步带来增量资金约500亿元。而与此同时,MSCI提出了调整A股纳入因子的计划。如果顺利通过,则2019年带来增量资金约2645亿元。与此同时,沪伦通也在稳步推进,且年内有望推出。在以上利好因素刺激下,2019年外资流入规模有望继续扩大,保守估计为3500亿元。
(7)融资余额
2018年以来,市场连续下调,部分个股调整较快,融资客损失惨重,部分融资账户被强制平仓,导致融资余额连续下滑。另一方面,在外部不确定因素(地缘政治摩擦、中美贸易摩擦、美股波动、港币贬值、新兴市场震动等)的扰动作用下,市场避险情绪一直较为浓厚,融资客以净卖出为主,尤其下半年,融资资金放量流出。
截至11月15日,融资余额为7690.5亿元,较年初已累计净流出2527.1亿元,对应市场下跌了19.32%;近期融资余额随着市场反弹逐渐企稳回升。考虑到2019年市场上行概率大,融资余额会随投资者情绪改善逐渐提升,保守估计2019年融资净流入700亿元(年末融资余额可能到7800亿元,假设2019年回升至8500亿元)。
(8)股票回购
此轮回购潮始于2017年下半年,且规模在2018年呈现放量增长的状态,尤其8月以来,每月的股票回购规模均超过60亿元,10月股票回购规模超过100亿元。截至11月15日,2018年累计股票回购规模近506亿元。
2018年以来,继《公司法》修订股票回购相关规定落地后,11月9日,关于股票回购的重磅政策再出,证监会发布《关于支持上市公司回购股份的意见》,扩大股票回购资金募集方式;支持实施股份回购的上市公司依法以简便快捷方式进行再融资,鼓励回购的同时放宽对再融资的限制;鼓励实施股权激励及员工持股计划,明确护盘回购的条件;通过计入分红的方式鼓励上市公司实施回购。在各类政策的催化作用下,此轮回购潮有望延续,为A股提供更多的流动性支持。保守估计2019年股票回购规模约500亿元。
(9)分红
2017年年报全部A股上市公司分红总额为1.07万亿,首超万亿,且已经实施完毕,净利润3.35万亿元,分红比例为32%。
对股东来说,分红款是一笔可以继续入市的额外的增量资金,这些资金回流到股市可以不断地为市场补充流动性。但是有些股东,尤其是公司的前三大股东更多的是国企、央企、地方政府及相关部门或其他法人(产业资本),对这些股东来说分红资金另有他用,一般不会再投向股市。我们假设机构投资者和个人投资者得到的分红资金会回流到股票市场,考虑到部分个人投资者属于上市公司大股东及高管,这种情况下他们获得的分红资金基本不会再回流。根据此前测算,符合假设条件的分红回流比例约25%,但是又考虑到今年市场总体降幅较大,投资者将分红进行再投资的意愿可能并不强,假设符合条件的资金中只有一半会回流,估算分红资金回流的规模约1300亿元。
2、资金需求端:并购重组有望回暖,限售解禁压力减弱
(1)IPO
2018年A股IPO节奏依然缓慢,大多数月份上市发行公司数目不超过10家。截至11月14日,2018年共有95家公司上市,募资规模1270亿元。
今年以来关于创新企业发行股票或存托凭证的各项政策加速推进,基础制度基本已经落地。鉴于今年A股市场行情惨淡,流动性紧张,CDR的总体进程在后期放缓。不过,随着沪伦通推进,CDR或将在2019年取得实质性进展。另外,11月初首次正式提出将在上海证券交易所设立科创板,有望在2019年落地,其对市场流动性的影响取决于上市标准和细则及推进节奏。综合以上因素考虑,2019年的IPO规模大概率较2018年提升,保守估计为2000亿元。
(2)增发与配股
2018年定向增发较去年明显放缓,截至11月15日实施增发的公司共241家,募资总额6781亿元,其中,货币募集资金约3078亿,剔除大股东和大股东关联方认购的部分后,实际货币募资约1846亿元。同期实施配股的公司共15家,募资总额228亿元。
目前公布的增发预案中,处于发审委通过或者证监会核准阶段的共153项。剔除其中通过资产认购以及认购对象为大股东及其关联方的,预计现金募资金额合计约885亿元,10月以来重组政策利好不断,并购重组市场有望回暖,将带动增发规模扩大。保守估计2019年增发及配股募资(剔除资产认购和大股东及其关联方认购)约3000亿元。
(3)限售解禁与股东净减持
2018年限售解禁规模约3.1万亿,12月将会迎来年内解禁次高峰。全年解禁规模的板块分布为:主板1.97万亿、中小板0.76万亿元、创业板0.4万亿元;从解禁类型分布来看,首发解禁1.6万亿、定增解禁1.4万亿元、其他解禁0.13万亿元。
如果以最新股价(11月15日收盘价)计算,2019年解禁规模约2.72万亿元。板块分布:主板1.69万亿元、中小板0.57万亿、创业板0.46万亿;从解禁类型分布来看,首发解禁1.4万亿元、定增解禁1.28万亿元、其他解禁304.8亿元。2019年解禁规模最高的月份为6月份。
2018年前10个月重要股东二级市场合计增持1127.37亿元,减持1502.48亿元,净减持375.11亿元;月均净减持37.51亿元,较去年同期月均减持24.31亿元明显扩大,以此计算,全年净减持规模约450亿元。股东减持规模扩大主要有两方面原因,其一,限售股解禁在今年达到高峰,尤其5~7月解禁较为集中,股东可减持规模扩大;其二,受资管新规的影响,此前通过各种渠道为定增、员工持股计划等结构化产品提供优先级资金的,产品到期解禁后需要将所持股票卖掉,进一步加重解禁高峰的减持压力。
考虑到资管新规的影响逐渐减弱,且2019年限售解禁规模较2018年有所下降,约下降12.3%,股东减持规模也会相应减少,我们预计2019年股东净减持规模约400亿元。
(4)其他(手续费、印花税、融资利息)
截至2018年11月15日,A股市场成交总额为81万亿元,按照今年以来日均成交3826亿元计算,全年成交额大概为94万亿元。如果按照经纪业务平均佣金费率0.25‰、印花税率1‰计算,则佣金费和印花税为1175亿元。截至2018年11月14日融资余额平均约9276亿元,按照融资利率平均8.6%,则融资利息为798亿元。
考虑到2019年市场上行概率较大,市场成交额会略有提升,如果提升10%,则成交量约为103万亿元,全年佣金费和印花税为1287亿元。2019年全年融资余额估计平均在8000亿元左右,则融资利息为688亿元。
05
动能切换——企业盈利展望
2018年A股整体上市公司的业绩增长缓慢回落,预计全年累计净利润增速约为9.7%。2019年经济增长下行压力较大,在上一期高基数的基础下上市公司业绩增速将回落至4.7%附近。随着工业品价格支撑动能减弱以及过往同期的高基数,明年资源品行业的盈利增长乏力。中游制造利润受到上游资源品和下游消费品的双重挤压,未来利润增速将进一步回落至更低的水平。消费服务行业盈利性相比其他行业较有保障,必选消费品相比可选消费品的需求更加具有刚性。预计商誉问题将在2018年年报中迎来一波出清,进入2019年以后,信息技术行业将在内生增长以及并购政策放松的带动下迎来业绩改善。
1、总体预判——未来业绩增长放缓
展望2019年上市公司业绩情况,在供给侧改革因素弱化以及盈利高基数的基础下,资源品行业的净利润增长或较大幅度回落;中游制造行业的利润将进一步受到上下游产业的挤压;消费服务行业盈利性将相对稳定,部分地产后周期行业的盈利性大概率受损;信息技术行业受到商誉减值的冲击将弱化,内生增长以及并购重组政策预期的好转将在一定程度上利好信息技术行业。我们预计,2019年全部A股上市公司盈利增速回落至4.7%附近。金融板块盈利增速回升至5.1%附近,非金融板块整体增速回落至4.2%。
2018年全球宏观经济并没有迎来期盼中的复苏,美国经济在减税等财政政策的刺激下持续走强但目前面临着增长见顶的压力,新兴市场在美元走强的压力下面临着货币贬值以及债务等问题。
目前来看,中国经济增势明显放缓;三季度GDP增速已经回落至6.5%,前三个季度GDP累计增速为6.7%,相比2017全年增长下滑了0.2个百分点。固定资产投资在制造业的拉动下未出现快速下行,但是未来制造业和房地产投资放缓,基建投资尚未有明显起色,投资增长依然乏力。过去几个月剔除通胀后的消费增长处于回落中,食品和日用品的等大众消费品存在较强的需求刚性,但可选消费品如汽车等则面临的销量下滑的风险。出口方面受到贸易摩擦的影响后不确定性提升,人民币汇率贬值将对冲一部分贸易摩擦的压力。
整体来看,2019年中国宏观经济下行压力较大。在这样的经济背景下,再叠加上一期增速高基数,上市公司业绩增长将持续回落。
无论是工业企业的盈利还是上市公司的业绩都和宏观经济密切相关。我们在《A股投资三段论》中提到,中国的经济存在三年半的信贷周期,当投资领先(社融增量增速)指标拐头向上时企业盈利随后迎来拐点,随后随着领先指标下滑,经济增速下滑,企业盈利向下。而目前的环境是经济增长持续下行,利率下行,企业盈利增速处于缓慢回落中,预计2019年上市公司业绩增长持续下行至个位数。
而在企业盈利下行阶段,上市公司业绩对于市场的驱动力减弱,盈利情况可看作是市场判断的辅助性指标。在企业盈利上行阶段往往伴随着市场行情走强;但是当风险偏好提升,市场由熊市转为牛市的阶段,企业盈利并不总是随之改善。
2、大类行业——盈利驱动因素分化
(1)在供给侧改革弱化以及高基数的背景下,资源品行业的盈利增长将大概率下滑。
2016年开始供给侧改产带动上游资源品的众多行业开启了一轮产能出清,与此同时,环保督察和限产的力度有增无减,钢铁、建材、金属等工业品价格纷纷上涨,PPI也随之攀升。工业企业利润总额增长和在2017年初达到顶峰(31.5%),之后呈现缓慢回落的趋势,2018年前十个月工业企业利润总额增速已经下降至14.7%。
本轮资源品类上市公司的业绩增长在2017年一季度见顶,预计将在明年的二季度回落到相对低位,2019年全年资源品行业的净利润累计增速回落至0附近。2018年前三个季度资源品上市公司累计盈利增速为48.2%,未来随着工业品价格支撑动能减弱以及过往同期的高基数,明年资源品行业的盈利增长乏力。
从细分行业来看,冬季需求淡季使得钢材价格承压,钢坯、螺纹钢的价格出现回调;煤炭库存整体处于高位,动力煤和焦煤等价格上行动力不足,若冬季用电量增多那么需求回暖将抵消库存高位对煤炭价格的抑制作用。建材方面价格表现较为分化,玻璃价格自九月以来持续下滑,但水泥价格自2016年以来不断上涨,预计未来基建和房地产投资将对水泥的价格有一定的托底作用。WTI和布伦特创下一年内新低,预计后市油价或维持弱势运行;成本端的原油价格对于化工品价格支撑乏力。
(2)中游制造行业利润受到上下游产业的双重挤压。
中游制造行业的净利润增速在2017年末达到本轮的高点,随后保持下滑趋势,2018年前三个季度回落至个位数增长,预计未来将进一步回落。上游资源品价格不断攀升,PPI不断走高对中游制造行业的生产成本带来压力,同时消费端需求并没有如期升高;2015年末PPI开始上行并且在2017年初达到顶峰,但是CPI一致处于不温不火的水平。中游制造利润受到上游资源品和下游消费品的双重挤压,目前净利润增速已经回落至较低的水平;2019年制造业投资增速将大概率回落,中游行业的业绩增长将回落至更低的水平。
机械设备行业在经历了过去几年的产业出清后逐步进入业绩释放期,特别是工程机械的业绩表现最为稳定,其中以挖掘机为首的工程机械销量保持在较高的增长水平。十月挖掘机销量超预期回升至44.9%,同时装载机销量同比由负转正,基建投资回升将加大对于工程机械的需求。
光伏行业主要受到“531新政”的影响,国内外对于光伏电站的投资骤然减少,重大项目开工率下降;同时市场对于光伏组件的需求下降,导致光伏行业的订单减少,因此很多子行业的业绩存在较大不确定性。部分光伏产业链公司在前期进行了一些重大资产重组,在2018年年报中经营业绩不达预期的风险较大。
智能装备方面,工业机器人和数控机床的需求持续放缓。乘用车产量放缓对于工业机器人需求造成较大的冲击,同时国产机器人市占率受到外资品牌的挤压,十月工业机器人的产量依然维持负增长,汽车产量下降以及整车厂生产线工业机器人普及率的提升都对于工业机器人的需求量大大减少。同时2017年外资品牌机器人加速流入国内市场,对于国产机器人的销量造成干扰。整体来看,生产线自动化智能装备的需求表现疲弱。
国防预算支出对于军工业绩有一定支撑。2018年中央对于国防的支出将达到11069.5亿元,同比增速超过8%,超过2017年和2016年的军费支出增速,军费支出加速上升将会逐渐带动板块盈利改善。
(3)消费行业盈利性较有保障,必选消费相对可选消费更具刚性。
过去几个季度消费服务行业的净利润增速维持在20%左右,盈利性相比其他行业较为保障,预计2019年消费服务行业的净利润增速将较小幅度回落至11.4%。一般而言,必选消费品相比可选消费品的需求更加具有刚性,食品饮料等行业的盈利增长维持在高位,家电等地产后周期行业可能会受到一定的压制。
楼市调控趋于严格将进一步抑制地产产业链的相关消费(如空调和家具),而提高个人所得税起征点、个税专项附加扣除细则等政策密集发布将会刺激消费,增强居民对于大众品的消费意愿(如粮油食品、日用品、化妆品和服装纺织)。预计后续影响消费的因素主要集中在猪肉价格走弱、原油价格回调、地产后周期消费需求减弱。
(4)商誉出清以及并购政策放松将带动信息技术行业业业绩改善。
信息科技行业净利润增长在2016年初达到高点然后进入下滑通道,2017年末受到商誉减值的打击下跌至负增长。进入今年一季度之后,业绩迎来一波反弹后回落至下行区间。目前来看,传媒、电子、计算机等行业的商誉减值风险较大,对于业绩的不确定性较大;预计商誉问题将在2018年年报中迎来一波出清,进入2019年以后,信息技术行业的内生增长以及并购政策的放松将带动业绩改善。
传媒行业在2015年前后进行了大量的并购重组,而近期国家规范互联网传播秩序的措施进一步加强,并且加大了对于传媒营销内同的监管力度。根据目前已经公布的2018年业绩预告,部分被收购公司的经营业绩不达预期,因此传媒行业盈利在2018年受到商誉减值冲击的风险很大,进入2019年以后商誉隐患将有所减弱。
全球半导体销售额增长仍处高位,但同比增速持续放缓,预计未来行业增速或回落。受制于研发技术和产能建设等因素,短期国内中高端集成电路的需求仍维持依赖于进口的现况,但随着后期后期产能逐步投放和技术升级,有望改善目前局面。全球智能手机出货量持续走弱,2018年三季度全球出货量较去年同期减少17.9百万台至355.20百万台,增速跌至6%。继9月苹果、华为等多家大型智能手机厂商发布新品后,10月换机潮明显下降,预计短期内全球智能手机出货量或小幅回落,后期5G商用可能引起大规模换机潮。
随着高新技术的快速进步以及5G商用的临近,通信设备商未来仍高速投入生产设备所需,设备产量有望在下半年继续保持增长态势;回溯3G和4G时代帷幕拉开之前总是伴随着基站数量的大幅上升。
3、风格选择——中小创有望占优
(1)中小创板块更加受益于流动性改善以及风险改善。
在业绩下行且不确定性增强的环境下,以中小创为首的公司更加受益于流动性改善以及风险偏好的提升以及并购重组政策预期的好转。在业绩下滑区间,沪深300走势相对创业板较为弱势。
创业板和主板的业绩增长呈现出不同的变化趋势。2011年至2012年,创业板业绩增速低于主板,创业板指显著跑输了主板。2013年开始,创业板业绩增速触底回升,而主板业绩增速逐渐见顶回落,2013-2015年创业板强于主板,2016年创业板业绩见顶回落,主板业绩增速逐渐加速,创业板大幅跑输了主板。2019年开始,主板增速继续回落,商誉减值对创业板冲击减弱,并购周期有望再起,创业板业绩有望优于主板。
(2)商誉隐患对于创业板业绩的影响将进一步弱化。
2015年开始,并购和商誉减值开始对创业板带来明显影响,特别是对创业板业绩增速产生了明显的影响。2017年,创业板表观增速为8.8%,并购带来的利润增量为73.2亿,商誉减值79亿,在不考虑并购和商誉减值的情况下,创业板实际增速为23.7%。
我们预计2018年创业板剔除温氏、宁德、坚瑞沃能、乐视网后的表观增速将会较2017年继续下滑,2019年开始,商誉减值对净利润增速的影响基本消除,2019年开始,创业板业绩增速迎来拐点。
2013-2015年并购重组政策环境宽松,是一轮并购上行周期;并购重组事件频发,中小市值的估值水平提升并形成正反馈,进一步促进了兼并重组事件的增加。
2016年证件会修订《上市公司重大资产重组管理办法》,对于借壳上市兴为严加监管,抑制投资机炒壳。
2017年修改《上市公司非公开发行股票实施细则》,对于非公开发行股票的定价、规模、时间间隔等做出明确规定。而壳价值在2017年初见顶之后开始回落,目前已经降低至10亿元左右。
进入2018年后,政府对于资本市场的态度和监管出现明显的转向;证监会在10月30日的声明中,提到“一是提升上市公司质量,围绕资本市场改革,创造条件鼓励上市公司开展回购和并购重组;二是优化交易监管,减少对交易环节的不必要干预,让市场对监管有明确预期;三是鼓励价值投资,引导增量中长期资金入市”。未来三年有望进入新一轮的并购上行周期。
商誉总量未出现大规模上升,商誉占净资产比例趋稳。截至2018年三季报,全部上市公司的存量商誉合计为1.45万亿元,2017年全部A股上市公司的存量商誉为1.26亿元。上市公司一般仅仅在季报和半年报中对于商誉问题做出简要说明,而真正计提的商誉减值数额仅仅在年报中披露。创业板存量商誉在三季度有所提升,前三季度商誉累计增速相比中报提升1.6个百分点至12.4%,存量商誉依然有待消化。创业板商誉占净资产的比例几乎与中报持平,并未出现明显上升的趋势。2018年以来创业板并购重组的数量和成功率都有所下降,存量商誉并未出现大幅增多。
商誉分布呈现结构性特征,传媒、医药生物、计算机等行业商誉问题较为突出。传媒行业商誉占净资产的比例较高;参考2018年年报业绩预告,不少传媒公司对于可能存在的商誉问题进行风险提示。而其他行业的商誉存量和占净资产的比例处于相对低位。
4、行业配置——高景气细分领域汇总
(1)基建和房地产对经济有一定的托底作用,关注工程机械、建材。
机械设备板块整体收入和盈利增速放缓,其中工程机械销量良好为业绩带来支撑。机械设备行业2018年Q3收入累计增速和盈利累计增速分别为18.7%和21.0%,其中专用设备行业的盈利增长持续性较强。2018年前三个季度制造业投资增长持续好转,基建投资向下探底但是未来有望在政策扶持下迎来反弹,基建投资在经历了九个月持续下行之后已经出现回暖;专用设备制造业的固定资产投资完成额呈现快速上行的势头,前三个月累计增速大幅好转至13.9%,2017年累计增速仅为4.7%。专用设备行业上市公司Q3累计盈利增速为26.0%,其中工程机械、重型机械、印刷包装机械板块的业绩增长改善较为明显。专用设备行业盈利能力处于修复中,在经历了过去几年的去库存后行业出清效果明显,2018年前三个季度ROE持续回升至6.7%,盈利能力得到改善。同时,专用设备类如挖掘机、包装机械、重型机械等龙头公司的产品销量保持良好的增长势头。
水泥制造子行业在2016、2017和2018年上半年均保持了100%以上的净利润增速,盈利能力大大改善;水泥行业ROE(TTM)连续八个季度持续提升,由2016年二季度的1.6%提升至目前的20.4%,盈利修复能力得到加强。
(2)必需消费和线上零售等需求刚性强、关注零售、食品、禽养殖等。
商业贸易行业2018年Q3收入累计增速和盈利累计增速分别为18.2%和23.2%,盈利增长快于收入增长。其中值得关注的是一般零售(如超市、百货、多业态零售等),一般零售Q3收入累计增速为9.8%,盈利累计增速达到22.7%,说明整个一般零售行业的盈利能力较强,特别是大型百货、线上销售占比高的公司盈利性显示出强者恒强的局面。对比国家统计局公布的社会零售额情况,网上实物商品零售额占社会零售额总额的比例逐步提升,前三个季度累计值比例已经达到17.5%,网上零售额占比有向上提升的空间。从零售额的分项数据来看,日用品和食品等必需消费品的零售额增长改善较为明显。
禽链价格高位带动景气回升,业绩好转值得关注。肉鸡苗价格强劲上涨。因国内祖代引种数量下降、种鸡存栏量持续下行,商品代肉鸡出栏量减少,鸡价持续回升。鸡苗价格维持强势,猪瘟疫情扩散造成鸡肉的可替代性增强。
(3)经济转型中的高技术产业,关注计算机应用(云计算)、通信设备(5G产业链)、新能源车。
4G向5G过度的前夜时期,产业链上中下游将迎来布局5G时代。3G到4G时期,三大运营商资本开支总和由低点(2009年资本开支共计3339.4亿元)到高点(2015年资本开支共计4413.8亿元),增幅达66.9%。据各公司年报数据预测,从2017年进入5G准备阶段,预计到2021年三大运营资本开支可达6099.4亿元,预计增幅将达到88.4%。同时近期移动通信基站的数量快速上升,3G和4G时代到来前夜总是伴随者基站数量的大幅上升。
在车市整体趋冷的情况下,新能源汽车产销量维持较高的增速。根据中国汽车工业协会公布,十月新能源汽车产量为14.6万量,当月同比增速约为58.70%。新能源汽车销量为13.8万量,当月同比增速约为51.65%。国内新能源汽车生产及销售速度进入三季度以来都明显提速,随着市场在逐渐调节和抢装的正式开启,预计新能源汽车销量或保持稳中有升。在补贴政策完善和双积分制度的带动下,新能源车的销售结构有望进一步向中高端方向靠拢。
流量需求将推动云服务供应商加快资本扩张。移动互联网接入流量处于快速增长阶段,无论是个人还是企业流量需求持续高涨都对于云计算服务商的数据中心(IDC)的规模和覆盖范围提出了更高的要求。2017年国内互联网中心的市场规模为946亿元,过去四年均保持了30%以上的年同比扩张速度;同时10月增值电信业务许可项目数量为2145个,2016年至今每个月保持在35%及以上的增长速度。但是与此同时,移动互联网接入流量的增长速度扩张更快,2017年累计增速为163%,2018年前十个月累计增速为152%。流量需求热情持续高涨将促使供给端加快对于数据中心的建设。
5、增值税改——增厚企业利润
根据2018年政府工作报告中提到:“进一步减轻企业税负。改革完善增值税,按照三档并两档方向调整税率水平,重点降低制造业、交通运输等行业税率,提高小规模纳税人年销售额标准。”因此我们预计增值税税率会在5月1日改革的基础上,再进行下调。
按照“三档并两档”的思路,因此假设将高税率档次下调;由于重点再降低制造业、交通运输等行业(即采掘、钢铁、军工、机械等行业,税率主要处于16%)税率,因此。我们假设新的税改方案主要将16%档下调。
※ 假设一:16%档下调至10%,6%档不变。
在假设一的情景下,增值税第二次下调,相比于5月1日增值税改革前,利润增厚699亿,占净利润的1.91%;其中影响最大的是国防军工行业利润增厚10.88%,其次是机械设备7.66%,汽车7.34%,综合7.26%,建筑装饰7.05%,受益行业仍主要以周期行业为主。
※ 16%档下调至10%,10%下调至6%。
在假设一的情景下,增值税第二次下调,相比于5月1日增值税改革前,利润增厚831亿,占净利润的2.27%;其中影响最大的是通信行业利润增厚14.02%,其次是国防军工10.88%,机械设备7.66%,汽车7.34%,综合7.26%,建筑装饰7.05%,除通信外受益行业仍主要以周期行业为主。
06
涅槃重生——主题投资展望
从主题投资的方向上来看,我们认为2019年主题投资的线条依循以下四大方向:
1、信息科技类主题——2019年科技类主题将受益于科技上行周期、并购政策的放开以及各类产业政策的支持,信息技术的高速化、智能化和云端化将持续催生相关投资机会,例如5G、人工智能、智能驾驶、智能家居、云计算等;
2、政策类主题——当前经济下行压力较大,三季度以来各类稳增长政策出台频繁,而深化改革开放的契机也将带来持续的主题机会,政策性主题有较大可能性成为2019年的亮点之一。如特高压、自贸区、国企改革、住房租赁等;
3、卡脖子主题——今年4月份美国对中兴的禁运事件以及11月份美国公布的新兴技术限制名单给我们敲响了警钟,对于那些仍然被卡着脖子的尖端技术领域是国家将持续大力投入的领域。
4、科创板映射主题——从主题策略的角度看,科创板开通后PE/VC投资的项目变现将变得更加便捷,预计针对近两年PE/VC投资金额较大的领域可能产生相关主题机会,如在线教育/智慧物流/部分计算机类(大数据/云计算/人工智能等)/医药生物类领域。
1、主题线条之一——信息技术“三化”(高速化/智能化/云端化)
(1)5G——高速化
本轮智能革命的通讯方式革命,我们称之为“智联网AIOT”,通过人工智能、区块链、物联网、5G等技术的应用,实现机器与机器、机器与人、人与人之间的智能互联,人人互联网进化为“人类机器网”。实现传输对象、范围、渠道、效率的根本性变革。
从明年开始,5G建设将会提速,运营商资本开始增速将会迎来三年上行周期,预计再2020~2021年增速达到顶峰。5G的逐步商用,将会逐渐带来5G换机周期,预期在2020~2021年前后,5G手机换机增速可能会达到顶峰。5G商用带来的通信速度提升和延迟减少,将会大幅提升智能驾驶技术、VR/AR、SAAS、人工智能、区块链等技术的发展,新技术在5G周期中有望迎来新的突破,迎来新的增长点和商业模式。
1)设备商大规模出货——5G进入兑现阶段
11月20日,华为轮值董事长在“全球移动宽带论坛”上发言称,全球66个国家共154个运营商正在进行5G测试,5G设备的大规模出货已经开始了,“华为已经出货1万个5G基站,主要提供给欧洲、中东等市场。”华为的大规模出货意味着5G时代正式来临,产业链进入兑现阶段。
2018年三大运营商的5G试验网和面向商用的大规模组网试验已经全面启动,5G将于2019年进入预商用阶段。预计到2020年,我国将进入5G规模商用阶段。未来3年时间,随着5G发展中诸如频谱分配、牌照发放等重要事件落地,5G产业链上细分行业将保持高速上行周期。未来15年,在全球GDP贡献上,5G也将扮演重要角色。
就三大运营商资本开支总和而言,3G到4G时期,资本开支由低点(2009年资本开支共计3339.4亿元)到高点(2015年资本开支共计4413.8亿元),增幅达66.9%。据各公司年报数据预测,从2017年进入5G准备阶段,预计到2021年三大运营资本开支可达6099.4亿元,预计增幅将达到88.4%。
另外,运营商也将推动信息基础设备提速降费,以贯彻落实《国务院关于进一步扩大和升级信息消费持续释放内需潜力的指导意见》,执行扩大和升级信息消费三年行动计划,全面深入落实“宽带中国”战略,推动4G网络覆盖的深度和加速5G网络标准研究、技术测验进程。到2020年,实现信息消费规模达6万亿元和拉动相关领域产出达15万亿元的目标,充分释放网络提速降费红利。
回顾历史数据,自投入期(牌照发放日)以来,通讯设备行业在投入期内均取得较大相对收益。其中以烽火通信、中兴通讯为龙头的各家公司也都分食到行业增长带来的巨大利润。
2)空间测算——细分领域将保持高速增长
在基站建设上,根据4G建网节奏对5G基站的建设速度进行预测估计,小基站数量保守预测将是宏基站的2倍,预计将达到900万左右需求。5G有源天线市场规模也将与基站建设进程保持着同样的增速。据工信部预测,到2023年,有源天线市场将达到193.6亿元。相较2019年仅为3.43亿,其市场规模增长近57倍。
光通信产业链中,据Ovum预测,全球光器件市场规模将达到137亿美元,年复合增速达11.9%。进入2019年5G建设的高峰阶段,全球光纤预制棒需求量也将保持10%左右的高速增长。2020年全球光棒产量预计达到2.31万吨,市场需求量或至2.02万吨,较2016年涨幅逾50%。2017年中国光器件市场规模达到20.2亿美元,预计到 2020 年将达26.8亿美元,占全球光器件市场规模近20%。进入5G建设高峰期,中国区的光器件增速将维持在9%的稳定区间,相关产业链未来依旧保持持续增长。
除此,2017年。华为和中兴在全球主要光网络设备企业市场份额中,分别占比28%和16%,而在主设备市场份额占比上,华为占比高达43.7%,中兴占比9.4%。在全球光器件企业份额,光迅、海信等优质国产龙头公司份额达5%、4%。中国企业市场总份额升至13%。
5G未来对全球的经济影响将是巨大的。根据IHS Markit预测,到2035年,5G在多个行业将会为全球经济创造12.3万亿美元的产出,占2035年全球实际总产出的4.6%;并且制造业将占据5G创造的全部经济活动的最大份额,实现约3.4万亿美元的产出,占5G总产出的28%。假如全球经济以2.9%的年均增长率增长,其中5G将贡献0.2%的增长,在2020年到2035年5G对全球实际GDP的贡献相当于现在全球第七大经济体的印度体量。
在中国,从产出规模上看,2030年5G带动的直接产出和间接产出将分别达到6.3万亿和10.6万亿元(《5G经济社会影响白皮书》)。2020~2035年5G对中国直接的经济产出从4840亿元增长到6.3万亿元,年均复合增长率达29%,对中国间接的经济产出从1.2万亿元增长到10.6万亿元,年均复合增长率达24%。中国和美国有望在接下来的15到20年都主导5G研发与资本支出。根据IHS,在2020~2035年间,美国在5G价值链的研发与资本性支出为1.2万亿美元,份额约为28%;中国为1.1万亿美元,份额约为24%。排名前两位的美国、中国总共占了超过一半的份额。
(2)人工智能、自动驾驶、智能家居等——智能化
1) 人工智能——国内龙头正迎头赶上
10月31日下午,中共中央政治局就人工智能发展现状和趋势举行第九次集体学习,为我国新一代人工智能的发展和利用做出顶层谋划和设计,明确了我国人工智能发展的方向和目标。次日,工信部科技司副司长王卫明在2018人工智能发展高峰论坛上指出,人工智能是引领未来的前沿性、战略性技术、正在对经济发展、社会进步、国际政治经济格局等方面产生重大且深远的影响。
国内外科技巨头均加速布局,人工智能迎来爆发式的发展机遇。从全球来看,根据赛迪研究院估算,2018年AI市场规模预计达2697.3亿元,且呈加速增长态势。《经济参考报》统计国内外20家权威机构预测数据,未来十年AI将使全球GDP增长12%,近10万亿美元。
国内方面,根据《新一代人工智能发展规划》的规划:到2020年,我国人工智能总体技术和应用与世界先进水平同步,核心产业规模超过1500亿元,带动相关产业规模超过1万亿元;到2025年基础理论实现重大突破,部分技术与应用达到世界领先水平,核心产业规模超过4000亿元,带动相关产业规模超过5万亿元;到2030年人工智能理论、技术与应用总体均达到世界领先水平,我国将成为世界主要人工智能创新中心,核心产业规模超过1万亿元,带动相关产业规模超过10万亿元。增长率高达12.7%。
目前包括谷歌等国际科技巨头纷纷进入人工智能领域,IBM未来十年战略核心“智慧地球”计划以及英特尔开展研发+收购抢夺人工智能芯片,都显示出海外科技巨头当前正在加速布局人工智能领域,根据Venture SCAnner的统计,截至2016年,全球共有近1000家人工智能公司,美国以502家位列第一。
国内人工智能发展取得的成就令人瞩目,独角兽公司正在崛起。与美国相比,国内人工智能发展起步虽然较晚,但是目前在很多领域取得的成就令人瞩目,比如:在语音识别与自然语言理解方面,科大讯飞语音识别技术已经处于国际领先地位,其语音识别和理解的准确率均达到了世界第一;在图像识别和视频识别方面,ImageNet 2016年的冠军被中国团队包揽。此外,国内也有越来越多的独角兽公司正逐渐崛起,比如Face++、商汤科技等等。
市场规模和技术成熟度是中国人工智能投资关注的重点。经统计,在IT桔子人工智能领域融资数据库中2017年至今且金额过亿的融资事件(共92笔)中,中国人工智能投资偏好未发生改变,即应用层和相对成熟的技术层的融资事件数依旧超过基础层。自动驾驶、AI+医疗和计算机视觉融资数明显超过其他领域,其中自动驾驶和AI医疗市场规模大,计算机视觉通用性强,应用场景覆盖新零售、安防等多个领域。
2) 自动驾驶——将深刻改变人类出行方式
2018年8月10日,工信部、国家发改委联合印发《扩大和升级信息消费三年行动计划(2018-2020年)》,提出提升消费电子产品供给创新水平、加快新型显示产品发展和深化智能网联汽车发展三大新型信息产品供给体系提质行动。其中针对智能网联汽车提出要推进技术测试等支撑平台建设,制定车联网产业发展标准体系建设指南,推进车载智能芯片、自动驾驶操作系统、车辆智能算法等关键技术产品研发,构建一体化智能车辆平台,培育多元化应用。推进基于宽带移动互联网的智能汽车和智慧交通应用项目建设。到2020年,建立可靠、安全、实时性强的智能网联汽车计算平台,形成平台相关标准,支撑高度自动驾驶(HA级)。种种迹象表明,自动驾驶早已不是海市蜃楼,而是正以超越预期的速度向人们驶来。
自动驾驶技术在不断地发展和成熟起来,未来将占领巨大的市场空间。据前瞻产业研究院发布的《无人驾驶汽车行业发展前景预测与投资战略规划分析报告》数据显示,到2018年全球无人驾驶市场规模达48.2亿美金,到2021年可达70.3亿美金;这几年是智能驾驶产业普及时间,相信未来随着量产的推进,市场规模会更大。到2035年自动驾驶汽车将成为新车销售主流,自动驾驶将对人类出行方式产生深远的影响。
2014年,前装市场ADAS新车渗透率在15%左右,主要集中在法规较为严格的美系、德系中高端车型市场。随着国内法规进一步健全,市场对于ADAS需求的日益严格,前装市场迎来渗透率大爆发,保守预计新车渗透率增速30%,汽车销量年增速4%。受整车销量、渗透率两方面因素驱动,预计至2020年,ADAS市场可达789亿,年复合增速近35%。
※ 感知模块,关注摄像头、毫米波雷达等细分领域
感知模块主要产品有超声波雷达,激光雷达,毫米波雷达车载摄像头等激光雷达、毫米波雷达、车载摄像头。其中,激光雷达成本高,尚未商业化;超声波雷达门槛低,厂商众多。而车载摄像头和毫来波雷达国产化成绩显著,未来市场空间大。
※ 高端电子厂商将持续放量,市场集中度有望进一步提升
高端电子厂商放量,强者恒强,集中度提升。ADAS执行模块主要由电子制动、电子驱动以及电子转向三个部分构成。除以电机为核心的驱动外,电子转向和电子制动核心部件是电动助力转向系统(EPS)和智能汽车刹车系统(IBS),目前均为中高端汽车的标配。预计未来中高端电子厂商将持续放量,市场集中度有望进一步提升。
3) 智能家居——产业变革势不可挡
※ 中美智能家居发展差距大,市场潜力足
从智能家居的普及率来看,美国以5.8%位居第一。此外,日本、瑞典、德国、挪威也排名靠前,其中日本为1.3%,瑞典1.3%,德国1.2%,挪威1.2%。但从绝对量来看,5.8%的普及率仍然非常低,智能家居市场发展空间巨大,预计2020年达到18.6%。
2016年中国智能家居市场约5.2亿美元,约35亿人民币,与美国差距巨大。综合比较渗透率、人口数量,国内智能家居市场潜力巨大。
※ 智能家居市场软件硬件需求广泛,智能电视、智能音箱、智能锁市场空间广阔
智能电视:艾瑞咨询数据显示,2016年智能电视销售的渗透率为85%,预计2018年智能电视保有量达到2.07亿台。以每年5000万台的销售量,3000元的单价计算,假设100%为智能电视,智能电视每年将释放接近1500亿元的市场。
智能音箱:中国商品房数量约4亿套,以每套2个智能音箱,单价600元计算,智能音箱市场空间总额为4800亿元,替换需求较小,具备后续付费(内容、设备)能力。
智能锁:中国商品房数量约4亿套,以单价2000元计算住宅智能锁市场空间总额约8000亿元。考虑非住宅智能锁需求,智能锁市场空间总额超过万亿。智能锁一般为一次性消费,替换需求较小。
智能摄像头:中国商品房数量约4亿套,以单价200元计算,智能摄像头市场总额约800亿元,考虑非住宅需求,市场超过千亿后后续消费(购买云储存空间)需求较小。
烟雾传感器、温湿度传感器等:中国商品房数量约4亿套,以每套各一个传感器,单价100元计算,每种传感器市场容量总额约400亿元。这类传感器一般为一次性消费,替换需求较小。
(3)云计算(企业云、政务云等)——云端化
1) 云计算中国市场——增速领先全球市场
全球云计算已经逐渐进入发展成熟期。从2010年到2017年全球云服务市场绝对规模一直在提升,从不到1000亿美元增长到2468亿美元,保持了年增长10%左右的速度。
中国云计算市场规模日益增大,增速领先全球市场。市场规模从2009年的92.23亿元增长到2016年的2797亿元,从2010年到2016年一直保持35%以上的增长率。工信部发布《云计算发展三年行动计划(2017-2019年)》表示到2019年我国云计算产业规模达到4300亿元。
2017年公有云IT基础建设增长强劲,由亚马逊、谷歌、微软等公司的扩张来带动基础建设继续增长。根据Synergy Research统计口径,2017年四季度云基础建设收入达到130亿美元,同比增速达到50%;2018年一季度云基础建设收入达到150亿美元,同比增速到达51%。
IDC在最新的市场研究报告中做出预测,2018年云计算环境中部署的IT基础建设产品总支出将达到523亿美元,同比增长10.9%。公有云数据中心是云IT基础建设的核心增长来源,将提供65.9%的增量。
2) 需求推动资本扩张,服务器份额向龙头集中
随着AI的采用和物联网在企业及初创企业的应用,据Gartner预测,受基础设施迁移到云端的额外需求及计算密集型工作的需求增加的影响,Iaas(基础设施即服务)将保持较高增长空间。中国公有云和私有云市场规模预计分别将达到762亿元和589亿元,随着公有云安全性的提升,采用公有云和私有云混合形式云服务的用户越来越多,预计公有云的市场规模将会以更快的速度扩张。
全球云计算服务商巨头亚马逊、谷歌、微软等公司纷纷扩大了云基础建设的支出,从而加大力度部署较大规模的数据中心。国内云计算厂商阿里云、腾讯云、百度云等为主,推出的云服务价格分别是1640、1544、1504元/年。
根据IDC发布的全球服务器市场报告,2018年一季度全球服务器出货量达到270万台,同比增长20.7%;服务器销售额为188亿美元,同比增速为38.6%。分地区来看,亚太地区(除日本)的销售额增速最高,为51.7%,其中中国的销售额增速高达67.4%。
全球服务器的高增长主要受到需求端的拉动作用,包括企业原有设施的更新换代、通信服务供应商的采购、AI系统的新部署等。同时,由于零部件成本上升,服务器的单价也随之上升,带动销售额具有更高的同比增速。
(4)集成电路——“三化”带来底层硬件需求
总的来看,这一轮以我们称之为“智联网”为核心的机器革命,将会在未来5到10年内再次改变人类的生活和生产,在在信息技术高速化、智能化和云端化各个领域都将带来硬件设备需求的爆发,其中最为底层且也是最大的需求是半导体需求。
如今的半导体行业已经是高度专业化行业,其下游繁多,诸如光伏、集成电路、光电子器件,分立器件和传感器等。而随着新一轮的智能革命,集成电路在半导体产业链中的比重越来越大。集成电路细分子行业可分为四个大类:IC设计、晶圆制造、封装测试和设备材料。
2、主题线条之二——政策类“补扩改租”
(1)特高压、轨交——基建补短
1) 特高压:基建补短/需求拉动/标的业绩修复
2) 轨交:补齐短板、提质增效
(2)自由贸易区/港——扩大开放
1) “1+3+7”自贸区格局及海南自贸区
2) 经济转型升级需要自贸区,自由贸易港是新的方向
(3)国企改革——改革深化
1) 新阶段国企改革——深化改革的路径之一
对混合所有制改革的表述2013年为“积极”,2015年为“有序”,2016年为“突破”,2018年3月为“稳妥”;此次改稳妥推进为“积极稳妥推进”,表明在审慎的态度之上,增加改革的主动性。
2) 主题策略:四条主线布局2019年国企改革主题
我们继续看好2019年国企改革主题的投资机会,四条主线布局国企改革主题:
1)央企试点混改以及部分地方混改。第三批混改试点或将于年底发布。建议关注油气+军工+地方。个股关注:泰山石油、大庆华科、中国国航、广深铁路、隧道股份、湖南天雁、东方钽业等。
2)国有资本投资、运营公司改革。除作为央企改革试点的国投和中粮集团之外,地方国资也正在加快布局改组与组建国有资本投资运营公司,如上海、广东、江苏等。个股关注:光明乳业、上海交运、浦发银行、粤电力A、广州发展、珠江啤酒、江苏舜天、华泰证券等。
3)央企战略重组。建议关注电气设备领域(哈尔滨电气集团、中国东方电气集团),汽车(一汽集团、东风汽车集团)、化工(中化集团、中国化工集团、中国化学)、电力(国家电投集团、国家能源投资集团、大唐集团、华能集团、中核、中广核等)相关集团内的上市公司。
4)“双百行动”。“双百行动”将从“设计阶段”进入“施工季”。建议关注参与“双百行动”计划上市公司,包括直接入选(一汽富维、航天电子等),实控人入选(柳工、京能置业、中交地产等),子公司入选(中国一重、铜陵有色等)。
(4)美好生活——住房租赁
1) 住房租赁市场拥有庞大的需求
坚持“房子是用来住的,不是用来炒的”的定位是2016年12月中央经济工作会议上提出的,2016年12月21日,习近平总书记再次提出“要准确把握住房的居住属性”,十九大报告重申了要建立多主体供给、多渠道保障、租售并举的住房制度,坚持住房不炒,让全体人民住有所居。
2) 住房租赁市场面临消费升级
3) 主题策略:政策红利下品牌长租公寓受益
3、主题线条之三——卡脖子主题
(1)技术封锁将加大卡脖子领域投入力度
今年六月《科技日报》总编辑刘亚东曾做题为“除了那些核心技术,我们还缺什么”演讲,介绍了中国目前包含光刻机、芯片、操作系统、ITO靶材、光刻胶等在内的35项卡脖子技术,叠加四月份中兴禁运事件和近期的技术封锁事件,预计我国将加大在短板领域的投入力度。我们在前期的报告中对我国部分短板领域做了一些梳理,以期投资者在相关方向布局有所启发。具体可参考我们8月29日发布的《从操作系统到芯片——细数那些还被卡着脖子的领域(上)》和9月19日发布的《从航空钢材到触觉传感器——细数那些还被卡着脖子的领域(下)》
4、主题线条之四——科创板映射
(1)科创板是中国资本市场的重大创新
(2)主题策略:变现渠道拓宽,主题投资可期
07
历史低位——估值比较
1、A股处于相对低估区间
与海外市场相比,整体A股的估值水平处于较低区间,特别与美股估值相比更具优势。
2、中美估值对比
08
冯虚御风,踏浪而行——总结
我们认为A股明年上半年面临经济下行和流动性宽松的“下行式宽松”的局面,若年中社融增速大幅回升,经济有望企稳。政策“风”渐暖,2019年资本市场将迎来新时代,资金持续流出的局面将会逐渐扭转。在这样的环境下,上半年A股中小市值风格有望占优;若下半年社融增速回升,则A股整体都会有更好表现。预判全年走势呈现“N”字型震荡上行。年度指数关注创业板指。
1. 中国经济面临下行式宽松。中国经济存在三年半信贷周期,明年上半年中国处在2016年开启信贷刺激下行期,经济增速面临较大下行压力。制造业投资、地产投资、出口、消费均面临较大下行压力。经济是否能在年中企稳,取决于基建投放力度和地产政策宽松幅度。在这样背景下,上半年货币政策将会更加宽松,利率继续下行,构成了“下行式宽松”的局面,若基建投资规模有限,信用传导机制仍不畅,将会演化为“流动性陷阱”。
2. 经济下行资本市场政策转暖。2018年年底一系列政策将会为2019年的资本市场带来新投资者、新市场、新工具和新制度。这些制度有利于疏导资金流入资本市场,同时有利于市场风险偏好的提升。
3. 宏观经济形势和政策导向利好中小市值风格。根据历史经验和逻辑推理,经济下行企业盈利下行,基本面伐善可陈;政策确定性、空间确定性取代业绩确定性成为投资的重要理由,以TMT行业为代表的偏中小盘风格有望占优,同时预期政策放松的地产和基建也有望表现较好。如果社融增速大幅回升会终结这种风格,市场将会重新回到业绩驱动的逻辑,利好周期、消费等行业。
4. 资金持续流出A股局面有望扭转。我们估算 A股2019年将会净流入超过800亿元。节奏方面,上半年资金需求较大,下半年流入规模逐渐加大。
5. 企业盈利面临挑战。我们预计上市公司企业盈利增速在2019年将会继续下行,下行的幅度和持续时间取决于总需求扩张政策释放的幅度以及减税的幅度。其中,通信、军工、农林牧渔、新能源汽车等领域业绩有望改善,必须消费品大概率企稳。商誉减值冲击高峰过去,对中小创的影响在2019年逐渐减弱。
6. 上半年主题投资有望回暖。信息技术“三化”、 政策类“补扩改租”、 卡脖子主题、科创板映射为四条可以关注的主题主线。
7. A股估值水平处在历史低位。全部A股、中小板、创业板估值水平均处在历史最低区间。A股整体估值水平低于全球主要股票市场。在A股加速开放和纳入全球主要指数背景下,2019年有望呈现“风景这边独好”,实现逆袭。
8. 综合以上所有因素,我们对2019年股指走势判断相对乐观,指数有望震荡上行。上半年中小市值风格有望占优;若下半年社融增速回升,则A股整体都会有更好表现。最可能的结果是政策“风牛”,转化为社融起后的“浪牛”。预判全年走势呈现“N”字型。年度指数关注创业板指。
- END -
相 关 报 告
分 析 师 承 诺
重 要 声 明