一季报公布后,形成了非常典型的内外需加速改善带来的业绩上行,但新增社融增速加速下行转负,这种类似的组合类似2010年、2013H2~2014年、2018年上半年。估值扩张受阻但景气趋势向上和新产业趋势带来结构性投资机会,市场从β行情转向α行情,估值性价比重要性提升,PEG≤1成为重要选股标准。
核心观点
【观策·论市】当前新能源汽车以及自动驾驶类似于2010年智能手机开始大规模普及的阶段,华为在自动驾驶领域的布局将加速自动驾驶和新能源汽车渗透率的提升,将带来产业链爆发式的发展。建议关注新能源汽车板块以及自动驾驶产业链的中长期投资机会。当前新增社融增速转负,信用环境转向紧缩,导致股票市场估值扩张难度加大。但在当前全球经济复苏带动作用下,出口相关产业仍可能继续成为未来阶段超预期的方向。一季报业绩预告显示全部A股盈利增速加速改善,两年复合增速或将超过30%。预计A股2021Q1业绩增速将会达到本轮盈利周期高点,进入二季度之后同比增速将会回落,但由于全球经济复苏共振且出口持续改善,不排除A股二季度盈利超预期改善的可能。业绩改善且景气向上的领域集中在化工、资源品、电子、轻工、汽车、新能源等。近期业绩增速上调幅度较大的行业多为顺周期、TMT和景气度处于高位的行业。建议关注估值性价比较高的板块,目前PEG<1行业集中在TMT(电子、计算机、传媒)、顺周期(钢铁、基础化工、煤炭、轻工制造)、疫情后仍待修复板块(交通运输、消费者服务、石油石化)等。
【复盘·内观】本周市场整体跌多涨少,呈现分化格局,主要原因在于:1)部分顺周期板块上市公司业绩高增,“碳中和”主题投资热度延续;2)华为智能汽车发布带动汽车板块;3)部分消费板块上市公司发布业绩好于市场预期;4)部分投资者继续向PEG选股思路切换,低估值业绩高增或反转的公司得到市场青睐。
【中观·景气】3月份集成电路进出口金额当月同比增幅均扩大。台股电子公布3月营收显示,IC设计、储存器、封装、PCB、被动元件、面板、LED等厂商营收均同比上行,硅片、部分IC制造和镜头同比下行。1-3月我国累计发电量同比降幅略有收窄,3月份全社会用电量同比增幅扩大。本周钢坯、螺纹钢价格下降,铁矿石价格指数继续上行,焦炭、焦煤、动力煤期货价格均上行。
【资金·众寡】北上资金大幅回流,宽基ETF净申购。北上资金当周放量回流247亿元;融资资金前四个交易日合计净流出40.5亿元;新成立偏股类公募基金60.7亿份,较前期有所增加;ETF大幅净申购,对应资金净流入195亿元。行业偏好上,北上资金买入较多的为电子、医药、非银金融等;融资资金净买入较多的为医药、交运等;沪深300和上证50ETF净申购较多。重要股东二级市场净减持规模略增,计划减持规模略降。
【主题·风向】本周产业观察——央行发表人口转型工作论文,相关领域可能迎来政策催化。中国央行官方微信公众号4月14日发表题为《关于我国人口转型的认识和应对之策》的工作论文,我们预期未来将有更多针对性的重磅政策出台,人口老龄化相关题材将持续得到政策催化,建议关注银发经济、母婴用品、教育服务和智能机器人等领域。
【数据·估值】本周全部A股估值水平较上周下跌,PE(TTM)下跌0.2X至18.1X;板块估值跌多涨少,休闲服务板块上行,有色金属板块下跌明显。
【风险提示】经济数据低于预期,政策支持力度不及预期,疫情扩散超预期。
01
观策·论市——景气加产业趋势与金融周期下行的对抗
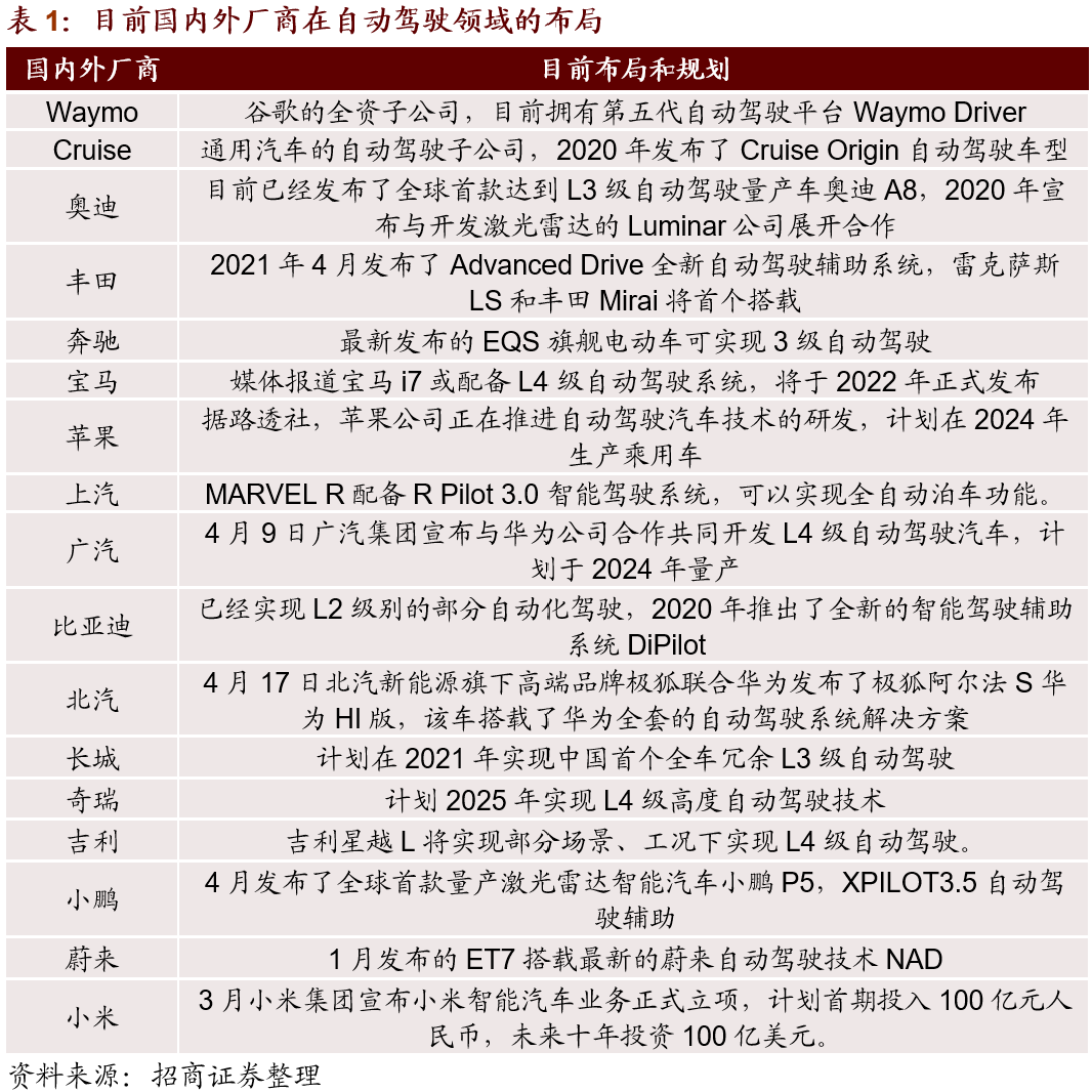
▶ 华为智能汽车发布,加速智能汽车产业链发展
4月17日晚,北汽新能源旗下高端品牌极狐联合华为发布了极狐阿尔法S华为HI版。该车搭载了华为全套的自动驾驶系统解决方案,具有城区高阶自动驾驶能力。此前在4月15日,华为无人驾驶系统的视频被曝光,该视频是从装有华为无人驾驶系统的极狐阿尔法S的无人驾驶汽车上拍摄的,视频显示,使用华为自动驾驶技术的汽车已经可以在城市开放道路中顺畅驾驶,面对红绿灯、路口左转、行人两轮车侵入、对向来车、夜间行车等复杂路况,都能给出妥当处理。
汽车电动化浪潮使得汽车电气化系统从低压到高压的切换,带来了智能化的基础,当前无论是传统汽车厂商还是新进入者如苹果、小米等,均在积极布局自动驾驶。
自动驾驶的爆发离不开新能源汽车渗透率的提升。智能手机爆发的导火索是人机交互界面的变革,从实体按键向触摸屏过度带来了颠覆式创新,彻底改变了原有的手机产业格局。
而智能汽车时代,智能驾驶普及的关键在于新能源汽车的大规模普及,新能源汽车改变了传统车的研发模式,从原来传统车的核心机械三大件(发动机、变速箱、底盘)过渡到新能源车电子三大件(电池、电机、电控),新能源汽车从诞生的那一刻起,就带有电子化和智能化的基因。当前新能源汽车以及自动驾驶类似于2010年智能手机开始普及的阶段,华为在自动驾驶领域的布局将加速自动驾驶和新能源汽车渗透率的提升,将带来产业链爆发式的发展。
汽车智能化的加成使得新能源汽车制造企业的估值不再以传统汽车制造业为基准。车联网和自动驾驶是新能源汽车板块估值提升的一个重大因素,而在新能源整车企业此前的上涨后,车联网和自动驾驶板块涨幅相对落后,可能迎来板块重估的机会。建议关注新能源汽车板块以及自动驾驶产业链的中长期投资机会。
▶ 社融增速转负后A股表现如何
2021年3月,社融累计同比增速转负,从前期的16.75%下降至-7.55%。从历史来看,2004年以来,国内新增社融累计同比增速为负主要有四个阶段,分别是2004/6-2005/7,2010/3-2012/5,2014/2-2015/12,2018/1-2018/12。
从市场整体的表现来看,在新增社融增速转负的首月,市场涨跌不一,转负的后一个月(或者可以认为市场看到数据的月份)市场多表现为下跌,在转负后的3个月和6个月也以下跌为主。这就意味着,当信用环境开始转向紧缩后,投资者对未来经济预期下降,短期股票市场表现承压。
从市场风格来看,新增社融增速转负后的1个月和6个月,大小盘、成长价值风格并不是很明确,不过新增社融增速转负后的3个月,大盘风格、价值风格相对更占优。理论上来说,信用紧缩环境下市场对未来经济预期下降,龙头企业有更强的抵御经济下行能力,并可能实现强者更强,所以大盘股表现更好。
社融和流动性环境的变化对国内需求具有一定的抑制作用,但另一方面,外需成为经济超预期的关键。在中国出口高增的年份,一般经济都不会太差,例如2006年,2010年,2013~2014年,2017年,虽然净出口对中国整体GDP贡献不大,但是由于与净出口相关配套产业,与之相关的消费、投资需求所涉及的产业贡献会明显高于单纯的净出口。目前而言,全球经济复苏也使得中国制造业需求进一步提升,出口增速超预期回升,相关企业的业绩有望在年内持续超预期。
概括来说,当前新增社融增速转负,信用环境转向紧缩,短期股票市场承压,并可能表现为大盘、价值风格相对占优。虽然信用紧缩一定程度抑制国内需求,但在当前全球经济复苏带动作用下,出口相关产业仍可能继续成为未来阶段超预期的方向。
▶ 一季报业绩预告点评及细分领域推荐分析
根据一致可比口径测算,即2021Q1盈利测算值的样本为目前已经公布盈利情况的上市公司,两年复合平均增速测算值为34.0%/35.1%,全部A股盈利增速测算值已经超过上一轮盈利周期高点的增长水平(2017Q1为21.7%),非金融板块盈利增速距离上一轮盈利高点仍有一定的差距。(注意:由于可得样本有限,因此测算值与真实值存在一定的偏差。)
预计A股2021Q1业绩增速将会达到本轮盈利周期高点,进入二季度之后同比增速将会回落,但由于全球经济复苏共振且出口持续改善,不排除A股二季度盈利超预期改善的可能。
全部A股/非金融A股2020年报盈利累计同比增速测算值由负转正,分别为3.6%/7.8%,相比2020年前三季度盈利增速也出现明显好转。(注意:此处年报测算样本为目前已经公布业绩预告/快报/正式报告的上市公司,披露比例约为75%;由于可得样本有限,因此测算值与真实值存在一定的偏差。)
各个大类板块盈利出现不同程度改善,综合考虑利润可持续性、基数大小等因素,2021年一季度盈利加速上行的板块集中在资源品和中游制造板块。具体来看,受益于汽车产业链景气度持续回升以及机械、电气设备等高景气度板块持续释放利润,中游制造业2021Q1业绩增速领先于其他板块;由于大宗商品如钢铁、化工品、有色金属、原油等价格持续好转,上游资源品板块迎来量价齐升,收入和利润均出现较大幅度改善;消费服务板块业绩改善驱动力主要来自可选消费(如轻工制造)和外出消费(商贸零售)。医疗保健和信息科技板块一季报盈利增速测算值均为40%以上,相比2020年报的增速出现一定程度的弱化,但绝对增速依然较高。金融地产板块披露一季报业绩预告的个股数量有限,其测算参考意义相对较弱。业绩改善且景气向上的细分领域主要集中在以下方面:
化工(化学制品、化学原料、复合肥)
多家公司表示复合肥产品销量和毛利率均明显提升,磷肥等景气度上行,国内和海外需求强劲,产品价格中枢明显提升。国内经济形势持续向好背景下,下游市场对石油化工如丙烯等产品需求旺盛;受海外疫情和北美极寒天气的影响,美国多套化工装置非计划停车,海外化工原料供应出现持续短期,部分石油化工企业迅速调整销售策略从而扩大出口。化学制品行业(如有机硅等)终端产品整体销量及收入增幅较高,订单增速提升,产销量及产品价格较去年同期上涨明显。
资源品(钢铁、采掘、有色金属、石油石化)
受益于宏观经济持续恢复以及制造业产品需求增加,同时原料价格上涨推动钢材等价格上升,钢铁行业、采掘、有色金属等行业景气度不断提升;国际原油价格持续上涨。多种资源品企业产品量价齐升,产品销售价格大幅上涨且产销规模扩大,同时可以享受规模效应带来的成本费用相对可控。
电子(电子制造、光学光电子、半导体)
受益于新能源电动汽车、电脑类、智能穿戴类等下游领域发展,消费电子订单需求量增加,海外电子巨头和新能源电动汽车企业等优质大客户的收入贡献提升。半导体国产替代加速,且上游供给端出现收缩而下游需求端较为旺盛,部分企业表示产销两旺且产能利用率提升。光学光电子方面,大尺寸面板等产品需求旺盛且环比去年四季度利润较大幅度提升,面板龙头企业业绩超预期改善。
轻工(造纸、家用轻工)
家用轻工进行部分产品提价,家具市场景气度较去年同期大幅提升。造纸板块主要纸种均落实提价且提价效益明显,文化纸和白卡纸保持高景气,盈利能力超预期改善。
汽车(整车、汽车零部件)
受益于汽车产销持续改善以及新能源汽车放量贡献业绩,一季度整车厂营收和利润均出现大规模提升,同时新能源汽车产能和销量增长推动汽车零部件公司销售业绩上升。除此之外,部分整车厂与信息技术类企业合作从而推进自动驾驶领域技术进步,并加大了在智能化和电动化领域的研发投入。商用车市场也保持较高景气度。
新能源(光伏、风电)
全球新能源行业持续高景气,光伏、风能、输变电设备等行业盈利持续改善,一季度利润依然保持较快增长。在新能源汽车行业高景气的带动下,锂电池产品如负极、隔膜等出货量大幅提升,同时产能提升贡献利润增量。
航运
由于我国出口连续数月超预期,一季度集装箱航运市场下需求向好,中国出口集装箱运价综合指数同比翻倍增长,预计二季度运价或将维持高位。
▶ 总结
当前新能源汽车以及自动驾驶类似于2010年智能手机开始大规模普及的阶段,华为在自动驾驶领域的布局将加速自动驾驶和新能源汽车渗透率的提升,将带来产业链爆发式的发展。汽车智能化的加成使得新能源汽车制造企业的估值不再以传统汽车制造业为基准。建议关注新能源汽车板块以及自动驾驶产业链的中长期投资机会。
当前新增社融增速转负,信用环境转向紧缩,短期股票市场承压,并可能表现为大盘、价值风格相对占优。虽然信用紧缩一定程度抑制国内需求,但在当前全球经济复苏带动作用下,出口相关产业仍可能继续成为未来阶段超预期的方向。
目前一季报业绩预告显示全部A股盈利增速加速改善,两年复合增速或将超过30%。预计A股2021Q1业绩增速将会达到本轮盈利周期高点,进入二季度之后同比增速将会回落,但由于全球经济复苏共振且出口持续改善,不排除A股二季度盈利超预期改善的可能。业绩改善且景气向上的领域集中在:1.化工(化学制品、化学原料、复合肥)。2.资源品(钢铁、采掘、有色金属、石油石化)。3.电子(电子制造、光学光电子、半导体)。4.轻工(造纸、家用轻工)。5.汽车(整车、汽车零部件)及新能源板块。除此之外,航运、军工、通用设备、专用机械等行业业绩表现和景气度也较为不错。
一季报公布后,形成了非常典型的内外需加速改善带来的业绩上行,但新增社融增速加速下行转负,这种类似的组合类似2010年、2013H2~2014年、2018年上半年。估值扩张受阻但景气趋势向上和新产业趋势带来结构性投资机会,市场从β行情转向α行情,估值性价比重要性提升,PEG≤1成为重要选股标准。
02
复盘·内观——跌多涨少,核心资产分化
本周市场整体跌多涨少,呈现分化格局,主要指数仅中证500、创业板指取得了正收益,此外小盘价值、中证1000跌幅较小,核心资产走势分化较大,上证50、中证100、沪深300跌幅居前。从成交上来看,本周日均成交6820亿,较前几周有所缩量,南向资金本周净流入港股44.9亿,北向本周净流入A股247亿,从大类板块上来看,本周除了必选消费、TMT板块上涨外,其余各类风格本周均下跌,金融、医药生物跌幅较大。
本周市场整体分化的主要原因在于:(1)部分顺周期板块上市公司业绩高增带动了板块情绪,此外“碳中和”主题投资热度延续;(2)华为智能汽车发布带动了汽车板块情绪;(3)部分消费板块上市公司发布业绩好于市场预期带动必选消费上涨;(4)部分投资者继续向PEG选股思路切换,低估值业绩高增或反转的公司得到市场青睐。
从风格上来看,本周除了必选消费、TMT板块上涨外,其余各类风格本周均下跌,金融、医药生物跌幅较大。从行业上来看,本周28个申万一级行业多数下跌,上涨的行业共12个,涨幅超过1%的行业有汽车、采掘、食品饮料、房地产、商业贸易,跌幅超过2%的行业分别为轻工制造、公用事业、银行、休闲服务,涨幅居前的行业主要原因在于业绩以及主题投资(采掘、钢铁、汽车等)、景气和出口(电气设备、纺织服装等)。
03
中观·景气——3月集成电路进出口增幅扩大, 全社会用电量保持较高增速
3月份集成电路进出口金额当月同比增幅均扩大,贸易逆差扩大。根据海关总署统计数据,3月份当月我国集成电路进口额为358.67亿美元,同比增长23.27%,相比2月份增速扩大0.66个百分点,1-3月份累计同比增速为29.90%,相比2月份增速缩小4.40个百分点;3月份当月我国集成电路出口金额为116.93亿美元,同比增长33.04%,增幅扩大14.16个百分点,累计同比增速为31.70%,相比2月份增幅扩大0.90个百分点;3月份我国集成电路当月贸易逆差为241.73亿美元,同比增长19.04%,增幅收窄42.60个百分点。
近日台股电子公布3月营收情况,IC设计、储存器、封装、PCB、被动元件、面板、LED等厂商营收均同比上行,硅片、部分IC制造和镜头同比下行。IC设计领域联发科3月份营收当月同比增长75.89%,增幅较2月增幅收窄2.77个百分点;联咏3月份营收当月同比增长63.96%,增幅较2月份扩大4.35个百分点;IC制造领域台积电、联电、世界、稳懋3月份营收当月同比分别增长13.75%、14.06%、24.57%和-4.35%,其中台积电增幅收窄0.32个百分点,联电增幅扩大4.20个百分点,世界增幅扩大15.92个百分点,稳懋跌幅扩大1.44个百分点;存储器厂商南科营收同比涨幅扩大6.17个百分点至64.08%,华邦电同比涨幅扩大19.16个百分点至92.41%,宏旺营收同比增速转负至-7.06%;硅片厂商台胜科当月营收同比增幅扩大,封装厂商日月光当月营收同比增幅收窄;PCB厂商景硕电子营收增长22.35%;被动原件厂商国巨3月份营收当月同比增长116.27%,奇力新3月份营收当月同比增长10.95%;镜头厂商大立光营收同比下跌26.33%,玉晶光当月营收同比下跌19.90%,亚洲光学营收同比上涨55.31%;面板、LED厂商中,友达、晶电营收同比增幅扩大,群创、亿光营收同比增幅收窄。
1-3月我国累计发电量同比增幅略有收窄。1-3月份我国累计发电量19051.0亿千瓦时,累计同比增长19.0%,增幅收窄0.5个百分点;其中火电累计产量14379.0亿千瓦时,同比增长21.1%(前值18.4%);水电累计产量1959.0亿千瓦时,累计同比增长0.5%(前值8.5%);风电累计产量1401.0亿千瓦时,累计同比上升30.9%(前值49.0%);太阳能产量累计388.0亿千瓦时,同比上升14.1%(前值25.8%);核电产量累计926.0亿千瓦时,同比上升18.8%(前值23.4%)。
3月份全社会用电量同比增幅扩大。3月份全社会用电量当月值6631亿千瓦时,当月同比增长19.4%,增速较上个月扩大0.87个百分点。细分产业来看,第一产业当月用电量68.0亿千瓦时,同比增长26.5%;第二产业当月用电量4615.0亿千瓦时,同比增长 21.2%;第三产业当月用电量1018.0亿千瓦时,同比增长42.9%,增速较上个月扩大18.24个百分点。
本周钢坯、螺纹钢价格下降,铁矿石价格指数继续上行。截至4月15日,唐山钢坯价格价格指数收于4988.0元/吨,周环比下降2.12%;全国螺纹钢价格指数周环比下降0.35%至5102.0元/吨;铁矿石价格指数周环比上行2.88%至622.57。
焦炭、焦煤、动力煤期货价格均上行。截至4月16日,焦炭期货结算价收于2472.5元/吨,较上周上行2.49%;焦煤期货结算价收于1646.5元/吨,较上周上行4.04%;动力煤期货结算价上行11.22%至761.2元/吨。
04
资金·众寡——北上资金大幅回流,宽基ETF净申购
从全周资金流动的情况来看,4月12日~4月16日期间,外资放量回流,融资资金前四个交易日净流出,公募基金发行规模仍处于较低水平。具体来看,北上资金当周净流入247亿元;融资资金前四个交易日合计净流出40.5亿元;新成立偏股类公募基金60.7亿份,较前期有所增加;ETF大幅净申购,对应资金净流入195亿元。
从ETF净申购来看,ETF净申购,宽基指数ETF申购较多。具体来看,股票型ETF总体净申购64.8亿份。其中,沪深300、中证500、上证50ETF分别净申购13.85亿份、净申购7.7亿份、净申购17.5亿份。行业方面,信息技术净申购2亿份;券商ETF净申购0.96亿份;金融地产类ETF净申购1亿份;军工ETF净申购1.45亿份;新能源类ETF净申购5亿份。
本周新成立偏股类公募基金60.7亿份,仍处于较低水平。
本周(4月12日~4月16日)北上资金大幅回流,净流入规模247亿元。行业偏好上,北上资金净买入规模较高的为电子、医药、非银金融、化工等,分别净买入17.4亿元、13.9亿元、10.3亿元;净卖出规模居前的包括电气设备、交通运输等。如果从大类行业来看,本周北上资金各大类板块的相对净买入额排序为消费医药>周期金融>科技。
个股方面,北上资金净买入规模较高的为京东方A、兴业银行、中国中免等;净卖出规模较高的包括顺丰控股、隆基股份、华友钴业等。
两融方面,融资资金前四个交易日合计净流出40.5亿元。从行业偏好来看,本周融资资金净买入规模最高的行业主要包括医药、交运等;净卖出的主要是非银金融、农林牧渔、公用事业等。从个股来看,融资净买入较高个股包括宁德时代、恒瑞医药、兴业银行等,净卖出较多的主要包括东方财富、隆基股份、中国中免等。
从资金需求来看,重要股东净减持规模略增,仍比较低;计划减持规模略降。本周重要股东二级市场增持5.12亿元,减持30亿元,净减持25亿元,净减持规模略增。其中,净减持规模较高的行业包括机通信、电子、有色金属等;净增持的行
另外,最近两周IPO规模回升。本周IPO发行规模116亿元,较前期基本持平,未来一周IPO规模预计仍有近116亿元。
05
主题·风向——央行发表人口转型工作论文,相关领域可能迎来政策催化
本周市场下跌,Wind全A指数周度下跌0.67%,创业板指与上周持平,沪深300跌1.37%。本周涨幅居前的主要为白酒、数字货币和新冠肺炎检测相关主题。
本周和下周值得关注的主题事件有:
1、自动驾驶——华为自动驾驶视频传出,激光雷达得到成熟应用
在4月15日,华为无人驾驶系统的视频被曝光,该视频是从装有华为无人驾驶系统的极狐阿尔法S的无人驾驶汽车上拍摄的,视频显示,使用华为自动驾驶技术的汽车已经可以在城市开放道路中顺畅驾驶,面对红绿灯、路口左转、行人两轮车侵入、对向来车、夜间行车等复杂路况,都能给出妥当处理。
据悉,在极狐阿尔法S HI版上,共使用了三颗激光雷达、六颗毫米波雷达、九颗视觉摄像头,挡风玻璃处另有双目+长焦+超广角共四颗摄像头。
2、碳中和——美国将举行全球领导人气候峰会,会上将宣布美国2030年减排目标
4月16日下午,在中、法、德三国领导人举行视频峰会上,中国重申将力争于2030年前实现二氧化碳排放达到峰值、2060年前实现碳中和。中国作为世界上最大的发展中国家,将在未来完成全球最高碳排放强度降幅,用全球历史上最短的时间实现从碳达峰到碳中和。
4月22日至23日,美国将以视频会议方式举行全球领导人气候峰会,拜登已邀请40位国家和国际组织领导人参加峰会,会上将宣布美国2030年温室气体减排目标,有望引发全球关注。此外,美国总统气候问题特使约翰·克里近日选择在峰会前访华,与中方就中美气候合作交换意见。
3、芯片——中国一季度芯片采购量暴增33.6%,成为 2020 年半导体设备的最大市场
三月份中国大量进口了电子元件。海关数据显示,第一季度中国采购外国集成电路产品增长了33.6%,二极管和半导体采购增长了52.1%。全球贸易组织SEMI周三发布的报告指出,中国大陆去年的半导体设备销售额增长39%,至187亿美元,而全球范围内的数字也增长19%至创纪录的712亿美元。。根据彭博社对官方贸易数据的分析,中国 2020 年从日本、韩国等地购买了近 320 亿美元的设备,用于芯片生产,比 2019 年增长了 20%。中国的芯片制造公司,比如中芯国际购买了更多制造硅片和芯片所需的设备。
4、面板——驱动芯片短缺,三星Display OLED面板遭抢购
据集微网消息,三星Display OLED面板遭抢购,小米、OPPO、vivo、苹果等已经计划与三星Display提前签署2022年OLED采购合同。供应链消息人士指出,一般情况下,手机厂商会先开发新机型,然后根据新机型采购OLED面板,但是现在由于驱动芯片资源紧缺,手机厂商选择先抢占优质资源,然后根据资源开发新机型。
5、5G——全国首个“5G+电气装备制造智慧工厂”落地:中国移动携手东方电气塑造行业标杆
为加快推动新一代信息技术与高端制造技术融合发展,2019年9月3日,中国移动和东方电气在京签署战略合作框架协议。随后,中国移动四川公司携手东方电气集团科学技术研究院有限公司、中国移动(上海)产业研究院,揭牌成立“中国移动-东方电气5G+先进制造工程应用研究中心”,开展5G技术与能源装备制造融合创新,并联合打造了5G+能源装备制造智慧工厂示范点。
近期这一5G示范工厂正式落地,作为全国首个发电机定子铁芯5G+智能工厂,打造了5G+安全行为分析管理平台,通过超高清视频传输、高精度定位、AI人工智能等,实现园区人员身份识别、安全装备规范识别、危险区域入侵识别等,节省了90%巡检人力、降低了80%安全事故。
6、机器人——中国机器人产值首次突破1000亿大关
4月13日,《中国机器人工业年鉴》新闻发布会表示,2020年中国机器人的营业收入首次突破1000亿大关,国内机器人密度在2019年已经达到了每万名员工187台,超过了全球平均水平(113台),而去年以来的新冠疫情正在加速工业机器人的应用。。
7、人工智能——中国人工智能专利申请量居世界第一:国家电网、腾讯、OPPO 前三
《中国人工智能发展报告 2020》显示,过去十年中国人工智能专利申请量位居世界第一,人工智能下一个十年将在强化学习、知识图谱、智能机器人等方向重点发展。报告显示,过去十年全球人工智能专利申请量超 52 万件。中国专利申请量为 389571 件,位居世界第一,占全球总量的 74.7%。中国在自然语言处理、芯片技术、机器学习等 10 多个 AI 子领域的科研产出水平居于世界前列;而在人机交互、知识工程、机器人、计算机图形、计算理论领域,中国还需努力追赶。
据IT之家消息,中国人工智能专利申请数量排名前十的机构包括 5 家企业和 5 所高校。分别为国家电网、腾讯、OPPO、百度、平安科技、浙江大学、电子科技大学、北京航空航天大学、清华大学、华南理工大学。
8、光伏——光伏逆变器企业宣布涨价
今年4月9日,行业网站披露恩智浦、Microchip、意法半导体(ST)等光伏行业主要芯片供应厂家宣布提价,涉及厂家达53家,如瑞纳捷半导体涨价幅度为5%到20%,盛群(合泰)涨幅15%等。数天之后,国内逆变器头部企业固德威宣布涨价, 另一家头部品牌古瑞瓦特也发布价格调整说明,产品价格整体提升幅度为10%-15%,主要涉及10-60KW功率段产品。
业内预测,今年全球光伏市场规模将加速扩大,总计新增装机达到150到170GW,国内今年新增装机在55到65GW,整个“十四五”期间,年均新增装机规模预计可达70到90GW。
9、显示器——财政部等发布支持新型显示产业发展进口税收政策,对部分进口零配件免征进口关税
财政部等三部门发布《关于2021-2030年支持新型显示产业发展进口税收政策管理办法的通知》。自2021年1月1日至2030年12月31日,对新型显示器件(即薄膜晶体管液晶显示器件、有源矩阵有机发光二极管显示器件、Micro-LED显示器件,下同)生产企业进口国内不能生产或性能不能满足需求的自用生产性(含研发用,下同)原材料、消耗品和净化室配套系统、生产设备(包括进口设备和国产设备)零配件,对新型显示产业的关键原材料、零配件(即靶材、光刻胶、掩模版、偏光片、彩色滤光膜)生产企业进口国内不能生产或性能不能满足需求的自用生产性原材料、消耗品,免征进口关税。
10、氢能——中国石化:打造中国第一氢能公司 拟建千座加氢站
4月17日,以“迈向碳中和新时代”为主题的北京大学国家发展研究院长三角论坛在沪召开。会上,中国石化副总裁、董事会秘书,中国石化资本公司董事长(暂拟)黄文生表示,中石化将以供给侧结构性改革为主线,推动公司质量、效率、动力三变革,同时注重发展新动能。氢能方面,中石化制氢产能已达350万吨/年,建成管线100km,已建加氢站10座。未来计划布局1000座加氢站或油氢合建站,7000座分布式光伏发电站,打造“中国第一氢能公司”。
本周产业观察——央行发表人口转型工作论文,相关领域可能迎来政策催化
中国央行官方微信公众号4月14日发表题为《关于我国人口转型的认识和应对之策》的工作论文。文章提出工业革命以来死亡率和出生率的下降造就了世界人口转型,共分为四个阶段,分别是工业革命前的低增长阶段、工业化初中期的加速增长阶段、工业化中后期的增长减缓阶段以及完成工业化后的低速增长阶段。当前,绝大多数的发达国家已经接近或完成转型,进入低速增长阶段,而发展中国家则仍处于第二或第三阶段。
在人口对经济的影响方面,在第二阶段,人口大爆炸将带来人均资本与财富的下降,人口过快将带来贫困、资本、资源与环境压力。但是进入第三阶段,人口增长趋缓后,可能带来巨大的人口红
当前,我国正处于人口转型的第三阶段,但是未来将很快完成向第四阶段的过渡。根据央行论文中的数据,我国当前人口结构为长方形,但是根据联合国预测,我国人口将在2030年达到14.6亿峰值后趋于下降,人口结构将变为倒金字塔形。更为严重的是,我国人口红利期更短、老龄化问题更严重、少子化问题也更严重,人口转型将给我国带来更加严峻的挑战。
本次央行工作论文对我国人口结构的关注显示出当前政府对于这一问题的高度重视,我们预期未来将有更多针对性的重磅政策出台,人口老龄化相关题材将持续得到政策催化,建议关注相关的投资机会。
具体到产业趋势方面,建议关注银发经济、母婴用品、教育服务和智能机器人。在央行的工作论文的最后,讨论了我国应对人口老龄化的对策:全面放开和大力鼓励生育、重视储蓄与投资、推进养老改革以及促进教育和科技进步。具体到产业趋势方面,我们建议关注银发经济相关产业:如养老医疗与服务、养老保险与健康险等,婴幼儿产业相关:如母婴用品及教育服务等,以及智能机器人领域,预计相关领域将持续迎来政策催化。
06
数据·估值——整体A股估值小幅回调
本周全部A股估值水平下行。截至4月16日收盘,全部A股PE(TTM)下跌0.2X至18.1X,处于历史估值水平的70.3%分位数。创业板本周下行,PE(TTM)下跌0.6X至48.8X,处于历史估值水平的51.1%分位数。代表大盘股的沪深300指数PE(TTM)下跌0.2X至14.4X,处于历史估值水平的90.3%分位数。中证500指数PE(TTM)下跌0.1X至22.9X,处于历史估值水平的25.0%分位数。
在行业估值方面,本周板块估值跌多涨少,其中,休闲服务版块大幅上涨,涨幅超40.0X,有色金属板块下跌明显,跌幅近6.0X。其中,休闲服务板块估值上涨41.0X至143.6X,处于100%历史分位;有色金属板块估值下跌6.0X至39.0X,处于53.3%历史分位。截至4月16日收盘,一级行业估值排名前五的行业分别是休闲服务、国防军工、计算机、食品饮料、电子。
- END -
相 关 报 告
【招商策略】为何美股迭创新高而A股陷入调整,如何应对——A股投资策略周报(0411)
【招商策略】资金面紧平衡下的机遇与挑战——A股投资策略周报(0405)
【招商策略】从2月经济数据看一季报可能超预期的领域——A股投资策略周报(0328)
【招商策略】从β到α,中小价值占优意味着怎样的预期和机会——A股投资策略周报(0321)
【招商策略】产业趋势角度看“十四五”规划纲要和对A股的影响——A股投资策略周报(0314)
【招商策略】政府工作报告的四大看点和对A股的影响——A股投资策略周报(0307)
【招商策略】近期货币政策及流动性的边际变化——A股投资策略周报(0221)
【招商策略】A股小票熊市VS美股小票牛市,各自包含怎样的预期——A股投资策略周报(0207)
分 析 师 承 诺
重 要 声 明